lirit
Uploaded by
7 SLIDES
257 VIEWS
80LIKES

Directory Setup – master

DESCRIPTION

Directory Setup – master. 100files. VEMAP_SCH_FILES. Utils. SOURCE. crop.100 fix.100 etc. lu*.sch lu*_kill.sch. MkSiteSoil. DayCent. DayCent_list100. source executable. source executable. source executable. region_list.txt. region1. region2. region3. region#. region4….

1 / 7

Download Presentation

Directory Setup – master

An Image/Link below is provided (as is) to download presentation Download Policy: Content on the Website is provided to you AS IS for your information and personal use and may not be sold / licensed / shared on other websites without getting consent from its author. Content is provided to you AS IS for your information and personal use only. Download presentation by click this link. While downloading, if for some reason you are not able to download a presentation, the publisher may have deleted the file from their server. During download, if you can't get a presentation, the file might be deleted by the publisher.

E N D

Presentation Transcript


  1. Directory Setup – master 100files VEMAP_SCH_FILES Utils SOURCE crop.100 fix.100 etc. lu*.sch lu*_kill.sch MkSiteSoil DayCent DayCent_list100 source executable source executable source executable region_list.txt region1 region2 region3 region# region4… region specific input/output region specific input/output region specific input/output region specific input/output region specific input/output Links to executables: DayCent DayCent_list100 mksitesoil createWeather.rubel Common input files: soils by landcover type spinup weather by landcover fips_vveg.csv fertilizer/omad PDFs sitepar.in outfiles.in outvars.txt Perl scripts and post processing data: run spin/kill/base run zeroth/Monte Carlo create output tables postprocessing output statistics computation crop areas Final output files: national theta/variance regional theta/variance state theta/variance variable regional totals

  2. Directory Setup – run_sims# master link -> 100files link -> VEMAP_SCH_FILES crop.100 fix.100 etc. lu*.sch lu*_kill.sch region_list.txt link -> region1 link -> region2 link -> region# link -> region3… region specific input/output region specific input/output region specific input/output region specific input/output Links -> executables: DayCent DayCent_list100 mksitesoil createWeather.rubel Links -> common input files: *_soils.txt *_weather_spinup.txt fips_vveg.csv fertilizer/omad PDFs sitepar.in outfiles.in outvars.txt Links -> Perl scripts: run spin/kill base run zeroth/Monte Carlo create output tables postprocessing output

  3. Directory Setup – region region_name region specific DayCent files: base.sch crop rotation schedule files grassland schedule file <site>.100 Driver files: weather cells by landcover type fips/county list cropping rotation list output tables: spinup base history zeroth/Monte Carlo cropping zeroth/Monte Carlo grassland zeroth/Monte Carlo by variable

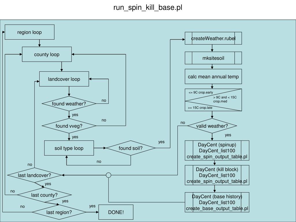
  4. run_spin_kill_base.pl region loop createWeather.rubel county loop mksitesoil calc mean annual temp landcover loop <= 9C crop.early > 9C and < 15C crop.med found weather? no >= 15C crop.late yes no found vveg? no valid weather? yes yes yes soil type loop found soil? DayCent (spinup) DayCent_list100 create_spin_output_table.pl no no DayCent (kill block) DayCent_list100 create_spin_output_table.pl last landcover? yes no last county? DayCent (base history) DayCent_list100 create_base_output_table.pl yes yes no last region? DONE!

  5. run_zeroth_crop/grassland.pl createWeather.rubel random weather years 04-10 region loop mksitesoil county loop crop loop landcover loop copy extend file no valid extend file? found extendfile? no yes calc mean annual temp yes no found weather? <= 9C crop.early > 9C and < 15C crop.med yes >= 15C crop.late no found soil? valid weather? no yes no no yes no last crop? last landcover? rotation loop yes yes yes no DayCent () DayCent_list100 last rotation? no last county? yes yes no last region? DONE! create output table

  6. run_Monte_Carlo_crop/grassland.pl no region loop random soil draw valid weather? valid soil? no yes county loop read OMAD PDF random fertilizer draw yes no Monte Carlo loop valid extend file? no valid OMAD? crop loop yes yes landcover loop random weather draw copy extend file random OMAD draw no has landcover? createWeather.rubel random weather years 04-10 read N fert PDF create omadscale.dat can differ year by year based on random # yes no mksitesoil valid fertilizer? found soil? no yes modify nscale.dat yes calc mean annual temp no create nscale.dat no found weather? <= 9C crop.early last landcover? yes > 9C and < 15C crop.med yes yes >= 15C crop.late last crop? no no rotation loop last iteration? yes yes no last rotation? DayCent () DayCent_list100 no last county? yes yes no last region? DONE! create output table

  7. After all of the input files have been created the following steps are used to run the simulations: 1. Run the run_spin_kill_base.pl Perl script in each of the run-sims* directories. 2. Run the run_<zeroth/Monte_Carlo>_<crop/grassland>.pl Perl scripts in each of the run-sims* directories. 3. Run the postprocess_<zeroth/Monte_Carlo>_<crop/grassland>_output.pl Perl scripts in each of the run-sims* directories. 4. Run the run_<zeroth/Monte_Carlo>_uncertainty_estimator.pl Perl scripts to analyze the n2oflux output using Steve Ogle's uncertainty estimator utility. 5. Run the back_transform_uncertainty_estimator_output.pl Perl script to convert the output from Steve Ogle's uncertainty estimator utility back into the units that match the output from the DayCent model. 6. Run the compute_<national/regional/state>_<crop/grassland>_variance.pl Perl script in the master directory to calculate the theta and variance (V2) for each output year. 7. Using the concatenate_output_files.pl utility concatenate all of the output files produced in step 6 into six files, <crop/grassland>_all_<national/regional/state>_variance.csv and grassland_all_national_variance.csv. 8. Run the compute_regional_Monte_Carlo_crop_totals.pl Perl script in the master directory to calculate year by year regional totals for each of the Monte Carlo iterations for the variable passed on the command line.

More Related