1 / 36

Migrating to Google Apps for Student Email

This presentation details the University of Windsor's project to migrate student email services to Google Apps, addressing student dissatisfaction with the existing in-house solution. Key topics include the selection process of platforms, migration strategies, and communication plans. The session outlines the technical details of the transition, emphasizing the importance of user experience, data ownership, and privacy. Lessons learned from this migration provide insights for other institutions considering similar changes in their digital services.

rocco
Download Presentation

Migrating to Google Apps for Student Email

An Image/Link below is provided (as is) to download presentation Download Policy: Content on the Website is provided to you AS IS for your information and personal use and may not be sold / licensed / shared on other websites without getting consent from its author. Content is provided to you AS IS for your information and personal use only. Download presentation by click this link. While downloading, if for some reason you are not able to download a presentation, the publisher may have deleted the file from their server. During download, if you can't get a presentation, the file might be deleted by the publisher.

E N D

Presentation Transcript


  1. Migrating to Google Apps for Student Email Kevin Macnaughton, Team Lead, IT Services kevinm@uwindsor.ca April 28, 2014

  2. Agenda • Background • Platform Selection • Migration and Communication Plans • Technical Details • Lessons Learned • Outcomes April 28, 2014

  3. Background • UWindsor initiated a project to renew student webmail options in fall of 2011. • Student comments on the existing service were generally unfavourable • Vendor was changing interface • Need to comply with standards, such as AODA • New options were available, presenting an opportunity to improve student experience April 28, 2014

  4. Background • Existing service was in-house solution • Single CommuniGate Pro server • Customized skin used • Used local SAN disk for storage • Mailboxes limited to 100MB April 28, 2014

  5. Background • Issues with current solution • Mailbox limit (100MB) • Interface was non-intuitive • Message formatting often broken • No support for accessible views • SAN disk is expensive April 28, 2014

  6. Background • Project structure and Governance • Technical Team that reported to Student Computing Committee for approval • Student Computing Committee consisted of reps from student bodies, ITS and other campus representatives April 28, 2014

  7. Friends and Assists • Worked with several Universities in Ontario were migrating to or selecting Google Apps: • McMaster, OCADU, WLU • UAlberta gave extensive and invaluable support based on their migration experience • Lakehead broke the ice in Ontario April 28, 2014

  8. Platform Selection • Decision factors • Student experience/comfort • Capabilities and features • Cost (money and support) • Compatibility with existing environment April 28, 2014

  9. Platform Selection • Methodology • Developed comprehensive evaluation matrix • Technical features, • Privacy/management issues • Migration possibilities • Integration possibilities • Matrix completed by Technical Team and vendors • Interviewed existing education customers April 28, 2014

  10. April 28, 2014

  11. Platform Selection • Choices evaluated • Upgraded CommuniGate Pro • Microsoft Live@EDU • Google Apps for Education • Google Apps won based on student familiarity, ease of use, cost, and integration possibilities April 28, 2014

  12. UWinGmail • Services included in UWindsor Google Apps • Gmail • Google Calendar • Google Talk • Google Docs web-based tools April 28, 2014

  13. UWinGmail • Key implementation details: • Users retain @uwindsor.ca email address • Will still use UWinID and password • Migration will be Voluntary • Contract protections: • UWindsor maintains ownership of data/IP • No data mining, profiling, or ads April 28, 2014

  14. UWinGmail • Branding will be both UWindsor and Google April 28, 2014

  15. Migration Plan • Three key elements to project • Communicating information around privacy impact of cloud services • Addressing requirements for disclosure and user acceptance • Implementing a phased migration approach April 28, 2014

  16. Migration Plan • Data to be migrated and how: • Email (inbox and folders) • Automatic using IMAP • Calendar and Contacts • Manual using export to iCal, vCard • Web pages • Manual move to student web space on another server April 28, 2014

  17. Communication Plan • Three messaging stages: • Launch and privacy awareness • Project updates • Individual migration phase • Multiple messages to each student • Migration status page April 28, 2014

  18. Communication Plan • Migration stage: • Invitation to Migrate • Disclosure and AUP review • Self-insertion into migration queue • UWinGmail Account Active • Mail migration in progress • Migration Complete • Review messages, migrate calendar + contacts January 31, 2011

  19. January 31, 2011

  20. Questions? January 31, 2011

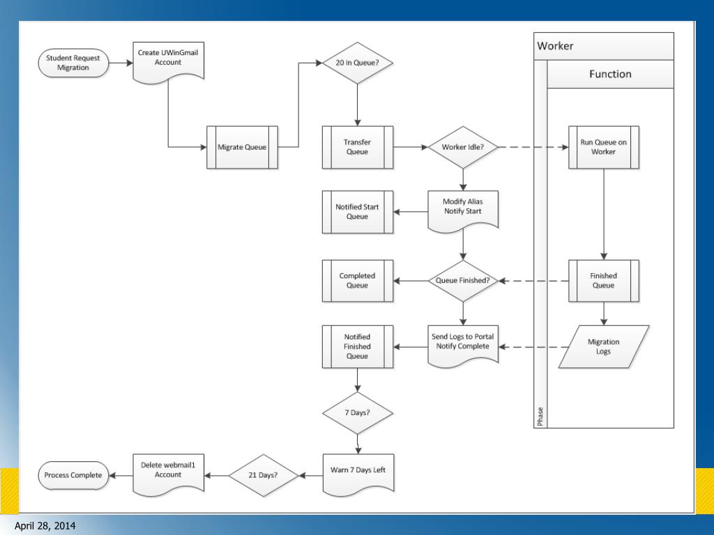
  21. Technical Details • Key pieces: • CommuniGate Pro server • UWinGmail website and registration portal • Migration control machine and workers • Google Apps domain January 31, 2011

  22. Technical Details • Google Apps domain setup: • Email Migration API enabled • @uwingmail.uwindsor.ca aliases for all accounts • Accounts created by migration script • Passwords populated by migration script • IMAP, POP and Google Sync enabled January 31, 2011

  23. Technical Details • Migration scripting architecture: • Migration portal • Show AUPs, record acceptance to db, add to queue • Provide migration status page • Workers • 10 Windows VMs • Run GAMME tool (using Email Migration API) January 31, 2011

  24. Technical Details • Migration scripting architecture: • Migration control system • runs scripts (Perl) • updates db, does logging • system is multiple queue-driven • cron schedules control queue checks January 31, 2011

  25. Technical Details • Mail routing • All accounts use @uwindsor.ca • Still only one MX record for all mail • Campus mail gateway routes to mail servers • All mail systems believe they own @uwindsor.ca • @webmail1.uwindsor.ca, @uwingmail.uwindsor.ca April 28, 2014

  26. Technical Details • Mail routing • UWinGmail routes every message to gateway • including UWinGmail-to-UWinGmail messages • allows delivery management • provides central logging for non-repudiation April 28, 2014

  27. Technical Details • Single Sign-On • UWinGmail configured to use SSO • Configured against campus CAS • easiest to integrate • does not provide true logout though • Mobiles do not use CAS • authenticate using pass stored in Google account April 28, 2014

  28. Lessons Learned • Overcommunicate • Students want to know details / progress • Need to keep at top of inbox/mobile display • Don’t communicate too much • Receive too many messages from Uni • Avoid long emails April 28, 2014

  29. Lessons Learned • Deadlines work best • more migrations from sticks than carrots • Clarity is key • temporary account locks caused many issues April 28, 2014

  30. Outcomes • Started with 28000 accounts, 17M messages • Active student migration took 3 months • High adoption rate • Migration failures around 1% April 28, 2014

  31. Outcomes • Alumni account migration took 1 year • Slow migration, allowed long contact time • Way lower uptake • Extended to all Alumni April 28, 2014

  32. Outcomes • Average mailbox size is already over 200MB • Huge adoption of Google Docs • over 12000 document creators • over 28000 documents • Google Drive has uptake too • 430,000 files stored in Drive April 28, 2014

  33. Minor Hiccups • Many students’ passwords did not meet Google’s minimum complexity • Delay between Google Apps account creation and mail acceptance April 28, 2014

  34. Minor Hiccups • Some students had mail directed to other campus systems • Automated messages caused issues • due to not being properly structured • one bad message would stop entire queue! April 28, 2014

  35. Q & A April 28, 2014

  36. April 28, 2014

More Related