1 / 13

Swift for Swift Research Manager

Swift for Swift Research Manager. Combines roles of manager and director into a single desktop application. Add. Edit. Delete. Swift Administration Tool. Database. Reports. Status. UserID. bjones UNDER REVIEW. jsmith REJECTED.

aderyn
Download Presentation

Swift for Swift Research Manager

An Image/Link below is provided (as is) to download presentation Download Policy: Content on the Website is provided to you AS IS for your information and personal use and may not be sold / licensed / shared on other websites without getting consent from its author. Content is provided to you AS IS for your information and personal use only. Download presentation by click this link. While downloading, if for some reason you are not able to download a presentation, the publisher may have deleted the file from their server. During download, if you can't get a presentation, the file might be deleted by the publisher.

E N D

Presentation Transcript


  1. Swift for Swift Research Manager • Combines roles of manager and director into a single desktop application

  2. Add Edit Delete Swift Administration Tool Database Reports Status UserID bjones UNDER REVIEW jsmith REJECTED kgarwood EXTERNAL rparmar INTERNAL Proposals Users Baskets

  3. Add Edit Delete User Editor UserID Cognitive ability for doing software testing and documentation First Name Kevin Last Name Garwood Institution University of B Stylin’ Email kgarwood@bstylin.ac.uk Phone 111 1111 11111 Status RECEIVED - 22/06/2010 (See Notes) EXTERNAL - 13/08/2010 OK Cancel

  4. Add Edit Delete User Status Editor for jsmith Status REJECTED Date (dd/mm/yyyy) Comments We can’t approve him until we talk with his supervisor. OK Cancel

  5. Editing Proposals • Proposal states include: UNDER REVIEW, REJECTED, RESUBMISSION, ACCEPTED, INTERM REPORT, FINAL REPORT.

  6. Add Edit Delete Swift Administration Tool Database Reports Users Proposals Status UserID bjones UNDER REVIEW “Studying grip strength and...” jsmith REJECTED “Studying gum chewing habits based on demographics” kgarwood APPROVED “Cognitive ability for doing software testing...” rparmar INTERNAL “Pollution effects on case study members who were ...” Baskets

  7. Add Edit Delete Proposal Editor Proposal Title Cognitive ability for doing software testing and documentation LHA Code UCL.Aug2010.kgarwood User ID kgarwood Abstract Reviewers Marcus Richards Status RECEIVED - 22/06/2010 (See Notes) UNDER REVIEW - 13/08/2010 REJECTED - 13/08/2010 RESUBMISSION - 13/08/2010 ACCEPTED - 13/08/2010 INTERM REPORT - 13/08/2010 INTERM REPORT - 13/08/2010 FINAL REPORT - 13/08/2010 OK Cancel

  8. Proposal Status Editor Status RESUBMISSION Date (dd/mm/yyyy) Comments Marcus had some concerns about how the proposal dealt with sensitive case members. He also has concerns about logistics for conducting the activity Add Edit Delete OK Cancel

  9. Add Edit Delete Editing Baskets Swift Administration Tool Database Reports Users Baskets Project Code Size UserID Name Status bjones PRT-XYZ.NOV2011 230 dexterity UNDER REVIEW jsmith DMRK.SEP2010.UCU 500 demographic variales REJECTED kgarwood UCL.Aug2010.kgarwood 34 logic variables APPROVED rparmar EDN.July2007.rparmar 45 respiratory UNDER REVIEW Proposals

  10. Add Edit Delete Basket Editor User ID kgarwood Share Basket Name logic variables Export basket... Proposal Cognitive ability for doing software testing... Details... Variable Count Category Count 34 6 Variables Name Year Label TicTacToe092 1992 Timed test for tic tac toe against computer Recall88 1988 Ability to recall last ten tasks they did ProcessElim 1988 Ability to troubleshoot Status RECEIVED - 22/06/2010 (See Notes) UNDER REVIEW - 13/08/2010 REJECTED - 13/08/2010 RESUBMISSION - 13/08/2010 ACCEPTED - 13/08/2010 OK Cancel

  11. Add Edit Delete Basket Status Editor Status REJECT Date (dd/mm/yyyy) Comments Di felt too many death variables were in the list. Rebecca isn’t sure whether Variables XXX, YYY, ZZZ have been coded. OK Cancel

  12. <%xxx> <xxx> <xxx> <xxx> <xxx> <xxx> </xxx> <%> MVC Controller Java Bean Class Action Handler Class eg: SearchActionHandler User action causes browser to send HTTP request. eg: http://swift.mrc.ac.uk.../search Web page JSP pages turned into Servlets which render web pages delegate action eg: search SearchActionHandler JSP page JSP page maps form fields to bean fields handler calls service eg: ArrayList<Variable> search(User user, SearchCriteria criteria) SwiftService Action handler reads or writes to bean eg: SearchCriteria

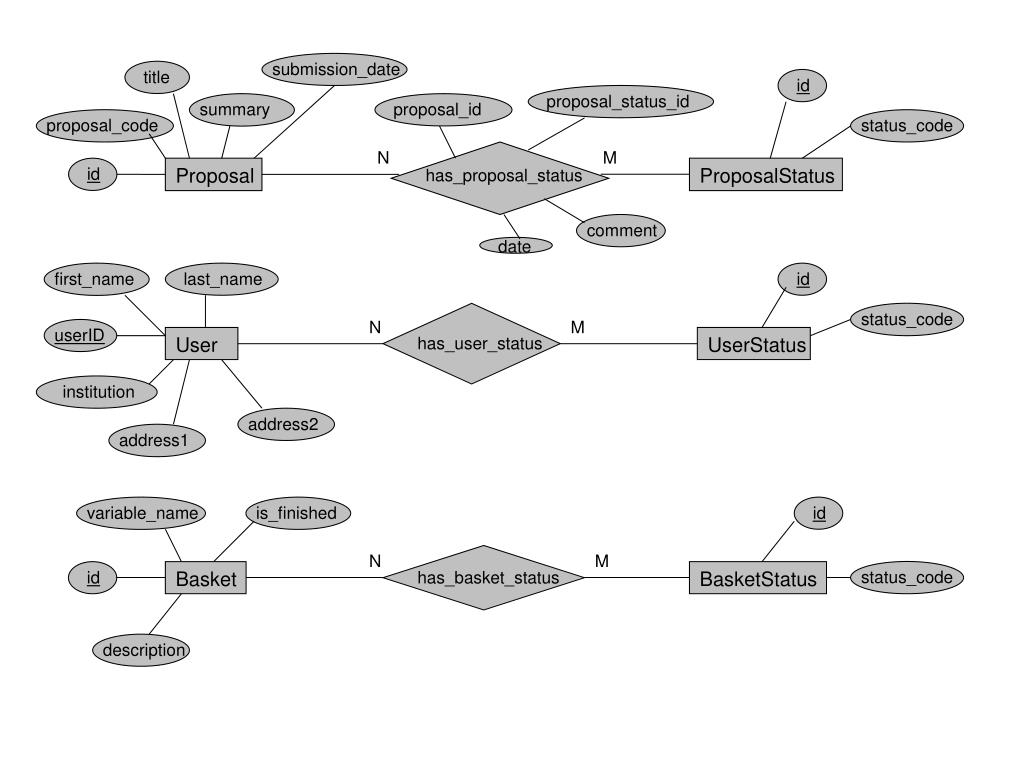
  13. proposal_code Proposal User status_code status_code status_code BasketStatus Basket has_user_status has_proposal_status ProposalStatus has_basket_status id id id id id submission_date proposal_id userID is_finished variable_name summary proposal_status_id UserStatus first_name date address1 title institution comment address2 description last_name N M N M N M

More Related