1 / 32

UML Overview

UML Overview. UML High Level Model. UML Administration & Identification. UML Naming & Definition. UML Classification. UML Data Element Concept. UML Conceptual & Value Domain. UML Data Element. UML Value Domain. UML Conceptual Domain. Changes 2. ORM Overview. ORM Administration.

uriel-mann
Download Presentation

UML Overview

An Image/Link below is provided (as is) to download presentation Download Policy: Content on the Website is provided to you AS IS for your information and personal use and may not be sold / licensed / shared on other websites without getting consent from its author. Content is provided to you AS IS for your information and personal use only. Download presentation by click this link. While downloading, if for some reason you are not able to download a presentation, the publisher may have deleted the file from their server. During download, if you can't get a presentation, the file might be deleted by the publisher.

E N D

Presentation Transcript


  1. UML Overview 11179-3 Metamodel 2000-12-30 v2 (20010115)

  2. UML High Level Model 11179-3 Metamodel 2000-12-30 v2 (20010115)

  3. UML Administration & Identification 11179-3 Metamodel 2000-12-30 v2 (20010115)

  4. UML Naming & Definition 11179-3 Metamodel 2000-12-30 v2 (20010115)

  5. UML Classification 11179-3 Metamodel 2000-12-30 v2 (20010115)

  6. UML Data Element Concept 11179-3 Metamodel 2000-12-30 v2 (20010115)

  7. UML Conceptual & Value Domain 11179-3 Metamodel 2000-12-30 v2 (20010115)

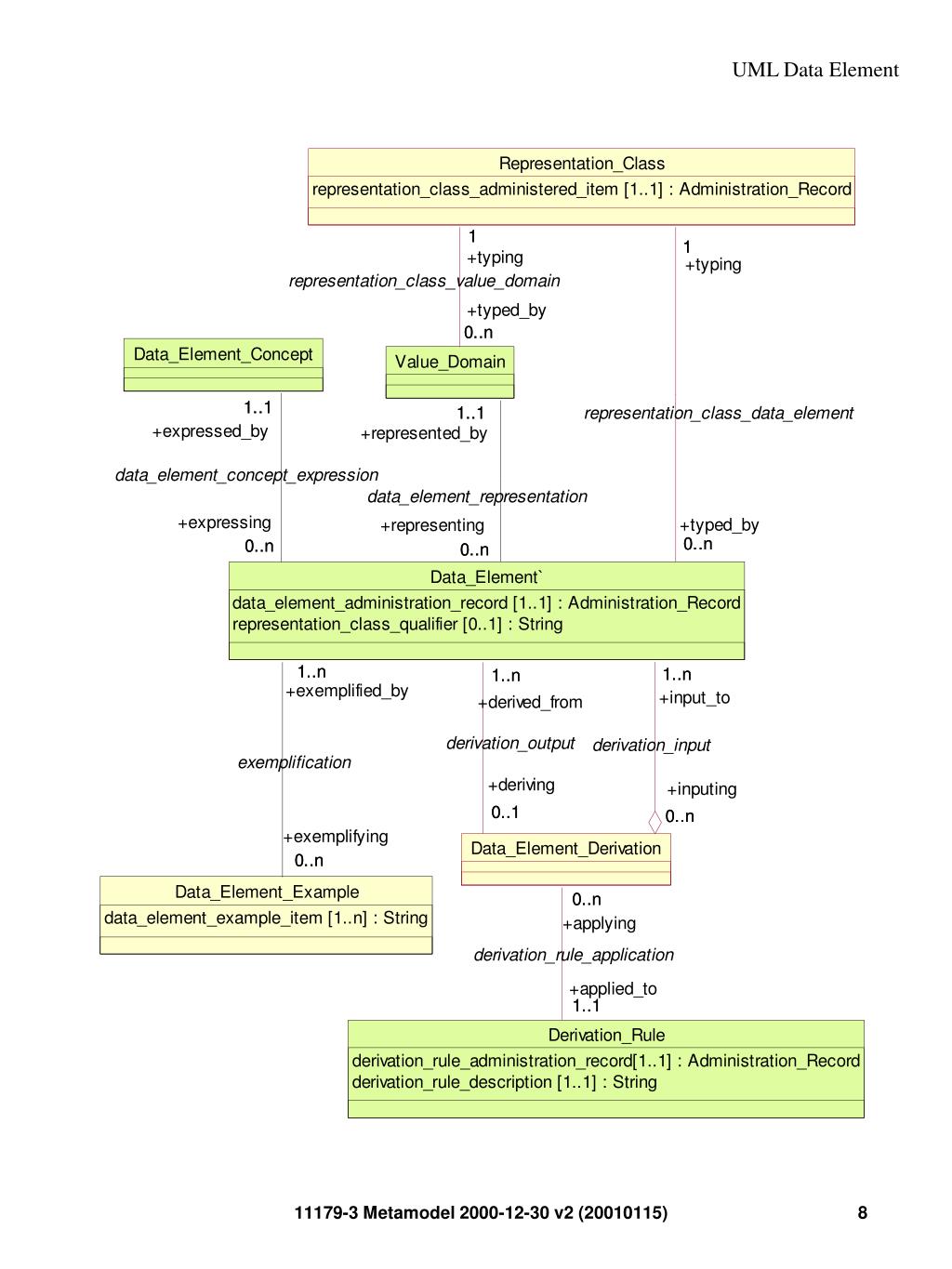
  8. UML Data Element 11179-3 Metamodel 2000-12-30 v2 (20010115)

  9. UML Value Domain 11179-3 Metamodel 2000-12-30 v2 (20010115)

  10. UML Conceptual Domain 11179-3 Metamodel 2000-12-30 v2 (20010115)

  11. Changes 2 11179-3 Metamodel 2000-12-30 v2 (20010115)

  12. ORM Overview 11179-3 Metamodel 2000-12-30 v2 (20010115)

  13. ORM Administration 11179-3 Metamodel 2000-12-30 v2 (20010115)

  14. ORM Administration Record 11179-3 Metamodel 2000-12-30 v2 (20010115)

  15. ORM Administered Items 11179-3 Metamodel 2000-12-30 v2 (20010115)

  16. ORM Naming and Definition 11179-3 Metamodel 2000-12-30 v2 (20010115)

  17. ORM Classification 11179-3 Metamodel 2000-12-30 v2 (20010115)

  18. ORM Data Element Concept 11179-3 Metamodel 2000-12-30 v2 (20010115)

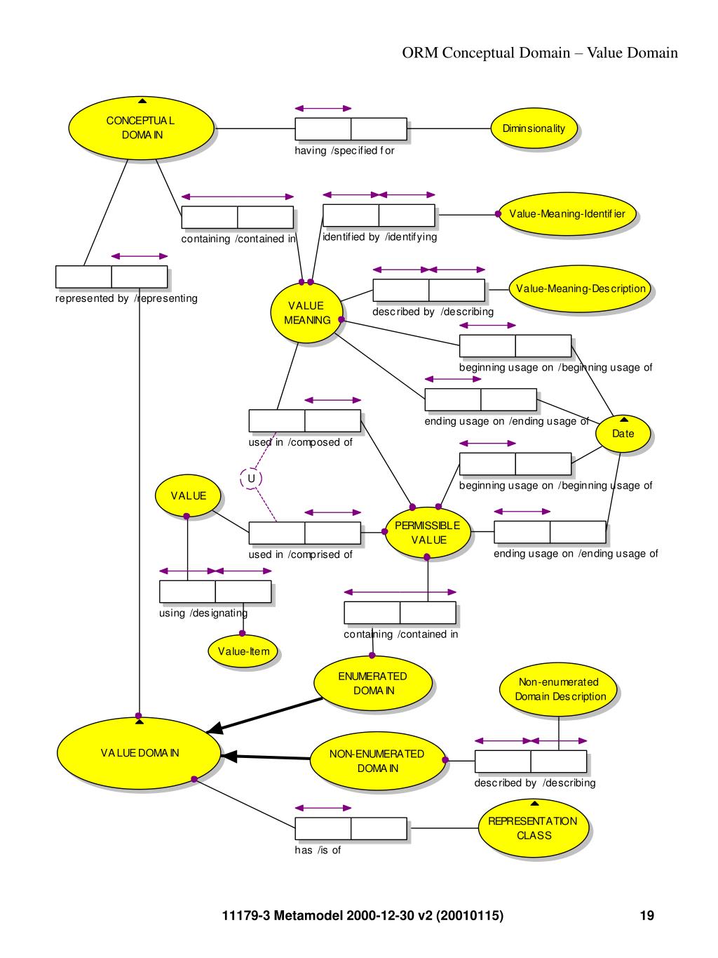
  19. ORM Conceptual Domain – Value Domain 11179-3 Metamodel 2000-12-30 v2 (20010115)

  20. ORM Value Domain 11179-3 Metamodel 2000-12-30 v2 (20010115)

  21. ORM Data Element 11179-3 Metamodel 2000-12-30 v2 (20010115)

  22. ORM Registration Authority 11179-3 Metamodel 2000-12-30 v2 (20010115)

  23. ORM Contact 11179-3 Metamodel 2000-12-30 v2 (20010115)

  24. ORM Misc 11179-3 Metamodel 2000-12-30 v2 (20010115)

  25. IDEF Overview 11179-3 Metamodel 2000-12-30 v2 (20010115)

  26. IDEF Administration 11179-3 Metamodel 2000-12-30 v2 (20010115)

  27. IDEF Administered Items 11179-3 Metamodel 2000-12-30 v2 (20010115)

  28. IDEF Naming and Definition 11179-3 Metamodel 2000-12-30 v2 (20010115)

  29. IDEF Classification 11179-3 Metamodel 2000-12-30 v2 (20010115)

  30. IDEF Data Element Concept 11179-3 Metamodel 2000-12-30 v2 (20010115)

  31. IDEF Conceptual Domain - Value Domain 11179-3 Metamodel 2000-12-30 v2 (20010115)

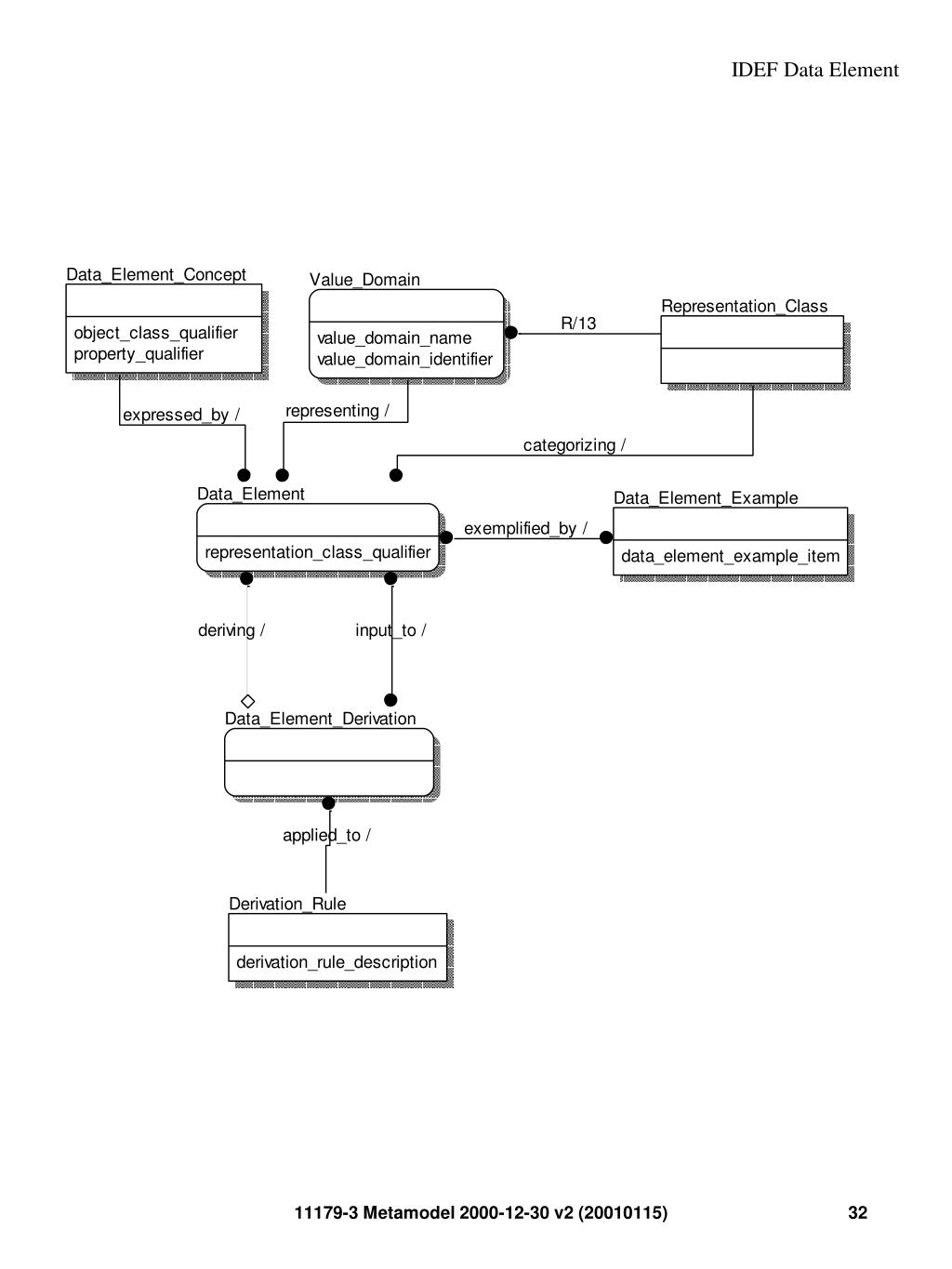
  32. IDEF Data Element 11179-3 Metamodel 2000-12-30 v2 (20010115)

More Related