1 / 28

Using Home Environmental Assessments for Effective Patient Care: A Panel Discussion

Using Home Environmental Assessments for Effective Patient Care: A Panel Discussion. Jay Portnoy, MD, Children’s Mercy Hospital Jim Sublett , MD, Family Allergy Kevin Kennedy, MPH, CIEC, Children’s Mercy Hospital Carl Grimes, CIEC, Hayward Healthy Homes.

sage
Download Presentation

Using Home Environmental Assessments for Effective Patient Care: A Panel Discussion

An Image/Link below is provided (as is) to download presentation Download Policy: Content on the Website is provided to you AS IS for your information and personal use and may not be sold / licensed / shared on other websites without getting consent from its author. Content is provided to you AS IS for your information and personal use only. Download presentation by click this link. While downloading, if for some reason you are not able to download a presentation, the publisher may have deleted the file from their server. During download, if you can't get a presentation, the file might be deleted by the publisher.

E N D

Presentation Transcript


  1. Using Home Environmental Assessments for Effective Patient Care: A Panel Discussion Jay Portnoy, MD, Children’s Mercy HospitalJim Sublett, MD, Family Allergy Kevin Kennedy, MPH, CIEC, Children’s Mercy HospitalCarl Grimes, CIEC, Hayward Healthy Homes

  2. Environmental Assessments are part of upstream thinking Are you an Upstreamist?

  3. Pathways Linking Sources of Dampness with Health From- WHO Guidelines for IAQ: Dampness & Mold, p.4-5, 2009

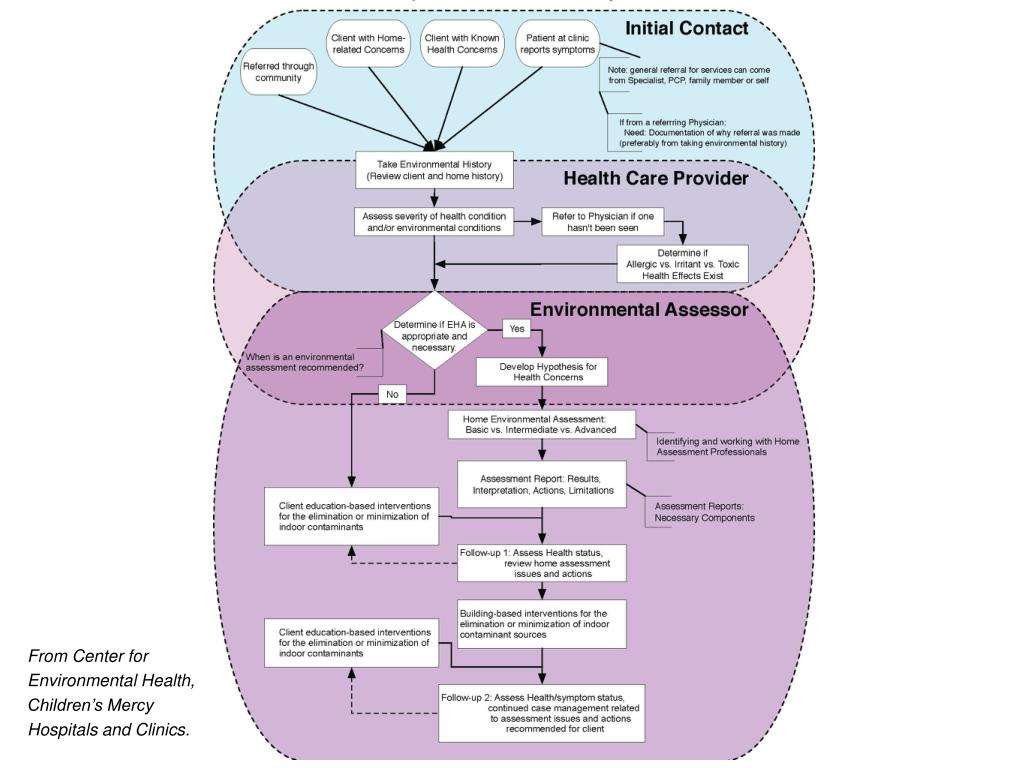
  4. Home Environmental Assessment to Guide Exposure Reduction

  5. From Center for Environmental Health, Children’s Mercy Hospitals and Clinics.

  6. From Center for Environmental Health, Children’s Mercy Hospitals and Clinics.

  7. Typical Home Assessment Report

  8. Case Discussion • 5 year old Hispanic male accompanied by mother and grandmother. • Chief complaint: cough and nasal congestion since age 1. • Symptoms are year round, worse this fall. • Referred by school nurse after missing several days of school since starting Kindergarten this year. • Teacher reports “wheezing” when running.

  9. Environmental History: • Patient Medical History • Patient’s symptoms and Health Concerns • Environmental History • Home, Work, • Relevant Clinical Testing

  10. Case discussion 1 (continued) • Past Medical History: Negative • Family History: Mother has frequent bronchitis that seems to have gotten worse this past year. She never had this problem when she lived in Columbia.

  11. Case discussion (continued) • Lives in apartment with mother, father, grandmother and 2 younger siblings (all the children share a bedroom) • Indoor cat • Grandmother smokes • Father is an exercise rider at horse track • Forced air gas furnace • Window air conditioner • Use vaporizer in bedroom for younger siblings nose congestion

  12. More Environmental History Have lived in second floor apartment, owned by the race track, for about two years. Wall to wall carpeting which they shampoo with a rented scrubber about every 6 months. Furnace in closet; not sure about the filter, but know the maintenance man has changed it about 6 months ago. Had a pipe leak in the bathroom that was repaired. In August 2009, after a 10” rain the entire neighborhood and lower floor of the building was flooded during flash floods.

  13. Indicators for the need of an Environmental Assessment: • Patients have symptoms that don’t respond to “regular” treatment. • Patient’s symptoms respond to treatment, but require it to be continued. (Remain aware of patient compliance with treatment / therapy issues) • Unique environmental conditions reported that suggest an assessment is warranted.

  14. Physician/Environmental Professional Referral and Consult: • Physician and Health Care Providers: • Education and triage • Health & Environmental History • Referral and Communication • Environmental Professional • Visual Assessment & In-home Education • Environmental Measurement & Sampling • Assessment Reporting with Issues & Actions • Both • Hypothesis Generation • Follow-up & Case Management

  15. Finding Qualified Home Environmental Assessment Professionals Key things to look/ask for: • Certification from established organizations • References • Samples of scope of work, contracts, and assessment reports

  16. Communication Between Health Care Providers andEnvironmental ProfessionalsBEFORE the Assessment • Important information to share • HIPAA issues to consider • Can you share health information?

  17. Professional Assessors First Finding

  18. Communication Between Health Care Providers andEnvironmental ProfessionalsAFTER the Assessment • Important information to share • Can Env. Prof. share home assessment information?

  19. The Future of Health Care • Centers for Medicare and Medicaid Services are reorganizing the US health care system using the “Triple Aim” approach: • Reduce per capita health care costs • Improving the experience of care by addressing quality and satisfaction • Improve the health of target populations. Berwick, Institute for Healthcare Improvement, 2008

  20. Health Care System-Wide Change • Communities must focus on six essential approaches, including: • Family-centered medical homes • Health Care practice redesign • Care plans and care planning • Greater support for patient self-management • Organized health care systems • Sharing resources. Berwick, Institute for Healthcare Improvement, 2008

  21. Essential Benefit Rule Change New Language- Preventive services must be recommended by a physician or other licensed practitioner of the healing arts within the scope of their practice under state law • Preventive services means services recommended by a physician or other licensed practitioner of the healing arts acting within the scope of authorized practice under State law to - 1) Prevent disease, disability, and other health conditions or their progression; 2) Prolong life; and 3) Promote physical and mental health and efficiency Dept. of Health & Human Services, Final Rule on Essential Health Benefits, February 2013

  22. The Future of Health Care is Changing • For Medicaid patients, the proposed new rules allow for home assessment services by a non-clinical, licensed person, such as: • Asthma Educator • Community Health Worker • Environmental Professional • Thismeans reimbursement is available for home assessments Dept. of Health & Human Services, Final Rule on Essential Health Benefits, February 2013

  23. Reimbursementfor Home Assessments? • Wide range of fees • Promising pilots of evidence-based practice show: • Team approach is effective and has paid for itself • Multiple Visit model best • In-Home Education on Asthma combined with healthy home environmental assessment

  24. New Tools to Help You • Standardized approaches for home assessment • Have been developed • Being taught to environment assessment professionals • Certified laboratories • Database software tool for environmental assessment • Environmental practice parameters to clinical guidance • Furry animals (Annals of Allergy Asthma & Immunology, 2012, Vol. 108) • Rodents(Annals of Allergy, Asthma & Immunology, 2012 Vol.109) • Cockroaches (Jour. of Allergy & Clinical Immunology, 2013 Vol.132) • Dust mites (Annals of Allergy, Asthma & Immunology, 2013 Vol.111) • Fungi (planned for Summer 2014)

  25. Jay Portnoy, MD, Children’s Mercy HospitalJim Sublett, MD, Family Allergy Kevin Kennedy, MPH, CIEC, Children’s Mercy HospitalCarl Grimes, CIEC, Hayward Healthy Homes Thanks for Attending!

More Related