1 / 48

Elettronica LD

Introduzione ai Convertitori Digitale-Analogico. Elettronica LD. Un convertitore digitale/analogico (DAC: digital to analog converter) è un circuito che fornisce in uscita una grandezza analogica proporzionale alla parola di n bit di ingresso.

jena
Download Presentation

Elettronica LD

An Image/Link below is provided (as is) to download presentation Download Policy: Content on the Website is provided to you AS IS for your information and personal use and may not be sold / licensed / shared on other websites without getting consent from its author. Content is provided to you AS IS for your information and personal use only. Download presentation by click this link. While downloading, if for some reason you are not able to download a presentation, the publisher may have deleted the file from their server. During download, if you can't get a presentation, the file might be deleted by the publisher.

E N D

Presentation Transcript


  1. Introduzione ai Convertitori Digitale-Analogico Elettronica LD

  2. Un convertitore digitale/analogico (DAC: digital to analog converter) è un circuito che fornisce in uscita una grandezza analogica proporzionale alla parola di n bit di ingresso. Normalmente la grandezza analogica di uscita è una corrente che varierà tra un valore minimo e un valore massimo. Per ottenere la tensione proporzionale alla corrente suddetta, colleghiamo al DAC un convertitore Corrente/Tensione che fornirà in uscita una tensione proporzionale alla corrente e quindi alla parola di n bit in ingresso al DAC. Il convertitore I/V utilizzato può essere invertente (Figura 1), non invertente (Figura 2), differenziale (Figura 3), a secondo del tipo di risposta che si desidera in uscita e a secondo dell'uscita o delle uscite in corrente del DAC. Elettronica LD

  3. La parola di n bit che dovrà essere messa in ingresso al DAC, nella maggioranza dei casi, sarà in codice binario (che è quello più comunemente usato), e si avranno 2n combinazioni di ingresso, ad ognuna delle quali corrisponderà una grandezza analogica d'uscita ad essa proporzionale. • Essenzialmente, vi sono due tipi di convertitori D/A: • Convertitore a resistori pesati; • Convertitore a scala R-2R. • Al fine, poi, di sfruttare i vantaggi di tali convertitori e minimizzarne gli svantaggi, vengono utilizzati anche i convertitori a scala mista e a scala invertita. Elettronica LD

  4. Convertitore a resistori pesati Il principio di funzionamento è quello di fare contribuire ogni bit della grandezza digitale con una corrente proporzionale al suo peso. Ciò si ottiene col circuito di figura (in questo caso a 4 bit). Due qualunque resistenze contigue stanno tra loro in un rapporto 2. Supponendo tutti i bit a 1 logico, cioè deviatori tutti collegati a VR, le correnti in ogni resistore sono: Elettronica LD

  5. La tensione d'uscita Vo, applicando il principio di sovrapposizione degli effetti, risulta: I bit, cioè i segnali digitali, non possono pilotare direttamente gli ingressi del DAC, non avendo né la potenza necessaria né fornendo tutte la stessa tensione VR, ma pilotano degli interruttori elettronici (in genere di tipo CMOS) collegando i resistori pesati a VR se a 1 logico, a massa se a 0 logico. Generalizzando, per un convertitore a N bit si avrà: Elettronica LD

  6. Se si mette S0 = 1 e tutti gli altri ingressi a 0, si ottiene il più piccolo incremento di tensione d'uscita e quindi il VLSB. Il VLSB è il più piccolo incremento della tensione d'uscita ed è definito, nel caso del convertitore a resistori pesati a N bit, come: esprimibile anche come: dove VoFS è il valore di fondo scala definito come: L'inconveniente di questo convertitore è che, al crescere del numero dei bit (oltre i quattro), risulta difficile integrare valori di resistori molto diversi tra loro in modo che abbiano lo stesso coefficiente termico, cioè che al variare della temperatura i resistori varino in maniera tra loro proporzionale. Elettronica LD

  7. Convertitore a scala R-2R Tale convertitore risolve i problemi relativi al convertitore a resistori pesati; infatti vengono usati due soli valori di resistenza: R e 2R. In questo modo si possono ottenere tutte le resistenze necessarie con variazioni con la temperatura proporzionali fra di loro. Mentre il convertitore a resistori pesati si basava sul fare contribuire ogni bit con una corrente proporzionale al suo peso, questo convertitore si basa sul diversificare le correnti relative ai vari bit. Elettronica LD

  8. Consideriamo S0 = 1 e S1 = S2 = 0. Attraverso il deviatore elettronico S0 e la resistenza 2R si avrà una corrente I0 che arrivata al nodo N (vedi Figura 2) si dividerà in 2 correnti uguali di valore I0/2 , (infatti le resistenze che vede dal nodo N sono pari a 2R da una parte e 2R dall'altra). Elettronica LD

  9. Con S1 = 1, S0 = S2 = 0, si ha: La corrente si divide due volte, per cui S1 contribuirà con una corrente pari a I0/4 Elettronica LD

  10. La corrente Io si calcola riducendo la rete R-2R al seguente circuito: dal quale risulta: Elettronica LD

  11. Con S2 = 1, S0 = S1 = 0, si ha: La corrente si divide una sola volta, per cui S2 contribuirà con una corrente pari a I0/2 Elettronica LD

  12. La corrente Io si calcola riducendo la rete R-2R al seguente circuito: dal quale risulta: Elettronica LD

  13. Sovrapponendo gli effetti, si ottiene l'uscita in funzione dello stato dei bit di ingresso: Più in generale possiamo dire che il bit più significativo (MSB) contribuirà con una corrente pari a I0/2, mentre il bit meno significativo (LSB) contribuirà con una corrente pari a I0/2N . Elettronica LD

  14. Consideriamo un convertitore a scala R-2R a 3 bit, il cui circuito e riportato in figura e determiniamone il circuito equivalente di Thèvenin. Consideriamo il caso S0=1 S1=0 S2=0 , come mostrato in figura. Elettronica LD

  15. Si applica il teorema di Thèvenin alla parte di circuito mostrata in figura: Si determina la tensione a vuoto che corrisponde a quella sul ramo contenente solo la resistenza 2R e si determina la resistenza vista ai morsetti di uscita dopo aver cortocircuitato il generatore VR: Elettronica LD

  16. Sostituendo il generatore equivalente ottenuto col teorema di Thèvenin si ottiene: Elettronica LD

  17. Applicando nuovamente il teorema di Thèvenin tra i punti C e D, si ha: In maniera del tutto analoga al caso precedente si ottiene: Elettronica LD

  18. Sostituendo al circuito precedente si ha: Elettronica LD

  19. Applicando nuovamente il teorema di Thèvenin tra i punti E e F, si ha: Da cui ovviamente discende: Elettronica LD

  20. In definitiva il circuito si riduce a: Il che evidenzia come già detto come il bit S0 abbia un peso che vale VR/23. Elettronica LD

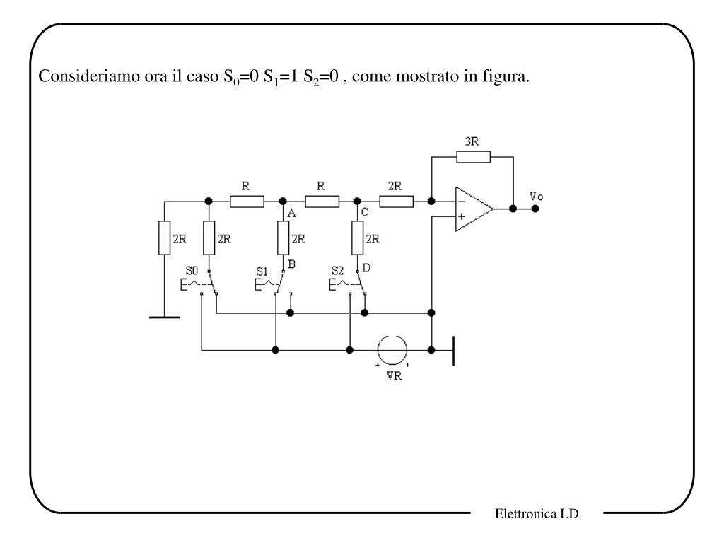
  21. Consideriamo ora il caso S0=0 S1=1 S2=0 , come mostrato in figura. Elettronica LD

  22. Si applica il teorema di Thèvenin alla parte di circuito mostrata in figura: Si determina la tensione a vuoto che corrisponde a quella sul ramo contenente solo la resistenza 2R e si determina la resistenza vista ai morsetti di uscita dopo aver cortocircuitato il generatore VR: Elettronica LD

  23. Sostituendo al circuito precedente si ha: Elettronica LD

  24. Applicando nuovamente il teorema di Thèvenin tra i punti C e D, si ha: Da cui ovviamente discende: Elettronica LD

  25. Per cui in definitiva il circuito si riduce a: Il che evidenzia invece come il bit S1 abbia un peso che vale VR/22. Elettronica LD

  26. Consideriamo infine il caso S0=0 S1=0 S2=1 , come mostrato in figura. Elettronica LD

  27. Si applica il teorema di Thèvenin alla parte di circuito mostrata in figura: Si determina la tensione a vuoto che corrisponde a quella sul ramo contenente solo la resistenza 2R e si determina la resistenza vista ai morsetti di uscita dopo aver cortocircuitato il generatore VR: Elettronica LD

  28. Per cui in definitiva il circuito si riduce a: Il che evidenzia come il bit S2 abbia un peso che vale VR/2. Più in generale l’i-esimo bit ha un peso che sarà VR/2(N-i). Elettronica LD

  29. Per il principio della sovrapposizione degli effetti il circuito equivalente che si ottiene è il seguente: Il guadagno del circuito (che è un sommatore in configurazione invertente) è unitario, avendo scelto il valore di 3R per la resistenza di retroazione. Se si vuole ottenere un guadagno diverso da 1, basta modificare la resistenza di retroazione. La tensione di uscita, calcolata applicando il principio di sovrapposizione degli effetti, è: Elettronica LD

  30. Generalizzando a N bit, si ha: Il VoLSB, il VoFS, il VoMAX saranno: Un inconveniente di questo circuito è dovuto agli interruttori S0, S1, S2 che sono sottoposti all'intera differenza di potenziale VR, per cui necessitano di particolari accorgimenti costruttivi e aumentano il costo del circuito integrato. Altro inconveniente è dato dalla variazione delle correnti nelle resistenze, quando si commuta uno degli interruttori (ad es. da 0 ad 1), che producono dei transitori e, quindi, ritardi nella risposta. Per eliminare tali inconvenienti si può utilizzare il convertitore a scala R-2R invertita. Elettronica LD

  31. Convertitore a scala R-2R invertita Con questo circuito si risolvono gli inconvenienti del convertitore a scala R-2R. Infatti, quando gli interruttori S sono nella posizione 1, le resistenze 2R sono collegate all'ingresso invertente dell'amplificatore, che è una massa virtuale e quindi a zero volt; quando sono nella posizione 0 le resistenze 2R sono collegate alla massa del circuito, ossia a zero volto. Pertanto, le differenze di potenziale ai capi di tali resistenze non cambiano e le correnti che le attraversano rimarranno di valore costante, eliminando così la possibilità di eventuali transitori. Per quanto riguarda gli interruttori, i loro morsetti sono collegati da un lato a massa e dall'altro all'ingresso invertente dell'amplificatore operazionale, che è una massa virtuale, pertanto la differenza di potenziale ai loro capi è praticamente nulla. Elettronica LD

  32. Il principio di funzionamento del circuito è sempre quello di diversificare il percorso delle correnti. Poiché la corrente nelle resistenze non dipende dalla posizione degli interruttori, essendo tali correnti costanti, in qualunque posizione sono tali interruttori si avrà una corrente I0 costante che arrivata al nodo N1 e che si ripartisce sempre allo stesso modo: Elettronica LD

  33. Ogni bit contribuirà, dunque, con una corrente proporzionale al proprio peso. Per quanto riguarda la tensione, al nodo N1 si ha l'intera VR; al nodo N2VR/2 ; al nodo N3VR/4. In generale, il bit meno significativo (LSB) contribuirà con una tensione pari a VR/2N-1, il bit più significativo contribuirà con una tensione pari a VR. La tensione di uscita Vo viene calcolata come sovrapposizione degli effetti, nel seguente modo: Il VoLSB, il VoFS, il VoMAX saranno: Elettronica LD

  34. Convertitore a scala mista Confrontando il convertitore a scala R-2R invertita con il convertitore a resistori pesati, vediamo che mentre il primo ha 2 resistenze per ogni bit, il secondo ne ha 1 per ogni bit. Sui circuiti integrati le resistenze occupano molto spazio e si deve cercare di ridurne il numero. Per ridurre il numero dei resistori necessari e, nello stesso tempo, limitare lo spettro dei valori richiesti, si può utilizzare il seguente circuito a scala mista, particolarmente conveniente per realizzare un convertitore D/A con codice d'ingresso BCD. Elettronica LD

  35. È costituito da due gruppi di resistori pesati, collegati tra loro da un partitore resistivo che attenua il contributo in corrente del gruppo meno significativo di 16 volte (10 volte nel caso in cui il codice d'ingresso è BCD) rispetto al contributo in corrente del gruppo più significativo. L'amplificatore operazionale in uscita ha la funzione di convertire la corrente in una tensione ad essa proporzionale, ossia funge da convertitore corrente- tensione. La corrente If sarà la somma delle correnti relative ad ogni gruppo, supponendo tutti gli S ad 1. Se in ingresso si ha il codice binario naturale, si ha: Se in ingresso si ha il codice BCD, si ha: Elettronica LD

  36. La corrente del gruppo LSB deve essere: I valori delle resistenze R1 e R2 dipendono dal codice usato. Si ha: Elettronica LD

  37. Stesso risultato si può ottenere con una sola resistenza tra i due gruppi: Elettronica LD

  38. Consideriamo, per generalizzare il calcolo del valore della resistenza R1, tutti i bit a 1, ossia tutti i deviatori S commutati su VR Se il codice d'ingresso è il codice binario esadecimale, dovrà risultare una attenuazione di un fattore 16, ossia: Se invece è il codice BCD, l'attenuazione dovrà risultare di un fattore 10, ossia: Elettronica LD

  39. Calcolo di I Si ridisegna il circuito relativo ai bit S4, S5, S6, S7 (il gruppo S0, S1, S2, S3, relativamente al più significativo, risulta collegato da ambo i lati a massa). Elettronica LD

  40. Calcolo di I1 Si ridisegna il circuito relativo ai bit S0, S1, S2, S3 (il gruppo S4, S5, S6, S7, relativamente al meno significativo, risulta collegato da ambo i lati a massa). Elettronica LD

  41. Applico Thèvenin Per cui la corrente I1 risulta: Elettronica LD

  42. Con una codifica esadecimale risulta: Con codifica BCD, invece: Elettronica LD

  43. Specifiche dei convertitori D/A • Le specifiche dei convertitori D/A sono: • Risoluzione • Precisione • Monotonicità • Tempo di assestamento (settling time) • Glich • Voltage compliance • Sensibilità alla temperatura Elettronica LD

  44. Risoluzione • Per risoluzione viene indicato il numero di bit del convertitore. Dato che l'intervallo di variazione della tensione di uscita può cambiare, poiché nella maggioranza dei casi non è prefissato, non si può definire la risoluzione in funzione del VoLSB, che dipende dall'intervallo di tensione. L'effettiva risoluzione, per ogni applicazione, si calcola di volta in volta come: VFS/2N • Precisione • Come precisione viene indicata la differenza tra la tensione reale di uscita e la tensione teorica che si dovrebbe ottenere, per un dato codice d'ingresso. Viene espressa come percentuale del valore di fondo scala della tensione d'uscita. Nel caso ideale la precisione dovrebbe essere, nella peggiore delle ipotesi, pari a • Questo parametro tiene conto di varie cause di errore, in particolare della non linearità del dispositivo e degli errori di guadagno e di offset della circuiteria interna. Elettronica LD

  45. Errore di linearità • L’errore di linearità è esprime la massima deviazione della curva di trasferimento reale da quella ideale. Lo scarto massimo fra le due caratteristiche rappresenta l'errore di linearità, che si esprime generalmente in frazione di LSB • Errore d'offset • Nei convertitori ci sono amplificatori operazionali che sono affetti da tensioni d'offset quindi la tensione di ingresso non partirà dal valore 0 ma un po' prima o un po' dopo. • Errore di guadagno • Il guadagno non risulta costante per tutto il campo di variabilità della tensione. Ciò provocherà una variazione di pendenza della curva di trasferimento reale rispetto a quella ideale. Elettronica LD

  46. Monotonicità • È la proprietà del DAC di avere l'uscita sempre crescente, cioè l'uscita aumenta sempre all'aumentare dell'ingresso, ovvero la forma d'onda d'uscita non salta nessun gradino e neppure torna indietro di qualche gradino. Un errore di linearità pari a è il massimo consentito affinché sia garantita la monotonicità del convertitore. • Tempo di assestamento (settling time) • È definito come il tempo necessario affinché il segnale analogico d'uscita, dopo una data commutazione degli ingressi, si assesti e si mantenga in un determinato intorno (generalmente ) del valore finale. Il transitorio associato alla commutazione è causato dalle inevitabili capacità e induttanze parassite presenti e dalle caratteristiche dei commutatori. Elettronica LD

  47. Glitch • Il glich non è altro che un picco di tensione indesiderata. Questo si verifica nel momento in cui, passando da una combinazione di ingresso ad un'altra, queste differiscono per più di un bit e quindi durante la commutazione dall'una all'altra, dato che la velocità di commutazione non è uguale per tutti i bit, per un breve istante si può avere in ingresso al convertitore una combinazione errata ottenuta quando non tutti i bit hanno finito di commutare. L'uscita tende ad assumere il valore corrispondente a tale combinazione, per poi interrompersi, quando tutti i bit d'ingresso terminano di commutare, ed assestarsi sul valore relativo alla combinazione selezionata. Per evitare di avere questi glich in uscita, si può mettere sull'uscita un amplificatore S/H in modo da campionare l'uscita e mantenerla tra una conversione e l'altra. L'amplificatore S/H deve essere interno al circuito integrato, poiché in questo modo viene velocizzata l'operazione di conversione. Elettronica LD

  48. Voltage compliance • Il voltage compliance è definito come l'adattamento del circuito alle diverse tensioni di uscita. L'uscita del convertitore è, in genere, in corrente e deve essere convertita in tensione. Il voltage compliance definisce il campo delle tensioni ottenibili in uscita in modo che siano garantiti i valori di corrente specificati. • Sensibilità alla temperatura • È legata alla deriva termica di molti elementi, quali le tensioni di riferimento interne, i commutatori, l'amplificatore d'uscita. Le informazioni sulla sensibilità termica vengono generalmente fornite specificando i coefficienti termici di diversi parametri (linearità, offset, guadagno, ecc.). Elettronica LD

More Related