elvis-powers
Uploaded by
54 SLIDES
1781 VIEWS
610LIKES

ФИЗИКА НА ВЪЛНОВИТЕ ПРОЦЕСИ

DESCRIPTION

ФИЗИКА НА ВЪЛНОВИТЕ ПРОЦЕСИ. За студенти от специалност Физика и информатика. Физика на вълновите процеси Специалност Физика и информатика Задължителен курс, сместър V Хорариум 60+30+0 (4+2+0), кредити 8 Форма на оценка: изпит Анотация

1 / 54

Download Presentation

ФИЗИКА НА ВЪЛНОВИТЕ ПРОЦЕСИ

An Image/Link below is provided (as is) to download presentation Download Policy: Content on the Website is provided to you AS IS for your information and personal use and may not be sold / licensed / shared on other websites without getting consent from its author. Content is provided to you AS IS for your information and personal use only. Download presentation by click this link. While downloading, if for some reason you are not able to download a presentation, the publisher may have deleted the file from their server. During download, if you can't get a presentation, the file might be deleted by the publisher.

E N D

Presentation Transcript


  1. ФИЗИКА НА ВЪЛНОВИТЕ ПРОЦЕСИ За студенти от специалност Физика и информатика

  2. Физика на вълновите процеси • Специалност Физика и информатика • Задължителен курс, сместър V • Хорариум 60+30+0 (4+2+0), кредити 8 • Форма на оценка: изпит • Анотация • Курсът е предназначен за студенти от специалността Физика и информатика, които се подготвят за учителска дейност. Неговото съдържание е съобразено с този профил, като акцентите са поставени върху придобиване на максимално широка представа за физичната база на класическите вълнови явления и тяхното присъствие и приложимост във физичните изследвания на материалите, нашето зрително възприятие, оптичните прибори и вълновата микроелектроника. В съответствие с тези особености математичният апарат на изложението е ограничен до минималните знания, необходими за разбирането на процесите и явленията, а сериозно внимание е отделено на обяснението на диаграми и примери от поведението на прости системи в експеримента и заобикалящия ни свят. Наред с общите вълнови свойства е отделено значително място за изясняване на свойствата на двата основни типа разглеждани вълни – акустичните и оптичните, на принципите на възбуждането и детекцията им, на приложението им в електронни прибори, както и на тяхното взаимодействие с веществото. В този смисъл настоящият курс може да се разглежда и като синтез на два основни курса от обучението по обща физика – акустика и оптика, обединени тук по примера на подобни курсове в други университети. Посочените литературни източници са класически за физическия факултет и са на разположение на студентите в библиотеката на факултета, а един от тях – и по интернет. Увлекателната книга на J. Pierce също може да бъде ползвана при желание.

  3. Учебна програма • Представата за трептенията и вълните – исторически преглед. Вълнови полета. Линейни и нелинейни вълни. Съвременни направления във вълновата физика и микроелектроника. • Просто хармонично трептение. Свързани трептения и нормални модове, илюстрирани с примера на две свързани махала. Нормални честоти. Принудени трептения и резонанс. • Вълната като дълговълново приближение на свързани трептения в дискретна среда. Общи дефиниции за бягаща и стояща вълна, илюстрирани с вълновите форми на опъната струна. • Плоски и сферични вълни в тримерно пространство. Фазов фронт и фазова скорост. Линейна и елиптична поляризация. • Вълнова енергия и скорост на разпространение на енергията. Импулси и групова скорост. Спектри на Фурие – елементарни представи. Ударни вълни. • Акустични вълни в газове. Скорост на звука. Обемни и повърхнинни вълни в течности. • Еластични свойства на твърдите среди. Механично напрежение и деформация. Еластични модули. • Акустични вълни в безкрайна твърдотелна среда. Нормални вълни, поляризация, фазова и групова скорост. Акустични оси. • Акустични модове в изотропни пластинчати вълноводи. Дисперсия. SH и лембови вълни. Вълнови форми и критични честоти. • Пречупване и отражение на акустични вълни от равнинен интерфейс. Акустичен импеданс. Съгласуване. • Принцип на акустичния резонатор. Резонансни честоти и качествен фактор. Природа на акустичните загуби. • Пезоелектричество. Акустични вълни в пиезоелектрични среди. Електромеханични фактори – енергетичен смисъл. Eластични модули. • Повърхнинни акустични вълни в полубезкрайни среди и такива със слоиста структура. Модова структура и дисперсия. Електромеханична връзка. • Основни методи за акустична генерация и детекция. Преобразуватели на обемни и повърхнинни акустични вълни. Честотна лента и диаграма на излъчване. • Теории за същността на светлината. Електромагнитна природа на светлината. Скорост на светлината. • Приближение на геометричната оптика. Принцип на Ферма. Формули на Френел за отражение и пречупване на светлината от равнинен интерфейс. Ъгъл на Брюстер. • Пълно вътрешно отражение. Нарушено пълно вътрешно напрежение и приложението му за възбуждане на оптични модове. Планарни и влакнести световоди.

  4. Центрирани оптични системи. Пречупване от сферична повърхнина, от тънка леща и от дебела леща. Недостатъци. • Оптични апарати. Лупа, микроскоп, телескоп, проекционен апарат. Окото като оптичен апарат. • Приближение на вълновата оптика. Интерференция на два снопа. Получаване на кохерентни снопове. • Времева и пространствена кохерентност. Интерферометри на Майкелсон и Фабри-Перо. Оптични резонатори. • Прицип на Хюйгенс. Френелова зона. Фраунхоферова дифракция на светлината от един процеп. • Дифракция на светлината от два процепа. Дифракционна решетка. Характеристики на спектралните апарати. • Дифракция на рентгенови лъчи в кристалите. Принципи на холографията. • Поляризация на светлината. Видове. Поляризация при отражение. Двойно лъчепречупване. Оптична активност. Ефекти на Фарадей и Кер. Поляризатори. • Източници и детектори на светлина. Спектрална чувствителност на окото. Фотометрия и колориметрия. • Класическо взаимодействие на светлината с веществото. Дисперсия и поглъщане. Разсейване на светлината – релеево, брилуеново и раманово. • Оптика на металите. Разпространение на електромагнитни вълни в проводящи среди. • Топлинно излъчване на телата. Закони на Стефан-Болцман, Вили-Вин и Планк. Луминесценция. • Акустооптични взаимодействия. Раман-натова и брегова дифракция на светлината от акустични вълни. Планарна брегова клетка. • В програмата са предвидени средно по 2 часа на учебен въпрос. Допълнително са предвидени 2 часа седмични консултации по желание. Крайната оценка се формира на базата на следните критерии: участие в дискусии по време на лекциите, по време на консултациите, усреднена оценка от контролни занятия върху семинарните задачи и оценка от изпита (писмено изложение и дискусия). • Литература: • М. Борисов и В. Страшилов, “Физика на линейните акустични и електромагнитни вълни”, София, Издателство на БАН, 1989 г. • Ив. Лалов, “Електричество, магнетизъм и оптика – първото велико обединение”, София, Университетско издателство “Св. Кл. Охридски”, 2005 г. • J. Pierce, “Almost all about waves”, Dover, N. Y., 2006 (на разположение при преподавателя).

  5. 1. Представата за трептенията и вълните – исторически преглед. Вълнови полета. Линейни и нелинейни вълни. Съвременни направления във вълновата физика и микроелектроника. Принципна разлика: Трептение: А=А(t) Дадена величина се променя във времето Вълна: В=В(x,t) Дадена величина се променя във времетои пространството А, В........... вълнови полета (среди, включително вакуум, чрез които се предават сили и енергия) Механични, електрични, магнитни, гравитационни, температурни..................полета Биват скаларни и векторни Видът на зависимостите се определя от вида на вълната

  6. 15 век, Леонардо да Винчи:тласъкът е по-бърз от вълната. Ние виждаме, как вълната напуска мястото на своето възникване, докато водата не. Също като вълната в житно поле – вълната препуска, а житото остава на място. За хората е било по-важно да познават характеристиките на вълните, техните свойства и да ги описват с елементарни математични средства, отколкото да разбират в детайли физичната същност на техните полета, механизмите на формирането и разпространението им. Пример: Мнозина специалисти по оптика, които са познавали много добре свойствата на светлината, първоначално са отказали да приемат идеята за електромагнитната й вълнова природа. Три съществени характеристики на вълните: енергия, импулс и скорост Към тях можем да добавим и линейността

  7. Линейни вълни: А + В Нелинейни вълни А x В. Реализират се при високи мощности Примери: - камъчета, хвърлени във воден басеин, - ударни вълни, солитони Две основни направления във вълновата физика: Изследвания с вълни и приложения на вълните в практиката Спектроскопия на твърдото тяло, течности и газове (оптични и акустични вълни); изследвания на повърхности (оптични вълни), дефектоскопия на материали (акустични и температурни вълни), медицински изследвания и операции (акустични и оптични вълни), идентификация на обекти (акустични, електромагнитни вълни)........................... Вълнова микроелектроника Пренасяне, обработка и съхранение на информацията с вълни – прибори за контрол на честотата (кварцови резонатори и филтри, електромагнитни резонатори), закъснителни линии, оптични влакна, модулатори и дефлектори на светлина.........

  8. 2. Просто хармонично трептение. Свързани трептения и нормалнимодове, илюстрирани с примера на две свързани махала. Нормални честоти. Принудени трептения и резонанс Просто хармонично трептение θ – фазов ъгъл, α- начална фаза, ω – кръгова честота Пример: хармоничен осцилатор : x - отместване на точковата маса m от равновесното й положение при x = 0; к – константна на еластичност на пружината Други примери: махало, предмет на повърността на водата при вълнение, електричното напрежение в мрежата, опъната струна...... x m k ωo – собствена (резонансна) честота

  9. t A θ Векторен модел за описание на прости хармонични трептения Във времето векторът с дължина А се върти с ъглова скорост ω Свързани хармонични трептения Две свързани прости хармонични трептения Acosθ В А В А

  10. Собствени честоти на системата свързани махала – нормални честоти Съответните форми на трептение – нормални модове При две махала – два нормални мода, две нормални честоти мод 1 мод 2 l k m Как тези нормални модове участват в трептението на системата при различни условия? Собствени трептения – системата се възбужда и се оставя сама на себе си. Трептението е линейна комбинация от нормалните модове

  11. Начално положение при t=0: Xa = A0; xb = 0 Положение на системата в произволен момент от времето xb xa Това са прости хармонични трептения на честота , модулирани по амплитуда на ниската честота Двете трептения са отместени по фаза на π/2

  12. Принудени трептения – осъществяват се под действие на периодична външна сила с произволна честота ω Без загуби Със загуби При свързани резонатори резултантното трептение отново е линейна комбинация от нормалните модове: Резонанс при честота ω0. Загубите γ ограничават амплитудата до крайна стойност F0 cos ωt F0 cos ωt Резонанси при честоти ω1 и ω2 - амплитудата отива в безкрайност без загуби. Със загуби – крайна амплитуда.Амплитудно-честотни характеристики

  13. 3. Вълната като дълговълново приближение на свързани трептения в дискретна среда. Общи дефиниции за бягаща и стояща вълна, илюстрирани с вълновите форми на опъната струна. Множество свързани осцилатори: Твърдите тела, течностите и газовете се състоят от частици, отстоящи на определени разстояния и свързани с определени сили на взаимодействие, т.е. могат да бъдат разглеждани като съвкупности от свързани осцилатори, а трептенията в тях, като свързани трептения на големи системи от такива осцилатори. Силата на връзката е различна при различните видове тела. Дължина на вълната λ [m] : разстоянието между две точки с една и съща фаза на произволно място в произволен момент от време. λ ≤ отстоянието на елементарните осцилатори – дискретна среда – необходимост от микроскопично разглеждане ................... λ

  14. λ>> отстоянието на елементарните осцилатори – непрекъсната среда – макроскопическо (феноменологично) разглеждане. Не се интересуваме от строежа на средата. Дефинираме макроскопични величини, характеризиращи средата, и връзки между тях, произтичащи от опита. Бягаща вълна: А=А0f(x - vt), f(y) – произволна функция

  15. Дадена фаза (x ± vt) се движи в посока или обратно на оста х с постоянна скорост v (фазова скорост на вълната) • Важен пример за всички по-нататъшни разглеждания: вълна по опъната струна. Скорост При хармонична функция f = cos(sin) y вълната е бягаща монохроматична. Т – сила на опъване на струната μ - маса на единица дължина y Вертикално отместване на струната x Вълновото число k = 2π/λ: въвежда се за оразмеряване на тригонометричната функция (аргумент ъгъл)

  16. Т – период на трептенията, f - обикновена честота [Hz] Връзки, произтичащи от периодиката на тригонометричните функции: • Отражение от граница (гранични условия) Ако струната е здраво заловена в точка на единия край, при отражението си вълната сменя фазата си на π (обръща отместването си по знак), за да запази нулево резултантно отместване. Сумирането на двете вълни, разпространяващи се в двете противоположни посоки, създава нов тип вълна, наречена стояща, в която времето и пространствената координата са разделени.

  17. където Граничните условия се налагат върху функцията f(x) и водят до ограничения върху вълновите форми и честотата, създавайки нормалните модове на струната. Пример: здраво залавяне в точки x=0, L ωL/v = nπ n-ти нормален мод: Форма: n - брой полувълни по дължината на струната n=2: възли L/2 L 0 Нормалните модове се комбинират линейно в свободните и принудени трептения на струната.

  18. 4. Плоски и сферични вълни в тримерно пространство. Фазов фронт и фазова скорост. Линейна и елиптична поляризация. Фазов фронт – геометрично място на точките с еднаква фаза в даден момент от времето Фазова скорост - скорост на пренасяне на фазата [m/s]. Вълнов векторк – с големина к и посока на фазовата скорост; перпендикулярен на фазовия фронт Плоска вълна Сферична вълна

  19. Поляризация – пространствено съотношение между вектора на полето на вълната (вектор на поляризацията) и вълновия вектор. Вълната е поляризирана, когато векторът на поляризация се разполага в пространството по определен начин. Линейна поляризация – при разпространението на вълната векторът на поляризацията запазва направлението си постоянно спрямо вълновия вектор. Бива надлъжна и напречна. За надлъжната вълна обикновено казват, че няма поляризация. Напречната поляризация може да бъде вертикална, хоризонтална и произволна

  20. Елиптична(кръгова) поляризация z A x Аx> Az Ax < Az Ax = Az Ax = Acosωt Az = Asinωt Разпространение по y. Двете компоненти на вектора на поляризация са отместени по фаза на π/2

  21. Елиптичната поляризация се разлага на две линейни поляризации и обратно Тримерен запис на плоска монохроматична вълна: r A = A0cos(ωt – k.r) = A0cos(ωt – кxx – kyy - kzz) k.r = k rk = const – уравнение на равнина к (фазов фронт) к rk В анизотропните тела вълните с различни поляризации имат по принцип различна фазова скорост в дадено направление. Поради това не е възможно запазването на кръговата поляризация – фазовата разлика между двете линейно поляризирани компоненти се променя прогресивно при разпространението на вълната. Така преминаваме периодично от кръгова в линейна поляризация и обратно. Пластинките, които осъществяват такива преходи, се наричат поляризатори.

  22. 5. Вълнова енергия и скорост на разпространение на енергията. Импулси и групова скорост. Спектри на Фурие – елементарни представи. Ударни вълни. Защо вълната пренася енергия? Пример – опъната струна ds Кинетична енергия – сегментът dx с маса μdx се движи по y със скорост : Плътност на кинетичната енергия (на единица дължина) = Потенциална енергия – сегментът с дължина dx се разтяга: dy dx x x+dx = !! Плътност на потенциалната енергия

  23. Да въведем отместването на струната и амплитудата на неговата скорост: Общата плътност на енергията (кинетична + потенциална ) ще се получи във вида: Тази енергия се добива от работата, вършена от силата на опъване на струната при нейното движение. Работата за един цикъл (време, равно на един период, т.е. 1/f) e: а съответната усреднена мощност: Тази мощност е всъщност общата енергия на единица дължина, умножена по скоростта на вълната, т. е. може да се разбира като допълнителната част от струната, която е въвлечена в смущението за единица време. Следователно енергията не се задържа в източника, а се транспортира по струната със скорост v (в случая равна на фазовата скорост).

  24. В тримерни среди разпространението на енергията се описва с вектор на PoyntingP (с посока на разпространение на енергията и големина, равна на на енергията, преминала през единица перпендикулярна площадказа единица време) В случай на анизотропна среда в общия случай векторът на Poynting се отклонява от посоката на фазовата скорост: Анализ на Fourier: Предположим, че всички нормални модове на струната могат да съществуват и да направим линейната комбинация: P к Фазови фронтове Тя също ще бъде решение и може да съществува.

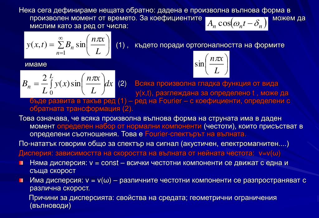
  25. Нека сега дефинираме нещата обратно: дадена е произволна вълнова форма в произволен момент от времето. За коефициентите можем да мислим като за ред от числа: (1) , където поради ортогоналността на формите имаме (2) Всяка произволна гладка функция от вида y(x,t), разглеждана за определено t , може да бъде развита в такъв ред (1) – ред на Fourier – с коефициенти, определени с обратната трансформация (2). Това означава, че всяка произволна вълнова форма на струната има в даден момент определен набор от нормални компоненти (честоти), които присъстват в определени съотношения. Това е Fourier-спектърът на вълната. По-нататък говорим общо за спектър на сигнал (акустичен, електромагнитен....) Дисперия: зависимостта на скоростта на вълната от нейната честота: v=v(ω) • Няма дисперсия: v = const – всички честотни компоненти се движат с една и съща скорост • Има дисперсия: v = v(ω) – различните честотни компоненти се разпространяват с различна скорост. Причини за дисперсията: свойства на средата; геометрични ограничения (вълноводи)

  26. Без дисперсия сигналите запазват формата си при разпространението си в средата. При наличие на дисперсия сигналите променят формата си при разпространението си в средата Импулс – пространствено ограничена вълна Защо импулсът винаги носи набор от честоти, т.е. представлява вълнов пакет? Групова скорост на вълнов пакет = скорост на разпространение на енергията (общо различна от фазовата скорост) Пример: суперпозиция на две вълни с близки честоти t x Импулсен лазер Ударна морска вълна

  27. t1 t2 Ударна вълна (solitary wave) – нелинейна вълна, която възниква при силна промяна в свойствата на средата Разлика със солитона, където ефектът от дисперсията се компенсира от нелинейни ефекти и формата се запазва при разпространението • 6. Акустични вълни в газове. Скорост на звука. Обемни и повърхнинни вълни в течности. Газове и течности – флуиди: текат под действие на приложено механично напрежение, колкото и малко да е то (приемат формата на съда, в който са поставени). Отличават се от твърдите тела и по наличието на липса на съпротивление или проява само на слабо такова (вискозитет) на напрежения на хлъзгане. Тук обаче попадат и някои пластични твърди тела и полимери (вискоеластични), които са извън обсега на тези разглеждания. x дисперсия

  28. свиваемост Газовете са междинно състояние между течностите и плазмата, при която атомите са йонизирани от високата температура. При тях отстоянията между отделните атоми и молекули са големи и вазимодействието при равновесни условия практически отсъства. Поради това те не проявяват свободна външна повърхност, както течностите. Идеални и реални газове – различават се по термодинамично поведение. Разликата нараства с понижаване на температурата и повишаване на налягането. Акустичните вълни в газовете са надлъжни. Напречни вълни не могат да се формират поради липса на хлъзгащи напрежения. Скоростта на тези вълни (скорост на звука) силно зависи от температурата поради влиянието на кинематичните свойства на атомите и молекулите върху силите на взаимодействието им (еластичните свойства на газа).

  29. Тя зависи и от налягането по същите причини. В крайна сметка: обемен модул на еластичност γ =cp/cv - адиабатен коефициент М – моларна маса m – маса на отделната молекула Сух въздух: М = 0.0289645 kg/mol Налягане на звука (дефинира се според слуховото възприятие) Pref = 20 μPa (граница на чуваемост (звукът на комар на разстояние 3 m от ухото ни)). Примери за скорост на звука в атмосферата и налягане на звука от различни източници

  30. За надлъжните акустични вълни втечности важат същите разсъждения. Скоростта зависи силно от състава и примесите За морска вода: c(T, S, z) = a1 + a2T + a3T2 + a4T3 + a5(S - 35) + a6z + a7z2 + a8T(S - 35) + a9Tz3, където Т – температура, z - дълбочина, S - соленост Ниската скорост на звука във водата е важна за някои приложения (акустооптика) Напречните напрежения (напрежения на хлъзгане) във флуидите са малки поради слабото взаимодействие между молекулите, непозволяващо развитието на големи съпротивителни сили. Мярка за степента на съпротивлението (триенето между слоевете при ламинарно течение) е вискозитетът. y τ u –отместване начастиците u

  31. Тъй като тук механичните напрежения са пропорционални не на деформацията, а на нейната производна по времето (темп на деформацията), напречните вълни във флуидите са силно диспергирани и затихват експоненциално при разпространението си. Видове вискозитет: нютонов (постоянен) ненютонов (променя се с напрежението). Съответно имаме нютонови и ненютонови флуиди (течности) При ненютоновите вискозитетът може да нараства с напрежението (скорбяла,пясъчна вода) или да намалява (кръвна плазма) Въздухът има вискозитет 17.8 μPa.s При стайна температура водата има вискозитет 1.0×10−3 Pa·s , а моторното масло 250×10−3 Pa·s. Вискозитетът има тенденция да намалява с повишаването на температурата

  32. Повърхнинни акустични вълни в течности Разпространяват се успоредно на повърхността. Затихват експоненциално в дълбочина. Имат елиптична поляризация. Поради вълноводния ефект са диспергирани. d - дълбочина на водата В дълбока вода c= Вълна, приближаваща морския бряг. Защо амлитудата нараства? 7. Еластични свойства на твърдите среди. Механично напрежение и деформация. Еластични модули. Твърди тела: малки отстояния между атомите и молекулите, големи сили на взаимодействие – големи съпротивителни сили на механични въздействия. Аморфните могат да се разглеждат като замръзнали течности Внимание към меката материя – полимери, течни кристали, биоматериали.

  33. Елементи от теорията на еластичността Механично напрежение: произхожда от силите на повърхността, които се предават във вътрешността чрез силите на взаимо- действие между атомите. Представя се в тензорен вид: T ik (σi k) - i -тата компонента на силата, действаща на единица площадка с нормала к n н Защо механичните сили нямат обемен характер? Кои сили действат директно в обема? Отусловието за равновесие: тензорът на механичното напрежение е симетричен - T i j= T j I (без ротация на елементите в обема) Равновесие на повърхността: Fk = Tkl nl(n- единичен вектор на нормалата)* *Правило на Newton за сумиране по двойка повтарящи се индекси:

  34. dr’ U(r) U(r+dr) dr Механична деформация Sij – тензор на деформацията; задава относителното удължаване на елементите при деформацията. Симетричен. Горното равенство е сила при малки деформации: Малък градиент на отместването, не задължително малко отместване Елементите 11, 22 и 33 описват надлъжни деформации по съответните оси в средата. 12, 13 и 23 описват напречни деформации, т.е. деформации на хлъзгане в съответните равнини. х3 S33 S11 S23 S13 х2 х1 S22

  35. Тези деформации се пораждат от съответните компоненти на тензора на напре- жението: напрежения на свиване и разтягане и напрежения на хлъзгане. Връзка напрежение – деформация. Закон на Hook: Този линеен закон е в сила за малки деформации Плътност на енергията на еластичната деформация (на единица обем): (сравни с израза за опъната струна) Cijkl - тензор на еластичните модули. Симетрия: Cijkl = Cjikl = Cijlk = Cklij Откъде идва симетрията на индексите? Симетрия на кристалите: основни елементи на симетрия – оси и равнини. 32 кристалографски класа (групи на симетрия). Всеки елемент на симетрия опростява тензора на еластичните модули (въвежда нули и намалява броя на независимите модули). Най-симетричните тела (изотропните) имат само два независими еластични модула.

  36. Биват: модул на Young Y и коефициент на Poisson σ (дават връзката надлъжно напрежение – надлъжна деформация и надлъжно напрежение – напречна деформация на прът). или: модул на Young и модул на хлъзгане G (дава връзката напречно напрежение – деформация на хлъзгане) В случай на големи деформации законът на Hook не е в сила – нелинеен режим над определена критична стойност на напрежението Т Пластична деформация (течение) при метали, полимери, стъкла При кристалите обикновено настъпва крехко счупване Тс Еластичните свойства силно зависят от примесите в средата S Вискоеластичност – еластичен + вискозен член в механичното напрежение: Характерна е за амрфните тела (стъкла), както и за полимерите Деформацията настъпва моментално (променя се във времето)

  37. 8. Акустични вълни в безкрайна твърдотелна среда. Нормални вълни, поляризация, фазова и групова скорост. Акустични оси. Уравнение за движение в анизотропна безкрайна среда: dV u плътност на обемната сила r fdV F Търсим решение във вид на плоска монохроматична вълна. При заместването експоненциалният фактор се съкращава отляво и отдясно и получаваме алгебрично уравнение за амплитудите – шапки.

  38. Въвеждаме тензора: (Тензор на Christoffel (симетричен)) Това са три уравнения за собствените стойности и вектори на тензора на Christoffel В общия случай: три собствени стойности, три взаимноперпендикулярни собствени вектора. V1 – ul(квазинадлъжна вълна) V2 – uk1, v3 – uk2(квазинапречни) u

  39. Тези три линейно поляризирани вълни с взаимноперпендикулярни поляризации се наричат нормални (собствени) вълни за кристала. Техните скорости са различни в различните направления. Скоростта на квазинадлъжната вълна винаги е най-голяма. Вълна с произволна поляризация, въведена в кристала отвън с преобразувател, се разлага по нормалните вълни в това направление (припомни си края на въпрос 4) Какво става с енергията? Този градиент има посока, изобщо различна от посоката на вълновия вектор, по който се разпространява фазата на вълната Векторът на Poynting (енергията преминаваща за единица време през единична площадка, перпендикулярна на посоката на разпространение) добива вида: • Влияние на симетрията: изчиства поляризацията (прави я надлъжна и напречна) и скоростта на енергията в определени направления (чисти направления) • Разпространение по равнина на симетрия:едната от напречните вълни трябва да е поляризирана перпендикулярно на равнината, останалите две – квазинадлъжна и квазинапречна в равнината, така че при отражение да не се променят.

  40. - Разпространение по ос на симетрия: едната вълна е надлъжна, поляризирана по оста, а другите две напречни, така че при завъртане на съответния ъгъл да не се променят. При ос на симетрия от порядък, по-висок от втори (трети, четвърти и шести) има израждане на напречните вълни. Всяка поляризация в равнината, перпендикулярна на оста, е решение като линейна комбинация от две решения, съответстващи на една и съща собствена стойност. Всички напречни вълни са възможни и се разпространяват с една и съща скорост. Затова тези оси се наричат акустични оси. По тях могат да се разпространяват кръговополяризирани вълни.

  41. 9. Акустични модове в изотропни пластинчати вълноводи. Дисперсия. SH и лембови вълни. Вълнови форми и критични честоти. Акустична пластинка: безкрайна в равнината Х1Х3, дебелина по Х2 Това е най-простият и най-често използван акустичен вълновод Изотропна пластинка: уравнения за движение: гранични условия: λ, μ - kоефициенти на Lame Безкраен размер по Х3 – няма зависимост от Х3 – махаме всички членове с производни по Х3 Това са условия за свободни главни равнини, с нулеви напрежения по тях

  42. Основен резултат: Оформят се две независими движения: Едно, напречно поляризирано на равнината Х1 Х2 (сагитална равнина, формирана от нормалата към повърхността и вълновия вектор) - SH-вълна Второ, поляризирано елитично в сагиталната равнина– лембова вълна SH-вълноводен мод: Това в вълна с дисперсия, тъй като зависимостта на вълновото число на разпространение γ от честотата не е линейна Скорост на напречната вълна в безкрайна анизотропна среда

  43. с дисперсия: След заместване в граничните условия: Антисиметрични модове симетрични модове

  44. На критичната честота на всеки мод вълновото число на разпространение е нула (безкрайна фазова скорост) Над критичната честота – разпространение Под критичната честота - експоненциално затихване (модът е в отсечка) Обяснение – метод на парциалните вълни Вълни със свойства на вълни в безкрайна среда ( в случая напречни, с хоризонтална поляризация) търпят последователни отражения от двете гранични равнини, създавайки стоящата вълна по дебелина. Ъгълът на разпространение се променя с честотата. На критичната честота той е нула. Аналогия с оптичните вълноводи Лембови вълни: имат по-сложни свойства поради думерния си характер - u1, u2 (елипса в сагиталната равнина)

  45. Типичен лембов спектър: вълните пак се разделят на симетрични (L) и антисиметрични (F), но структурата на модовете не е така подредена, както при SH. Двете найнискочестотни вълни са вълната на свиване и разтягане и вълната на огъване. Те са без критични честоти. При високи честоти тези две лембови вълни се израждат в повърнинни вълни виж разглежданията по-нататък

  46. Явленията отражение и пречупване са известни от векове. В акустиката те се наблюдават масово във флуидите (водата) и атмосферата. Свързани са с промяна на посоката на разпространение на вълната при среща с граница на две среди, в които скоростта на вълната е различна. Ако падащата вълна е плоска и границата е достатъчно широка спрямо дължината на вълната, отразената и пречупената вълна са също плоски – случаят, който разглеждаме тук. При сферичните вълни разглеждането на тези явления е силно усложнено. Тези въпроси трябва да се поставят в константна аналогия с оптиката • 10. Пречупване и отражение на акустични вълни от равнинен интерфейс. Акустичен импеданс. Съгласуване. λ’ λ θ’ θ θ v’ v

  47. Експеримент с визуализация на отражение и пречупване на повърхнинни вълни във вода в лабораторна вана – да се обяснят особеностите на процесите. Да се обърне внимание на елементите на дифракция Пречупване на звук близо до водна повърхност (виж също мираж-ефект в оптиката по-нататък) Защо ъглите на падане и отражение са точно равни? (Принцип на Fermat в оптиката) Въздухът в близост до водната повърност е малко по-студен (звукът има по-ниска скорост), отколкото въздухът високо над водата. При падане на звукова вълна върху приблизителната граница между двата слоя посоката на звука се наклонява към водата. y Бетонна стена θ2 θ1 x

  48. Ехо Човешкият мозък пази информацията за излъчен звуков импулс до 0,1 sec. Ако времето до възприемане на отразен от стена импулс е по-голямо, имаме усещане за отделни импулси (еха). За да стане това е необходимо помещението да e дълго най-малко 17 m (2х17m/340m/s=0,1 s). При по-малки размери първият импулс и ехото се застъпват и настъпва Реверберация – усещане за непрекъснат продължаващ звук. И двата ефекта са нежелани в концертните зали, чиито стени се обличат с поглъщащи звука материали. Закон на Snell в акустиката(запазва хоризонталната компонента на вълновото число): Отново потърси аналогията с оптиката Общ подход към отражението и пречупването: търсят се решения в двете среди, като отместванията на частиците и механичните напрежения се изравняват (съшиват се на граничната равнина).

  49. Червената падаща вълна ражда своя отразена и пречупена компонента по съответния ъглов закон. Но едновременно с това се генерират и отразени и пречупени вълни от другите видове (надлъжна, напречна), които средите понасят. Правилото за ъглите е проекциите на всички вълнови вектори върху граничната равнина да са равни (големините им са известни, тъй като са известни скоростите). Амплитудите на отразените и пречупените вълни се получават от решението на задачата за непрекъснатост. Така се решава сложната задача за пречупване и отражение на плоски вълни в твърди тела, където в общият случай става генерация на модове – една падаща вълна от даден тип, поражда три отразени и три пречупени вълни. Чрез отношението си към амплитудата на падащата вълна те определят съответни коефициенти на отражение и пречупване.

  50. Двете среди имат акустични оси от 4 или 6 порядък, перпендикулярни на равнината на падане – тогава тази равнина е изотропна за напречната вълна с поляризация по оста (х3). Същото W и на границата между две изотропни твърди тела. Въвеждаме акустичен импеданс на средата Z=ρV. Коефициентите на отражение и преминаване се получават като: θt Z’ Най-прост е случаят на напречна вълна, с поляризация, успоредна на интерфейса х2 Z θi θi х1 При нормално падане коефициентите на отражение и преминаване се опростяват до: Какво става при Z=Z’? Тези изрази са валидни и при флуиди

More Related