edda
Uploaded by
19 SLIDES
364 VIEWS
200LIKES

Application Design Document Replication Process Simulator

DESCRIPTION

Application Design Document Replication Process Simulator. Academic Advisor: Dr. Eitan Bachmet Technical Advisor: Mr . Assaf Natanzon. Project Team : Adiel Ashrov Etai Hazan Benny Michali. http://replicationsimulation.wordpress.com/.

1 / 19

Download Presentation

Application Design Document Replication Process Simulator

An Image/Link below is provided (as is) to download presentation Download Policy: Content on the Website is provided to you AS IS for your information and personal use and may not be sold / licensed / shared on other websites without getting consent from its author. Content is provided to you AS IS for your information and personal use only. Download presentation by click this link. While downloading, if for some reason you are not able to download a presentation, the publisher may have deleted the file from their server. During download, if you can't get a presentation, the file might be deleted by the publisher.

E N D

Presentation Transcript


  1. Application Design DocumentReplication Process Simulator Academic Advisor: Dr. EitanBachmet Technical Advisor: Mr. AssafNatanzon Project Team: AdielAshrov EtaiHazan Benny Michali http://replicationsimulation.wordpress.com/

  2. Application Design DocumentStorage Replication Simulation 1. Use Cases. 2. System Architecture. 3. Data Model. 4. Behavioral Analysis. 5. Object-Oriented Analysis. 6. User Interface Draft. 7. Testing. 8. Task List.

  3. Use Case Diagram

  4. System Architecture

  5. System Architecture Storage Simulator Simulates the operation of a real life storage and replication. Input : system's initial configuration from the Simulation Manager ,which includes: #Hosts, their behavior, Linkbandwidth, WANbandwidth, Cachesize, flow control Algorithm. Throughout the simulation it reports different statistics to the Simulation Manager

  6. System Architecture Simulation Manager Associated with two components. Receives the simulation configuration from the Presentation level (GUI). Simulation results from the simulator, and return the simulation results upwards to GUI. Write the statistics to log files.

  7. System Architecture GUI Interaction with the user, allowing user to choose all relevant data for the simulation. Passes on parameters to the Simulation Manager which sets up the simulation GUIControllerwill provide a graphical representation of current simulation statistics and final results. The user will be able to choose several representation views. Files We use files to save simulation configurations and statistics. The statistics log files can be further processed by the user offline.

  8. Data Model

  9. Behavioral Analysis

  10. Events Our system is simulation based its flow is predefined before activation and there are no external events which affect the flow of the system. User input cannot affect the simulation while it is running.

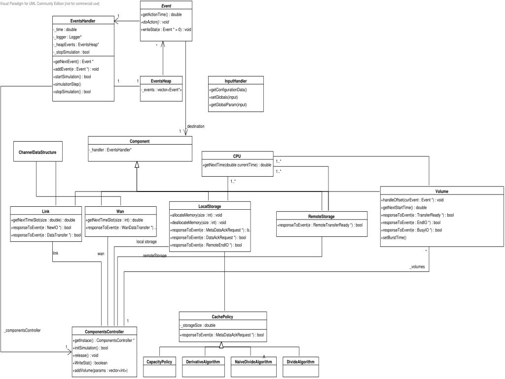
  11. Object-Oriented Analysis Class Diagrams

  12. Object-Oriented Analysis Class Diagrams

  13. Object-Oriented Analysis Class Diagrams

  14. User Interface Draft TODO:link to doc add with interface

  15. Testing ???

  16. Task List

  17. Task List

  18. Task List

  19. Task List

More Related