boris-ross
Uploaded by
54 SLIDES
986 VIEWS
550LIKES

Integer Programming

DESCRIPTION

Integer Programming. Introduction to Integer Programming (IP) Difficulties of LP relaxation IP Formulations Branch and Bound Algorithms. Integer Programming Model.

1 / 54

Download Presentation

Integer Programming

An Image/Link below is provided (as is) to download presentation Download Policy: Content on the Website is provided to you AS IS for your information and personal use and may not be sold / licensed / shared on other websites without getting consent from its author. Content is provided to you AS IS for your information and personal use only. Download presentation by click this link. While downloading, if for some reason you are not able to download a presentation, the publisher may have deleted the file from their server. During download, if you can't get a presentation, the file might be deleted by the publisher.

E N D

Presentation Transcript


  1. Integer Programming • Introduction to Integer Programming (IP) • Difficulties of LP relaxation • IP Formulations • Branch and Bound Algorithms

  2. Integer Programming Model • An Integer Programming model is a linear programming problem where some or all of the variables are required to be non-negative integers. • These models are in general substantially harder than solving linear programming models. • Network models are special cases of integer programming models and are very efficiently solvable. • We will discuss several applications of integer programming models. • We will study the branch and bound technique, one of the most popular algorithm to solve integer programming models.

  3. Classifications of IP Models Pure IP Model: Where all variables must take integer values. Maximize z = 3x1 + 2x2 subject to x1 + x2£ 6 x1, x2³ 0, x1 and x2 integer Mixed IP Model: Where some variables must be integer while others can take real values. Maximize z = 3x1 + 2x2 subject to x1 + x2£ 6 x1, x2³ 0, x1 integer 0-1 IP Model: Where all variables must take values 0 or 1 . Maximize z = x1 - x2 subject to x1 + 2x2£ 2 2x1 - x2£ 1, x1, x2 = 0 or 1

  4. Classifications of IP Models (contd.) LP Relaxation: The LP obtained by omitting all integer or 0-1 constraints on variables is called the LP relaxation of IP. IP: Maximize z = 21x1 + 11x2 subject to 7x1 + 4x2£ 13 x1, x2³ 0, x1 and x2 integer LP Relaxation: Maximize z = 21x1 + 11x2 subject to 7x1 + 4x2£ 13 x1, x2³ 0 Result: Optimal objective function value of IP £ Optimal objective function value of LP relaxation

  5. x x x x IP and LP Relaxation 3 2 7x1 + 4x2= 13 x2 1 x x x x 3 1 2 x1

  6. Simple Approaches for Solving IP Approach 1: • Enumerate all possible solutions • Determine their objective function values • Select the solution with the maximum (or, minimum) value. Any potential difficulty with this approach? -- may be time-consuming Approach 2: • Solve the LP relaxation • Round-off the solution to the nearest feasible integer solution Any potential difficulty with this approach? -- may not be optimal solution to the original IP

  7. The use of binary variables in constraints • Any decision situation that can be modeled by “yes”/“no”, “good”/“bad” etc., falls into the binary category. • To illustrate

  8. The use of binary variables in constraints • Example • A decision is to be made whether each of three plants should be built (Yi = 1) or not built (Yi = 0) RequirementBinary Representation At least 2 plants must be built Y1 + Y2 +Y3 2 If plant 1 is built, plant 2 must not be built Y1 + Y2£ 1 If plant 1 is built, plant 2 must be built Y1– Y2£ 0 One, but not both plants must be built Y1+ Y2 = 1 Both or neither plants must be built Y1– Y2 =0 Plant construction cannot exceed $17 million given the costs to build plants are $5, $8, $10 million 5Y1+8Y2+10Y3£ 17

  9. Capital Budgeting Problem • Stockco Co. is considering four investments • It has $14,000 available for investment • Formulate an IP model to maximize the NPV obtained from the investments IP: Maximize z = 16x1 + 22x2 + 12x3 + 8x4 subject to 5x1 + 7x2 + 4x3 + 3x4£ 14 x1, x2,,x3, x4= 0, 1

  10. Fixed Charge Problem • Gandhi cloth company manufactures three types of clothing: shirts, shorts, and pants • Machinery must be rented on a weekly basis to make each type of clothing. Rental Cost: • $200 per week for shirt machinery • $150 per week for shorts machinery • $100 per week for pants machinery • There are 150 hours of labor available per week and 160 square yards of cloth • Find a solution to maximize the weekly profit

  11. Fixed Charge Problem (contd.) Decision Variables: x1 = number of shirts produced each week x2 = number of shorts produced each week x3 = number of pants produced each week y1 = 1 if shirts are produced and 0 otherwise y2 = 1 if shorts are produced and 0 otherwise y3 = 1 if pants are produced and 0 otherwise Formulation: Max. z = 6x1 + 4x2 + 8x3 - 200y1 - 150 y2 - 100y3 subject to 3x1 + 2x2 + 6x3 £ 150 4x1 + 3x2 + 4x3 £ 160 x1 £ M y1, x2 £ M y2, x3 £ M y3 x1, x2,,x3 ³0, and integer; y1, y2,,y3 =0 or 1

  12. Either-Or Constraints • Dorian Auto is considering manufacturing three types of auto: compact, midsize, large. • Resources required and profits obtained from these cars are given below. • We have 6,000 tons of steel and 60,000 hours of labor available. • If any car is produced, we must produce at least 1,000 units of that car. • Find a production plan to maximize the profit.

  13. Either-Or Constraints (contd.) Decision Variables: x1, x2, x3 = number of compact, midsize and large cars produced y1, y2, y3 = 1 if compact , midsize and large cars are produced or not Formulation: Maximize z = 2x1 + 3x2 + 4x3 subject to x1£ My1; x2£ My2; x3£ My3 1000 - x1£ M(1-y1) 1000 - x2£ M(1-y2) 1000 - x3£ M(1-y3) 1.5 x1 + 3x2 + 5x3£ 6000 30 x1 + 25x2 + 40 x3£ 60000 x1, x2, x3³ 0 and integer; y1, y2, y3 = 0 or 1

  14. Set Covering Problems • Western Airlines has decided to have hubs in USA. • Western runs flights between the following cities: Atlanta, Boston, Chicago, Denver, Houston, Los Angeles, New Orleans, New York, Pittsburgh, Salt Lake City, San Francisco, and Seattle. • Western needs to have a hub within 1000 miles of each of these cities. • Determine the minimum number of hubs

  15. Formulation of Set Covering Problems Decision Variables: xi = 1 if a hub is located in city i xi = 0 if a hub is not located in city i Minimize xAT + xBO + xCH + xDE + xHO + xLA + xNO + xNY + xPI + xSL + xSF + xSE subject to

  16. Additional Applications • Location of fire stations needed to cover all cities • Location of fire stations to cover all regions • Truck dispatching problem • Political redistricting • Capital investments

  17. Branch and Bound Algorithm • Branch and bound algorithms are the most popular methods for solving integer programming problems • They enumerate the entire solution space but only implicitly; hence they are called implicit enumeration algorithms. • A general-purpose solution technique which must be specialized for individual IP's. • Running time grows exponentially with the problem size, but small to moderate size problems can be solved in reasonable time.

  18. Example: s.t.

  19. Solved as LP by Simplex method

  20. An Example • Telfa Corporation makes tables and chairs • A table requires one hour of labor and 9 square board feet of wood • A chair requires one hour of labor and 5 square board feet of wood • Each table contributes $8 to profit, and each chair contributes $5 to profit. • 6 hours of labor and 45 square board feet is available • Find a product mix to maximize the profit Maximize z = 8x1 + 5x2 subject to x1 + x2£ 6; 9x1 + 5x2£ 45; x1, x2³ 0; x1, x2 integer

  21. Feasible Region for Telfa’s Problem Subproblem 1 : The LP relaxation of original Optimal LP Solution: x1 = 3.75 and x2 = 2.25 and z = 41.25 Subproblem 2: Subproblem 1 + Constraint x1³ 4 Subproblem 3: Subproblem 1 + Constraint x1£ 3

  22. Feasible Region for Subproblems Branching : The process of decomposing a subproblem into two or more subproblems is called branching. Optimal solution of Subproblem 2: z = 41, x1 = 4, x2 = 9/5 = 1.8 Subproblem 4: Subproblem 2 + Constraint x2³ 2 Subproblem 5: Subproblem 2 + Constraint x2 £ 1

  23. Feasible Region for Subproblems 4 & 5

  24. Subproblem 1z = 41.25 x1 = 3.75 x2 = 2.25 1 x1£ 3 x1³ 4 Subproblem 3 2 Subproblem 2z = 41 x1 = 4 x2 = 1.8 x2£ 1 x2³ 2 Subproblem 5 4 Subproblem 4 Infeasible The Branch and Bound Tree 3 Optimal solution of Subproblem 5: z = 40.05, x1 = 4.44, x2 = 1 Subproblem 6: Subproblem 5 + Constraint x1³ 5 Subproblem 7: Subproblem 5 + Constraint x1 £ 4

  25. Feasible Region for Subproblems 6 & 7 Optimal solution of Subproblem 7: z = 37, x1 = 4, x2 = 1 Optimal solution of Subproblem 6: z = 40, x1 = 5, x2 = 0

  26. Subproblem 1 z = 41.25 x1 = 3.75 x2 = 2.25 Subproblem 2 z = 41 x1 = 4 x2 = 1.8 Subproblem 5 z = 40.55 x1 = 4.44 x2 = 1 Subproblem 4Infeasible Subproblem 7 z = 37 x1 = 4 x2 = 1 Subproblem 6 z = 40 x1 = 5 x2 = 0, The Branch and Bound Tree 1 x1³ 4 x1£ 3 Subproblem 3 z = 39 x1 = 3 x2 = 3, 7 2 x2£ 1 x2³ 2 3 4 5 6

  27. Solving Knapsack Problems Max z = 16x1+ 22x2 + 12x3 + 8x4 subject to 5x1+ 7x2 + 4x3 + 3x4 £ 14 xi = 0 or 1 for all i = 1, 2, 3, 4 LP Relaxation: Max z = 16x1+ 22x2 + 12x3 + 8x4 subject to 5x1+ 7x2 + 4x3 + 3x4 £ 14 0 £ xi £ 1 for all i = 1, 2, 3, 4 Solving the LP Relaxation: • Order xi’s in the decreasing order of ci/ai where ci are the cost coefficients and ai’s are the coefficients in the constraint ( Here: x1→x2 → x3 → x4) • Select items in this order until the constraint is satisfied with equality

  28. Subproblem 1 z = 44 x1 = x2 = 1 x3 =.5 1 x3 = 1 x3 = 0 Subproblem 3 z = 43.7 x1 =x3= 1, x2 = .7, x4=0 Subproblem 2 z = 43.3, LB=42 x1 = x2=1 x3 = 0, x4 =.67 2 7 x2 = 1 x2 = 0 x4 = 1 x4 = 0 4 3 Subproblem 5 z = 43.6 x1 =.6, x2=x3=1 x4 = 0, LB = 36 Subproblem 4 z = 36 x1 = x3=1 x2 = 0, x4 =1 Subproblem 8 z = 38, LB=42 x1 = x2=1 x3 = x4 = 0 Subproblem 9 z= 42.85, LB=42 x1 = x4 =1 x3 = 0, x2 = .85 9 8 x1 = 0 x1 = 1 Subproblem 6 z = 42 x1 =0, x2=x3=1 x4 = 1, LB = 42 Subproblem 7 LB = 42 Infeasible 6 5 The Branch and Bound Tree

  29. Strategies of Branch and Bound The branch and bound algorithm is a divide and conquer algorithm, where a problem is divided into smaller and smaller subproblems. Each subproblem is solved separately, and the best solution is taken. Lower Bound (LB): Objective function value of the best solution found so far. Branching Strategy : The process of decomposing a subproblem into two or more subproblems is called branching.

  30. Strategies of Branch and Bound (contd.) Upper Bounding Strategy: The process of obtaining an upper bound (UB) for each subproblem is called an upper bounding strategy. Pruning Strategy: If for a subproblem, UB £ LB, then the subproblem need not be explored further. (Illustrate how to fathom nodes in a search tree ) Searching Strategy: The order in which subproblems are examined. Popular search strategies: LIFO and FIFO.

  31. 11.6 分枝界限法及其在二位元整數規劃的應用

  32. 分枝界限法的步驟 • 分枝 • 界限 • 洞悉

  33. 分枝

  34. 界限

  35. 洞悉

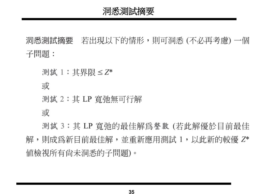
  36. 洞悉測試摘要

  37. BIP 分枝界限演算法摘要

  38. 完成例題解題過程

  39. 應用分枝界限法的其他選擇

  40. 11.7 混合整數規劃之分枝界限演算法

  41. MIP分枝界限演算法摘要

More Related