wiley
Uploaded by
22 SLIDES
748 VIEWS
230LIKES

7. Элементы логических схем ( логические элементы )

DESCRIPTION

7. Элементы логических схем ( логические элементы ). Электрическую схему, обрабатывающую двоичные коды называют дигитальной схемой. Составляющими частями каждой дигитальной схемы являются логические элементы , которые выполняют простейшие логические действия с логическими константами 0 и 1.

1 / 22

Download Presentation

7. Элементы логических схем ( логические элементы )

An Image/Link below is provided (as is) to download presentation Download Policy: Content on the Website is provided to you AS IS for your information and personal use and may not be sold / licensed / shared on other websites without getting consent from its author. Content is provided to you AS IS for your information and personal use only. Download presentation by click this link. While downloading, if for some reason you are not able to download a presentation, the publisher may have deleted the file from their server. During download, if you can't get a presentation, the file might be deleted by the publisher.

E N D

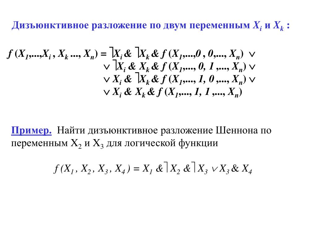
Presentation Transcript


  1. 7. Элементы логических схем (логические элементы) Электрическую схему, обрабатывающую двоичные коды называют дигитальной схемой. Составляющими частями каждой дигитальной схемы являютсялогические элементы, которые выполняют простейшие логические действия с логическими константами0и1. Логическая схемаполучается соединением логических элементов. Каждое дигитальное устройство состоит из логических схем и обрабатывает последовательности из нулей и единиц.

  2. Логические функции = математические модели логических схем. Логические схемы = физические модели логическихфункций. 7.1 Обозначения логических элементов 1. ИнверторилиНЕ-элемент (NOT) вход выход X X

  3. 2. КонъюнкцияилиИ-элемент (AND) вход выход X1 & X1 & X2 X2 3. ДизъюнкцияилиИЛИ-элемент (OR) вход выход X1 1 X1  X2 X2

  4. 4. Инверсия конъюнкцииилиИ-НЕ-элемент (NAND) вход выход X1 & (X1 & X2) X2 5. Инверсия дизъюнкцииилиИЛИ-НЕ-элемент (NOR) вход выход X1 1 (X1  X2) X2

  5. Пример. Логической функции 3-х переменных f (X1 , X2 , X3 ) =(X1 & ( X2  X3)) соответствует логическая схема: X2 1 X3 f (X1 , X2 , X3 ) & X1

  6. 7.2Минимизация логических схем Алгоритм: 1. шаг:найти логическую функцию, соответствующую данной схеме 2. шаг:найти МДНФ или МКНФ этой функции 3. шаг:найти схему, соответсвующую минимальной форме

  7. Пример.Даналогическая схема, реализующая логическую функцию fнаИЛИ-НЕэлементах. Является ли данная схема минимальной? НайтиМДНФ функции и соответствующую ей схему. X1 X2 1 X3 X4 X2 1 f (X1 , X2 , X3 , X4 ) X3 1 X4 X1 1 X2

  8. Решение: функция, соответствующая логической схеме f (X1, X2, X3, Х4 ) = = ((X1 X2  X3 X4)( X2  X3  X4) ( X1  X2)) Найдем МДНФ: f (X1, X2, X3, Х4 ) =((X1 X2  X3 X4)( X2  X3 X4)  ( X1  X2)) = (X1 X2  X3 X4)&( X2  X3  X4) &( X1  X2) = ( X2  X3  X4) &( X1  X2) 7.b) 11.а) Карта Карно: МДНФ: X2X1& X4X1& X3.

  9. МДНФ: X2X1& X4X1& X3. Соответствующая логическая схема: X2 X1 f (X1 , X2 , X3 , X4 ) & 1 X4 X1 & X3

  10. 8. Разложениелогических функций в ряд Шеннона Разложение Шеннона дизъюнктивное конъюнктивное частичное полное частичное полное Частичное разложение= разложение по одной или нескольким переменнымXi. Полное разложение= разложение повсем переменнымXi.

  11. 8.1 Дизъюнктивное разложение Шеннона Дизъюнктивноеразложение по одной переменной Xi: f (X1,...,Xi ,..., Xn) = Xi & f (X1,..., Xi-1 ,0,Xi+1,..., Xn)  Xi &f (X1,..., Xi-1 ,1, Xi+1 ,..., Xn), где f (X1,...,0,..., Xn) - остаточная функция дляXi = 0 и f (X1,...,1,..., Xn)-остаточная функция дляXi = 1. Пример. Найтидизъюнктивноеразложение Шеннона попеременной X2для логической функции f (X1 , X2 , X3 , X4 ) = X1 & X2 & X3  X3 & X4

  12. Пример. Найтидизъюнктивноеразложение Шеннона попеременной X2для логической функции f (X1 , X2 , X3 , X4 ) = X1 & X2 & X3  X3 & X4 Решение: f (X1 , X2 , X3 , X4 ) =  X2 &f (X1, 0, X3 , X4 )X2& f (X1 , 1, X3 , X4 )= = X2 & (X1 &1 &X3  X3& X4) X2& (X1 &0 &X3  X3& X4) = = X2 & (X1 &X3  X3& X4) X2& (X3& X4)

  13. Дизъюнктивноеразложение подвум переменнымXiиXk: f (X1,...,Xi , Xk ..., Xn) = Xi & Xk & f (X1,...,0, 0,..., Xn)   Xi & Xk &f (X1,..., 0,1,..., Xn)   Xi & Xk &f (X1,..., 1,0,..., Xn)   Xi & Xk &f (X1,..., 1,1,..., Xn) Пример. Найтидизъюнктивноеразложение Шеннона попеременным X2и X3для логической функции f (X1 , X2 , X3 , X4 ) = X1 & X2 & X3  X3 & X4

  14. Пример. Найтидизъюнктивноеразложение Шеннона попеременным X2и X3для логической функции f (X1 , X2 , X3 , X4 ) = X1 & X2 & X3  X3 & X4 Решение: f (X1 , X2 , X3 , X4 )= X2 &X3& f (X1, 0, 0 , X4 )X2 &X3& f (X1, 0, 1, X4 )  X2 &X3& f (X1, 1, 0 , X4 )X2 &X3& f (X1, 1, 1, X4 )= = X2 &X3& (X1 &1 & 1  0 & X4) X2 &X3& (X1 &1 &0  1& X4)   X2 &X3& (X1 &0 & 1  0 & X4) X2 &X3& (X1 &0 &0  1& X4) = = X2 &X3& (X1) X2 &X3& (X4)  X2 &X3& (0) X2 &X3& (X4)

  15. Полное дизъюнктивноеразложение: f (X1, X2 , ..., Xn-1, Xn) = X1 &X2 &...&Xn-1 &Xn & f (0,0,... 0,0)   X1 &X2 &...&Xn-1 & Xn & f (0,0,... 0,1)   X1 &X2 &...&Xn-1 &  Xn & f (0,0,... 1,0)  ...  X1 &X2 &...&Xn-1 &  Xn & f (1,1,... 1,0)   X1 &X2 &...&Xn-1 & Xn & f (1,1,... 1,1). Полное дизъюнктивноеразложение= СДНФ

  16. Пример. Найтиполное дизъюнктивноеразложение Шеннона для логической функции f (X1 , X2 , X3 ) = (X1 & X2  X2& X3) Решение: f (X1 , X2 , X3 , X4 )= X1 &X2&X3& f (0, 0, 0 ) X1 &X2&X3& f (0, 0, 1)  X1 &X2&X3& f (0, 1, 0) X1 &X2&X3& f (0, 1, 1)   X1 &X2&X3& f (1, 0, 0) X1 &X2&X3& f (1, 0, 1)   X1 &X2&X3& f (1, 1, 0) X1 &X2&X3& f (1, 1, 1) = = X1 &X2&X3& (1 ) X1 &X2&X3& (1) X1 &X2&X3& (1)  X1 &X2&X3& (0) X1 &X2&X3& (0) X1 &X2&X3& (0)   X1 &X2&X3& (1) X1 &X2&X3&(0)

  17. 8.2 Конъюнктивное разложение Шеннона Конъюнктивноеразложение по одной переменной Xi: f (X1,...,Xi ,..., Xn) = (Xi  f (X1,...,0,..., Xn)) & &(Xi  f (X1,...,1,..., Xn)), где f (X1,...,0,..., Xn) - остаточная функция дляXi = 0 и f (X1,...,1,..., Xn)-остаточная функция дляXi = 1.

  18. Пример. Найтиконъюнктивноеразложение Шеннона попеременной X2для логической функции f (X1 , X2 , X3 , X4 ) = X1 & X2 & X3  X3 & X4 Решение: f (X1 , X2 , X3 , X4 ) = (X2 f (X1, 0, X3 , X4 ))& (X2f (X1 , 1, X3 , X4 ))= = (X2  (X1 &1 &X3  X3& X4)) &(X2 (X1 &0 &X3  X3& X4)) = = (X2  (X1 &X3  X3& X4)) &(X2 (X3& X4))

  19. Конъюнктивноеразложение подвум переменнымXiиXk: f (X1,...,Xi , Xk ..., Xn) = (Xi  Xk  f (X1,...,0, 0,..., Xn)) & & (Xi Xk  f (X1,..., 0,1,..., Xn))& & ( Xi Xk  f (X1,..., 1,0,..., Xn)) & & ( Xi Xk  f (X1,..., 1,1,..., Xn)) Пример. Найтиконъюнктивноеразложение Шеннона попеременным X2и X3для логической функции f (X1 , X2 , X3 , X4 ) = X1 & X2 & X3  X3 & X4

  20. Пример. Найтиконъюнктивноеразложение Шеннона попеременным X2и X3для логической функции f (X1 , X2 , X3 , X4 ) = X1 & X2 & X3  X3 & X4 Решение: f (X1 , X2 , X3 , X4 )= (X2 X3f (X1, 0, 0 , X4 )) &(X2 X3f (X1, 0, 1, X4 ))& &(X2 X3f (X1, 1, 0 , X4 )) & (X2 X3f (X1, 1, 1, X4 ))= = (X2 X3(X1 &1 & 1  0 & X4)) &(X2 X3(X1 &1 &0  1& X4)) & &(X2 X3(X1 &0 & 1  0 & X4)) &(X2 X3(X1 &0 &0  1& X4)) = = (X2 X3(X1)) &(X2 X3(X4)) &(X2 X3(0)) &(X2 X3(X4))

  21. Полное конъюнктивноеразложение: f (X1, X2 , ..., Xn-1, Xn) = (X1  X2 ...  Xn-1  Xn  f (0,0,... 0,0)) & & (X1  X2 ...  Xn-1  Xn  f (0,0,... 0,1)) & & (X1  X2 ...   Xn-1  Xn  f (0,0,... 1,0)) & ... & ( X1   X2 ...   Xn-1  Xn  f (1,1,... 1,0)) & & ( X1   X2 ...   Xn-1  Xn  f (1,1,... 1,1)). Полное конъюнктивноеразложение= СКНФ

  22. Пример. Найтиполное конъюнктивноеразложение Шеннона для логической функции f (X1 , X2 , X3 ) = (X1 & X2  X2& X3) Решение: f (X1 , X2 , X3 , X4 )= (X1 X2X3 f (0, 0, 0 ))& (X1 X2 X3 f (0, 0, 1))& & (X1  X2X3 f (0, 1, 0)) & (X1  X2 X3 f (0, 1, 1))& & (X1 X2X3 f (1, 0, 0))& (X1 X2 X3 f (1, 0, 1))& &(X1  X2X3 f (1, 1, 0))&(X1  X2 X3 f (1, 1, 1))= = (X1 X2X3 (1 ))& (X1 X2 X3 (1))&(X1  X2X3 (1)) & &(X1  X2 X3 (0))&(X1 X2X3 (0))& (X1 X2 X3 (0))& &(X1  X2X3 (1))&(X1  X2 X3  (0))

More Related