tryna
Uploaded by
3 SLIDES
224 VIEWS
30LIKES

alex.m

DESCRIPTION

alex.m. Det_Patron.m. Interprop.m. separador.m. ec9.m. interseccion.m. Backward.m. skin.m. ec9x.m. IPR.m. Beggs.m. srk.m. Liquid_Holdup.m. ECONOMIC_MODEL.m. Beggs_Back.m. trash.m. Liquid_Holdup_Correction.m. feed.m. Beggs_Back_II.m. Main.m. flashing.m. Visco_no_slip.m.

1 / 3

Download Presentation

alex.m

An Image/Link below is provided (as is) to download presentation Download Policy: Content on the Website is provided to you AS IS for your information and personal use and may not be sold / licensed / shared on other websites without getting consent from its author. Content is provided to you AS IS for your information and personal use only. Download presentation by click this link. While downloading, if for some reason you are not able to download a presentation, the publisher may have deleted the file from their server. During download, if you can't get a presentation, the file might be deleted by the publisher.

E N D

Presentation Transcript


  1. alex.m Det_Patron.m Interprop.m separador.m ec9.m interseccion.m Backward.m skin.m ec9x.m IPR.m Beggs.m srk.m Liquid_Holdup.m ECONOMIC_MODEL.m Beggs_Back.m trash.m Liquid_Holdup_Correction.m feed.m Beggs_Back_II.m Main.m flashing.m Visco_no_slip.m Beggs_Back_III.m Main_Full.m Forward.m Zfactor.m main_OI2S.m Friccion.m Beggs_For.m Mbe.m Gas_Prop.m Beggs_For_II.m oi2s.mdl Inter_RP.m cantres.m Oil_prop.m Inter_RPx.m choke_main_back.m Pressure_Gradient.m Intercep.m Propx.m choke_model3.m Intercep_new.m Propx_choke.m Intercep1.m Densi_no_slip.m Propx_separador.m Densi_slip.m Intercep2.m

  2. oi2s.mdl main_OI2S.m ECONOMIC_MODEL.m Main_Full.m separador.m StockTank.m Mbe.m skin.m Forward.m Backward.m IPR.m Intercep_new.m interseccion.m Propx.m Inter_RP.m Propx.m Inter_RP.m Forward.m Backward.m Beggs_For_II.m choke_model3.m Beggs_Back_III.m choke_main_back.m choke_model3.m Beggs.m Beggs.m Propx_choke.m Propx_choke.m Zfactor.m Oil_prop.m Gas_Prop.m Propx.m Zfactor.m Oil_prop.m Gas_Prop.m

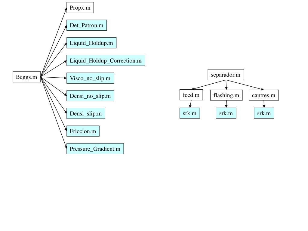
  3. Propx.m Det_Patron.m Liquid_Holdup.m Liquid_Holdup_Correction.m separador.m Beggs.m Visco_no_slip.m feed.m flashing.m cantres.m Densi_no_slip.m srk.m srk.m srk.m Densi_slip.m Friccion.m Pressure_Gradient.m

More Related