tess
Uploaded by
64 SLIDES
968 VIEWS
680LIKES

第七章 水的软化

DESCRIPTION

第七章 水的软化. 1. 软化的目的与方法概述; 2. 水的药剂软化方法; 3. 离子交换基本原理; 4. 离子交换软化方法与系统;. 7.1 软化的目的与方法概述. 一、水中溶解性杂质及其去除 1 、水中溶解性杂质 离子: Ca 2+ , Mg 2+ , Na + (K + ) ; HCO 3 - , SO 4 2- , Cl - ,一般 Fe 2+ , SiO 3 2- 含量较少。气体: CO 2 ,O 2 硬度: Ca 2+ 、 Mg 2+ 含量。 碳酸盐硬度(暂时硬度) - 水煮沸析出 非碳酸盐硬度(永久性硬度) - 煮沸不析出

1 / 64

Download Presentation

第七章 水的软化

An Image/Link below is provided (as is) to download presentation Download Policy: Content on the Website is provided to you AS IS for your information and personal use and may not be sold / licensed / shared on other websites without getting consent from its author. Content is provided to you AS IS for your information and personal use only. Download presentation by click this link. While downloading, if for some reason you are not able to download a presentation, the publisher may have deleted the file from their server. During download, if you can't get a presentation, the file might be deleted by the publisher.

E N D

Presentation Transcript


  1. 第七章 水的软化 1.软化的目的与方法概述; 2.水的药剂软化方法; 3.离子交换基本原理; 4.离子交换软化方法与系统;

  2. 7.1 软化的目的与方法概述 一、水中溶解性杂质及其去除 1、水中溶解性杂质 离子:Ca2+, Mg2+, Na+(K+);HCO3-, SO42-, Cl-,一般Fe2+, SiO32-含量较少。气体:CO2,O2 硬度:Ca2+、Mg2+含量。 碳酸盐硬度(暂时硬度)-水煮沸析出 非碳酸盐硬度(永久性硬度)-煮沸不析出 硬度单位:mmol/L, meq/L, 度; 我国用德国度,1德国度=10 mg CaO/L, 1美国度=1mg CaCO3/L 含盐量:∑阳+∑阴,水的纯度以含盐量或水的电阻率表示(单位:欧姆 厘米)

  3. 淡化水:高含盐量水经局部处理 脱盐水:相当于普通蒸馏水,含盐量1-5mg/L 纯水:亦称去离子水,含盐量<1mg/L 高纯水:含盐量<0.1mg/L 2、去除方法 软化:降低硬度;(硬度过高,结垢降低锅炉热效率、金属局部过热烧坏部件而爆炸) (1)加热:去除暂时硬度; (2)药剂软化:根据溶度积原理,加入药剂沉淀钙镁; (3)离子交换:离子交换硬度去除比较彻底。 总硬除碱:HCO3-(锅炉给水、碱度太高,会汽水共沸); 除盐:降低含盐量; 蒸馏法、电渗析法、反渗透法、离子交换法 7.1 软化的目的与方法概述

  4. 1、概述 7.2 水的药剂软化方法 • 难溶盐的溶度积规则 • L影响因素: (同名离子效应、盐效应、酸效应、络合效应、水温) • 要去除Mn+或降低[Mn+] • 可投入化学药剂,提高[Nm-] • 使离子积大于溶度积常数L • MmNn沉淀析出去除 药剂软化法:投加化学药剂(石灰、苏打),使其与水中钙镁离子反应,生成沉淀CaCO3和Mg(OH)2而去除的方法。

  5. 2、石灰软化 7.2 水的药剂软化方法 • 每加入1moLCa(OH)2,可去除水中1molCa2+

  6. 7.2 水的药剂软化方法 • 经石灰处理后,水的剩余碳酸盐硬度可降低到0.25-0.5mmol/L,剩余碱度约0.8-1.2 mmol/L,硅化合物可去除30%一35%,有机物可去除25%,铁残留量约0.1mol/L。 • 石灰是最常用的投加剂,由于价格低,来源广,很适用于原水的碳酸盐硬度较高、非碳酸盐硬度较低且不要求深度软化的场合。石灰用量不恰当,会使出水水质不稳定,给运行管理带来困难。 • 熟石灰最容易与水中游离CO2起化学反应,其次与碳酸盐硬度起化学反应,去除1moLCa(HC03)2,要消耗1molCa(OH)2 • 单纯的石灰软化去除的都是碳酸盐硬度和碱度,其不能降低水的非碳酸盐硬度;

  7. 7.2 水的药剂软化方法 2、石灰-苏打软化 • 在水中同时投加石灰和苏打(Na2CO3),石灰用以降低水的碳酸盐硬度,苏打用于降低水的非碳酸盐硬度。软化水的剩余硬度可降低到0.15-0.2mmol/L。 • 适用于硬度大于碱度的水。 • 纯碱太贵,一般不用。

  8. 7.3 离子交换基本原理 • 离子交换法:利用固相离子交换剂功能基团所带的可交换离子,与接触交换剂的溶液中相同电性的离子进行交换反应,以达到离子的置换、分离、去除、浓缩等目的。 • 阳离子交换、阴离子交换 • 应用:水的软化、除盐;废水中不希望有的阴离子和阳离子(如汞、镉、铬、镍、氮磷等),在电镀行业的含铬废水、含镍废水、含铜废水、含金废水处理上得到广泛应用。 离子交换剂: 无机+有机 无机——水处理中较少用无机类离子交换剂 天然:海绿砂钠;合成:泡沸石;人造碳质-磺化煤(煤磨碎后经浓硫酸处理得到) 有机-有机合成离子交换树脂 水处理常用的为离子交换树脂和磺化煤

  9. 离子交换树脂 7.3 离子交换基本原理 1 结构与分类 2 命名与型号 3 主要性能 4 离子交换平衡 5 离子交换速度 6 离子交换过程

  10. 1、结构与分类 7.3 离子交换基本原理 母体(骨架):高分子化合物和交联剂经聚合反应而生成的共聚物。单体材料:苯乙烯(最广泛)、丙烯酸、酚醛等; 活性基团:遇水电离,称为固定部分和活动部分,具有交换性 (可交换离子)

  11. 7.3 离子交换基本原理 分类: (1)按活性基团性质分-阳离子(强、弱酸性)、阴离子(强、弱碱性), 强酸阳离子:RSO3H,弱酸阳离子:RCOOH; 强碱阴离子:R≡NOH季胺, 弱碱阴离子:R≡NHOH叔胺,R=NH2OH仲胺,R-NH3OH(伯胺) 强碱性阴离子交换剂分Ⅰ型和Ⅱ型。Ⅰ型是用三甲胺{(CH3)3N}胺化而得, Ⅱ型则是用二甲基乙醇基胺{(CH3)2NC2H4OH}胺化而得。Ⅰ型的碱性比Ⅱ型强,Ⅱ型的交换容量比Ⅰ型的大。 (2)按结构特征(微孔形态):凝胶型(均相凝胶孔)、大孔型(凝胶孔+致孔剂形成的毛细孔)、等孔型(改进型)等 (3)按单体种类分:苯乙烯系、丙烯酸系、酚醛系、环氧系等。

  12. 分类名称 骨架(或基团名称) 基本名称 2、命名与型号 7.3 离子交换基本原理 • 离子交换树脂的全名 全名称:(微孔型态)(骨架名称)(基本名称) 如凝胶型苯乙烯系强酸型阳离子交换树脂; 离子交换树脂的型号由三位阿拉伯数字组成。 第一位数字代表产品分类; 第二位数字代表骨架结构; 第三位数字为顺序号,用于区别离子交换树脂树脂中基团、交联剂、致 孔剂等的不同,由各生产厂自行掌握和制定。 对凝胶型离子交换树脂,往往在型号后面用“×”和一个阿拉伯树脂相连,以表示树脂的交联度(质量百分数),而对大孔型树脂,则在型号前冠以字母“D”。

  13. 功能基团分类代号(第一位数字) 7.3 离子交换基本原理 骨架代号(第二位数字) 例如:001×7 强酸性苯乙烯系阳离子交换树脂 201×7 强碱性苯乙烯系阴离子交换树脂 111×7 弱酸性苯丙烯酸系阳离子交换树脂

  14. 各类离子交换树脂的具体编号为: 7.3 离子交换基本原理 001—099 强酸型阳离子交换树脂 100—199 弱酸型阳离子交换树脂 200—299 强碱型阴离子交换树脂 300—399 弱碱型阴离子交换树脂 400—499 螯合型离子交换树脂 500—599 两性型离子交换树脂 600—699 氧化还原型离子交换树脂 001x7 D113

  15. 3、性质 7.3 离子交换基本原理 3.1 物理性质; (1).外观 • 粒径0.3~1.2mm(50-16目) 乳白、淡黄、棕褐色等 • 不透明或半透明球状颗粒 (2). 粒度 • 粒度大,交换速度慢;粒度小,树脂的交还能力大 (3).交联度:树脂在合成的过程中,首先是发生共聚反应生成母体。对于苯乙烯系树脂,是将少量的二乙烯苯和苯乙烯,在引发剂的存在下共聚形成树脂母体。二乙烯苯做为交联剂,其交联度是指二乙烯苯的重量占苯乙烯和二乙烯苯总重量的百分率。 • 以7~10%为宜,此时树脂的平均孔道直径约为2-4nm。

  16. (4)密度 湿真密度=湿树脂重量/树脂颗粒本身所占体积(g/mL), 不包括树脂颗粒之间的孔隙所占体积,1.1-1.3 g/mL; 湿视密度=湿树脂重量/树脂颗粒堆积体积(g/mL), 包括树脂颗粒之间的孔隙所占体积, 0.6-0.85 g/mL; (5)含水率 每克湿树脂(充分溶胀)所含水分的百分比。40-60%。 反映树脂的交联度和孔隙率:交联度越小,孔隙率越大,含水率也越大。 (6)溶胀性 绝对溶胀:干树脂成为湿树脂,体积发生变化。 7.3 离子交换基本原理

  17. 7.3 离子交换基本原理 相对溶胀:树脂功能基团的活动离子发生改变,体积随之发生的变化。 树脂溶胀原因:活性基团遇水而电离出的离子起水合反应生成水合离子,从而使交联网孔涨大。树脂交联度越小、活性基团越容易电离或水合离子半径越大,树脂的溶胀性越大。 (7)耐磨性 影响其实用性能的指标。一般应能保证每年的树脂耗损量不超过3%~7%。

  18. 7.3 离子交换基本原理 3.2 化学性质 (1)酸碱性:适用pH范围; (2)选择性: 对不同离子亲和力不同,优先交换亲和力大的离子。 与水中离子种类、树脂交换基团的性能有很大关系,同时也受离子浓度和温度的影响。 在常温和低浓度时: 1)离子电荷愈多,愈易被交换,即离子交换势随价数增加而增大 2)价数相同,原子序数愈大,即水合半径愈小,愈易被交换: Fe 3+ >Al 3+ >Ca 2+ >Mg 2+ > K+ = NH 4+ >Na + >Li + SO42->NO3->Cl->HCO3->HSiO3- 3)交换势随离子浓度增加而增大; 4)H+和OH-的交换选择性与树脂交换基团酸、碱性的强弱有关。酸碱越强,交换势越大;对于强酸阳树脂:H+>Li+;而对于弱酸阳树脂:H+>Fe 3+

  19. 7.3 离子交换基本原理 5)金属在溶液中呈络阴离子存在时,交换势降低。 (3)交换容量: 全交换容量:一定量树脂所具有的活性基团或可交换离子的总数量。(mmol/g干树脂,mmol/L湿树脂),常数,与溶液无关,可用滴定法测定或从理论上计算。 平衡交换容量:在一定外界溶液条件下,交换反应达到平衡时树脂所能交换的离子数量,其值随外界条件变化而变。 工作交换容量:树脂在给定工作条件下,实际可利用的交换容量。与运行条件、再生方式、原水水质、原水流量及树脂层厚度有关。一般为全交换容量的60-70%。 (4)热稳定性 弱酸性>强酸性>弱碱性>Ⅰ型强碱性>Ⅱ型强碱性 一般阳树脂可耐100℃或更高的温度;阴树脂,强碱性的约可耐60℃,弱碱性的可耐80℃以上。

  20. 7.3 离子交换基本原理 4、离子交换平衡 离子交换选择系数可以理解为:树脂中 B+ 浓度和 A+ 浓度的比值与溶液中 B+ 浓度和 A+ 浓度的比值之比。 选择系数大于1,说明该树脂对B+的亲合力大与对A+的亲合力,即有利于进行离子交换反应。 选择系数用离子浓度分率表示:

  21. 7.3 离子交换基本原理 二阶选择性系数:

  22. 7.3 离子交换基本原理

  23. 7.3 离子交换基本原理

  24. 7.3 离子交换基本原理 影响离子交换平衡的主要因素: • 交换树脂性质; • 溶液中平衡离子(交换离子A)的性质、 • 溶液pH、浓度、温度等。 平衡曲线

  25. 7.3 离子交换基本原理

  26. 7.3 离子交换基本原理 5、离子交换动力学 (离子交换速度)

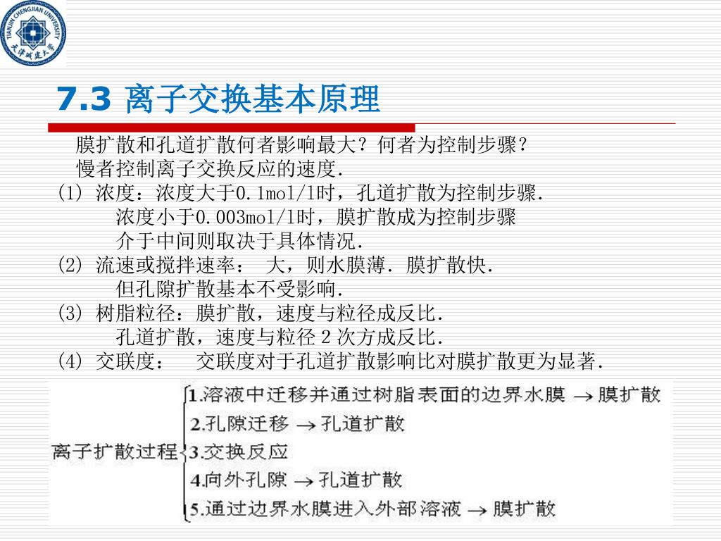
  27. 7.3 离子交换基本原理 膜扩散和孔道扩散何者影响最大?何者为控制步骤? 慢者控制离子交换反应的速度. (1) 浓度:浓度大于0.1mol/l时,孔道扩散为控制步骤.    浓度小于0.003mol/l时,膜扩散成为控制步骤    介于中间则取决于具体情况. (2) 流速或搅拌速率: 大,则水膜薄.膜扩散快.    但孔隙扩散基本不受影响. (3) 树脂粒径:膜扩散,速度与粒径成反比.    孔道扩散,速度与粒径2次方成反比. (4) 交联度: 交联度对于孔道扩散影响比对膜扩散更为显著.

  28. 6、离子交换工艺过程 7.3 离子交换基本原理 交换、反洗、再生和清洗

  29. 7.3 离子交换基本原理 (1)交换 任意时刻树脂层存在三个区 • 饱和区(失效区); • 交换区(交换带),工作层; • 未交换区; • 从交换带来讲,要经历两个阶段: • 1)首先是形成阶段,2〕下移阶段; • 为保证一定的水质:应有一个保护层≥交换带高度; • 交换带的影响因素:水流速度、树脂大小、原水水质。

  30. 7.3 离子交换基本原理 • 主要工艺参数:过滤速度,~30m/h,存在最优值,实验确定。

  31. 7.3 离子交换基本原理 (2)反洗 • 用自来水或废再生液、或原水; • 关闭阀门1、2,打开反洗进水阀3,逐渐开大排水阀4,反洗膨胀40-60%; • 反洗流速约15m/h,历时15min。 • 松动树脂层,使得再生液能均匀渗入层中,与交换剂颗粒充分接触; • 冲走过滤过程中产生的破碎粒子和截留的污物;

  32. (3)再生 • 交换逆过程;推动力为反应系统离子浓度差; • 关闭阀门3、4,停止反洗; • 打开排气阀7和清洗排水阀5,放水到离树脂层表面10cm,关闭阀5; • 开启进再生液阀8、排出空气后关闭阀7,再适当开启阀5,进行再生。 7.3 离子交换基本原理 • 再生时使用高浓度再生液,加快再生速度和提高再生程度,导致再生费用成为运行费用主要部分; • 再生程度与再生剂用量不是直线关系,再生程度60-80%;

  33. 7.3 离子交换基本原理 再生方式:顺流再生、逆流再生; 顺流再生特点:2-5m/h • 设备简单,操作方便,工作可靠; • 再生程度差:树脂层上部高,越是下部越差; • 再生剂用量大,同时再生废液中残余浓度较高; • 再生后树脂交换容量低、出水水质差。 逆流再生特点:<1.5m/h • 推动力高、再生效果好; • 再生液利用程度高,再生剂用量少:再生液首先接触下部的不饱和树脂,使这部分树脂得到很好再生,然后逐步接触上部的饱和树脂,再生液可以得到充分利用。再生剂耗量可以降低20%以上,再生废液的浓度较低。 • 为免扰动树脂层,再生液流速受限、延长了再生时间。

  34. 再生方法: 一次再生法:强酸强碱树脂;二次再生法:洗脱再生+转型再生;弱酸弱碱树脂; 金属离子废水+弱性树脂;弱酸性树脂对H+结合力最强、对Na+最弱;弱碱性树脂对OH-最强、对Cl-最弱; 交换前转化为Na型和Cl型,交换金属离子后,以强酸强碱再生为H型和OH型,再转型为Na型和Cl型。

  35. 7.3 离子交换基本原理 (3)清洗 • 洗涤残留再生液和再生时反应产物; • 清洗水流方向同交换时,称正洗; • 关闭阀门8,开启进水阀1和清洗排水 阀5; • 清洗水采用交换处理后的净水; • 清洗水体积4-13倍树脂体积,流速2-4m/h;注意出水pH,避免交换容量损耗;

  36. 7.4 离子交换软化方法与系统 一. 离子交换软化方法 • 利用阳离子交换树脂中可交换的阳离子(Na+、H+)把水中钙镁交换出来。 • 方法:钠离子交换法、氢离子交换法、氢-钠离子交换法。

  37. NaHCO3 Na2SO4 NaCl Ca(HCO3)2 Mg(HCO3)2 CaSO4 MgCl2 7.4 离子交换软化方法与系统 (1) 钠离子交换软化法 原水碱度低(因为RNa不能去除碱度),不要求降低碱度的情况。可采用一级或二级串联。 • 处理过程不产生酸性水; • 再生剂为食盐,设备及防腐设施简单; • 出水残留硬度低于0.03mmol/L,碱度不变,含盐量有所增大。 RNa

  38. 7.4 离子交换软化方法与系统 (2) 氢离子交换软化法 • 碳酸盐(暂时性)硬度交换后形成碳酸,去除碱度; • 永久性硬度交换后生成相应强酸; • 氢型交换顺序:钙-镁-钠;

  39. 7.4 离子交换软化方法与系统 (3)氢-钠离子交换脱碱软化法 • 氢离子交换器出水含游离酸,钠离子交换器出水含碱度,二者混合可去除碱度,加上交换去除了硬度,故含盐量下降。 • 氢钠并联,氢钠串联;

  40. RNa QN 混合 Q CO2去除 RH QH 1〕H-Na 并联;2)H-Na 串联系统 1〕H-Na 并联 • 进水分2部分,一部分进RNa交换器,一部分进RH交换器,二者有一定水量比例; • 出水混合后进脱碳器,再进储水箱; • 优点:H型以出水漏钠为运行终点,出水碱度低(0.5mmmol/L),设备费用低投资少;缺点:再生剂耗量大,运行控制要求高,否则出酸性水腐蚀设备; • H型交换器及再生设备防腐(橡胶衬里); • H-Na并列:适用于碱度高的原水。因为只有一部分水过RNa。投资省

  41. 7.4 离子交换软化方法与系统 第一种情况:RH以Na+泄漏为准 • 经RH产生的强酸量 S QH • 经RNa后的碱度 A原QN =A原(Q-QH) • 混合水中的剩余碱度 Q A混 物料平衡: • A原(Q-QH) – S QH=A混Q • QH= (A原-A混)/(A原+S)×Q • QN=(A混+S)/(A原+S)×Q 水量分配计算:为避免酸性出水,分配时总是让混合后软水带有一定碱度0.3-0.5mmol/L。 A原:进水碱度 A混:混合水中的残留碱度 S:进水中SO42-、Cl-含量之和, 当量浓度 QH:进RH水量, QN:进RNa水量

  42. 7.4 离子交换软化方法与系统 • 第二种情况:RH以硬度离子的泄漏为准。此时,RH只是用来去除水中的硬度,因此,在一个运行周期的出水中Na+的平均含量和原水中的Na+含量相同,RH出水酸度的平均值和原水中的非碳酸盐硬度相当,而不是和原水中的强酸根含量相当。则RH产生的酸度=非碳酸盐硬度HF • 同样推出: QH=(A原-A混)/(A原+HF)×Q QN=(A混+HF)/(A原+HF)×Q • 但应注意RH出水在一个周期内是不均匀的?在任何时间都保证不出现酸性水很难。

  43. 2)H-Na 串联系统 7.4 离子交换软化方法与系统 • 进水分2部分,一部分进RH交换器,其出水与另一部分原水混合,出水中的酸度与原水中碱度反应产生CO2,再经脱碳器去除产生CO2。出水再进入RNa交换器。 • 脱碳器在RNa交换器之前; • 水量分配公式与并联时的相同。 • H-Na串联适用于硬度高的原水,出水水质能保证。运行安全可靠

  44. 固定床、移动床和流化床 顺流再生固定床离子交换器 二. 离子交换软化装置 7.4 离子交换软化方法与系统

  45. 7.4 离子交换软化方法与系统 (1)顺流再生固定床离子交换器 结构:圆柱形密闭钢制(塑料、玻璃钢)压力容器,一般能承受0.4-0.6MPa压力。 树脂装卸口、观察孔、上部配水管系、再生液分配管系、树脂层、下部排水管系。 树脂层高1.5-2.0m,上部有足够的空间,以保证反洗时树脂层的膨胀空间。

  46. 7.4 离子交换软化方法与系统 (2)逆流再生固定床离子交换器 结构: 树脂层表面设中间排液装置、树脂层上面设压脂层; • 中间排液装置:向上流动再生液、清洗水排放;小反洗进水;小正洗排水。 • 压脂层:再生液向上流时不乱层,实际靠空气压力;过滤掉水中SS。使其不进入下部树脂层中;使得顶压空气or水通过压脂层均匀作用在整个树脂层,以防止其向上窜动。

  47. 进空气 进压缩空气 反洗进水 反洗废水 排水 进压缩空气 进压缩空气 进水 排废液 排废液 软水逆向清洗 排水 进再生液 逆流再生操作示意 7.4 离子交换软化方法与系统

  48. 7.4 离子交换软化方法与系统

  49. 7.4 离子交换软化方法与系统 (2)移动床离子交换器 • 概要: 运行中树脂层周期性移动,即定期排出一部分已失效树脂和补充等量已再生好的树脂,排出的树脂在另一设备再生。 交换处理连续,交换和再生在不同设备进行。 • 运行过程及再生过程: • 移动床优缺点: 流速高,树脂用量少,利用率高;占地小,连续供水,减少了设备备用量。 运行终点较难控制;树脂移动频繁、损耗大;阀门操作频繁,易发生故障,自动化要求高;对原水水质变化适应差,易乱层;再生剂比耗高。

More Related