teryl
Uploaded by
20 SLIDES
379 VIEWS
200LIKES

港华集团 NC 项目

DESCRIPTION

港华集团 NC 项目. 专业化管理 精细化运营 港华 集团案例分享. 中华煤气 —150 年的百年老店. 稳健 . 运筹 . 飞跃. 1862 街灯照明. 1900 炉具. 1994 内地. 1999 加气站. 2002 名气通. 2005 水务 / 紫荆. 2007 并购. 2008 新能源. 中华煤气集团架构. 中华煤气下辖: 港华投资有限公司 HCIL 港华燃气有限公司 TCCL (和上述港投合并称为港华燃气板块) 易高环保投资有限公司 名气通电讯有限公司 港华燃气板块:

1 / 20

Download Presentation

港华集团 NC 项目

An Image/Link below is provided (as is) to download presentation Download Policy: Content on the Website is provided to you AS IS for your information and personal use and may not be sold / licensed / shared on other websites without getting consent from its author. Content is provided to you AS IS for your information and personal use only. Download presentation by click this link. While downloading, if for some reason you are not able to download a presentation, the publisher may have deleted the file from their server. During download, if you can't get a presentation, the file might be deleted by the publisher.

E N D

Presentation Transcript


  1. 港华集团NC项目 专业化管理 精细化运营 港华集团案例分享

  2. 中华煤气—150年的百年老店 稳健 . 运筹 . 飞跃 1862 街灯照明 1900 炉具 1994 内地 1999 加气站 2002 名气通 2005 水务/紫荆 2007 并购 2008 新能源

  3. 中华煤气集团架构 • 中华煤气下辖: • 港华投资有限公司 HCIL • 港华燃气有限公司 TCCL(和上述港投合并称为港华燃气板块) • 易高环保投资有限公司 • 名气通电讯有限公司 • 港华燃气板块: • 由HCIL、TCCL投资的100多个公司 • 其中又包括燃气板块、紫荆板块。紫荆可能又成立新的子集团。水务板块目前虽然行政关系在燃气这块,但实际上是由中华煤气直接投资与管理,未来1~2年极可能成立集团。

  4. 中华煤气市场地位理解(国内业务) 135多个合资项目(公司)、21个省份 黑龙江 现国内最大燃气集团之一, 超过1400万客户 吉林 燃气(港华燃气) 水务 LNG接收站 省内天然气管 城市中游项目 气源项目 煤化工/煤矿项目 载重车项目 电訊项目 辽宁 北京 内蒙古 河北 山西 陕西 山东 河南 江苏 安徽 四川 湖北 重庆 浙江 江西 广东 海南

  5. 天然气产业价值链分析 上游气源开采产业 上中游长输管线产业 中游城市燃气产业 下游燃气应用产业 • 下游应用市场的发展能有效拉动上游的投入,为企业带来更高的收益 • 下游应用领域涵盖范围大。包括居民消费、燃气汽车、工业用气、提供能源解决方案等 • 多联供将是未来燃气企业发展的一个重要方向,可以由一个单纯的能源运营商发展成一个综合能源服务商。 • 国内天然气主要干线管道都被中石油、中石化控制,其它企业进入的可能性非常小 • 城市燃气企业只能在支线网络上和省内长输上寻找投资机会,并作为向上中游扩展业务的增长点 • 国家下一步重点扶植的将是东北地区和西南地区的管网建设,在华北、长三角以及两广地区的支线建设也很活跃 • 天然气的开采基本由中石油、中石化、中海油三家垄断,进入只能靠与它们合作的方式 • 随着产销缺口的增大,要通过进口国际气源才能满足国内需求,关注进口LNG领域 • 煤制天然气等人工合成天然气技术提供了获取天然气气源的另一条途径 • 天然气将逐步取代人工煤气和LPG,成为城市居民生活的主要燃料 • 城市燃气体现出明显的向中小城市快速发展的趋势 • 市政公共事业市场的开放、民营资本进入城市燃气市场等加剧了城市燃气行业的竞争

  6. 燃气行业的特殊性与安全理念 燃气行业安全特点 燃气行业事故特点 天然气的危险特性 • 易发生燃气泄漏、连锁爆炸等恶性事故。 • 作为燃气终端运营商,与用户密切相连,用户事故多发。 • 事故发生季节性强。 • LNG、CNG储配站,汽车加气站,管输燃气,LNG、CNG、LPG运输槽车等重大危险源较多。 • 易燃性、易爆性 • 易泄漏、扩散危险性 • CNG高压危险性 • 此外,LNG还具有受热易膨胀性、易蒸发性和低温特性。 • 天然气场站内发生燃气泄漏,引发连锁爆炸。 • 管线挖断,燃气大面积泄漏,形成重大危险源。 • 燃气用户使用不当,导致爆炸,造成重大人身伤害。 几种易发事故案例

  7. 职能部门强烈的系统升级需求 • HR部门发起 • 采购部门的集团采购(联合采购、认可采购)需求 • 集团财务的报表需求 SYSTEM UPGRADE SYSTEM UPGRADE SYSTEM UPGRADE 财务 采购 HR

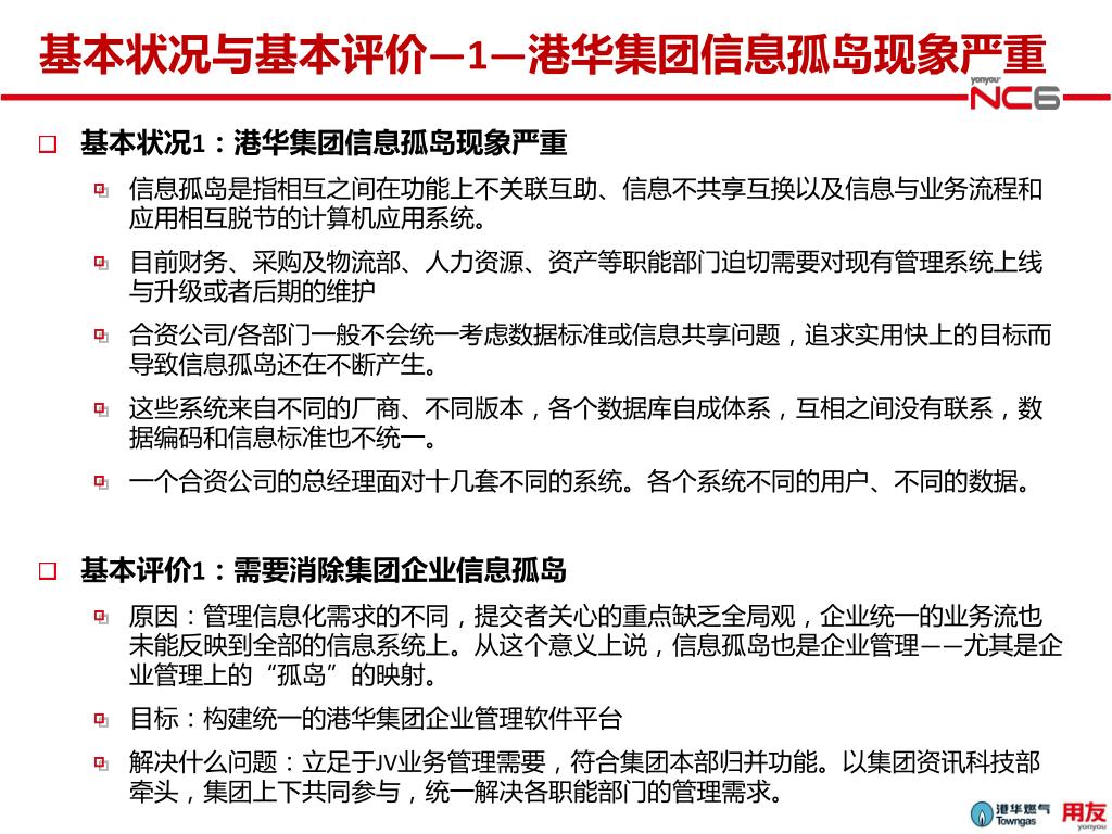
  8. 基本状况与基本评价—1—港华集团信息孤岛现象严重基本状况与基本评价—1—港华集团信息孤岛现象严重 • 基本状况1:港华集团信息孤岛现象严重 • 信息孤岛是指相互之间在功能上不关联互助、信息不共享互换以及信息与业务流程和应用相互脱节的计算机应用系统。 • 目前财务、采购及物流部、人力资源、资产等职能部门迫切需要对现有管理系统上线与升级或者后期的维护 • 合资公司/各部门一般不会统一考虑数据标准或信息共享问题,追求实用快上的目标而导致信息孤岛还在不断产生。 • 这些系统来自不同的厂商、不同版本,各个数据库自成体系,互相之间没有联系,数据编码和信息标准也不统一。 • 一个合资公司的总经理面对十几套不同的系统。各个系统不同的用户、不同的数据。 • 基本评价1:需要消除集团企业信息孤岛 • 原因:管理信息化需求的不同,提交者关心的重点缺乏全局观,企业统一的业务流也未能反映到全部的信息系统上。从这个意义上说,信息孤岛也是企业管理——尤其是企业管理上的“孤岛”的映射。 • 目标:构建统一的港华集团企业管理软件平台 • 解决什么问题:立足于JV业务管理需要,符合集团本部归并功能。以集团资讯科技部牵头,集团上下共同参与,统一解决各职能部门的管理需求。

  9. 基本状况与基本评价—2—港华集团管控存在大量个性化基本状况与基本评价—2—港华集团管控存在大量个性化 • 基本状况2:港华集团管控存在大量个性化 • 集团公司治理结构不完善,治理机制不完备,譬如缺乏有效的激励机制和约束机制。 • 总部与区域、分公司、合资公司功能定位模糊,权责不清;总部管理能力不足,无法有效管控下级企业。 • 总部管理模式无法输出,下级单位有各自的管理风格,无法实现管理标准化和规范化,管理成本高,难以通过管理复制实现快速扩张。 • 总部对合资公司的财务与风险控制体系弱化,无法有效控制投资风险。 • 总部不能有效对合资公司的高层管理人员进行聘用、考核、监督、激励。 • 集团并购后无法实现深度整合,资源配置混乱、效率低下,集团优势无法体现。 • 总部难以对分、子公司的运营(经营计划、资金管理、高管管理)有效监控。 • 基本评价2:需要提高集团企业规范化管理水平 • 原因:流程是企业管理的核心,无规矩则不成方圆 • 目标:构建标准的港华集团企业管理规范 • 解决什么问题:报表统计困难,取数源无法有效统一。报表口径不一致。合资公司各自具有独特的、不一样的、个性化的管理体系。

  10. 基本状况与基本评价—3—港华集团信息化资源利用不足基本状况与基本评价—3—港华集团信息化资源利用不足 • 基本状况3:港华集团信息化资源利用不足 • 信息化资源是指集团与企业为了信息化投入的资源总称,包括硬件与软件的投资,信息化的实施与维护费用、信息化的人才储备与培养、建设。 • 目前每个合资公司基本都有自己的数据中心/机房、服务器群、客户端计算机,各自使用各自的管理软件,与不同的厂商签署实施与运维协议,有自己的信息中心或IT部人员 • 基于各合资公司/各部门的需求,大量的信息化人员分别针对不同厂商进行的硬件/软件的后期维护,形成了大量的操作手册与管理指引。 • 各合资公司信息部人员之间知识共享困难、为解决不同的系统问题而困难重重。 • 与合资公司信息化飞速发展相悖的是合资公司信息化人才的严重缺乏。这是合资公司当前面临的一个严重的现实问题,必须打造一批高品质、专业化、通管理的专业信息化人才。 • 基本评价3:共享资源,实现企业成本效益最大化 • 原因:管理不同、系统不同导致的信息化人员投入巨大、长期资金投入巨大 • 目标:利用集团力量整合JV信息资源,共享知识/平台,推广应用 • 解决什么问题:用之于JV,取之于JV 。充分发挥职能部门功能作用。使集团本部与企业的信息化致力于同一个问题。减少信息化的投资、增加信息化人才的利用率。

  11. 联采供应商 供应商 港华集团总体业务地图 集团化供应链 集团化财务管理 工程投资/资产运营 人力资源 市务 安全 风险 客服 国内 港版 报表 体系 联合 采购 模式 销售 分销 体系 财务 核算 支援 全面 预算 对应 资金 运营 支援 网上 报销 管理 工程 标准 指导 工程 支援 规划 资产 维护 指导 组织 人员 薪酬 招聘 培训 绩效 本部 区域 预算 用户工程 厂站主干管网 JV 供应商门户 市场开发 燃气具销售 民用户 电子采购 委托设计 工商户 采购管理 库存管理 项目信息管理 CEA编制审批 客户服务 仓库管理 抄表收费 气源采购 TCIS 项目过程管理 委托施工 储运生产 项目验收结算 设备管理 TCIS接口 GIS SCADA 资产信息管理 资产运行维护 固定资产 安全风险 应付管理 总账管理 应收管理 招聘管理 考勤/时间 人事信息 薪酬发放 绩效考核 员工自助 管理报表

  12. 港华集团信息系统框架图 集团应用 OA 集团网站 知识管理 集团门户 现第一阶段应用; 日后可跟据业务需要而拓展相应功能模块。 流程管理 JV门户 内部资讯 形象宣传 在线培训 对外信息发布 财务 供应链 HR 工程项目管理 总账及固定资产多账簿 需求管理 薪资核算 合并报表 供应商管理 质量管理 劳动合同 招投标 网络报表 电子采购 采购计划 人事管理 项目预算 全面预算 总账 采购、库存管理 供应商门户 组织机构管理 项目成本核算 JV 应用 客户管理 车用燃气 抄表收费 燃气具销售 呼叫中心 气费核算 表具管理 安检管理 银行实时收费 IC卡充值 POS系统 报装维修 客户信息 IC卡管理 抄表机 安检PDA 站控系统 SCADA GIS 调度 地理信息管理 调度监控 管网监控 探测 巡线 高压管网信息收集 抢修 GPS网点位 管网巡线

  13. 第一期主要阶段时间计划 • 注: • 集团财务报告 上线时间为2012年7月底,验收为2012年12月底。含所有JV。 • 上述其他功能模块上线时间指在2012年试点JV。

  14. 港华集团供应链管理整体应用架构

  15. 采购业务主要规则 业务类型 管控类型 控制物资 • 炉具 • 工程物资 • 固定资产 • …… • 一般采购 • VMI采购 • 联合采购 • 受集采合同控制 • 认可采购 • 受集采供应商及其供应目录控制 • 自主采购

  16. 炉具类一般采购流程 港华炉具类采购流程 JV销售部门业务员 JV供应部计划员 JV采购部采购员 仓库管理员 财务部应付会计 销售订单(团购) 库存计划 (汇总平衡) 联合采购合同 需求预测(零售) 关联合同 请购单 到货检验 采购订单 采购入库成本 采购入库 采购发票 结算 采购应付 仓库 付款

  17. 工程物资类一般采购流程 港华工程类物资采购流程 JV工程部工程人员 JV供应部计划员 JV采购部采购员 JV仓库库管理员 财务部应付会计 审核后的CEA备料表 物资需求申请 库存计划 (汇总平衡) 联合采购合同 请购单 关联合同 采购入库成本 采购订单 结算 采购入库 采购应付 采购发票 付款 材料出库 仓库 材料出库

  18. 供应商寄存采购流程 • 使用对象:以消耗确定结算的工程物资 供应商 联合采购合同 出库申请 采购订单 采购入库 供应商 送货 仓库:供应商寄 存物料 材料出库 仓库 确认发票 消耗汇总记录 物料消耗汇总 形成实际的采购 发票 消耗汇总结算 匹配采购入库单,获取结算价格信息

  19. 采购:从分散到联合 联合采购得到认可 联合采购率 > 90% 金额(累计) > 48亿元 节省(累计) > 0.97亿元 98.5% 97.0% 95.5%

More Related