1 / 29

Introduction to Nonmonotonic Logic in Argumentation: Fundamentals and Applications

This lecture by Henry Prakken, delivered in Chongqing on May 26, 2010, explores the concept of nonmonotonic logic, contrasting it with standard monotonic logic. It highlights how common reasoning often involves exceptions and conflicts, necessitating a nonmonotonic approach. The lecture covers sources of nonmonotonicity, argumentation as a framework for dealing with rules and exceptions, and notable figures in the development of argumentation logics. Additionally, it provides insight into the structure and semantics of arguments, as well as resolution of conflicts through preference modeling.

sezja
Download Presentation

Introduction to Nonmonotonic Logic in Argumentation: Fundamentals and Applications

An Image/Link below is provided (as is) to download presentation Download Policy: Content on the Website is provided to you AS IS for your information and personal use and may not be sold / licensed / shared on other websites without getting consent from its author. Content is provided to you AS IS for your information and personal use only. Download presentation by click this link. While downloading, if for some reason you are not able to download a presentation, the publisher may have deleted the file from their server. During download, if you can't get a presentation, the file might be deleted by the publisher.

E N D

Presentation Transcript


  1. Argumentation LogicsLecture 1:Introduction Henry Prakken Chongqing May 26, 2010

  2. Nonmonotonic logic • Standard logic is monotonic: • If S |-  and S  S’ then S’ |-  • But commonsense reasoning is often nonmonotonic: • John is an adult, Adults are usually employed, so John is presumably employed • But suppose also that John is a student and students are usually not employed … • We often reason with rules that have exceptions • We apply the general rule if we have no evidence of exceptions • But must retract our conclusion if we learn evidence of an exception

  3. Sources of nonmonotonicity • Empirical generalisations • Adults are usually employed, birds can typically fly, Chinese usually do not like coffee, … • Conflicting information sources • Experts who disagree, witnesses who contradict each other, conflicting sensory input, … • Alternative explanations • The grass is wet so it has rained / but the sprinkler was on • Conflicting goals • We should raise taxes to increase productivity, which is good / but lower taxes increase inequality, which is bad • Exceptions to legal rules • When a father dies, his son can inherit, except when the son killed the father • Exceptions to moral principles • Normally one should not lie, except when a lie can save lives • …

  4. Some nonmonotonic logics • Default logic (Ray Reiter) • Circumscription (John McCarthy) • Logic programming (Robert Kowalski) • … • Argumentation logics

  5. Argumentation as a nonmonotonic logic • Nonmonotonic logic deals with: • Rules and exceptions • Conflicts and their resolution • Both can be modelled as argumentation: • General rule gives rise to argument, exception gives rise to counterargument • Exception defeats general rule • Conflicts give rise to argument and counterargument • Conflicts are resolved with preferences

  6. Some history • John Pollock (1987-1995) • Ron Loui (1987) • With Guillermo Simari (1992) • Gerard Vreeswijk (1993,1997) • Phan Minh Dung (1995) • …

  7. We should lower taxes Lower taxes increase productivity Increased productivity is good

  8. We should lower taxes We should not lower taxes Lower taxes increase productivity Increased productivity is good Lower taxes increase inequality Increased inequality is bad

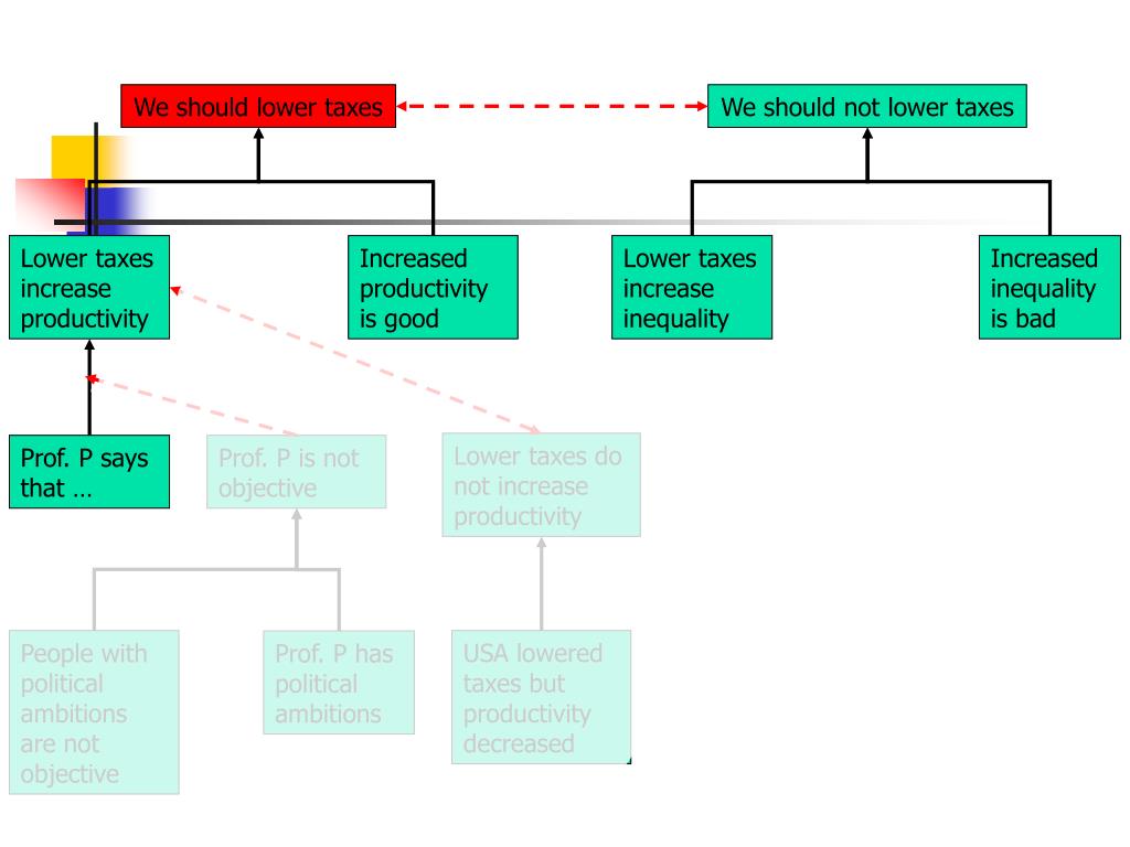
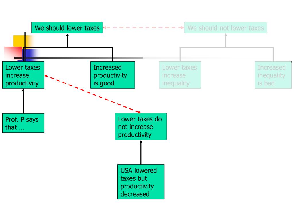
  9. We should lower taxes We should not lower taxes Lower taxes increase productivity Increased productivity is good Lower taxes increase inequality Increased inequality is bad Lower taxes do not increase productivity USA lowered taxes but productivity decreased

  10. We should lower taxes We should not lower taxes Lower taxes increase productivity Increased productivity is good Lower taxes increase inequality Increased inequality is bad Lower taxes do not increase productivity Prof. P says that … USA lowered taxes but productivity decreased

  11. We should lower taxes We should not lower taxes Lower taxes increase productivity Increased productivity is good Lower taxes increase inequality Increased inequality is bad Lower taxes do not increase productivity Prof. P says that … Prof. P is not objective People with political ambitions are not objective USA lowered taxes but productivity decreased Prof. P has political ambitions

  12. We should lower taxes We should not lower taxes Lower taxes increase productivity Increased productivity is good Lower taxes increase inequality Increased inequality is bad Lower taxes do not increase productivity Prof. P says that … Prof. P is not objective People with political ambitions are not objective USA lowered taxes but productivity decreased Prof. P has political ambitions

  13. We should lower taxes We should not lower taxes Lower taxes increase productivity Increased productivity is good Lower taxes increase inequality Increased inequality is bad Increased inequality is good Lower taxes do not increase productivity Prof. P says that … Prof. P is not objective People with political ambitions are not objective USA lowered taxes but productivity decreased Increased inequality stimulates competition Prof. P has political ambitions Competition is good

  14. We should lower taxes We should not lower taxes Lower taxes increase productivity Increased productivity is good Lower taxes increase inequality Increased inequality is bad Increased inequality is good Lower taxes do not increase productivity Prof. P says that … Prof. P is not objective People with political ambitions are not objective USA lowered taxes but productivity decreased Increased inequality stimulates competition Prof. P has political ambitions Competition is good

  15. A B E D C

  16. Overview of this course • Abstract argumentation (Lectures 1-4) • Semantics (Lectures 1-3) • Labelling-based • Extension-based • Argument games (Lecture 4) • Rule-based argumentation (Lectures 5-7) • Structure of arguments, (Lecture 5) • Attack, defeat, preferences (Lecture 6) • Self-defeat, rationality postulates (Lecture 7)

  17. Status of arguments: abstract semantics (Dung 1995) • INPUT: an abstract argumentation theoryAAT = Args,Defeat • OUTPUT: An assignment of the status ‘in’ or ‘out’ to all members of Args • So: semantics specifies conditions for labeling the ‘argument graph’. • Should capture reinstatement: A B C

  18. Possible labeling conditions • Every argument is either ‘in’ or ‘out’. 1. An argument is ‘in’ iff all arguments defeating it are ‘out’. 2. An argument is ‘out’ iff it is defeated by an argument that is ‘in’. • Works fine with: • But not with: A B C A B

  19. Two solutions • Change conditions so that always a unique status assignment results • Use multiple status assignments: • and A B C A B A B C A B A B

  20. Unique status assignments: Grounded semantics (informal) • The endpoint (or union) of a sequence s.t.: • S0: the empty set • Si+1: Si + all arguments acceptable wrt Si • ... • A is acceptable wrtS (or SdefendsA) if all defeaters of A are defeated by S • S defeats A if an argument in S defeats A

  21. A B E D C Is B or E defended by S2? Is B, D or E defended by S1?

  22. Grounded semantics (formal 1) Let AAT be an abstract argumentation theory F0AAT =  Fi+1AAT = {A Args | A is acceptable wrt FiAAT} F∞AAT = ∞i=0 (Fi+1AAT) Problem: does not always contain all intuitively justified arguments.

  23. Grounded semantics (formal 2) Let AAT = Args,Defeat and S  Args FAAT(S) = {A Args | A is acceptable wrt S} Since FAAT is monotonic (and since ...), FAAT has a least fixed point. Now: The grounded extension of AAT is the least fixed point of FAAT An argument is (w.r.t. grounded semantics) justified on the basis of AAT if it is in the grounded extension of AAT. Proposition 4.2.4 (AAT implicit): A F∞ A is justified If every argument has at most a finite number of defeaters, then A F∞AT A is justified

  24. Acceptability status with unique status assignments • A is justified if A is In • A is overruled if A is Out and A is defeated by an argument that is In • A is defensible otherwise

  25. Self-defeating arguments • Intuition: should always be overruled (?) • Problem: in grounded semantics they are not always overruled • Solution: several possibilities (but intuitions must be refined!)

  26. A problem(?) with grounded semantics We have: We want(?): A B A B C C D D

  27. A problem(?) with grounded semantics A B C A = Frederic Michaud is French since he has a French name B = Frederic Michaud is Dutch since he is a marathon skater C = F.M. likes the EU since he is European (assuming he is not Dutch or French) D = F.M. does not like the EU since he looks like a person who does not like the EU D

  28. A problem(?) with grounded semantics E A B C A = Frederic Michaud is French since Alice says so B = Frederic Michaud is Dutch since Bob says so C = F.M. likes the EU since he is European (assuming he is not Dutch or French) D = F.M. does not like the EU since he looks like a person who does not like the EU D E = Alice and Bob are unreliable since they contradict each other

  29. Multiple labellings A B A B C C D D

More Related