perrin
Uploaded by
83 SLIDES
1205 VIEWS
830LIKES

重离子碰撞和核物质相变 马余刚 中国科学院上海应用物理所 (SINAP, CAS)

DESCRIPTION

重离子碰撞和核物质相变 马余刚 中国科学院上海应用物理所 (SINAP, CAS). Brief introduction of SINAP Introduction: phase diagram of nuclei Liquid gas phase transition around 100 MeV/u RHIC Physics & sQGP for Au+Au @ 200GeV/c China STAR-TOF Team’s Contribution Summary and Outlook.

1 / 83

Download Presentation

重离子碰撞和核物质相变 马余刚 中国科学院上海应用物理所 (SINAP, CAS)

An Image/Link below is provided (as is) to download presentation Download Policy: Content on the Website is provided to you AS IS for your information and personal use and may not be sold / licensed / shared on other websites without getting consent from its author. Content is provided to you AS IS for your information and personal use only. Download presentation by click this link. While downloading, if for some reason you are not able to download a presentation, the publisher may have deleted the file from their server. During download, if you can't get a presentation, the file might be deleted by the publisher.

E N D

Presentation Transcript


  1. 重离子碰撞和核物质相变 马余刚 中国科学院上海应用物理所 (SINAP, CAS) • Brief introduction of SINAP • Introduction: phase diagram of nuclei • Liquid gas phase transition around 100 MeV/u • RHIC Physics & sQGP for Au+Au @ 200GeV/c • China STAR-TOF Team’s Contribution • Summary and Outlook

  2. Y. G. Ma, talk @ SDU Two campus of SINAP in Shanghai Jiading-SINAP

  3. Y. G. Ma, talk @ SDU Bird View ofSINAP in Jiading

  4. Y. G. Ma, talk @ SDU Bird View of SINAP in Zhangjiang

  5. 上海光源建筑构思:艺术与科学的结合 Y. G. Ma, talk @ SDU

  6. Y. G. Ma, talk @ SDU 上海光源首批线站;目前正开展各类实验

  7. Y. G. Ma, talk @ SDU 上海应用物理研究所主要学科方向 加速器学科主要研究内容 • 第三代同步辐射光源相关的加速器科学与技术。 • 自由电子激光相关的加速器科学与技术 • 新型光源相关的加速器物理科学与技术 • 应用加速器(烟气脱硫用,治疗与制药用质子〈重离子〉加速器 ;等)科学及相关技术。 • 光子科学主要研究内容(同步辐射、自由电子激光、T-ray) 先进光源物理 • 先进束线光学与技术 • 新光源实验方法学 • 部分应用研究 • 上海光源建设新线站(约50条)

  8. Y. G. Ma, talk @ SDU 核物理与核技术主要研究内容 • 核物理研究 • 辐射化学与辐照技术 • 放射性药物( +医学物理) • 先进探测仪器(毒品、爆炸物检测技术,生物识别技术,分子成像技术) • 核能相关基础性研究 交叉学科主要研究内容 • 核分析科学与技术(基于粒子束的纳米材料、分子环境科学、T-ray 物理与生化效应研究) • 物理生物学(单分子操纵、生物传感器、细胞与毒理) • 水的科学与技术(纳米尺度水的性质研究、废水处理科学与技术)

  9. Y. G. Ma, talk @ SDU 核物理研究方向 1、同位旋依赖状态方程和中能放射性核束物理 实验设施:国家重离子加速器,日本理化所,美国Texas A&M大学等 2、相对论重离子碰撞和RHIC-STAR合作 实验设施:美国BNL-STAR国际合作 3、上海激光电子伽马源研制及其应用 实验设施:上海光源 4、同质异能态核素受激发射研究 实验基地:浦东科技园区 5、无中微子的双β衰变研究和CUORE合作 实验基地:意大利Gran Sasso地下实验室 6、核能数据库研究

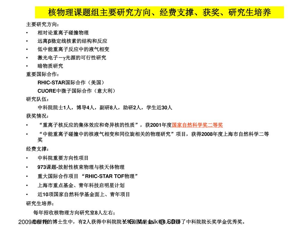
  10. Y. G. Ma, talk @ SDU 核物理课题组主要研究方向、经费支撑、获奖、研究生培养 主要研究方向: • 相对论重离子碰撞物理 • 远离β稳定线核素的结构和反应 • 低中能重离子反应中的液气相变 • 激光电子-光源的可行性研究 • 暗物质研究 重要国际合作: RHIC-STAR国际合作(美国) CUORE中微子国际合作(意大利) 研究队伍: 中科院院士1人,博导4人,副研8人,助研2人,学生近30人 获奖情况: • “重离子核反应的集体效应和奇异核的性质”,获2001年度国家自然科学奖二等奖 • “中能重离子碰撞中的核液气相变和同位旋相关的物理研究”项目,获得2008年度上海市自然科学二等奖 经费支撑: • 中科院重要方向性项目 • 973课题-放射性核束物理与核天体物理 • 重大国际合作项目 “RHIC-STAR TOF物理” • 上海市重点基金、青年科技启明星计划 • 近10项国家自然科学基金面上、青年项目 研究生培养: 每年招收核物理方向研究室8人左右; 在培养的博士生中,有2人获得中科院院长特别奖学金,有6人获得了中科院院长奖学金优秀奖。

  11. Y. G. Ma, talk @ SDU 6th China-Japan Joint Nuclear Physics Symposium May 16-20, 2006, Shanghai AIP Conference Proceeding No. 815 will be available soon!

  12. Y. G. Ma, talk @ SDU “19th Int. Conf. on Ultra-relativistic Nucleus-Nucleus Collisions” (Quark Matter 2006) Nov. 14-20, 2006 In Shanghai Science Hall http://www.sinap.ac.cn/qm2006 ~600 participants

  13. Y. G. Ma, talk @ SDU Mesons Exotics (q-q) (qqqq-q,…) Building Blocks of Hadron World Molecules Atoms Nucleus Electrons Proton Neutron Hyperons (uud) (udd) (s…) Strong interaction is due to color charges and mediated by gluons. Gluons carry color charges too. Baryon Density: r = baryon number/volume normal nucleus r0 ~ 0.15 /fm3 ~ 0.25x1015 g/cm3 Temperature, MeV ~ 1.16 x 1010 K 10-6 second after the Big Bang T~200 MeV

  14. Y. G. Ma, talk @ SDU strong interaction gluons and quarks confined inside hadrons Introduction QCD and QGP nucleus - atom matter

  15. Y. G. Ma, talk @ SDU Phase transition in hadronic world By Morretto

  16. Y. G. Ma, talk @ SDU Confinement potential

  17. Y. G. Ma, talk @ SDU 产生和研究解禁闭的夸克-胶子系统 方法 • 加热 • 压缩 “夸克-胶子等离子体” Lattice QCD calculations 核物质 (禁闭!) 强子物质 (禁闭!) 夸克胶子等离子体 解禁闭!

  18. Y. G. Ma, talk @ SDU 宇宙的演化 大爆炸 夸克-胶子 等离子体 中子,质子 轻原子核 原子 恒星 重元素

  19. Y. G. Ma, talk @ SDU early universe 250 RHIC quark-gluon plasma 200 Chemical Temperature Tch [MeV] SPS AGS Lattice QCD 150 deconfinement chiral restoration thermal freeze-out SIS 100 hadron gas atomic nuclei neutron stars 50 0 200 400 600 800 1000 1200 Baryonic Potential B [MeV] 0 Phase Transition in Nuclei ISiS Quark-Gluon Phase Transition: from Hadronic Matter to QGP RHIC Detectors: STAR, PHENIX, PHOBOS, BRAHMS Recent results: dAu vs AuAu Liquid Gas Phase Transition from cool nuclei to the full disassembly of nuclei Isis Data: 8-10GeV/c  - , p+Au Labs: MSU-Miniball, TAMU-Nimrod, Indiana U-Isis, GANIL-Indra, GSI-Aladin, Catania-Chimera Central Collisions 130GeV/c Au+Au STAR Sciences, 22 Jan 2002

  20. Y. G. Ma, talk @ SDU Theory Summary of QM2006 By L. McLerran RHIC & Cosmology Art due to Tetsuo Hatsuda and Steffen Bass (with some artistic interpretation) CGC Initial Singularity Glasma sQGP Hadron Gas

  21. Y. G. Ma, talk @ SDU T (MeV) (N-Z)/A?

  22. Y. G. Ma, talk @ SDU Au + Au sNN = 200 GeV Collision Geometry z x Non-central Collisions Number of participants:number of incoming nucleons in the overlap region Number of binary collisions:number of inelastic nucleon-nucleon collisions Charged particle multiplicity collision centrality Reaction plane: x-z plane

  23. Y. G. Ma, talk @ SDU The Phase Coexistence Curve Ref: J. Elliott et al., Phys. Rev. Lett. 88 (2002) 042701 Nuclear Matter Tc Nucleonic MatterTc Limiting Temperatures J.Natowitz, K. Hagel, Y.G. Ma et al., Phys Rev Lett 89, 212701 (2002);

  24. Y. G. Ma, talk @ SDU NIMROD CsI Electronics Si • 马余刚在Texas A&M大学进行47MeV/nucleon 40Ar+27Al, 48Ti and 58Ni合作实验并分析数据,并采用包含/不包含液汽相变的不同模型对A~36核碎裂实验数据进行模拟,发现E*/A ~ 5.6 MeV时有原子核的液气相变产生。

  25. Y. G. Ma, talk @ SDU Our experiment @ TAMU-NIMROD: Ar+Al, Ti and Ni @ 47AMeV No plateau! (E*~5.6MeV,Tc~8.3MeV)

  26. Y. G. Ma, talk @ SDU 最大涨落:临界行为charge, Zmax and kinetic energy spectra =2/<Zmax> YGM et al., Phys. Rev C 71, 054606 (2005)

  27. Y. G. Ma, talk @ SDU Zqp The minimum eff ~ 2.31, close to the critical exponent of liquid gas phase transition universal class predicted by Fisher droplet model! 碎片电荷分布:幂指数分布(临界点)Experiment @ TAMU-NIMROD: Ar+Al, Ti and Ni @ 47AMeV Fisher的小液滴模型预言了液气相变时,碎片的质量或电荷分布应该遵循幂指数率,即dN/dA A-,并且此时最小. Red lines: Fisher droplet Power-Law fit: dN/dZ ~Z-eff YGM et al., PRC69, 031604 (R) (2004)

  28. Zipf’s Law • Back to Linguistics • Count number of words in a book (in English) and order the words by their frequency of appearance • Find that the most frequent word appears twice as often as next most popular word, three times as often as 3rd most popular, and so on. • Astonishing observation! G. K. Zipf, Human Behavior and the Principle of Least Effort (Addisson-Wesley, Cambridge, MA, 1949) English Word Frequency Y. G. Ma, talk @ SDU

  29. Y. G. Ma, talk @ SDU Nuclear Zipf’s Law • Zipf-type plot: • Zipf’s law (=1)

  30. Y. G. Ma, talk @ SDU 碎片从大到小等级分布: Zipf plot Experiment @ TAMU-NIMROD QP Data: Ar (+Ni) Zipf law fit: Zrank ~ rank- Our Data: Zipf-lawis satisfied around E*/A ~ 5.6 MeV/u YGM, Phys. Rev. Lett. 83, 3617 (1999) YGM et al., Phys. Rev C 71, 054606 (2005)

  31. Y. G. Ma, talk @ SDU 双模态(Bimodality)-相变信号 序参量:最大碎片电荷数 Experiment @ TAMU-NIMROD YGM et al., Phys. Rev C 71, 054606 (2005); YGM et al., Nucl. Phys. A 749 (2005) 106c

  32. Y. G. Ma, talk @ SDU 临界指数的决定: ,  ,,  YGM et al., Phys. RevC 71, 054606 (2005)

  33. Y. G. Ma, talk @ SDU 轻核系统的临界行为 • 碎片电荷分布的幂指数率 • 最大涨落 (3) 碎片分布的等级结构: Zipf’s 定律,双模态 (4) 临界指数的决定 (5) 量热曲线 统计物理的概念同样适合于微观的原子核体系!

  34. Y. G. Ma, talk @ SDU early universe 250 RHIC quark-gluon plasma 200 SPS Chemical Temperature Tch [MeV] AGS Lattice QCD deconfinement chiral restoration 150 thermal freeze-out SIS 100 hadron gas neutron stars atomic nuclei 50 0 200 400 600 800 1000 1200 Baryonic Potential B [MeV] 0 研究夸克-胶子等离子体(QGP) Phase diagram of nuclear matter LHC

  35. Y. G. Ma, talk @ SDU Colliding two nuclei we expect to create the QCD transition in lab. Tool : Nucleus-Nucleus Collisions Evolution of the system formed in Nucleus-Nucleus collisions J. D. Bjorken Physical Review D 27 (1983) 140

  36. Y. G. Ma, talk @ SDU High-energy Nuclear Collisions jets J/y, D W f X L p, K,K* D, p d, HBT partonic scatterings? early thermalization? Initial Condition - initial scatterings - baryon transfer - ET production - parton dof System Evolves - parton interaction - parton/hadron expansion Bulk Freeze-out - hadron dof - interactions stop Q2 TC Tch Tfo elliptic flow v2 time radial flow bT

  37. Y. G. Ma, talk @ SDU PHOBOS BRAHMS RHIC PHENIX STAR AGS TANDEMS Animations by Mike Lisa RHIC & its experiments 1 km

  38. PHENIX – photons, leptons 大接收度,同时,多观察量测量(强子) 精密磁谱仪 测量单粒子谱及 低动量粒子间的关联 在宽的膺快度范围(0<<4)及小立体角上测量它们的动量和横动量 Y. G. Ma, talk @ SDU

  39. Y. G. Ma, talk @ SDU STAR: TPC & MRPC-TOF A new technology - Multi-gap Resistive Plate Chamber (MRPC), adopted from CERN-Alice • A prototype detector of time-of-flight (TOFr) was installed in Run3 • One tray: ~ 0.3% of TPC coverage • Intrinsic timing resolution: ~ 85 ps pion/kaon ID: pT ~ 1.7 GeV/c proton ID: pT ~ 3 GeV/c TPC dE/dx PID: pion/kaon: pT ~ 0.6 GeV/c; proton pT ~ 1.2 GeV/c

  40. Y. G. Ma, talk @ SDU The STAR detector Magnet Coils Central Trigger Barrel (CTB) ZCal Time Projection Chamber (TPC) Year 2000 Barrel EM Cal (BEMC) Silicon Vertex Tracker (SVT)Silicon Strip Detector (SSD) ZDC-SMD FTPCEndcap EM CalFPD TOFp, TOFrYear 2001/2003 5. TOF(飞行时间谱仪) The Solenoidal Tracker at RHIC (STAR)

  41. Y. G. Ma, talk @ SDU ,SDU

  42. Y. G. Ma, talk @ SDU Peripheral Events 周边碰撞

  43. Y. G. Ma, talk @ SDU STAR Au + Au Collisions at RHIC Central Events中心碰撞 (real-time Level 3)

  44. Y. G. Ma, talk @ SDU Some Highlights from RHIC Collaboration The sQGP Energy density is high enough: Good agreement of “well thought out” hydro computations with radial and elliptic flow data Very large energy loss of jets Coalesence models reproduce v2 at intermediate pt. The evidence is strong that one has made a system of quarks and gluons which is to a good to fair approximation explained by a Quark Gluon Plasma

  45. Y. G. Ma, talk @ SDU Quark Gas Quark liquid

  46. Elliptic flow • Strong elliptic flow • Mass dependence signals common velocity • observed approaching hydro limit • Modeled with hydro • Parton EoS + phase transition to hadron gas Y. G. Ma, talk @ SDU

  47. Y. G. Ma, talk @ SDU Is suppression an initial or final state effect? partonic energy loss gluon saturation Initial state? Final state? How to discriminate? - Turn off final state - only initial state effect ⇒ d+Au collisions “Control” Experiment Au d 20

  48. Y. G. Ma, talk @ SDU leading particle suppressed hadrons q q ? A key probe, new at RHIC: hard scattering of quarks and gluons Nuclear Modification Factor: Nucleus-nucleus yield <Nbinary>/sinelp+p AA If R = 1 here, nothing “new” going on

  49. Y. G. Ma, talk @ SDU Pedestal&flow subtracted A d+Au“control” experiment was been performed! d+Au Run II AuAu results at full energy show strong suppression ! d+Au “control”data needed to distinguish between different interpretations Central AuAu Results show: Observed suppression due to nature of (new) produced matter ! not initial state effects 0 90 180  Degrees

  50. Y. G. Ma, talk @ SDU The Suppression is Final State Effect Strong suppression of high pT in Au + Au, indicating large energy loss of an initial parton in partonic matter(QGP) 22

More Related