mea
Uploaded by
125 SLIDES
2174 VIEWS
1280LIKES

投標須知及招標文件製作 基礎訓練課程 4 小時

DESCRIPTION

經濟部工業局楊情勇. 投標須知及招標文件製作 基礎訓練課程 4 小時. 課程大綱. 壹、課程介紹 貳、招標文件意涵 參、招標文件製作常見之錯誤 肆、投標須知範本介紹 (102.12.11 - 16.32.33.34.39.41.49.55.67.74.77.78) 伍、招標文件相關附件範本介紹 一、招標投標及契約文件 二、投標標價清單 三、投標廠商聲明書 四、共同投標協議書 五、相關切結書 六、投標標價不適用招標文件所定物價指數調整條款聲明書 ( 範本 ). 修正訂頒之「投標須知範本」.

1 / 125

Download Presentation

投標須知及招標文件製作 基礎訓練課程 4 小時

An Image/Link below is provided (as is) to download presentation Download Policy: Content on the Website is provided to you AS IS for your information and personal use and may not be sold / licensed / shared on other websites without getting consent from its author. Content is provided to you AS IS for your information and personal use only. Download presentation by click this link. While downloading, if for some reason you are not able to download a presentation, the publisher may have deleted the file from their server. During download, if you can't get a presentation, the file might be deleted by the publisher.

E N D

Presentation Transcript


  1. 經濟部工業局楊情勇 投標須知及招標文件製作基礎訓練課程4小時

  2. 課程大綱 • 壹、課程介紹 • 貳、招標文件意涵 • 參、招標文件製作常見之錯誤 • 肆、投標須知範本介紹(102.12.11-16.32.33.34.39.41.49.55.67.74.77.78) • 伍、招標文件相關附件範本介紹 • 一、招標投標及契約文件 • 二、投標標價清單 • 三、投標廠商聲明書 • 四、共同投標協議書 • 五、相關切結書 • 六、投標標價不適用招標文件所定物價指數調整條款聲明書(範本)

  3. 修正訂頒之「投標須知範本」 • 一、本次修正重點如下:增列我國目前已簽署之條約或協定之名稱選項;增訂全球化廠商之押標金及保證金得予減收條款;增訂廠商如以銀行之書面連帶保證或開發或保兌之不可撤銷擔保信用狀繳納履約保證金者,機關得審核事項;補充附記本會認定有影響採購公正之違反法令行為,而不發還押標金之情形;增訂不同投標廠商參與投標,不得由同一廠商之人員代表出席開標、評審、評選、決標等會議之情形;增訂投標廠商之標價高於公告之預算或高於公告之底價者為投標文件不符合招標文件規定之選項;補充列記本會就機關得依政府採購法第48條第1項第2款、第50條第1項第5款及第7款處理之情形;配合行政院推動電子公文節能減紙續階方案,增訂建議廠商採雙面列印文件。 • 二、旨揭範本及其修正對照表電子檔公開於本會網站(http://www.pcc.gov.tw)\法令規章\政府採購法規\招標相關文件及表格。 • 102.12.11 .10200446480

  4. 「參考最有利標精神投標須知範本」修正第32.33.38.40.48.51.63.72.73點「參考最有利標精神投標須知範本」修正第32.33.38.40.48.51.63.72.73點 修正本會訂頒之「投標須知範本(未達公告金額但逾公告金額十分之一之採購-參考最有利標精神)」如說明,請 查照並轉知所屬機關。 說明: 一、本次修正重點如下:增訂全球化廠商之押標金及保證金得予減收條款;增訂廠商如以銀行之書面連帶保證或開發或保兌之不可撤銷擔保信用狀繳納履約保證金者,機關得審核事項;補充附記本會認定有影響採購公正之違反法令行為,而不發還押標金之情形;增訂不同投標廠商參與投標,不得由同一廠商之人員代表出席開標、評審、評選、決標等會議之情形;增訂投標廠商之標價高於公告之預算或高於公告之底價者為投標文件不符合招標文件規定之選項;補充列記本會就機關得依政府採購法第48條第1項第2款、第50條第1項第5款及第7款處理之情形;配合行政院推動電子公文節能減紙續階方案,增訂建議廠商採雙面列印文件。 二、旨揭範本及其修正對照表電子檔公開於本會網站(http://www.pcc.gov.tw)\法令規章\政府採購法規\招標相關文件及表格。 102.12.31.10200471360號 2014/9/13 4

  5. 壹、課程介紹 本課程主要內容為說明招標文件與投標須知之意 涵,及一份完整的投標須知應涵蓋那些事項。同 時為讓學員得以了解招標文件與投標須知之實際 內涵,及避免違犯錯誤,並進一步介紹政府採購 法(以下簡稱採購法)主管機關所製定之投標須知範 本與相關文件範本,及列舉機關製作招標文件時 常見到的一些錯誤態樣。期盼學員完成本課程回 到機關後,得製作出一份完整的投標須知,以減 少採購爭議。

  6. 貳、招標文件意涵 所謂招標文件,指機關為邀請廠商投標所 準備的一些相關文件。依採購法第29條第3項規 定,其內容應包括投標廠商提交投標書所需之 一切必要資料,例如: 投標須知、投標標價清 單、投標廠商聲明書、契約草案、採購規範、 押標金及保證金格式等。一般而言,招標文件 會隨採購性質不同而有所差異,招標機關應視 案件性質備妥所需之相關文件。

  7. 參、招標文件製作常見之錯誤1/3 1.擅改法律文字,例如:更改或增列政府採購法第31條第2項、第101條、第103條之文字(31.38.58.63.70.74.75.101.103)。 2.漏記法規規定,例如:漏記採購法第63條第2項、第70條第1項、採購法施行細則(以下簡稱施行細則)第38條等應於招標文件載明之規定(30.32.41.45.52.56.63.70)。 3.曲解法規規定,例如:曲解採購法第58條之執行程序(25.26.30.35.36.58.)。 4.違反法規規定,例如:對於機關之決定不得異議。 5.不當增列法規所無之規定,例如:規定標封封口蓋騎縫章,否則為無效標;規定投標文件逐頁蓋章,否則為無效標。 6.依採購法第22條第1項第9款、第10款及第56條辦理評選(不論金額大小),未於開標前成立評選委員會。評選委員由代理人出席會議。

  8. 法律優位原則 • 機關辦理採購,不得於招標文件規定廠商之投標文件有下列情形之一者,為不合格標。其有規定者,該部分無效。 • 一、投標文件未檢附願繳納差額保證金之切結書。 • 二、投標文件之頁數或紙張大小與招標文件規定不符。 • 三、不分段開標之投標文件未依招標文件規定分置資格、規格或價格標封。 • 四、投標文件未使用機關提供之封套。 • 本50、本51、09700061010 • 一、標封封口未蓋騎縫章。 • 二、投標文件未逐頁蓋章。 • 三、投標文件未檢附電子領標憑據。 • 四、投標文件之編排、字體大小、裝訂方式或份數與招標文件規定不符。 • 本50、本51、09600182560

  9. 法律保留原則 • 廠商所繳押標金不予發還之情形,應以政府採購法第31條第2項規定為限,機關不得於招標文件中規定「得標廠商須於決標後一定期間內就原投標文件中之影本,檢送正本供查驗,逾期檢送者按日扣罰一定比例押標金」,以免牴觸上開條文之規定。 • 91006199

  10. 參、招標文件製作常見之錯誤2/3 7.評選優勝者或評定最有利標之評審項目,除非是固定費率或公布決標價格者外,未將價格納入;或雖將價格納入,但卻單以比較入圍廠商標價之高低為評分基礎,未分析各該廠商標價相對於其他項目評分之合理性。 8.評選優勝者或評定最有利標之評審項目不當或配分與重要性不平衡,例如:規定廠商簡報,10分鐘之簡報,其配分即占20%。 9.招標文件中之資料錯誤,例如:數量或數據有誤;前後矛盾;引用過時或失效之資料。 10.招標文件中之履約條款違反公平合理原則,例如:履約期限過短;逾期違約金過高。 11.招標文件過簡,例如:未載明終止或解除契約條件、查驗或驗收條件;未載明依政府採購法令辦理。 12.未預為防範問題之發生,例如:履約期限為日曆天者未載明特定假日是否計入;未規定廠商投保必要之保險。

  11. 參、招標文件製作常見之錯誤3/3 13.意圖規避法規之適用而將案件化整為零招標。 14.認定採購金額之方式錯誤,例如:分批辦理採購,未依各批合計總金額認定其採購金額;未將含有選購或後續擴充項目金額計入。 15.不當限制競爭,例如:限廠商代表於開標當時必須攜帶與投標文件所用相同之印鑑,否則無權出席。 16.製造不必要之陷阱,例如:可在標價欄位印上「整」字卻不印,而規定廠商未寫「整」字即為無效標。 17.未使用工程會之範本,致錯漏頻生。 18.以單價決標者,未載明預估數量或採購金額上限。

  12. 投標須知範本作業重點: • 2.3.4.6.15.16.25.31.32.38.39.43.44.45.57.58.60.62.64.71.77.78.其餘皆為制式條文22 • 部分條文具連動性,操修改作時需注意以避免矛盾或不一致情況發生: • 採購金額級距3. →4. →6. →62. • 押標金3. →32. →38. • 履約保證金3. →39.→43.→44. • 投標方式4. →15. →25. →31. →57. →58. →60. →64. →77. →78 • 外國廠商16. →26. →64. →66→68. →74. • 統包17. →64. • 共同投標18. →64. • 分段開標31. →78. • 複數決標59. →78. • 投標資格64. →71. • 投標文件77. →78.

  13. 投標須知範本介紹 投標須知係指廠商投標時所必須知道的一些相關規 定,由於其影響廠商權益甚大,所以製作時應儘量 完整,茲以行政院公共工程委員會訂定之投標須知 範本為例,說明其應載明之事項: • 投標須知(未達公告金額但逾公告金額十分之一之採購-參考最有利標精神)範本(102.12.31) • 社會福利方案委託投標須知範本(96.03.03) • 公共服務擴大就業計畫人力委外勞務採購招標文件範例--投標須知範本(98.05.13)

  14. 投標須知範本(請選擇請填寫○)‏ 以下各項招標規定內容,由機關填寫,投標廠 商不得填寫或塗改。各項內含選項者,由機關擇符合本採購案者勾填。 一、本採購適用政府採購法(以下簡稱採購法)及其主管機關所訂定之規定。 二、本標案名稱:「案名」(案號:○○○)‏(以填40個字為限) □適用GPA案件英文標案名稱、台紐經濟合作協定(ANZTEC)、臺星經濟夥伴協定(ASTEP):(以300個英文字母以內為限)

  15. 投標須知範本 三、採購標的為: (1)工程。如圖說工作說明書。 (2)財物;其性質為:購買;租賃;定製;兼具兩種以上性質者(請勾選)。 (3)勞務。如計畫構想書工作說明書其它標的文件。

  16. 投標須知範本 • 說明事項:政府採購法第7條 • 本法所稱工程,指在地面上下新建、增建、改建、修建、拆除構造物與其所屬設備及改變自然環境之行為,包括建築、土木、水利、環境、交通、機械、電氣、化工及其他經主管機關認定之工程。 • 本法所稱財物,指各種物品(生鮮農漁產品除外不含經冷凍)、材料、設備、機具與其他動產、不動產、權利及其他經主管機關認定之財物。 • 本法所稱勞務,指專業服務、技術服務、資訊服務、研究發展、營運管理、維修、訓練、勞力及其他經主管機關認定之勞務。 • 採購兼有工程、財物、勞務二種以上性質,難以認定其歸屬者,按其性質所占預算金額比率最高者歸屬之。

  17. 投標須知範本 四、本採購屬:(含後續擴充)‏ (1)公告金額十分之一以下之採購。 (2)逾公告金額十分之一未達公告金額 之採購。 (3)公告金額以上未達查核金額之採購。 (4)查核金額以上未達巨額之採購。 (5)巨額採購。

  18. 投標須知範本 • 說明事項:工程 財物勞務 • 小額 10萬 10萬 10萬 • 公告 100萬 100萬 100萬 • 查核 5000萬 5000萬 1000萬 • 巨額 2億 1億 2000萬 • 重大 20億 10億 1億 • 招標文件含有選購或後續擴充項目者,應將預估選購或擴充項目所需政府經費金額計入。依行政院公共工程委員會88年4月2日(88)工程企字第8804490號函。 • 巨額採購:依投標廠商資格與特殊或巨額採購認定標準第八條。採購金額在巨額金額以上者,得訂定投標廠商特定資格。

  19. 投標須知範本 五、本採購: (1)為共同供應契約。 (1-1)適用機關: (1-2)適用機關利用本契約採購之期間: (最長以二年為限) (1-3)技術規格: (1-4)供應區域: (1-5)預估採購總數量(報價條件): (1-6)每次最低/高採購量: (2)非共同供應契約。 說明事項:依政府採購法第93條及「共同供應契約實施辦法」第4.8.9.10.11條規定辦理,第2條(須為二機關以上之共通性財物或勞務需求)

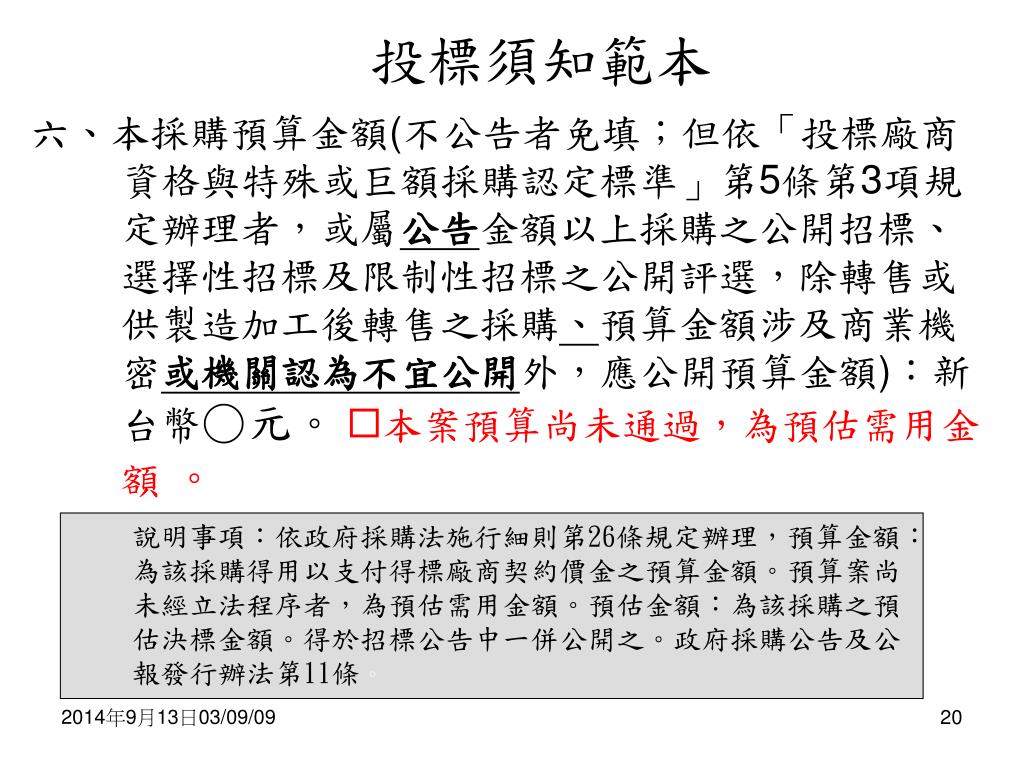
  20. 投標須知範本 六、本採購預算金額(不公告者免填;但依「投標廠商資格與特殊或巨額採購認定標準」第5條第3項規定辦理者,或屬公告金額以上採購之公開招標、選擇性招標及限制性招標之公開評選,除轉售或供製造加工後轉售之採購、預算金額涉及商業機密或機關認為不宜公開外,應公開預算金額):新台幣○元。本案預算尚未通過,為預估需用金額 。 • 說明事項:依政府採購法施行細則第26條規定辦理,預算金額:為該採購得用以支付得標廠商契約價金之預算金額。預算案尚未經立法程序者,為預估需用金額。預估金額:為該採購之預估決標金額。得於招標公告中一併公開之。政府採購公告及公報發行辦法第11條。

  21. 投標須知範本 七、本採購預計金額(不公告者免填):新台幣○元。 八、上級機關名稱:經濟部 九、依採購法第4條接受補助辦理採購者,補助機關名稱及地址(非屬此等採購者免填): 十、依採購法第5條由法人或團體代辦採購者,委託機關名稱及地址(非屬此等採購者免填): 十一、依採購法第40條代辦採購者,洽辦機關名稱及地址(非屬此等採購者免填): 說明事項:依行政程序法教示制度

  22. 投標須知範本 十二、依採購法第75條,受理廠商異議之機關名稱、地址及電話:同招標機關(不同者請書明機關名稱、地址及電話)‏ 十三、依採購法第76條及第85條之1,受理廠商申訴(未達公告金額之採購不適用申訴制度) 或履約爭議調解(無金額限制)之採購申訴審議委員會名稱、地址及電話:行政院公共工程委員會採購申訴審議委員會,地址為台北市松仁路3號9樓,電話為(02)87897500。(依所屬管轄之採購申訴審議委員會填寫) 說明事項:依行政程序法教示制度

  23. 投標須知範本 十四、本採購為: (1)未分批辦理。 (2)係分批辦理公告金額以上之採購,業經上級機關核准(文號:○○○),依總金額核計採購金額,分別按公告金額或查核金額以上之規定辦理;  法定預算書已標示分批辦理者。 說明事項:依政府採購法第14條及施行細則第13條規定辦理

  24. 投標須知範本 • 十五、招標方式為: • (1)公開招標 • (1-1)本案為複數決標並採分項決標,廠商各項投標文件無需分項裝封,無需於大外標封標示投標項次,有3家以上廠商投標,且符合政府採購法施行細則第55條規定時,即得開標。 需於外標封標示投標項次。8813452 • (2)選擇性招標:符合採購法第20條第1款;第2款;第3款;第4款;第5款(請勾選款次) • (2-1)為特定個案辦理,於廠商資格審查後,邀請所有符合資格廠商投標。 • (2-2)為建立合格廠商名單;後續邀標方式為個別邀請所有符合資格之廠商投標;公告邀請所有符合資格之廠商投標;依審標順序,每次邀請___家符合資格之廠商投標;以抽籤方式擇定邀請符合資格之廠商投標。 • (3)限制性招標:本案業經需求、使用或承辦採購單位敘明符合採購法第22條第1項第 款之情形,並簽報機關首長或其授權人員核准採限制性招標。 • (3-1)公開評選、公開勘選優勝廠商: • (3-1-1)依採購法第22條第1項第9款辦理;委託專業服務;委託技術服務;委託資訊服務。 • (3-1-2)依採購法第22條第1項第10款辦理。 • (3-1-3)依採購法第22條第1項第11款辦理。

  25. 投標須知範本 • (3-2)比價;經前次公告招標結果,無廠商投標或無合格標,且符合採購法施行細則第22條第1項規定無廠商異議或申訴在處理中者,依採購法第22條第1項第1款規定,不另公告招標,並依採購法施行細則第23條之1第1項規定,邀請過去表現優良之2家以上廠商以比價方式辦理;符合採購法第22條第1項第___款(請列明款次,第16款之情形須併填主管機關核准文號);符合採購法第104條第1項但書第___款(請列明款次及相關機關核准文號);符合採購法第105條第1項第___款(請列明款次及相關機關核准文號);符合中央機關未達公告金額採購招標辦法第___條第___項第___款規定;符合地方政府依採購法第23條所定未達公告金額採購招標辦法第___條第___項第___款規定。 • (3-3)議價;符合採購法第22條第1項第___款(請列明款次,其未得以比價方式辦理之原因:______;第16款之情形須併填主管機關核准文號);符合採購法第104條第1項第___款(請列明款次及相關機關核准文號,非填第4款者,其未得以比價方式辦理之原因:______);符合採購法第105條第1項第___款(請列明款次及相關機關核准文號,填第1款或第2款者,其未得以比價方式辦理之原因:______);符合中央機關未達公告金額採購招標辦法第___條第___項第___款規定(其未得以比價方式辦理之原因:______);符合地方政府依採購法第23條所定未達公告金額採購招標辦法第___條第___項第___款規定。

  26. 投標須知範本 • (3-4)依採購法第22條第1項第____款辦理(請列明款次),並以公告程序徵求受邀廠商,作為邀請比、議價之用。 • (4)依採購法第49條規定公開取得書面報價或企劃書。(限未達公告金額之採購案始得採行)。 • (4-1)本案業經機關首長或其授權人員核准,本次公告未能取得3家以上廠商之書面報價或企劃書時,將改採限制性招標方式辦理。(依中央機關未達公告金額採購招標辦法第3條) 說明事項:依採購法第18-22條規定辦理

  27. 投標須知範本 十六、本採購: (1)適用我國締結之條約或協定;其名稱為:世界貿易組織政府採購協定(GPA)財物/勞務中央600萬元;次級923萬元;其他1,847萬元,工程2億3,088萬元。臺紐經濟合作協定(ANZTEC)財物/勞務中央600萬元,工程2億3,088萬元。臺星經濟夥伴協定(ASTEP)1030419生效財物/勞務中央461萬元;次級923萬元;其他1,847萬元,工程2億3,088萬元。其他(請敘明)。 • 非條約或協定國家之廠商: • (1-1)不可參與投標。 • (1-2-1)可以參與投標,並得公平參與,須一併列明國家或地區; 機關如允許大陸地區廠商參與,須符合兩岸進口及貿易往來相 關規定): • (1-2-2)可以參與投標,惟予下列差別待遇(可複選): • 採購法第43條第1款之措施(招標文件須列明作為採購評選之項目及其比率): (比率不得大於1/3) • 採購法第43條第2款之措施:外國廠商為最低標,且其標價符合第52條規定之決標原則者,以該標價優先決標予國內廠商。 • 採購法第44條之措施:國內廠商擬採標價優惠,差價優惠:○%(3%以下)。 • 採購法第17條第2項處理辦法之措施:□第21條第4項平等受邀之機會。□第37條第1項投標廠商資格。□第57條第2款平等對待之規定。□主管機關依本法第17條第3項規定公告限制或禁止特定國家或地區之廠商或產品、服務參與採購者。

  28. 臺紐經濟合作協定(ANZTEC)於102年12月1日生效,機關辦理採購配合辦理事項臺紐經濟合作協定(ANZTEC)於102年12月1日生效,機關辦理採購配合辦理事項 • 臺紐雙方將依本協定政府採購章之內容,相互開放中央機關之政府採購市場。請各機關對於適用本協定之採購案,於中文招標公告、英文摘要招標公告、決標公告載明適用臺紐經濟合作協定。招標文件之投標須知,亦請一併敘明適用臺紐經濟合作協定。 • 本會已於102年11月25日召開本協定政府採購章說明會,說明會資料已公開於本會網站(www.pcc.gov.tw/政府採購/政府採購條約協定/臺紐經濟合作協定政府採購章) • 適用機關 -僅開放中央機關(同修正版GPA開放機關) • 門檻金額:同修正版GPA門檻金額 • 貨品、服務、工程開放項目:同修正版GPA開放項目 • 10200420150、經濟部102年11月21日經談字第10205006500號函辦理

  29. 臺星經濟夥伴協定(ASTEP)於103年4月19日生效,機關辦理採購配合辦理事項臺星經濟夥伴協定(ASTEP)於103年4月19日生效,機關辦理採購配合辦理事項 臺星雙方將依ASTEP政府採購章之內容,相互擴大開放政府採購市場。有關ASTEP相關資料公開於本會網站(www.pcc.gov.tw/政府採購/政府採購條約協定/臺星經濟夥伴協定政府採購章)。 各機關對於適用ASTEP之採購案,倘於本年4月17日下午5時30分後傳輸,其中文採購預告或招標公告、英文採購預告或摘要招標公告、以上採購案之決標公告、未經公告招標程序且決標日期在4月19日以後的決標公告,請載明適用臺星經濟合作協定;招標文件之投標須知,亦同。 適用機關 -除了已納入WTO政府採購協定(GPA)之機關外,增加新北市政府、臺中市政府、臺南市政府暨所屬行政機關為適用機關,桃園縣政府暨所屬行政機關亦將於該府升格為直轄市後納入適用 門檻金額:財物/勞務中央461萬元;次級923萬元;其他1847萬元,工程2億3,088萬元 開放項目:貨品、工程同修正版GPA開放項目、服務MTN.GNS/W/120文件所列之服務項目 10300109610、經濟部103年4月2日經談字第10305001220號函辦理 2014/9/13 29

  30. GPA門檻金額 • 主旨:檢送我國送交WTO政府採購協定(GPA)門檻金額文件乙份,請轉送我常駐世界貿易組織代表團通知WTO政府採購委員會,請 查照。說明:一、依GPA委員會1996年3月5日GPA第1號決議附件三(GPA/1 ANNEX 3),GPA締約國需換算其開放清單附錄1之門檻金額為該國貨幣,並通知GPA委員會,該門檻金額自新年度1月1日起維持固定兩年不變。二、我國本次換算金額效期自2013年1月1日起至2014年12月31日止。 • 中央機關門檻金額:財物/勞務:13萬SDR (折合NTD600萬)次級機關門檻金額:財物/勞務:20萬SDR (折合NTD 923萬其他機關門檻金額:財物/勞務:40萬SDR (折合NTD1,847萬) 、工程:500萬SDR (折合NTD 2億3,088萬) • 中華民國101年11月8日工程企字第10100418980號

  31. 投標須知範本 (2)不適用我國締結之條約或協定,外國廠商: • (2-1-1)不可參與投標。 我國廠商所供應財物或勞務之原產地須屬我國者。 • (2-1-2)不可參與投標。 但我國廠商所供應財物或勞務之原產地得為外國者(須一併列明國家或地區。 機關如允許大陸地區廠商參與,須符合兩岸進口及貿易往來相關規定)。 • (2-2-1)可以參與投標,並得公平參與(須一併列明國家或地區。機關如允許大陸地區廠商參與,須符合兩岸進口及貿易往來相關規定): • (2-2-2)可以參與投標,惟予下列差別待遇(可複選): • 採購法第43條第1款之措施(招標文件須列明作為採購評選之項目及其比率): (比率不得大於1/3 ) • 採購法第43條第2款之措施:外國廠商為最低標,且其標價符合第52條規定之決標原則者,以該標價優先決標予國內廠商。 • 採購法第44條之措施:國內廠商擬採標價優惠,差價優惠:○%(3%以下)。 • 採購法第17條第2項處理辦法之措施:□第21條第4項平等受邀之機會。□第37條第1項投標廠商資格。□第57條第2款平等對待之規定。□主管機關依本法第17條第3項規定公告限制或禁止特定國家或地區之廠商或產品、服務參與採購者。 說明事項:依「外國廠商參與非條約協定採購處理辦法」第3.4.5條規定辦理

  32. 投標須知範本 十七、本採購: (1)依採購法第24條規定以統包辦理招標。(引用時請特別注意:統包通常與最有利標決標配合辦理) • (1-1)以統包辦理者應載明下列事項: • (1-1-1)統包工作之範圍: • (1-1-2)統包工作完成後所應達到之功能、效益、標準、品質或特性: • (1-1-3)設計、施工、安裝、供應、測試、訓練、維修或營運等所應遵循或符合之規定、設計準則及時程: • (1-1-4)主要材料或設備之特殊規範: • (1-1-5)甄選廠商之評審標準:詳如甄選須知。 • (1-1-6)投標廠商於投標文件須提出之設計、圖說、主要工作項目之時程、數量、價格或計畫內容等。 說明事項:依「統包實施辦法」第4.5.6.8.9.10條及統包契約範本規定辦理,另需注意「統包作業須知」及「統包招標前置作業參考手冊」等規定

  33. 投標須知範本 十七、本採購: (1)依採購法第24條規定以統包辦理招標。(引用時請特別注意:統包通常與最有利標決標配合辦理) • (1-2)以統包辦理招標,應依其屬工程或財物之採購,於招標文件規定投標 廠商應符合下列情形之一: 屬負責細部設計及施工之廠商 屬負責細部設計或施工之廠商 屬負責細部設計、供應及安裝之廠商 屬負責細部設計或供應及安裝之廠商 • (1-3)得標廠商之設計應送本機關審查後,始得據以施工或供應、安裝。設計有變更之必要者,應經本機關同意後辦理。設計結果不符合契約規定,本機關得終止或解除契約,規劃、設計錯誤、管理不善或其它類似情形致本機關遭受損害之罰則詳如契約書第○條。 • (1-4)得標廠商設計成果之智慧財產權歸屬及侵害第三人合法權益時由廠商負責處理並承擔一切法律責任。 • (2)非以統包辦理招標。

  34. 投標須知範本 十八、本採購: (1)依採購法第25條規定允許廠商共同投標(招標文件已附共同投標協議書範本);廠商家數上限為2家;3家;4家;5家。 • (1-1)本案允許廠商單獨投標。共同投標廠商之成員不得對同一採購另提出投標文件或為另一共同投標廠商之成員‏ 。 • (1-2)共同投標廠商之投標文件應由各成員共同具名,或由共同投標協議書指定之代表人簽署。投標文件之補充或更正及契約文件之簽訂、 補充或更正, 亦同。 • (1-3)共同投標廠商共同繳納押標金及保證金,或由共同投標協議書所指定之代表廠商繳納。其並須提供擔保者,亦同。 • (1-4)對共同投標廠商之代表人之通知,與對共同投標廠商所有成員之通知具同等效力。 • (1-5)共同投標廠商於投標文件敘明契約價金由代表廠商統一請(受)領,或由各成員分別請(受)領;其屬分別請(受)領者,並應載明各成員分別請(受)領之項目及金額。 (2)不允許廠商共同投標。 說明事項:依「共同投標辦法」第4.7.8.9.10.12.13.14條規定辦理

  35. 投標須知範本 十九、廠商得以電子資料傳輸方式(電子投標)於投標截止期限前遞送投標文件,該電子化資料,並視同正式文件,得免另備書面文件。(不允許者免填): (1).廠商必須為電子領標之方式。 (2).廠商投標之檔案格式: (但不應以此限制廠商之競爭)。 (3).投標廠商應於投標截止期限前將所有電子投標文件均傳輸至公共工程委員會指定之資訊系統http://www.geps.gov.tw/。 (4).廠商電子投標時應採用數位簽章製作電子文件。 (5).押標金之繳納方式(含銀行開具之電子押標金保證書) (6).採電子開標及其方式:於招標公告所公布之時間地點舉行電子及人工開標,廠商若未按時出席將喪失當場比減標價之權利。 (7).若主管機關指定之資訊系統因故暫停服務時,其處理規定如下: (7-1)招標及詢價階段:機關待系統恢復後再行傳輸電子招標文件。 (7-2)領標階段:廠商以招標文件規定之其他方式領標或待系統恢復後再行電子領標。本局得視個案受影響情形,公告延長等標期。 (7-3)報價投標階段:廠商以招標文件規定之其他方式投標或待系統恢復後再行電子投標。本局得視個案受影響情形,公告延長等標期。 (7-4)開標階段:本局待系統恢復後再行開標,或延期開標。但確知無電子投標文件者,不在此限。 說明事項:依「電子採購作業辦法」第10.11.18條規定辦理

  36. 投標須知範本 二十、廠商對招標文件內容有疑義者,應以書面向招標機關請求釋疑之期限:自公告日或邀標日起等標期之四分之一,其尾數不足一日者,以一日計。申請釋疑內容應包含下列要件:申請廠商名稱、地址、電話、疑義內容。受理廠商疑義之機關名稱、地址及電話:同招標機關 二十一、機關以書面答復前條請求釋疑廠商之期限:投標截止期限前一日答復。 說明事項:依採購法第41條及施行細則第43條規定辦理

  37. 投標須知範本 二十二、本採購依採購法第33條第3項: (1)允許廠商於開標前補正非契約必要之點之文件。 (2)不允許廠商於開標前補正非契約必要之點之文件。 • 說明事項:依採購法第33條第3項及施行細則第32條所稱非契約必要之點,包括下列事項: • 一、原招標文件已標示得更改之項目。 • 二、不列入標價評比之選購項目。 • 三、參考性質之事項。 • 四、其他於契約成立無影響之事項

  38. 投標須知範本 二十三、本採購依採購法第35條: (1)允許廠商於在不降低原有功能條件下,可提出可縮減工期、減省經費或提高效率之替代方案(請載明允許項目): (1-1)廠商得提出替代方案之技術、工法、材料或設備之項目: (1-2)替代方案應包括之內容:替代方案之項目及其詳細說明、替代方案與主方案差異之處、替代方案確可縮減工期、減省經費或提高效率等效益之理由、替代方案可能涉及之各種有利與不利情形及效益分析、招標文件規定之其他事項。 (1-3)替代方案標封於主方案經審查合於招標文件規定後,再予開封及審查。(替代方案應單獨密封,標封外標示其為替代方案,且每一項目以提出一個替代方案為限)‏ (1-4)替代方案不予審查之情形:廠商未依招標文件之規定提出主方案者、主方案經審查不合於招標文件之規定者廠商提出之替代方案與招標文件中規定允許提出替代方案之項目無關者、廠商提出之替代方案不合規定程式者。 (1-5)用替代方案決標之條件:應不降低招標文件所規定之原有功能條件,且與主方案比較結果確能縮減工期、減省經費或提高效率。 (1-6)以替代方案決標後得標廠商應遵循之事項:採用替代方案決標者,廠商於決標後須提出之資料及提出時限,:決標後○日(工作天)。廠商履行替代方案所需之調查、研究、試驗、設計等費用,由廠商負擔或包含於標價中。本局實施替代方案所增加之必要費用,亦同。

  39. 投標須知範本 (1-7)得標廠商未能依替代方案履約之處置方式:得標廠商未能依投標時提出之替代方案履約,或履行替代方案有上列(F)款情形之一者,本局應撤銷決標、終止契約或解除契約,並得追償損失。但廠商願以替代方案之標價改以合於招標文件規定之主方案履約,且原決標係以合於招標文件規定之最低標方式辦理者,不在此限。前項改依主方案履約者,其履約期限之計算,應自原替代方案開始履約日起算,且不得扣除履行替代方案所費時間。 (1-8)廠商提出替代方案應遵循之其他事項: (2)不允許提出替代方案。 • 說明事項:原則不允許提替代方案,如有例外情形,請敘明允許廠商提出替代方案之項目,依「替代方案實施辦法」第2.3.4.7.9條辦理。

  40. 投標須知範本 二十四、投標文件有效期:自投標時起至開標後_30_日止(工作天)。如機關無法於前開有效期內決標,得於必要時洽請廠商延長投標文件之有效期。 二十五、廠商應遞送投標文件份數: (1)資格、□規格、價格文件各1式1份。 (2)資格規格文件1式○份,企劃書一式○份(含價格文件)。 (3)資格、□規格文件各1式1份,企劃書一式○份(含價格文件) (4)資格、□規格、價格文件各1式1份,企劃書一式○份(不含價格文件)。 (5)資格文件1式○份、規格文件1式○份、□價格文件各1式1份 (6)其他(由招標機關敘明): 二十六、投標文件使用文字: (1)中文(正體字) 、(或正體中文)。 (2)中文(正體字),但特殊技術或材料之圖文資料得使用英文。 (3)其他(由招標機關敘明): 二十七、公開開標案件之開標時間(依採購法不公開者免填):依招標公告所訂之開標日期。如因颱風等原因依「因應颱風等災變部分地區停止上班,各機關招標公告之截止收件日或開標日是否延期處理原則」辦理。

  41. 投標須知範本 • 說明事項: • 依政府採購法施行細則第48條規定,採購法第45條所稱開標,指依招標文件標示之時間及地點開啟廠商投標文件之標封,宣布投標廠商之名稱或代號、家數及其他招標文件規定之事項。 • 採購法第28條「機關辦理公開招標或選擇性招標,其自公告日或邀標日起至截止投標或收件日止之等標期,應訂定合理期限。其期限標準,由主管機關訂之。 • 依招標期限標準第4條規定,機關依採購法第22條第1項第9款或第10款規定辦理公開評選,其經公開徵求程序者,自公告日起至截止收件日止之期限,準用招標期限標準第2條規定應訂定(即如同公開招標之招標期限)。第2次以後公開徵求之期限,由機關視需要合理訂定之,但不得少於7日。 • 依招標期限標準第5條規定,機關依採購法法第49條規定辦理公告,其自公告日起至截止收件日止之期限,應定5日以上合理期限。 • 依招標期限標準第2條規定,機關辦理公開招標,其公告自刊登政府採購公報日起至截止投標日止之等標期,應視案件性質與廠商準備及遞送投標文件所需時間合理訂定之。 • 前項等標期,不得少於下列期限: • 一、未達公告金額之採購:7日。 • 二、公告金額以上未達查核金額之採購:14日。 • 三、查核金額以上未達巨額之採購:21日。 • 四、巨額之採購:28日。 • 適用我國締結之條約或協定之採購不得少於40日,經預告作業達40日得縮減但不得少於10日, 個案形選擇性招標不得少於25日、緊急情形不得少於10日。第2次招標及後續之等標期則與一般案件相同。 • 103.04.06生效增列網路招標公告、電子領標及電子投標三種情形,各可縮短等標期5日,但縮減後不得少於10日。採購機關購買商業財物或服務或二者之混合時,得將第三項所定等標期縮短為不少於13日,但以機關以電子方式同時發布採購公告與招標文件者為限。且如機關又以電子方式接受商業財物或服務之投標時,得將第三項所定期間縮短為不少於十日。

  42. 投標須知範本 二十八、公開開標案件之開標地點(依採購法不公開者免填):□機關開標室□詳如招標公告所訂之地點。 二十九、公開開標案件有權參加開標之每一投標廠商人數(依採購法不公開或不限制廠商出席人數者免填):投標廠商代表人或代理人一人,憑身分證件出席。(代理人須攜委託代理授權書)。 說明事項:依政府採購法第45條規定辦理 說明事項:依政府採購法施行細則第48條規定辦理

  43. 投標須知範本 三十、依採購法不公開開標之依據: (1)依採購法第21條規定辦理選擇性招標之資格審查,供建立合格廠商名單。 (2)依採購法第42條規定採分段開標,後續階段開標之時間及地點無法預先標示。 (3)依採購法第57條第1款規定。 (4)依採購法第104條第1項第2款規定。 (5)其他經主管機關認定者:_○○○_(請載明核准文號): 說明事項:依政府採購法施行細則第49條規定辦理

  44. 投標須知範本 三十一、本採購開標採: (1)不分段開標。所有投標文件置於一標封內,不必按文件屬性分別裝封。 (2)分段開標(請勾選項目);投標廠商應就各段標之標封分別裝封並標示內含資格標、規格標或價格標等: • (2-1)公開招標,資格、規格與價格一次投標分段 • 開標。 • (2-2)公開招標,資格與規格合併一段投標、分段 開標,再邀符合招標文件規定之廠商投價 格標。 • (2-3)選擇性招標,邀請廠商就資格、與規格、價 格分次投標、分段開標。 • (2-4)選擇性招標,邀請符合資格之廠商就規格與 價格一次投標、分段開標。 說明事項:依政府採購法第42條及施行細則第49條規定辦理

  45. 投標須知範本 三十二、押標金金額(無押標金者免填,有押標金者不得逾新臺幣5千萬元): (1)一定金額:_○_元(以不逾預算金額或預估採購總額之百分之五為原則 ) (2)標價之一定比率:_○_% (以不逾標價之百分之五為原則)‏ 三十三、採電子投標之廠商,押標金予以減收金額: _○_%(無者免填) (10%為限)‏ 三十四、為優良廠商者,押標金予以減收金額(無者免填)、為押標金保證金暨其他擔保作業辦法第33條之6所稱全球化廠商者,押標金予以減收之金額(無者免填):得減收百分之50,公共工程金質獎入圍者得減收百分之30(均須檢附主管機關已登錄之證明文件 三十五、押標金有效期(無押標金者免填):與投標文件有效期相同。(廠商以銀行開發或保兌之不可撤銷擔保信用狀、銀行之書面連帶保證或保險公司之保證保險單繳納押標金者,除招標文件另有規定外,其有效期應較招標文件規定之報價有效期長30日。) 三十六、押標金繳納期限:截止投標期限前繳納(無押標金者不適用)‏ 說明事項:依押標金保證金暨其他擔保作業辦法第2章規定辦理

  46. 投標須知範本 三十七、以現金繳納押標金之繳納處所或金融機構帳號(無押標金者免填):□機關出納、□金融機構帳號:○○○、□支票戶名:○○○專戶、□其他(由招標機關敘明) 三十八、無押標金之理由為: (1)勞務採購。 (2)未達公告金額之工程、財物採購。 (3)以議價方式辦理之採購。 (4)依市場交易慣例或採購案特性,無收取押標金之必要或可能者。 說明事項:依政府採購法第30條規定辦理

  47. 投標須知範本 三十九、履約保證金金額(無者免填):一定金額:_○_元;契約金額之一定比率:_○_%(一定金額以不逾預算金額或預估採購總額之百分之十為原則;一定比率,以不逾契約金額之百分之十為原則。) ;廠商如以銀行之書面連帶保證或開發或保兌之不可撤銷擔保信用狀繳納履約保證金者,機關得視該銀行之債信、過去履行連帶保證之紀錄等,經機關審核後始予接受。廠商以押標金轉換為履約保證金時,亦同。 四十、得標廠商提出其他廠商之履約及賠償連帶保證者,履約保證金予以減收之金額(無者免填):_○_%(得減收百分之50為限,且以2契約為限)‏ 說明事項:依押標金保證金暨其他擔保作業辦法第3章規定辦理

  48. 投標須知範本 • 四十一、得標廠商為優良廠商者,履約保證金予以減收之金額(無者免填):_○_%(得減收百分之五十為限,須檢附主管機關已登錄之證明文件);得標廠商為押標金保證金暨其他擔保作業辦法第33條之6所稱全球化廠商者,履約保證金予以減收之金額(無者免填): • 四十二、履約保證金有效期(無履約保證金者免填):(廠商以銀行開發或保兌之不可撤銷擔保信用狀、銀行之書面連帶保證或保險公司之保證保險單繳納履約保證金者,除招標文件另有規定外,其有效期應較契約規定之最後施工、供應或安裝期限長90日。廠商未能依契約規定期限履約或因可歸責於廠商之事由致無法於前項有效期內完成驗收者,履約保證金之有效期應按遲延期間延長之。) • 四十三、履約保證金繳納期限(無履約保證金者免填):決標後○日(工作天)。(查核金額以上採購須14日以上之合理期限)‏ • 四十四、無履約保證金之理由為: • (1)勞務採購。 • (2)未達公告金額之工程、財物採購。 • (3)依市場交易慣例或採購案特性,無收取 履約保證金之必要或可能者。

  49. 投標須知範本 • 四十五、保固保證金金額(無者免填)(_○_%)(一定金額以不逾預算金額或預估採購總額之百分之三為原則;一定比率,以不逾契約金額之百分之三為原則。)‏ • 四十六、保固保證金有效期(無保固保證金者免填): • 四十七、保固保證金繳納期限(無保固保證金者免填): • 四十八、得標廠商提出其他廠商之履約及賠償連帶保證者,保固保證金予以減收之金額(無者免填):(50%為上限)‏ • 四十九、得標廠商為優良廠商者,保固保證金予以減收之金額(無者免填):(得減收百分之50為限,須檢附主管機關已登錄之證明文件);得標廠商為押標金保證金暨其他擔保作業辦法第33條之6所稱全球化廠商者,保固保證金予以減收之金額(無者免填): • 五十、預付款還款保證金額(無者免填): • 五十一、預付款還款保證有效期(無預付款還款保證者免填): • 五十二、預付款還款保證繳納期限(無預付款還款保證者免填): • 五十三、各種保證金之繳納處所或金融機構帳號(無保證金者免填): 說明事項:依押標金保證金暨其他擔保作業辦法第4.5章規定辦理

  50. 投標須知範本 五十四、押標金及保證金應由廠商以現金、金融機構簽發之本票或支票、保付支票、郵政匯票、無記名政府公債、設定質權之金融機構定期存款單、銀行開發或保兌之不可撤銷擔保信用狀繳納,或取具銀行之書面連帶保證、保險公司之連帶保證保險單繳納,並應符合押標金保證金暨其他擔保作業辦法規定之格式(詳如本局押標金繳納及處理規定)。 五十五、廠商有下列情形之一者,其所繳納之押標金,不予發還,其已發還者,並予追繳(無押標金者免列): • (1)以偽造、變造之文件投標。 • (2)投標廠商另行借用他人名義或證件投標。 • (3)冒用他人名義或證件投標。 • (4)在報價有效期間內撤回其報價。 • (5)開標後應得標者不接受決標或拒不簽約。 • (6)得標後未於規定期限內,繳足履約保證金或提供擔保。 • (7)押標金轉換為履約保證金。 • (8)其他經主管機關認定有影響採購公正之違反法令行為者。 說明事項:依政府採購法第30.31條規定辦理

More Related