mateja
Uploaded by
40 SLIDES
541 VIEWS
400LIKES

以 德国与美国 为典例 银行主导型金融机构体系 与 市场主导型金融机构体系 之对比

DESCRIPTION

以 德国与美国 为典例 银行主导型金融机构体系 与 市场主导型金融机构体系 之对比. 金融学 11 组. 简介. 银行主导型金融机构体系. 银行主导型金融体系是以 银行间接融资方式配置金融资源为基础的金融体系 。 在银行主导的金融体系中,银行体系发达 , 企业外部资金来源主要通过间接融资 , 银行在动员储蓄、配置资金、监督公司管理者的投资决策以及在提供风险管理手段上发挥主要作用。 代表国家:德国、日本. 市场主导型金融机构体系. 在市场主导型金融体系中 , 资本市场比较发达 , 企业的长期融资以资本市场为主。银行更专注于提供短期融资和结算服务。

1 / 40

Download Presentation

以 德国与美国 为典例 银行主导型金融机构体系 与 市场主导型金融机构体系 之对比

An Image/Link below is provided (as is) to download presentation Download Policy: Content on the Website is provided to you AS IS for your information and personal use and may not be sold / licensed / shared on other websites without getting consent from its author. Content is provided to you AS IS for your information and personal use only. Download presentation by click this link. While downloading, if for some reason you are not able to download a presentation, the publisher may have deleted the file from their server. During download, if you can't get a presentation, the file might be deleted by the publisher.

E N D

Presentation Transcript


  1. 以德国与美国为典例银行主导型金融机构体系与市场主导型金融机构体系之对比以德国与美国为典例银行主导型金融机构体系与市场主导型金融机构体系之对比 金融学11组

  2. 简介

  3. 银行主导型金融机构体系 银行主导型金融体系是以银行间接融资方式配置金融资源为基础的金融体系。 在银行主导的金融体系中,银行体系发达,企业外部资金来源主要通过间接融资,银行在动员储蓄、配置资金、监督公司管理者的投资决策以及在提供风险管理手段上发挥主要作用。 代表国家:德国、日本

  4. 市场主导型金融机构体系 在市场主导型金融体系中,资本市场比较发达,企业的长期融资以资本市场为主。银行更专注于提供短期融资和结算服务。 竞争性资本市场要求信息披露的真实性,有效性,将企业融资与企业的业绩联系。这样的市场机制将降低与银行体系有关内在的低效率问题,并促进经济增长。 代表国家:美国,英国

  5. 对比

  6. 融资方式 直接融资:指资金供给者与资金需求者通过一定的金融工具直接形成债权债务关系的金融行为。 间接融资:指资金供给者与资金需求者通过金融中介机构间接实现资金融通的行为。

  7. 代表国家数据对比分析:德国

  8. 代表国家数据对比分析:日本

  9. 代表国家数据对比分析:美国

  10. 代表国家数据对比分析 从图中的数据我们可以看出: 1:两个体系中,间接融资在德日发挥的作用比在美国发挥的作用要大。 2:在市场体系中,股权融资发挥的作用更大。

  11. 代表国家数据对比分析 疑问: 在之前的研究中,我们都主观的认为,在银行主导型金融体系中,间接融资所占比例一定大于直接融资,在市场主导型金融体系中则相反。但从以上数据中,我们却发现,在德国、日本这样典型的银行主导型国家中,直接融资与间接融资占比差距逐渐缩小。

  12. 风险对比 为了维持金融市场的流动性,德国在2008年立法成立规模5000亿欧元的金融稳定基金,负有为金融业的拆款提供国家担保、强化银行自有资本以及帮助银行处理不良资产等任务。 德国于2009年4月再次起草了2000亿欧元坏账银行计划,允许德国的银行把不良资产从资产负债表中剥离至单独的坏账银行。

  13. 这说明,在以银行为主导的金融体系中,其主要的风险就是经济不景气时,大量的企业出现违约,使短时间内银行的坏账急剧增加。如果不能急时得到注资,就会出现危机。这说明,在以银行为主导的金融体系中,其主要的风险就是经济不景气时,大量的企业出现违约,使短时间内银行的坏账急剧增加。如果不能急时得到注资,就会出现危机。 例如1990年日本金融危机之前,日本银行以为经济大好于是将大量的资金贷出,但等到了危机来临的时候,大量企业违约。日本银行的坏账迅速增加并达到了5000亿,数不胜数的企业倒闭。

  14. 市场主导将风险分散在很多方面 银行主导的体系中主要由银行承受风险 危机来临时,以银行为主导的国家如果能保住大银行则基本上能控制住危机,而以市场为主导的国家即使政府急时注资,却仍不能有效阻止危机蔓延。因此市场主导的国家遭受的打击更大.. 风险结构对比

  15. 风险结构对比 例如在此次危急中倒闭或者破产重组的美国企业数不胜数,尽管美国政府也在尽力挽救,但效果仍不明显。 但在德国情况则恰恰相反。德国政府在出台政策拯救大银行之后,情况明显得到改善,在美国到处一片狼藉的时候德国甚至对外宣布,商业景气指数连续第三个月保持上扬,消费者信心指数再次意外上升。与美国形成鲜明对比。

  16. 在市场主导型金融体系的典型国家里,证券占家庭金融资产很大比例,相当程度上受市场波动的影响,股价下跌后被迫变现的家庭,将深受消费下降之苦,股价上升就会给家庭带来较大收益。在市场主导型金融体系的典型国家里,证券占家庭金融资产很大比例,相当程度上受市场波动的影响,股价下跌后被迫变现的家庭,将深受消费下降之苦,股价上升就会给家庭带来较大收益。 从居民和企业的角度看

  17. 从居民和企业的角度看 在银行主导型金融体系的典型国家里, 家庭资产构成中证券仅占一小部分, 加大比例的金融资产是银行的债券,这些债券不按市场标准进行估价,因此股价的波动对家庭的影响并不大。

  18. 从居民和企业的角度看 由此可见, 在市场主导型金融体系国家中的个人比银行主导型金融体系国家中的个人承担的风险大。由于金融市场提供风险分担机会,所以,在资本市场相对发达的国家里,市场主导型的金融体系是值得提倡的。

  19. 监管 • 美。德金融监管机构的对比 • 美。德对银行业和证券业的监管内容对比 • 美。德金融监管有效性的对比

  20. 美国金融监管体系较为复杂, 具有“两级多元化”的特征。从横向来看, 金融监管分为联邦一级和州一级的监管;从纵向来看, 各级的监管机构多元化, 由多个金融机构各司其职、分别监管。

  21. 统一监管体制:德国金融监管体系几经改革,《银行法》先后多次修改,从分业管理到综合管理的转变,但德意志联邦银行以各种方式参与金融监管的做法没有发生多大变化。一直强调德意志联邦银行必须与联邦金融服务监管局密切合作,共同担负对德国金融业的全面监管职责统一监管体制:德国金融监管体系几经改革,《银行法》先后多次修改,从分业管理到综合管理的转变,但德意志联邦银行以各种方式参与金融监管的做法没有发生多大变化。一直强调德意志联邦银行必须与联邦金融服务监管局密切合作,共同担负对德国金融业的全面监管职责

  22. 美国对银行业和证券业的监管内容 (1)银行业 美国联邦储备委员会( FRS)其主要监管对象是所有的存款机构, 监管职能是检查所有商业银行会员的账目, 并对这些会员商业银行设定最低储备率要求。 联邦存款保险公司( FDIC) , 是美国一个独立的联邦政府机构, 主要职能是为美国独立注册的银行和储蓄信贷机构的8 种存款帐户提供限额10 万美元的保险, 以及银行监管职能。其银行监管职能主要针对非美联储成员的州注册银行和储蓄信贷机构。

  23. 美国对银行业和证券业的监管内容 (2)证券业 美国证券交易委员会( SEC) , 成立于1934 年, 其监管对象主要是证券机构和全国性证券市场, 旨在通过监管证券市场维护金融秩序, 保护投资者的利益。因此, 证券交易委员会的监管职能主要表现在对证券机构信息披露的监管以及对证券机构欺诈、提供虚假信息、内幕交易行为的禁止, 以此保障证券投资者能获得在市场公开发售证券的公司的所有重要信息的权利, 规范证券交易行为。

  24. 德国对银行业和证券业的监管内容 (1)银行业 联邦银行对商业银行的监管主要包括以下几个方面: a.一般规则的发布(如原则和规定); b.过程中的持续监管,对某些机构的个别监管措施除外(有些措施直接由FFSA 负责); c.审慎审计; d.审慎的国际合作与协调。

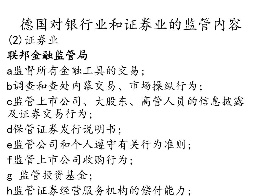
  25. 德国对银行业和证券业的监管内容 (2)证券业 联邦金融监管局 a监督所有金融工具的交易; b调查和查处内幕交易、市场操纵行为; c监管上市公司、大股东、高管人员的信息披露及证券交易行为; d保管证券发行说明书; e监管公司和个人遵守有关行为准则; f监管上市公司收购行为; g 监管投资基金; h监管证券经营服务机构的偿付能力;

  26. “由于近年来金融业务的快速发展, 金融创新不断涌现, 许多金融监管法规制度的更新具有滞后性, 使其有效性受到一定的限制。因此, 德国在进一步加强合规性监管的同时, 更加注重风险监管, 注重对风险的早期识别、预警和控制, 以此保护存款人的利益。” —— 国家外汇管理局管理检查司

  27. 美国金融监督有效性的衡量

  28. 德国监管有效性衡量

  29. 德国的统一监管体制的优势 • 德国实行的统一监管体制除了具有能够减少摩擦成本、降低信息采集成本 • 适应了混业经营和全能银行发展的监管需要 • 提高了监管效率 • 增强了国际竞争力 • 提高了抗危机能力

  30. 中国现状

  31. 中国金融体系结构 中央银行 中国人民银行 国家开发银行 中国进出口银行 中国农业发展银行 政策性银行 中国工商银行 中国农业银行 中国银行 中国建设银行 银行 国有商业银行 交通银行 中信银行 中国光大银行 华夏银行 中国民生银行 等 其他商业银行

  32. 农村信用社 保险公司 信托投资工资 证券公司 融资租赁公司 城市信用社 农村信用社 投资基金 邮政储蓄 其他公司 金融资产管理公司 非银行金融机构 中国华融(接管工行) 中国长城(接管农行) 中国东方(接管中行) 中国信达(接管建行) (接管四大国有商行不良资产) 中国银行业监督管理委员会 中国证券监督管理委员会 中国保险监督管理委员会 国有重点金融机构监事会 监管机构

  33. 2011年1月-2012年5月末银行业金融机构总资产(单位:万亿元,%) 资料来源:前瞻产业研究院整理 其中,股份制商业银行、城商行的资产与负债增速均保持较快增长,高于大型商业银行的增速。

  34. 其他方面,从社会融资的角度来看,1997~2010年,银行长期贷款占全社会融资的80%左右,这种“银行主导型”的金融体系特征在今后相当长的一段时间内不会有根本性改变。其他方面,从社会融资的角度来看,1997~2010年,银行长期贷款占全社会融资的80%左右,这种“银行主导型”的金融体系特征在今后相当长的一段时间内不会有根本性改变。

  35. 中国现状 当前我国金融体系存在的问题: 1.社会融资渠道过度集中于银行体系也在客观上导致了单一的融资结构,增加了银行体系的风险承载量,削弱了金融体系的弹性。 2. 直接融资与间接融资比例长期严重失调,导致企业资本结构不合理,银行不良资产比例过高,加剧了金融体系风险的积聚。 3.农村金融服务体系不完善

  36. 中国现状 对策: 1.扎实稳步推进市场化。积极构建银行与金融市场平衡发展的金融体系结构,形成开放大国金融体系的现代框架。 2.推进国际化。有序推进资本账户开放,积极审慎的融入金融全球化进程。 3.构建普惠制农村金融,加快农村金融机构的发展和改革。

  37. 展望

  38. 展望 市场开放化,融资直接化是大趋势 随着经济的发展,其实银行型与市场型的界限已经不是那么的泾渭分明。 德国的股票、债券市场同样富有层次,高度发达。美国的银行在投融资上的贡献丝毫不亚于其他金融机构与金融工具。

  39. 展望 两者共性还是多于差异的。对信息披露的公开性、真实性要求,金融工具等都基本相似。都是:保证信息的准确真实的情况下,提供充足的产品供投资者自主选择。

  40. 代表国家数据对比分析:中国

More Related