margot
Uploaded by
32 SLIDES
695 VIEWS
320LIKES

Лекция № 2

DESCRIPTION

Сегодня: среда, 15 октября 2014 г. Лекция № 2. Тема: Заряд и его свойства, закон Кулона (продолжение). 8. Интегральная формулировка закона сохранения заряда. S. V. j d Ѕ. s. v. Сила тока через поверхность, ограничивающую объём. Скорость изменения заряда в объёме.

1 / 32

Download Presentation

Лекция № 2

An Image/Link below is provided (as is) to download presentation Download Policy: Content on the Website is provided to you AS IS for your information and personal use and may not be sold / licensed / shared on other websites without getting consent from its author. Content is provided to you AS IS for your information and personal use only. Download presentation by click this link. While downloading, if for some reason you are not able to download a presentation, the publisher may have deleted the file from their server. During download, if you can't get a presentation, the file might be deleted by the publisher.

E N D

Presentation Transcript


  1. Сегодня: среда, 15 октября 2014 г. Лекция №2 Тема:Заряд и его свойства, закон Кулона (продолжение)

  2. 8.Интегральная формулировка закона сохранения заряда. S V jdЅ s v Сила тока через поверхность, ограничивающую объём. Скорость изменения заряда в объёме. Изменение заряда в некотором объёме может произойти только в результате втекания и вытекания заряда через замкнутую поверхность S ограничивающую объём (алгебраическая сумма электрически изолированного объема есть величина постоянная. Знак минус учитывает, что если + заряд внутри Vуменьшается, то плотность тока направлена из объёма.

  3. jdЅ 9. Дифференциальная формулировка закона сохранения заряда. Итак интеграл по поверхности равен интегралу по объему в виде

  4. Запишем данное выражение в виде (это связь интеграла по поверхности с интегралом по объему, который заключен данной поверхностью). (1) Здесь дивергенция равна

  5. Сравнивая подинтегральные выражения в формуле (1), видим, что Это и есть закон сохранения заряда в дифференциальной форме

  6. 10. Сохранение заряда в 4-х мерном пространстве Перепишем выражение для дивергенции и плотности тока в виде :

  7. Легко видеть, что изменение плотности заряда во времени можно представить как 4-ую компоненту плотности тока: Окончательно:

  8. Это и есть закон сохранения заряда в дифференциальной форме для 4-х мерного пространства Преобразование из К системы в систему К’ для одномерного тока jxи плотности зарядаρ в СТО имеет вид:

  9. Закон Кулона. (1) q1,q2 – точечные заряды; r – расстояние между зарядами; ε – диэлектрическая проницаемость среды ( в вакууме и воздухе = 1 ); ε0 – диэлектрическая постоянная = 8,85*10-12Ф/м. Принцип суперпозиции: (2) 3

  10. З.К. справедлив 107-10-17м (эксперимент) F12 F12 F21 F21 + + - + 1 2 1 2

  11. 2. 4. 3. - + - + + ● l ● + + l ● - + + - - l - r а ● х На каждый заряд, действуют по 3 силы Q F 9

  12. Сущность модели электростатического поля Важна не неподвижность зарядов, а постоянство во времени электрического поля! Границы применимости – требование малости вклада от отдельных зарядов в наблюдаемое поле. Основная задача электростатики: найти поля, создаваемые «неподвижными» зарядами 2

  13. Вектор Е напряженности электрического поля Детектор поля – точечный заряд. Источником Е- поля является заряд. Локальная хар-ка (3) r E F q + Для точечного заряда в вакууме (ε=1) (4) 4 Формула (4) получена делением силы Кулона на заряд q

  14. Согласно принципу суперпозиции электрическое поле системы зарядов равно векторной сумме напряженностей полей, создаваемых отдельными зарядами

  15. Е1 Е2 ○ ○ 1 2 ○ 3 Е3 Е Силовые линии. Примеры Е Е Е Е Е 5 5

  16. Равномерно заряженная плоскость σ А dy ● Найти напряженность Е электрического поля в точке А на расстоянии z от плоскости. Применить принцип суперпозиции z σ + + + + ● y + + + L + + + + x Каждая полоска несёт элементарный заряд dq=σLdy 11

  17. Вектор электрического смещения (вектор индукции электростатического поля) - D D = εε0E (5) Формула для однородной среды. Вектор направлен также как и Е. Для точечного заряда (6) Справедлив принципы суперпозиции: (7) 6

  18. D = εε0E (5) Вектор D не преломляется на границе двух сред. Е D ε>1 D Е + + ε>1 7

  19. Поток вектора ( Е,D) Ф = ∫s(ЕdS) dS =dS n (10) Е dS n n n dS α dS dФ = ЕdS Ф = 0 dФ = ЕdS Cosα Ф = числу силовых линий через единицу площади. 13

  20. Е Е Е Е dS n Е Ф через замкнутую поверхность Ф через искривлённую поверхность Ф = ∫s (ЕdS) (11) Поверхность не должна быть морщинистой 14

  21. Теорема Гаусса (закон Гаусса) Закон Гаусса связывает поток через поверхность и заряд. Е dS n q Если между Е или Dи n острый угол Ф- положителен, если тупой - Ф отрицателен. 15

  22. Е α n q dS dΩ (4) Ф = ∫s (ЕdS) (11) (12) q (13) ε 0 (14) 16

  23. Теорема Гаусса для Е =∑qi=q Теорема Гаусса для D ∫ ○ dΩ=4π (15) Если зарядов в объёме V много, то q =∑qi Для док-ва используется принцип суперпозиции!!!! 17

  24. Если заряд находится вне объёма: = 0 D Вектор D2 раза входит в объём и 2 раза из него выходит. Если заряд распределен внутри объёма, например, с объёмной плотностью ρ: ∳ q = ρdV v ∳ q = То: ρdV = v 18

  25. Физической основой ТОГ является закон Кулона, поэтому теорема Гауссаявляется интегральной формулировкойзакона Кулона. 19

  26. Поток вектора напряженности сквозь произвольную замкнутую поверхность = сумме зарядов, заключённых в этой поверхности, деленной на ε0 . Аналогично для потока вектора смещения D 20

  27. Е σ + + + r1 А + R ● + + r2 + + В ● С ● + + n + + Е Применение теоремы Гаусса. По тонкой сферической оболочке радиуса R равномерно распределён заряд q. Определить Е: а) вне сферы, б) внутри сферы. + А r1 E ● R n В ● +σ S Е 21

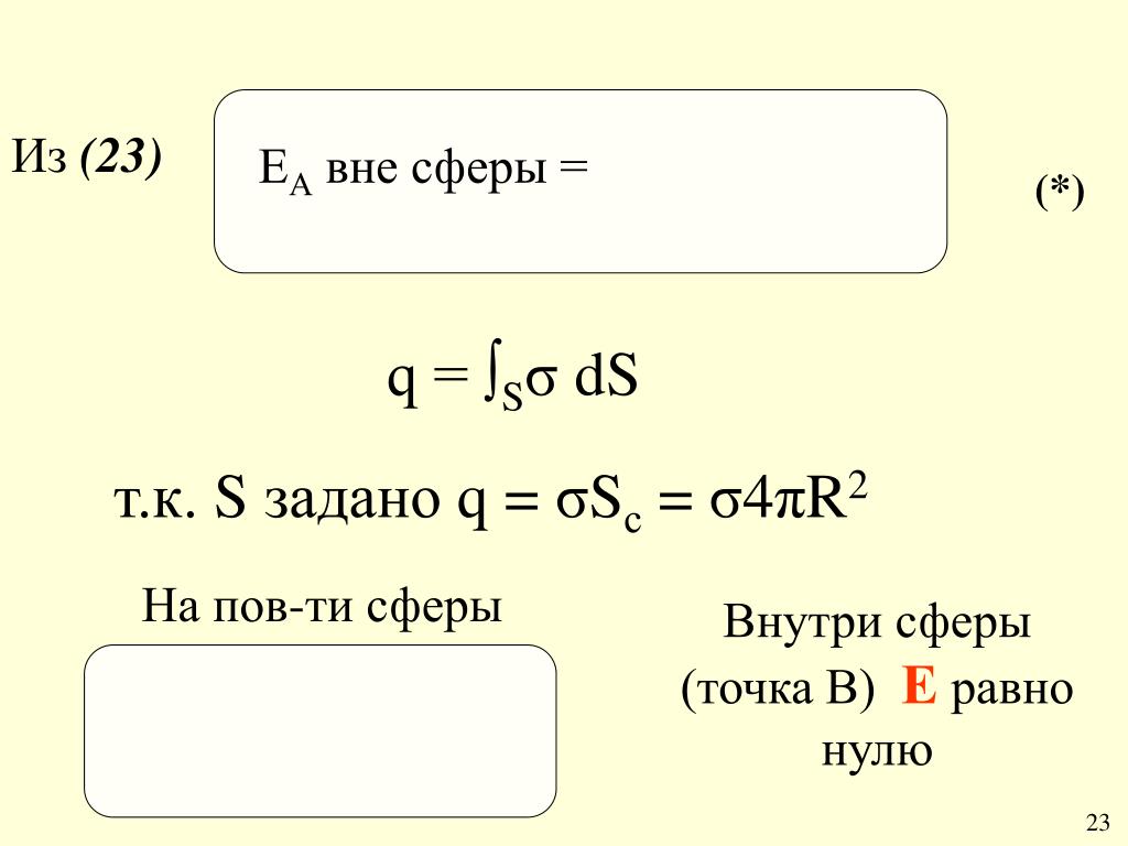
  28. Вектор Е направлен радиально в силу симметрии Проведем произвольную замкнутую поверхность радиуса r1 Е σ + Е По Т.О.Г. + r1 R + ● А Е=О + В ● С + + n + = ЕА∫dS = ЕАS = ЕА4πr12 = q/ε0 22

  29. Из (23) ЕА вне сферы = (*) q = ∫Sσ dS т.к. S задано q = σSс = σ4πR2 На пов-ти сферы Внутри сферы (точка В) Е равно нулю 23

  30. Е σ + + А r1 + ● r2 R + + В ● ● С Поле вне сферы такое же как и от точечного заряда! + n + Е Е 1/r2 0 R r 25

  31. Е n А ● n dS τ а l dSторц. Поле Е равномерно заряженной ∞ нити с линейной плотностью τ. ∫(EdS)=∫(EdSбок) +2 ∫(EdSторц)=∫(EdSбок) = ES = = Е2πаl = q/ε0 = 0 q=∫lτdl = τl Окончательно имеем: 26

  32. S S Е n n Электрическое поле Е бесконечно большой заряженной плоскости Поверхностная плотность зарядов σ Поверхность Гаусса выбираем в виде прямоугольного ящика. В силу бесконечно-большой симметрии плоскости вектор Е в любой точке окружающего пространства направлен по нормали к плоскости Е

More Related