maegan
Uploaded by
92 SLIDES
1053 VIEWS
920LIKES

物流信息技术

DESCRIPTION

物流信息技术. 主讲:刘 畅 电话: 83481411 Email : fluentliu@126.com. 课程结构. 1. 2. 3. 物流信息. 物流信息技术. 物流信息系统. 系统建设. 第一章 第二章. 第三章. 第四章 第五章 第六章 第七章. 系统分析. 系统管理. 系统发展. 第五章 物流信息系统分析. 系统分析 组织结构分析 业务流程分析 数据流程分析 模块分析 物流信息系统分析. 学习目标:. 理解系统分析. 系统分析的概念:

1 / 92

Download Presentation

物流信息技术

An Image/Link below is provided (as is) to download presentation Download Policy: Content on the Website is provided to you AS IS for your information and personal use and may not be sold / licensed / shared on other websites without getting consent from its author. Content is provided to you AS IS for your information and personal use only. Download presentation by click this link. While downloading, if for some reason you are not able to download a presentation, the publisher may have deleted the file from their server. During download, if you can't get a presentation, the file might be deleted by the publisher.

E N D

Presentation Transcript


  1. 物流信息技术 主讲:刘 畅 电话:83481411 Email:fluentliu@126.com

  2. 课程结构 1 2 3 物流信息 物流信息技术 物流信息系统 系统建设 • 第一章 • 第二章 • 第三章 • 第四章 • 第五章 • 第六章 • 第七章 系统分析 系统管理 系统发展

  3. 第五章 物流信息系统分析 • 系统分析 • 组织结构分析 • 业务流程分析 • 数据流程分析 • 模块分析 • 物流信息系统分析 学习目标:

  4. 理解系统分析 系统分析的概念: 系统分析是在总体规划的指导下,对系统进行深入详细的调查研究,确定新系统的逻辑模型过程 系统分析的主要任务: 定义或制定新系统应该“做什么”的问题。具体包括了解用户需求,确定系统逻辑模型,形成系统分析报告

  5. 系统分析的一般步骤 现行系统的详细调查 调查内容:现行系统的组织机构、人员分工、业务流程、工作计划、单据报表(格式、种类及处理过程)等 组织结构与业务流程分析 目的:详细了解各级组织的职能和有关人员的工作职责、决策内容对新系统的要求,业务流程各个环节的处理业务及信息的来龙去脉 系统数据流程分析: 分析数据的流动、传递、处理与存储过程

  6. 系统分析的一般步骤 建立新系统的逻辑模型 用图表工具表达和描述 提出系统分析报告 组织情况简述 系统目标和开发的可行性 现行系统运行状况 新系统的逻辑方案

  7. 海尔物流信息系统建设的需求分析 海尔集团认为,现代企业运作的驱动力只有一个:订单。没有订单,现代企业就不可能运作。围绕订单而进行的采购、设计、制造、销售等一系列工作,最重要的一个流程就是物流。离开物流的支持,企业的采购与制造、销售等行为就会带有一定的盲目性和不可预知性。 建立高效、迅速的现代物流系统,才能建立企业最核心的竞争力。海尔需要这样的一套信息系统,使其能够在物流方面一只手抓住用户的需求,另一只手抓住可以满足用户需求的全球供应链。

  8. 海尔物流信息系统建设的需求分析 海尔实施信息化管理的目的主要有以下两个方面: 现代物流区别于传统物流的主要特征是速度,而海尔物流信息化建设需要以订单信息流为中心,使供应链上的信息同步传递,能够实现以速度取胜。 海尔物流需要以信息技术为基础,能够向客户提供竞争对手所不能给予的增值服务,使海尔顺利从企业物流向物流企业转变。

  9. 海尔物流信息系统建设的解决方案 海尔采用了SAP公司提供的ERP和BBP系统,组建自己的物流管理系统。 ERP系统: 海尔物流的ERP系统共包括五大模块MM(物料管理)、PP(制造与计划)、SD(销售与定单管理)、FI/CO(财务管理与成本管理) ERP实施后,打破了原有的“信息孤岛”,使信息同步而集成,提高了信息的实时性与准确性,加快了对供应链的响应速度。如原来订单由客户下达传递到供应商需要10天以上的时间,而且准确率低,实施ERP后订单不但1天内完成“客户——商流——工厂计划——仓库——采购——供应商”的过程,而且准确率极高。

  10. 海尔物流信息系统建设的解决方案 BBP系统:BBP系统(原材料网上采购系统)主要是建立了与供应商之间基于因特网的业务和信息协同平台。该平台的主要功能: 通过平台的业务协同功能,既可以通过因特网进行招投标,又可以通过因特网将所有与供应商相关的物流管理业务信息,如采购计划、采购订单、库存信息、供应商供货清单、配额以及采购价格和计划交货时间等发布给供应商,使供应商可以足不出户就全面了解与自己相关的物流管理信息 对于非业务信息的协同,SAP使用构架于BBP采购平台上的信息中心为海尔与供应商之间进行沟通交互和反馈提供集成环境。信息中心利用浏览器和互联网作为中介整合了海尔过去通过纸张、传真、电话和电子邮件等手段才能完成的信息交互方式,实现了非业务数据的集中存储和网上发布。

  11. 系统分析的主要内容 组织结构分析 业务流程分析 数据流程分析 模块分析 物流信息系统分析

  12. 组织结构分析

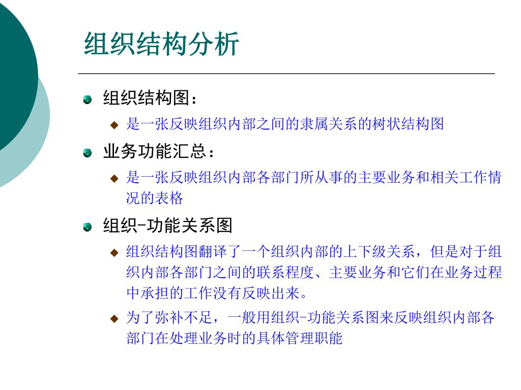
  13. 组织结构分析 组织结构图: 是一张反映组织内部之间的隶属关系的树状结构图 业务功能汇总: 是一张反映组织内部各部门所从事的主要业务和相关工作情况的表格 组织-功能关系图 组织结构图翻译了一个组织内部的上下级关系,但是对于组织内部各部门之间的联系程度、主要业务和它们在业务过程中承担的工作没有反映出来。 为了弥补不足,一般用组织-功能关系图来反映组织内部各部门在处理业务时的具体管理职能

  14. 组织结构图举例一

  15. 组织结构图举例(二)

  16. 某企业销售部门业务功能汇总表 *:表示该项业务是对应组织的主要业务; ×:表示该单位是参加协调该项业务的相关单位 √:表示该单位是该项业务的相关单位; 空格:表示该单位与对应业务无关

  17. 组织-功能关系图举例

  18. 业务流程分析

  19. 业务流程分析 业务流程分析包括两大部分: 现场工作流程的调查 业务流程分析

  20. 现场工作流程调查 要了解企业内部的业务流程就需要调查系统属下各部门现场工作的情况 通常以现场工作流程图为工具,以工作现场为背景,在工作场所的平面图上,描绘出业务工作的空间位置和时间顺序,给出各个工作岗位及其相互的信息交流与伴随的物流与资金流

  21. 配送中心现场工作流程展示 要了解企业内部的业务流程就需要调查系统属下各部门现场工作的情况 通常以现场工作流程图为工具,以工作现场为背景,在工作场所的平面图上,描绘出业务工作的空间位置和时间顺序,给出各个工作岗位及其相互的信息交流与伴随的物流与资金流

  22. 业务流程分析 业务流程分析: 是在业务功能的基础上将其细化,利用现场工作调查的资料将业务处理过程中的每一个步骤用一个完整的图形将其串起来 在绘制业务流程图的过程中,发现问题,分析不足,优化业务处理流程

  23. 业务流程图 业务流程图(TFD:Transaction Flow Diagram) 就是用一些规定的、尽可能少、尽可能简单的符号及连线来表示某个具体业务处理过程,基本上按照业务的实际处理步骤和过程绘制 业务流程图表示了企业各部门的业务处理过程与它们之间的业务分工与联系,以及联系各部门的物流、信息流的传递和流通关系,体现了现行系统的界限、环境、输入、输出、处理和数据存储等内容 优点:符号简单明了,易于阅读和理解业务流程 缺点:对一些专业性较强的业务处理细节缺乏足够的表现手段

  24. 绘制业务流程图的基本符号 业务处理单位 业务处理 单证报表 核对审查 文档资料 流程线

  25. 业务流程图举例 库存数据 料单管理 无货 领料人 审核 领料单 修改库存 料单 发料 有关部门 统计报表 汇总统计

  26. 业务流程图练习 采购员需要把采购回来的原材料入库。他把入库单交给检验员进行检验,检验员把不合格的入库单退回给采购员,合格的入库单交给保管员登记入库,并保存到库存账目中,完成后打印原材料入库回执给采购员。统计员根据每日交收票据结合库存账目制定月报表,最后交给主管部门进行审阅。请根据以上业务画出业务流程图。

  27. 业务流程图练习答案 采购员 检验员 审核 入库 入库单 不合格入库单 统计员 保管员 日收据报表 入库回执 库存账目 登记入库 主管部门 月报表 统计汇总

  28. 业务流程图练习答案 采购员 检验员 保管员 统计员 主管部门 审核 审阅 入库 登记入库 日收据报表 入库单 合格入库单 库存账目 统计汇总 合格月报表 不合格入库单 入库回执 月报表

  29. 数据流程分析

  30. 业务流程与数据流程 业务流程图是从业务入手,从与企业生产经营直接有关的机构开始,进行业务调查而形成的。它是能够描述系统内各单位、人员之间业务关系、作业顺序和管理信息流向的图表,利用它可以帮助分析人员找出业务流程中的不合流理向。 数据流程图是业务流程图的数据抽象,它屏蔽了业务流程的物理背景而抽象出数据的特征,它描述了数据在业务活动中的运动状况。

  31. 数据流程分析 • 数据与数据流程是建立物流管理信息系统的重要基础 • 数据流程分析: • 即把数据在组织(或原系统)内部的流动情况独立出来,舍去组织机构、具体作业处理、物流、材料、资金等背景,仅从数据流动过程来考查实际业务的信息处理模式 • 目的是要发现和解决数据流通中的问题 • 数据流程分析通过数据流程图来实现 • 数据流程图(DFD:Data Flow Diagram) • 按业务流程图整理出的业务流程顺序,将相应调查过程中所掌握的数据处理过程绘制成一套完整的数据流程图,一边整理绘图,一边核对相应的数据和报表、模型等 • 数据流程图需要逐层展开

  32. 绘制数据流程图的基本符号 数据流向 处理加工 数据存储 外部实体

  33. 数据流程图基本符号的含义 • 数据流(Data Flow):指出数据的流动方向 • 处理加工(Process):对数据进行逻辑处理加工,即进行变换处理 • 变换数据的结构,如将数据的格式重新排列 • 在原有的数据内容基础上产生新的数据内容,如计算总量或平均值 • 数据存储(Data Store):指出数据保存的地方 • 外部实体(External Entity): • 指不受系统控制,在系统以外的事务 • 表达了该系统数据的外部来源或去处

  34. 数据流程图举例 采购员需要把采购回来的原材料入库。他把入库单交给检验员进行检验,检验员把不合格的入库单退回给采购员,合格的入库单交给保管员记入到库存账目中,并打印原材料入库回执给采购员。统计员根据库存账目制定月报表,最后交给主管部门进行审阅。请根据刚才画出的业务流程图画出数据流程图。

  35. 数据流程图举例(一) 采购员 采购员 FT-1 入库单 FT-11 入库回执 0 入库管理 FT-2 日收据报表 FT-21 月报表 统计员 主管部门

  36. 数据流程图举例(二) 采购员 FT-1-1 正确的入库单 FT-11 入库回执 1.1 入库审核 1.2 入库 FT-1 入库单 保管员 FT-1-1 正确的入库单 1.2.1 登记入库 1.2.2 打印回执 FT-11 入库回执

  37. 数据流程图举例(二) 统计员 FT-2 日收据报表 2.1 登记入库 2.2 统计汇总 FT-21 月报表

  38. 仓储管理信息系统 仓储管理的目标与信息需求(P.110) 仓储管理信息系统的主要功能分析(P.114-116)

  39. 仓储管理的目标 库容利用好 货物周转快 保管质量高 安全有保障

  40. 仓储管理的主要业务分析

  41. 仓储管理的主要业务分析 入库 出库 盘点 货位管理 搬运与码垛

  42. 仓储管理信息系统的功能分析(P.114) 入库管理 出库管理 存货管理

  43. 案例:仓储管理信息系统功能模块图

  44. 案例:仓储管理信息系统的功能分析 • 仓储管理信息系统软件主要包括以下五大功能模块: • 在库中进行移垛,分捡加工,补货等业务的仓储协调控制模块 • 为总部/事业部/仓库三级管理者设立的查询统计分析模块 • 以仓储业务中的进出库管理为主线的储运业务管理模块 • 进行大客户开发和信息增值开发的资源管理模块 • 为提高内部管理水平的标准化管理模块。

  45. 案例:仓储管理信息系统的特色 • 适合于仓库网络群层面的应用,实现全系统各仓库和系统外多个仓库的电子化,是全国性的仓库网络群实施信息化建设的解决方案。 • 增强了仓管员的决策功能: • 根据存储预警规则,系统会及时提醒仓管员库内物品的保质期和保存期(如食品、药品),库内温度湿度控制(如化工产品、易燃易爆品)等预防措施。 • 同时实时监控库内空间的利用及货物的数量短缺,有效地保证了库内货存量。 • 库内空间分配灵活,有效利用库存空间提高库存的精确性,降低营运成本。

  46. 仓储管理信息系统的特色 • 全程使用电子化管理,实现无纸化办公,降低了手工登记的繁琐与不准确性。 • 码单的电子化实现理货员间的不定位发货工作制度,保证了能够二十四小时发货; • 电子码单可以实现货主指定发货,一次结算,分次提货,减少了客户为一笔业务来回奔波的麻烦。 • 仓单的电子处理可以作为客户银行贷款的抵押凭证,拓展了物资银行的有效利用。 • 采用集中式的系统网络布局,依托储运业务标准化流程,增强企业现有应用系统的管理。同时利用仓储业务的流程化监控,规范管理操作人员完成作业,从收货到发货全程控制管理物流的各个环节,从而提高企业的生产力和物流效率,改善客户服务质量。

  47. 仓储管理信息系统的特色 • 适应多方要求的综合查询功能: • 使生产调度和仓库领导能够根据实时进出库动态信息、各种当前和历史事务的统计报表为决策者提供准确、高效的信息 • 提高生产数据统计的速度和准确性,减轻汇总统计人员的工作难度。

  48. RFID可视化自动仓储管理信息系统 该系统高度集成了RFID自动化闸门系统、RFID自动化叉车系统、二维可视化仓库管理系统,系统内容涉及RFID中间件、物流应用软件、ERP接口以及相关的系统集成产品的开发。 该系统的开发与集成应用使得货位管理实现可视化,仓库作业实现自动化,仓库管理全过程中的信息在作业过程中实时自动地记录到信息系统中。 这个系统开发和集成应用理念超越国际先进水平,远远领先于国内外同类仓储管理系统,是RFID的又一重要应用。

  49. RFID可视化自动仓储管理信息系统

  50. RFID可视化自动仓储管理信息系统

More Related