maalik
Uploaded by
40 SLIDES
645 VIEWS
410LIKES

Synaptogenesis

DESCRIPTION

שעור 5 – התפתחות סינפסות. Synaptogenesis. Illustrations from: Development of the Nervous System/ Sanes, Rea, Harris. נוירונים מייצרים חלק ניכר מאבני הבנין של הסינפסה לפני יצירת קשר עם נוירון אחר. מרגע יצירת המגע בין שני התאים סיגנלים תוך תאיים משרים את התמיינות הסינפסה החדשה.

1 / 40

Download Presentation

Synaptogenesis

An Image/Link below is provided (as is) to download presentation Download Policy: Content on the Website is provided to you AS IS for your information and personal use and may not be sold / licensed / shared on other websites without getting consent from its author. Content is provided to you AS IS for your information and personal use only. Download presentation by click this link. While downloading, if for some reason you are not able to download a presentation, the publisher may have deleted the file from their server. During download, if you can't get a presentation, the file might be deleted by the publisher.

E N D

Presentation Transcript


  1. שעור 5 – התפתחות סינפסות Synaptogenesis Illustrations from: Development of the Nervous System/ Sanes, Rea, Harris Golan H. 2008.

  2. נוירונים מייצרים חלק ניכר מאבני הבנין של הסינפסה לפני יצירת קשר עם נוירון אחר. מרגע יצירת המגע בין שני התאים סיגנלים תוך תאיים משרים את התמיינות הסינפסה החדשה. המאפיינים של סינפסה מייד עם היווצרה שונים במידה מסוימת מסינפסה בוגרת. נדרש זמן מה ל"התבגרותן" Golan H. 2008.

  3. Morphological evidences – detectable just in relative advance stage of synapse formation - EM. Golan H. 2008.

  4. Golan H. 2008.

  5. Golan H. 2008.

  6. Growth cone filopodia– Axon (presynaptic terminal) Dendritic filopodia – Dendrite (PSD) Golan H. 2008.

  7. Physiological evidences – Synapse function Golan H. 2008.

  8. Golan H. 2008.

  9. Golan H. 2008.

  10. Golan H. 2008.

  11. Synapse functionalmaturation: Presence of neurotransmitter synthesis and release machinery Before synaptogenesis. Neurotransmitter release – occur before synapse formation – Mechanism mostly vesicular. Golan H. 2008.

  12. Ca dependency Growth cone And Synapse (at all ages) Golan H. 2008.

  13. Adhesion Golan H. 2008.

  14. Golan H. 2008.

  15. Golan H. 2008.

  16. frizzled microtubules b-Nerexin Vesicles Neuroligin-1 From growth cone to presynaptic terminal Golan H. 2008.

  17. The elements of the PNS synapses Golan H. 2008.

  18. Innervation of muscle cell by the motor neuron induces: Increase in the number of receptors Increase in the amount of receptors clustering *Specificity Golan H. 2008.

  19. Golan H. 2008.

  20. Golan H. 2008.

  21. Golan H. 2008.

  22. Agrin binds to a receptor complex and MaSK is required for clustering Golan H. 2008.

  23. The elements of the CNS synapses Golan H. 2008.

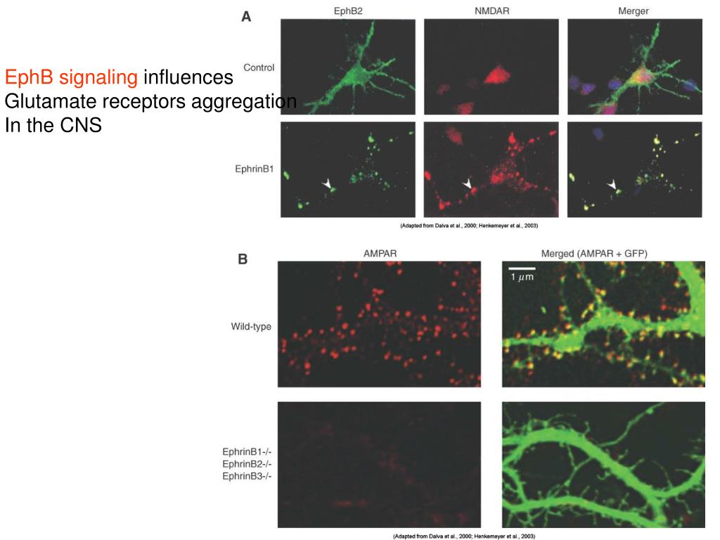
  24. EphB signaling influences Glutamate receptors aggregation In the CNS Golan H. 2008.

  25. Eph -Rs Golan H. 2008.

  26. Murai et al, 2003 Eph A3 on astrocyte – red Synaptophysin – blue YFP- dendritic spine - green A role of astrocyte in The regulation of spine shape Golan H. 2008.

  27. White – glut application Yellow – size of synaptic currents Green – synaptic contacts Golan H. 2008.

  28. Neural activity Regulation of receptor expression Regulation of post and presynaptic transcription Synaptic strength Golan H. 2008.

  29. Golan H. 2008.

  30. Activity dependent ….. Golan H. 2008.

  31. Receptors subunits – regulation with age In all receptor types Depends on: Age Brain region Activity Chemiacl interactions (trophic factors) Golan H. 2008.

  32. Glutamatergic synapse maturation Golan H. 2008.

  33. Golan H. 2008.

  34. Golan H. 2008.

  35. Hippocampal slice – b-catenin Activity dependent remodeling B-Catenin Cadherin Golan H. 2008. Murase et al., 2002

  36. Hippocampal neuronal culture – b-catenin Activity dependent remodeling b-catenin accumulation in the spine Following KCl depolarization • NMDA dependent • The interaction between Catenin and Cadherin • depends on the activity of tyrosine posphatase • 3. Single amino acid activity Golan H. 2008.

  37. Phe-no phosphorilation Glu - phosphorilation Functional effect of the tyr phosphorilation Is reflected in nEPSC activity No change in mEPSC amplitude Increase in mEPSC frequency = Presynaptic effect – neurotransmitter release Golan H. 2008.

  38. Role of Cadherin in synaptogenesis and synaptic plasticity Golan H. 2008.

  39. Golan H. 2008.

  40. Activity dependent synaptic plasticity Golan H. 2008. M.M Poo, 2002

More Related