1 / 1

カテーテル関連血流感染症 ( Catheter-related bloodstream infection : CRBSI ) CRBSI とは?

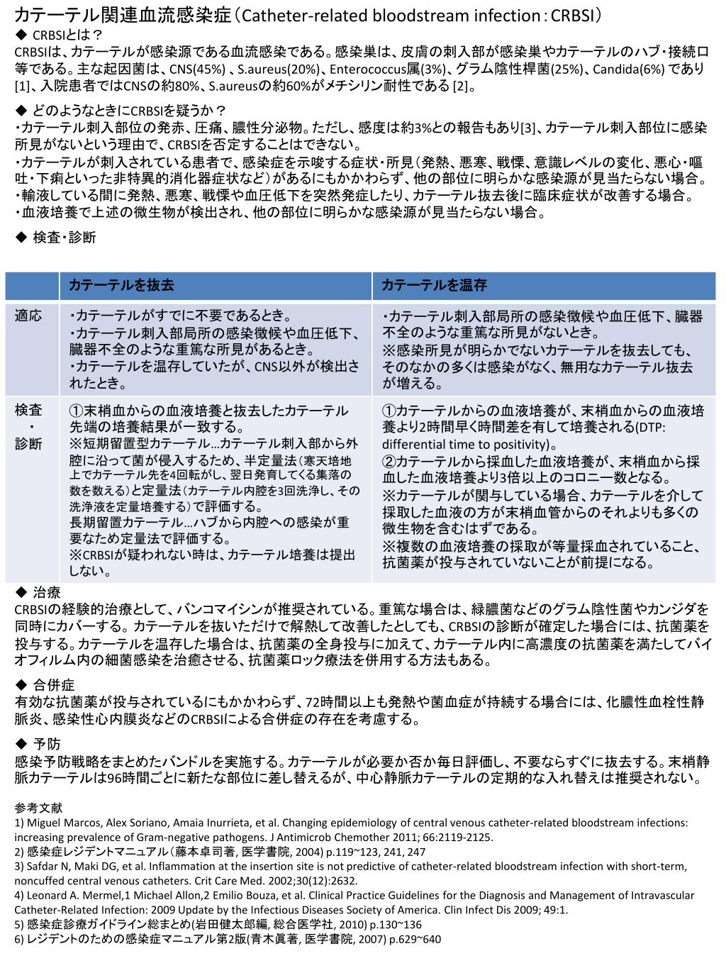
カテーテル関連血流感染症 ( Catheter-related bloodstream infection : CRBSI ) CRBSI とは? CRBSI は、カテーテルが感染源である血流感染である。感染巣は、皮膚 の刺入部が感染 巣やカテーテル のハブ・接続 口等である。主な起因菌は、 CNS(45%) 、 S.aureus (20%) 、 Enterococcus 属 (3%) 、グラム陰性桿菌 (25%) 、 Candida(6% ) であり [1] 、入院患者では CNS の約 80% 、 S.aureus の約 60% がメチシリン耐性である [2 ] 。

lixue
Download Presentation

カテーテル関連血流感染症 ( Catheter-related bloodstream infection : CRBSI ) CRBSI とは?

An Image/Link below is provided (as is) to download presentation Download Policy: Content on the Website is provided to you AS IS for your information and personal use and may not be sold / licensed / shared on other websites without getting consent from its author. Content is provided to you AS IS for your information and personal use only. Download presentation by click this link. While downloading, if for some reason you are not able to download a presentation, the publisher may have deleted the file from their server. During download, if you can't get a presentation, the file might be deleted by the publisher.

E N D

Presentation Transcript


  1. カテーテル関連血流感染症(Catheter-related bloodstream infection:CRBSI) • CRBSIとは? • CRBSIは、カテーテルが感染源である血流感染である。感染巣は、皮膚の刺入部が感染巣やカテーテルのハブ・接続口等である。主な起因菌は、CNS(45%) 、S.aureus(20%)、Enterococcus属(3%)、グラム陰性桿菌(25%)、Candida(6%) であり[1]、入院患者ではCNSの約80%、S.aureusの約60%がメチシリン耐性である [2]。 • どのようなときにCRBSIを疑うか? • ・カテーテル刺入部位の発赤、圧痛、膿性分泌物。ただし、感度は約3%との報告もあり[3]、カテーテル刺入部位に感染所見がないという理由で、CRBSIを否定することはできない。 • ・カテーテルが刺入されている患者で、感染症を示唆する症状・所見(発熱、悪寒、戦慄、意識レベルの変化、悪心・嘔吐・下痢といった非特異的消化器症状など)があるにもかかわらず、他の部位に明らかな感染源が見当たらない場合。 • ・輸液している間に発熱、悪寒、戦慄や血圧低下を突然発症したり、カテーテル抜去後に臨床症状が改善する場合。 • ・血液培養で上述の微生物が検出され、他の部位に明らかな感染源が見当たらない場合。 • 検査・診断 • 治療 • CRBSIの経験的治療として、バンコマイシンが推奨されている。重篤な場合は、緑膿菌などのグラム陰性菌やカンジダを同時にカバーする。 カテーテルを抜いただけで解熱して改善したとしても、CRBSIの診断が確定した場合には、抗菌薬を投与する。カテーテルを温存した場合は、抗菌薬の全身投与に加えて、カテーテル内に高濃度の抗菌薬を満たしてバイオフィルム内の細菌感染を治癒させる、抗菌薬ロック療法を併用する方法もある。 • 合併症 • 有効な抗菌薬が投与されているにもかかわらず、72時間以上も発熱や菌血症が持続する場合には、化膿性血栓性静脈炎、感染性心内膜炎などのCRBSIによる合併症の存在を考慮する。 • 予防 • 感染予防戦略をまとめたバンドルを実施する。カテーテルが必要か否か毎日評価し、不要ならすぐに抜去する。末梢静脈カテーテルは96時間ごとに新たな部位に差し替えるが、中心静脈カテーテルの定期的な入れ替えは推奨されない。 • 参考文献 • 1) Miguel Marcos, Alex Soriano, AmaiaInurrieta, et al. Changing epidemiology of central venous catheter-related bloodstream infections: increasing prevalence of Gram-negative pathogens. J AntimicrobChemother 2011; 66:2119-2125. • 2) 感染症レジデントマニュアル(藤本卓司著, 医学書院, 2004) p.119~123, 241, 247 • 3) Safdar N, Maki DG, et al. Inflammation at the insertion site is not predictive of catheter-related bloodstream infection with short-term, noncuffed central venous catheters. Crit Care Med. 2002;30(12):2632. • 4) Leonard A. Mermel,1 Michael Allon,2 Emilio Bouza, et al. Clinical Practice Guidelines for the Diagnosis and Management of Intravascular Catheter-Related Infection: 2009 Update by the Infectious Diseases Society of America. Clin Infect Dis 2009; 49:1. • 5) 感染症診療ガイドライン総まとめ(岩田健太郎編, 総合医学社, 2010) p.130~136 • 6) レジデントのための感染症マニュアル第2版(青木眞著, 医学書院, 2007) p.629~640

More Related