1 / 73

Déroulement des cours Mes besoins Vous, les élèves Séance autonomie Rôle de l’élève tuteur

Rentrée 2013-2014. MAP ( mapping mind ou schéma heuristique) pour vous présenter le déroulement de cette année, mes attentes et envies pour cette nouvelle rentrée:. Déroulement des cours Mes besoins Vous, les élèves Séance autonomie Rôle de l’élève tuteur Rôle de l’élève aidé

lecea
Download Presentation

Déroulement des cours Mes besoins Vous, les élèves Séance autonomie Rôle de l’élève tuteur

An Image/Link below is provided (as is) to download presentation Download Policy: Content on the Website is provided to you AS IS for your information and personal use and may not be sold / licensed / shared on other websites without getting consent from its author. Content is provided to you AS IS for your information and personal use only. Download presentation by click this link. While downloading, if for some reason you are not able to download a presentation, the publisher may have deleted the file from their server. During download, if you can't get a presentation, the file might be deleted by the publisher.

E N D

Presentation Transcript


  1. Rentrée 2013-2014 MAP ( mapping mind ou schéma heuristique) pour vous présenter le déroulement de cette année, mes attentes et envies pour cette nouvelle rentrée: • Déroulement des cours • Mes besoins • Vous, les élèves • Séance autonomie • Rôle de l’élève tuteur • Rôle de l’élève aidé • Relation élève tuteur – élève aidé • Les vidéos • Présentation d’un cours vidéo projeté • Présentation du site : sg.cours.free.fr • Classification des vidéos

  2. LES VIDEOS

  3. FAITES VOS DEMANDES PRINCIPE LES VIDEOS COMMENT LES UTILISER? CODE COULEUR SITE sg.cours.free.fr POURQUOI

  4. FAITES VOS DEMANDES PRINCIPE LES VIDEOS COMMENT LES UTILISER? CODE COULEUR SITE sg.cours.free.fr POURQUOI

  5. PRINCIPE LES VIDEOS

  6. 1 vidéo PRINCIPE LES VIDEOS

  7. 1 notion 1 vidéo PRINCIPE LES VIDEOS

  8. cours 1 notion 1 vidéo PRINCIPE LES VIDEOS

  9. Exercice d’application cours 1 notion 1 vidéo PRINCIPE LES VIDEOS

  10. Exercice d’application cours 1 notion  3 à 5 min 1 vidéo PRINCIPE LES VIDEOS

  11. FAITES VOS DEMANDES PRINCIPE LES VIDEOS COMMENT LES UTILISER? CODE COULEUR SITE sg.cours.free.fr POURQUOI

  12. FAITES VOS DEMANDES PRINCIPE LES VIDEOS COMMENT LES UTILISER? CODE COULEUR SITE sg.cours.free.fr POURQUOI

  13. LES VIDEOS CODE COULEUR

  14. 1 action LES VIDEOS CODE COULEUR

  15. 1 action LES VIDEOS CODE COULEUR 1 couleur

  16. FAITES VOS DEMANDES PRINCIPE LES VIDEOS COMMENT LES UTILISER? CODE COULEUR SITE sg.cours.free.fr POURQUOI

  17. FAITES VOS DEMANDES PRINCIPE LES VIDEOS COMMENT LES UTILISER? CODE COULEUR SITE sg.cours.free.fr POURQUOI

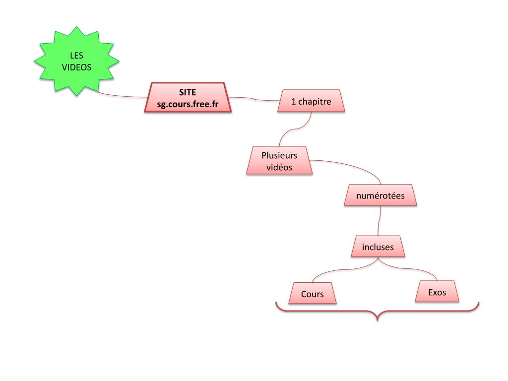
  18. LES VIDEOS SITE sg.cours.free.fr

  19. LES VIDEOS SITE sg.cours.free.fr 1 chapitre

  20. LES VIDEOS SITE sg.cours.free.fr 1 chapitre Plusieurs vidéos

  21. LES VIDEOS SITE sg.cours.free.fr 1 chapitre Plusieurs vidéos numérotées

  22. LES VIDEOS SITE sg.cours.free.fr 1 chapitre Plusieurs vidéos numérotées incluses

  23. LES VIDEOS SITE sg.cours.free.fr 1 chapitre Plusieurs vidéos numérotées incluses Cours

  24. LES VIDEOS SITE sg.cours.free.fr 1 chapitre Plusieurs vidéos numérotées incluses Exos Cours

  25. LES VIDEOS SITE sg.cours.free.fr 1 chapitre Plusieurs vidéos numérotées incluses Exos Cours

  26. LES VIDEOS SITE sg.cours.free.fr 1 chapitre Plusieurs vidéos numérotées incluses Exos Cours Pour vous aider

  27. LES VIDEOS SITE sg.cours.free.fr 1 chapitre Plusieurs vidéos numérotées incluses Exos Cours Pour vous aider Savoir où est l’info

  28. FAITES VOS DEMANDES PRINCIPE LES VIDEOS COMMENT LES UTILISER? CODE COULEUR SITE sg.cours.free.fr POURQUOI

  29. FAITES VOS DEMANDES PRINCIPE LES VIDEOS COMMENT LES UTILISER? CODE COULEUR SITE sg.cours.free.fr POURQUOI

  30. LES VIDEOS POURQUOI

  31. LES VIDEOS Culture de la vidéo POURQUOI

  32. LES VIDEOS Culture de la vidéo POURQUOI Support vivant

  33. LES VIDEOS Culture de la vidéo POURQUOI Faire pause Support vivant

  34. LES VIDEOS Culture de la vidéo POURQUOI Faire pause Support vivant Revenir en arrière

  35. LES VIDEOS Culture de la vidéo POURQUOI Faire pause Support vivant Revenir en arrière Répéter

  36. LES VIDEOS Culture de la vidéo POURQUOI Faire pause Support vivant Revenir en arrière Répéter

  37. LES VIDEOS Culture de la vidéo POURQUOI Faire pause Support vivant Revenir en arrière A votre rythme Répéter

  38. LES VIDEOS Culture de la vidéo POURQUOI Faire pause Support vivant Revenir en arrière A votre rythme Autonomie Répéter

  39. LES VIDEOS Culture de la vidéo POURQUOI Faire pause Support vivant Revenir en arrière A votre rythme Autonomie Répéter Apprentissage

  40. LES VIDEOS Culture de la vidéo POURQUOI Faire pause Support vivant Revenir en arrière A votre rythme Autonomie Répéter Apprentissage Mémoire visuelle

  41. LES VIDEOS Culture de la vidéo POURQUOI Faire pause Support vivant Revenir en arrière A votre rythme Autonomie Répéter Apprentissage Si envie de progresser Mémoire visuelle

  42. FAITES VOS DEMANDES PRINCIPE LES VIDEOS COMMENT LES UTILISER? CODE COULEUR SITE sg.cours.free.fr POURQUOI

  43. FAITES VOS DEMANDES PRINCIPE LES VIDEOS COMMENT LES UTILISER? CODE COULEUR SITE sg.cours.free.fr POURQUOI

  44. LES VIDEOS COMMENT LES UTILISER?

  45. Avant le cours LES VIDEOS COMMENT LES UTILISER?

  46. Avant le cours LES VIDEOS Pendant le cours COMMENT LES UTILISER?

  47. Avant le cours LES VIDEOS Pendant le cours COMMENT LES UTILISER? Après le cours

  48. Avant le cours LES VIDEOS Pendant le cours COMMENT LES UTILISER? Après le cours

  49. Voir 1 à 2 vidéos Avant le cours LES VIDEOS Pendant le cours COMMENT LES UTILISER? Après le cours

  50. 1ière compréhension Voir 1 à 2 vidéos Avant le cours LES VIDEOS Pendant le cours COMMENT LES UTILISER? Après le cours

More Related