1 / 37

Department of Mathematics, Mahidol University

Department of Mathematics Mahidol University. C. Department of Mathematics, Mahidol University. M. E. www.sc.mahidol.ac.thscma. Monte Carlo Simulation Technique in Health Science. Yongwimon Lenbury Deparment of Mathematics Wannapong Triumpo Department of Physics

kirra
Download Presentation

Department of Mathematics, Mahidol University

An Image/Link below is provided (as is) to download presentation Download Policy: Content on the Website is provided to you AS IS for your information and personal use and may not be sold / licensed / shared on other websites without getting consent from its author. Content is provided to you AS IS for your information and personal use only. Download presentation by click this link. While downloading, if for some reason you are not able to download a presentation, the publisher may have deleted the file from their server. During download, if you can't get a presentation, the file might be deleted by the publisher.

E N D

Presentation Transcript


  1. Department of Mathematics Mahidol University C Department of Mathematics, Mahidol University M E www.sc.mahidol.ac.th\scma Monte Carlo Simulation Technique in Health Science Yongwimon Lenbury Deparment of Mathematics Wannapong Triumpo Department of Physics Mahidol University, Thailand Sompop Moonchai Deparment of Mathematics, Chiangmai University

  2. Department of Mathematics Mahidol University C Department of Mathematics, Mahidol University M E www.sc.mahidol.ac.th\scma Simulation can be used to evaluate complex health services and biomedical systems in situations where traditional methodologies are difficult or too costly to employ. A simulation model is developed to represent important aspects of the system under evaluation. Once validated, the model can be used to study the effects of variations in system inputs, differences in initial conditions and changes in the system structure (Anderson, 2003).

  3. Department of Mathematics Mahidol University C Department of Mathematics, Mahidol University M E www.sc.mahidol.ac.th\scma OUTLINE Introduction The modeling process Monte Carlo cellular automaton model for cancer Simulation of HIV infection Conclusion

  4. Department of Mathematics Mahidol University C Department of Mathematics, Mahidol University M E www.sc.mahidol.ac.th\scma Introduction By the 1980s, investigators began applying simulation to biomedical processes and pharmacokinetics. These efforts have intensified during the 1990s. Simulation has been applied to epidemiological, physiological and genetic processes (Anderson, 2003). Many recent advances in technology, such as the Next Generation Internet, high bandwidth communication, object oriented software, distributed and parallel processing, and visualizing techniques, have greatly enhanced the power and expressiveness of simulation.

  5. Department of Mathematics Mahidol University C Department of Mathematics, Mahidol University M E www.sc.mahidol.ac.th\scma The Modeling Process Identification of the elements of the system and the functional relationships among the elements. A system diagram is constructed to depict subsystems and components and relationships among them. Quantitative data are necessary to estimate system parameters such as arrival and service distributions, conversion and processing rates, and resource levels.

  6. Department of Mathematics Mahidol University C Department of Mathematics, Mahidol University M E www.sc.mahidol.ac.th\scma Model formulation: there are 2 types of simulation models. Discrete-event models, made up of components or elements each of which performs a specific function. systems are conceptualized as a network of connected components. Items flow thru the network from one component to the next. Each component performs a function beforethe item can move on to the next component. Arrival rates, processing times etc. are random and follow a probability distribution.

  7. Department of Mathematics Mahidol University C Department of Mathematics, Mahidol University M E www.sc.mahidol.ac.th\scma Continuous simulation models, used when the system consists of a continuous flow of info, material, resources, or individuals. The system is characterized in terms of state variables and control variables. Ex: A state variable is the accumulative number of medication orders written on a hospital unit at any time during the simulation. A control variable is the number of new medication orders written per time period.

  8. Department of Mathematics Mahidol University C Department of Mathematics, Mahidol University M E www.sc.mahidol.ac.th\scma Components interact with each other and may involve positive and negative feedback processes. Many relationships are nonlinear and may exhibit complex dynamic behavior over time (Anderson, 2003). Models may be a set of DEs or finite difference equations. Numerical solutions allows investigators to construct and test models that cannot be solved analytically.

  9. Department of Mathematics Mahidol University C Department of Mathematics, Mahidol University M E www.sc.mahidol.ac.th\scma Model validation: to ensure that it adequately represents the system and underlying processes under study. The model is run to see if it accurately generates the reference behavior. Sensitivity analysis should be performed. A few parameters are sensitive: a change in their values may result in major changes in the behavior pattern exhibited by the system. They may represent important means to change the system’s performance.

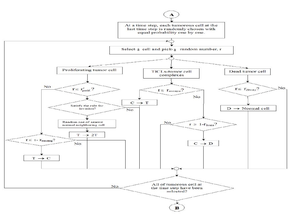
  10. Department of Mathematics Mahidol University C Department of Mathematics, Mahidol University M E www.sc.mahidol.ac.th\scma A Monte Carlo Cellular Automaton Cancer Model ( Boondirek, Lenbury, Wong-ekkabutet al.,2006)

  11. Department of Mathematics Mahidol University C Department of Mathematics, Mahidol University M E www.sc.mahidol.ac.th\scma

  12. Department of Mathematics Mahidol University C Department of Mathematics, Mahidol University M E www.sc.mahidol.ac.th\scma TICLs Tumor infiltrating cytotoxic lymphocytes

  13. Department of Mathematics Mahidol University C Department of Mathematics, Mahidol University M E www.sc.mahidol.ac.th\scma

  14. Department of Mathematics Mahidol University C Department of Mathematics, Mahidol University M E www.sc.mahidol.ac.th\scma

  15. Department of Mathematics Mahidol University C Department of Mathematics, Mahidol University M E www.sc.mahidol.ac.th\scma

  16. Department of Mathematics Mahidol University C Department of Mathematics, Mahidol University M E www.sc.mahidol.ac.th\scma

  17. Department of Mathematics Mahidol University C Department of Mathematics, Mahidol University M E www.sc.mahidol.ac.th\scma be

  18. a a

  19. Department of Mathematics Mahidol University C Department of Mathematics, Mahidol University M E www.sc.mahidol.ac.th\scma A Monte Carlo Simulation of HIV Infection รายละเอียดของแบบจำลองที่กำลังดำเนิการ 1. ใช้เซลลูลาร์ออโตมาตา 2 มิติ มีขนาด 700 700 • 2. ย่านใกล้เคียง (neighborhood) • ย่านใกล้เคียงของเซลล์ (i,j ) พิจารณาในแบบของ Moore neighborhood • ประกอบด้วย 8 เซลล์ซึ่งอยู่ประชิดกับเซลล์ (i,j) และเซลล์ที่อยู่ใกล้เคียงกับเซลล์ • (i,j) แบบเฉียง นั่นคือ เซลล์

  20. นอกจากนี้เซลล์ในย่านใกล้เคียงนี้สามารถแบ่งได้เป็น 2 ชนิด คือ เซลล์ในย่านใกล้เคียงแบบตรง ได้แก่ เซลล์ในย่านใกล้เคียงแบบเฉียง ได้แก่

  21. Department of Mathematics Mahidol University C Department of Mathematics, Mahidol University M E www.sc.mahidol.ac.th\scma . . (D)

  22. Department of Mathematics Mahidol University C Department of Mathematics, Mahidol University M E www.sc.mahidol.ac.th\scma (2001) at probability r1*= r1(1 – A1/K). (b) It gets infected by coming contact with virus at probability rv*= rvf(V(t)) . (c) cell at probability r*2 = r2(1 –A1/K). a healthy cell at probability 1 – r1* –r2* –rv*. (d)

  23. Department of Mathematics Mahidol University C Department of Mathematics, Mahidol University M E www.sc.mahidol.ac.th\scma

  24. Department of Mathematics Mahidol University C Department of Mathematics, Mahidol University M E www.sc.mahidol.ac.th\scma

  25. Department of Mathematics Mahidol University C Department of Mathematics, Mahidol University M E www.sc.mahidol.ac.th\scma I = virus producing cells (A1 + A2) (2001)

  26. Department of Mathematics Mahidol University C Department of Mathematics, Mahidol University M E www.sc.mahidol.ac.th\scma (2001)

  27. Cellular Automata Flowchart

  28. Department of Mathematics Mahidol University C Department of Mathematics, Mahidol University M E www.sc.mahidol.ac.th\scma Conclusion Thus, simulation can be used to evaluate complex biomedical systems in situations where traditional methodologies are difficult to employ. Once validated, the model can be used to study the effects of variations in system inputs, differences in initial conditions and changes in the system structure or environment. Thank You TRF, NRCT, BIOTECH

More Related