kenna
Uploaded by
84 SLIDES
955 VIEWS
840LIKES

建筑业统计培训

DESCRIPTION

建筑业统计培训. 2012 年 7 月 20 日. 第一讲 建筑业统计基本知识. 建筑业统计的对象及统计范围 (一)建筑业统计的对象 建筑业是国民经济中专门从事建筑安装工程施工的物质生产部门。建筑业生产是以工农业产品为原料,经过建筑安装活动形成各种用途的固定资产。其主要活动包括: 1 、各种房屋、建筑物和构筑物的建造 2 、各种线路、管道和机械设备的安装. 3 、原有房屋、建筑物和构筑物的修理 4 、部份非标准设备的制造。

1 / 84

Download Presentation

建筑业统计培训

An Image/Link below is provided (as is) to download presentation Download Policy: Content on the Website is provided to you AS IS for your information and personal use and may not be sold / licensed / shared on other websites without getting consent from its author. Content is provided to you AS IS for your information and personal use only. Download presentation by click this link. While downloading, if for some reason you are not able to download a presentation, the publisher may have deleted the file from their server. During download, if you can't get a presentation, the file might be deleted by the publisher.

E N D

Presentation Transcript


  1. 建筑业统计培训 2012年7月20日

  2. 第一讲 建筑业统计基本知识 建筑业统计的对象及统计范围 (一)建筑业统计的对象 建筑业是国民经济中专门从事建筑安装工程施工的物质生产部门。建筑业生产是以工农业产品为原料,经过建筑安装活动形成各种用途的固定资产。其主要活动包括: 1、各种房屋、建筑物和构筑物的建造 2、各种线路、管道和机械设备的安装

  3. 3、原有房屋、建筑物和构筑物的修理 4、部份非标准设备的制造。 建筑业统计的对象是建筑业生产经营活动的数量表现。它通过搜集、整理和分析建筑业大量经济信息,全面地反映建筑业整个行业的生产经营活动的条件、过程及成果,建筑业企业从事的其他业附营业务活动的状况和成果,以及整个企业的生产经营成果、人力、物力的投入和财务状况。

  4. (二)建筑业统计的特点 建筑业统计的特点是由建筑业的生产特点所决定的,大体分为以下几点: 1、建筑业产品的单一性,决定了建筑业统计核算必须以设计预(概)算为依据。 2、建筑业产品生产周期的长期性,决定了建筑产品核算必须以半成品,在制品为主要对象。 3、建筑业产品的固定性,生产队伍的流动性,决定了建筑产品的统计必须依靠建设单位和施工单位的共同配合。

  5. (三)建筑业统计的任务 建筑业统计的基本任务是:采用多种统计调查方法,准确、及时、全面地搜集反映建筑生产活动的统计资料,科学地整理和分析这些资料,并提出切合实际的建议和有根据的预测,为各级政府和主管部门进行宏观决策和管理,编制和检查计划提供依据;同时,建筑业统计搜集整理的一套反映建筑业企业生产经营全过程及产供销、人财物各方面的资料,也能为企业领导进行微观决策和管理提供依据。

  6. (四)建筑业统计的调查单位 一种是专门组织的独立核算的法人建筑企业;另一种是附属于其他行业的企业、事业、行政单位的附营建筑业施工单位,应由其主管企业 、事业、行政单位负责组织填报附营建筑业统计报表。

  7. (五)现行建筑业统计的范围 按照现行的统计制度规定,建筑业统计范围:各设区市内具有建筑业资质的所有独立核算建筑业企业(包括没有工作量的建筑业企业)及所属产业活动单位;省外具有建筑业资质的总承包和专业承包建筑业企业在我省各设区市施工的分公司(项目部)。 五年一次的全国经济普查规定,建筑业统计范围:所有资质建筑企业、资质外建筑企业和个体建筑户。

  8. (六)现行建筑业统计的内容 建筑业基本情况,建筑业所属产业活动单位基本情况,建筑业企业生产情况,建筑业企业财务状况,建筑业企业房屋建筑完成情况,能源消费情况,劳务分包建筑业企业生产经营情况等指标。

  9. (七)现行建筑业统计原则 辖区内有资质的建筑业企业按照法人单位注册地原则进行统计,省外有建筑业资质的总承包和专业承包建筑业企业在我省各设区市施工的分公司(项目部)按施工所在地的设区市统计。

  10. 建筑业统计调查表式 (一) 年报基层表

  11. (二) 定报基层表

  12. 第二讲 建筑业增加值

  13. 建筑业增加值是建筑业企业在报告期内以货币表现的建筑业生产经营活动的最终成果。建筑业增加值是建筑业企业在报告期内以货币表现的建筑业生产经营活动的最终成果。 建筑业增加值的计算方法有两种 (一)生产法 建筑业增加值=建筑业总产出—建筑业中间投入 建筑业总产出:是建筑业企业在一定时期内建筑业生产活动的总成果,其价值量等于建筑业总产值。 建筑业中间投入:指建筑业企业在建筑施工活动过程中消耗的外购物质产品和对外支付的服务费用。

  14. 中间投入的确定须遵循以下两条原则: 第一,必须是从外部购入的,并己计入建筑业总产出的产品和服务价值; 第二,必须是本期投入生产,并一次性消耗掉的产品和服务费用。

  15. 建筑业中间投入的资料来源主要依据会计核算资料。可根据会计科目归纳填报。主要有以下几个项目:建筑业中间投入的资料来源主要依据会计核算资料。可根据会计科目归纳填报。主要有以下几个项目: • 材料费中的中间投入价值 • 机械使用费中的中间投入价值 • 其他直接费中的中间投入价值 • 间接成本中的中间投入价值 • 管理费用中的中间投入价值

  16. (二)分配法(收入法) 建筑业增加值=应付职工薪酬+本年固定资产折旧+主营业务税金及附加和管理费用中的税金+营业利润

  17. 1、应付职工薪酬—指企业为获得职工提供的服务而给予各种形式的报酬以及其他相关支出。包括职工工资、奖金、津贴和补贴,职工福利费,医疗保险费、养老保险费、失业保险费、工伤保险费、生育保险费等社会保险费,住房公积金,工会经费和职工教育经费,非货币性福利,因解除与职工的劳动关系给予的补偿,其他与获得职工提供的服务相关的支出。

  18. 执行2006年《企业会计准则》的企业,根据会计科目“应付职工薪酬”的本年贷方累计发生额填报。执行2006年《企业会计准则》的企业,根据会计科目“应付职工薪酬”的本年贷方累计发生额填报。 未执行2006年《企业会计准则》的企业,应将本年上述职工薪酬包含的科目归并填报。

  19. 2、本年固定资产折旧—指企业在报告期内提取的固定资产折旧合计数。根据会计“财务状况变动表”中“固定资产折旧”项的数值填报。若企业执行2001年《企业会计制度》,根据会计核算中《资产减值准备、投资及固定资产情况表》内“当年计提的固定资产折旧总额”项本年增加数填报。2、本年固定资产折旧—指企业在报告期内提取的固定资产折旧合计数。根据会计“财务状况变动表”中“固定资产折旧”项的数值填报。若企业执行2001年《企业会计制度》,根据会计核算中《资产减值准备、投资及固定资产情况表》内“当年计提的固定资产折旧总额”项本年增加数填报。

  20. 3、主营业务税金及附加——指企业经营业务应负担的营业税、消费税、城市维护建设税、教育费附加等。根据会计“主营业务税金及附加”科目的期末借方余额填报。3、主营业务税金及附加——指企业经营业务应负担的营业税、消费税、城市维护建设税、教育费附加等。根据会计“主营业务税金及附加”科目的期末借方余额填报。 执行2006年《企业会计准则》的企业,如未设置该科目,以“营业税金及附加”代替填报

  21. 营业税金及附加—指企业因从事生产经营活动按税法规定缴纳的应从经营收入中抵扣的税金和附加,包括营业税、消费税、城市维护建设税、教育费附加等。根据会计“利润表”中“营业税金及附加”项目的本期金额数填报营业税金及附加—指企业因从事生产经营活动按税法规定缴纳的应从经营收入中抵扣的税金和附加,包括营业税、消费税、城市维护建设税、教育费附加等。根据会计“利润表”中“营业税金及附加”项目的本期金额数填报

  22. 4、管理费用中的税金——指企业按照规定从管理费用中支付的房产税、印花税、车船使用税、和土地使用税。根据“管理费用明细帐”中“管理费用—税金”的期末借方余额分析填报。注意事项:税金包括房产税、城镇土地使用税、车船税、印花税四项合计,尤其是印花税,只要签订合同,有经济往来,就要缴纳印花税。4、管理费用中的税金——指企业按照规定从管理费用中支付的房产税、印花税、车船使用税、和土地使用税。根据“管理费用明细帐”中“管理费用—税金”的期末借方余额分析填报。注意事项:税金包括房产税、城镇土地使用税、车船税、印花税四项合计,尤其是印花税,只要签订合同,有经济往来,就要缴纳印花税。

  23. 5、营业利润—指企业从事生产经营活动所取得的利润。5、营业利润—指企业从事生产经营活动所取得的利润。 (1)执行2006年《企业会计准则》的企业 营业利润=营业收入—营业成本—营业税金及附加—销售费用—管理费用—财务费用—资产减值损失+公允价值变动收益+投资收益。

  24. (2)未执行2006年《企业会计准则》的企业 营业利润=主营业务收入—主营业务成本—主营业务税金及附加+其他业务利润—销售费用—管理费用—财务费用。根据会计“利润表”中“营业利润”项目的本期金额数填报。

  25. 增加值各构成要素占比重参考值 (1)应付职工薪酬占总产值的比重30%左右(注意临时工工资、分包给非资质建筑企业的人工工资不要漏掉) (2)折旧占固定资产原值的比重:按各种设备规定折旧年限提取的折旧,如:机械设备10—15年,一般本年固定资产折旧不能为空 (3)工程结算税金及附加占工程结算收入的比重为3%—5%

  26. (4) 工程结算税金及附加占总产值比重3%-5% (5)增加值占总产值的比重(增加值率):若营业利润为正数,房建企业30—35%;装修企业40%左右、劳务分包企业40%—60%左右 若营业利润为负数,则增加值率可能低一些。

  27. (三)全市月度、季度建筑业增加值核算的相关指标(三)全市月度、季度建筑业增加值核算的相关指标 资质建筑业在地总产值:总量(目前无法计算县与县之间的流入流出工作量、只计算地(市)之间的流入流出工作量和外省企业在岩完成工作量)、增速

  28. 年度资质企业建筑业增加值率:作为下一年度月度季度核算用(全省资质企业建筑业增加值率平均值:2010年31.7%;2011年31.6 %,最高35.3%最低30.3%)。全市平均值:2010年31.3%;2011年31.9%,居全省第4位,最高值32.9%、最低值29.3%)

  29. 经济普查全社会建筑业相关指标基数(资质企业总产值、资质外企业总产值、个体建筑业总产值)经济普查全社会建筑业相关指标基数(资质企业总产值、资质外企业总产值、个体建筑业总产值)

  30. 全社会固定资产建筑安装投资(因我市计算分县在地建筑业总产值时按照现行的统计制度县与县之间的流入流出工作量无法统计,因此,目前就用各县建安投资占全市建安投资的比重×全市建筑业增加值的40%),来核算县级建安增加值全社会固定资产建筑安装投资(因我市计算分县在地建筑业总产值时按照现行的统计制度县与县之间的流入流出工作量无法统计,因此,目前就用各县建安投资占全市建安投资的比重×全市建筑业增加值的40%),来核算县级建安增加值

  31. (四)全省月度、季度建筑业增加值的核算方法(四)全省月度、季度建筑业增加值的核算方法 除考虑资质建筑企业在地总产值总量、增速,年度增加值率,经济普查中全社会建筑业相关指标基数,还参考全社会固定资产建安投资总量、增速。

  32. 第三讲 合同额

  33. 01 签订的合同额:指建筑业企业在报告期直接同建设单位签订合同的总价款和以前年度同建设单位签定合同的未完工程跨入本年度继续施工工程合同的总价款余额。

  34. ▲注意 (1)签订的合同额包括公开投标、暗标、甲方指定、口头协议等,不管企业用什么方式,也不管合同的形式,只要是从建设单位直接承包的工程项目都应统计; (2)签订的合同额只含直包合同和建造合同,不含境外合同。

  35. 02 上年结转合同额:指以前年度同建设单位签订合同的未完工程跨入本年度继续施工工程合同的总价款余额。

  36. 没有施工合同管理台账的企业,依据企业与项目建设单位签订的各种施工合同文本中的合同额合计填报。没有施工合同管理台账的企业,依据企业与项目建设单位签订的各种施工合同文本中的合同额合计填报。 方法如下: 第一步 整理本企业与建设单位(业主)在以前年度签订、跨入本年继续施工的所有《建设工程施工合同》(详见以下合同文本);

  37. 建筑业企业生产经营情况表指标填写方法

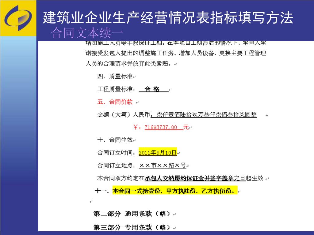
  38. 建筑业企业生产经营情况表指标填写方法 合同文本续一

  39. 第二步 将每份合同中的合同价款减去上年度已完工程的合同价款,得出总价款余额。汇总总价款余额,按“千元”计量单位,四舍五入填写整数。 ▲注意: (1)在填写上年结转合同额时,只须填报未完工程跨入本年度继续施工工程合同的总价款余额部分。 (2)如果企业在上年实际完成工作量超过了合同总价款,并且在本年度尚有施工任务,在填报该指标时应把上年结转合同额视同为“0”。

  40. 03 本年新签合同额:指建筑业企业在报告期内同建设单位直接新签订的各种国内工程合同的总价款,不包括与其他建筑业企业新签的分包合同额。 计算和填写方法一:有施工合同管理台账的企业,依据施工合同管理台账填报。 第一步 根据《工程合同统计台账》,将表中本年新接工程项目下各项工程的首次合同和追加合同额汇总后,减去减少合同额汇总数即可得到本年新签合同额(详见下表);

  41. 第二步 如果计量单位为人民币“元”,须除以1000后,四舍五入填写整数;如果是“万元”,须乘以10后,四舍五入填写整数。 计算和填写方法二:没有施工合同管理台账的企业,依据企业与项目建设单位签订的各种施工合同文本中的合同额合计填报。 方法如下: 第一步 整理本企业与建设单位(业主)在报告期所有新签的《建设工程施工合同》(详见合同文本);

  42. 合同文本续一

  43. 第二步 将每份合同中的合同价款金额加总后,如果合同金额计量单位为人民币“元”,须除以1000后,四舍五入填写整数。 ▲注意:本年新签合同额不包括与其他建筑业企业新签的分包合同额。

  44. 建筑业企业生产经营情况表指标填写方法 ★审核关系 签订的合同额=上年结转合同额+本年新签合同额,即:01=02+03

  45. ★审核关系 签订的合同额=上年结转合同额+本年新签合同额,即:01=02+03

  46. 第四讲 建筑业总产值

More Related