keelie-bruce
Uploaded by
57 SLIDES
692 VIEWS
570LIKES

第 11 章

DESCRIPTION

第 11 章. 存貨管理. 學習目標. 定義存貨並列舉持有存貨的理由,以及有效存貨管理的主要需求。 討論服務性存貨的本質與重要性。 討論定期盤存與永續盤存制。 討論存貨管理的目標。 描述 A-B-C 分類法並解釋如何有效使用。 描述基本 EOQ 模型與基本假設,並解決典型問題。 描述經濟生產量模型,並解決典型問題。 描述數量折扣模型,並解決典型問題。 描述再訂購點模型,並解決典型問題。 描述於何種情況下適合使用單期訂購模型,並解決典型問題。. 11.1 導論. 存貨 (inventory) 是指商品的庫存或儲存。 獨立需求 獨立需求品項 的存貨模型

1 / 57

Download Presentation

第 11 章

An Image/Link below is provided (as is) to download presentation Download Policy: Content on the Website is provided to you AS IS for your information and personal use and may not be sold / licensed / shared on other websites without getting consent from its author. Content is provided to you AS IS for your information and personal use only. Download presentation by click this link. While downloading, if for some reason you are not able to download a presentation, the publisher may have deleted the file from their server. During download, if you can't get a presentation, the file might be deleted by the publisher.

E N D

Presentation Transcript

Playing audio...

  1. 第11章 存貨管理

  2. 學習目標 • 定義存貨並列舉持有存貨的理由,以及有效存貨管理的主要需求。 • 討論服務性存貨的本質與重要性。 • 討論定期盤存與永續盤存制。 • 討論存貨管理的目標。 • 描述 A-B-C 分類法並解釋如何有效使用。 • 描述基本 EOQ 模型與基本假設,並解決典型問題。 • 描述經濟生產量模型,並解決典型問題。 • 描述數量折扣模型,並解決典型問題。 • 描述再訂購點模型,並解決典型問題。 • 描述於何種情況下適合使用單期訂購模型,並解決典型問題。

  3. 11.1 導論 • 存貨(inventory)是指商品的庫存或儲存。 • 獨立需求 • 獨立需求品項的存貨模型 • 獨立需求品項指該品項已經可以販售或使用。 • 相依需求 • 相依需求品項的存貨模型 • 相依需求品項指組成最終產品的內部個別零件。

  4. 11.2 存貨的本質與重要性 • 不同型態的存貨包含下述種類: • 原物料與採購零件 • 半成品,也稱為在製品(work-in-process, WIP) • 完成品存貨(製造業)或商品(零售業) • 工具與供給品 • 維護和維修存貨 • 運送至倉庫或顧客途中的貨品(在途存貨)

  5. 存貨的功能 • 存貨有許多功能,最重要的功能如下: • 滿足預期的顧客需求 • 舒緩生產需求 • 拆解作業程序 • 避免缺貨 • 利用訂購週期 • 規避價格上漲 • 配合作業 • 取得數量折扣的優勢

  6. Little’s 法則 • Little’s 法則(Little’s Law)可用來確定在途存貨的數量。 • 此法則認為 • 系統中的平均存貨量等於存貨單位離開系統的比率(亦即平均需求率)與存貨單位在系統中平均時間的乘積。 • 範例: • 若一單位產品平均留在系統中10 天,產品需求率為每天5 單位 • 平均存貨量為50 單位:5 單位/天 × 10 天= 50 單位

  7. 存貨控制的目標 • 存貨管理主要關切兩面向: • 服務水準 • 在正確的地點、時間,擁有正確且足夠數量的商品。 • 訂購與持有存貨的成本 • 存貨管理的整體目標是 • 在合理的存貨成本下,達到可以讓顧客滿意的服務水準。 • 為達此目標,決策者必須制定兩個基本決策:訂購時機與訂購數量。

  8. 存貨管理之績效指標 • 顧客滿意度 • 可以透過訂單未交貨的數量與顧客抱怨的件數來衡量。 • 存貨周轉率(inventory turnover):指存貨於一年內售出的次數。 • 為每年商品銷售成本與平均存貨投資額的比率。 • 一般而言,周轉率愈高愈好,意味著存貨的使用更有效率。 • 現有存貨的天數 • 為目前存貨能支應銷售的天數。 • 天數多可能意味著存貨過量,天數少則可能意味著存在缺貨風險。

  9. 11.3 有效存貨管理的需求 • 為了達到有效的管理,必須具備以下各項: • 追蹤現有與訂單中存貨的系統。 • 可靠的需求預測,包括可能預測誤差的指標。 • 具備前置時間與前置時間變異性的知識。 • 針對存貨持有成本、訂購成本和缺貨成本的合理估計。 • 存貨品項的分類系統。

  10. 存貨盤點系統

  11. 永續盤存制—雙箱制系統(two-bin System) • 以兩個箱子裝放存貨, • 貨品先由第一個箱子提領,當存貨用盡就是再訂購的時點。 • 第二個箱子含有足夠的存貨以應付訂購貨品未送達前的預期需求,再加上額外的緩衝存貨,以減少因訂單延遲或實際需求高於預期時所造成的缺貨可能性。 • 優點 • 無需記錄每次存貨的提領狀況。 • 缺點 • 訂購單會因種種原因而未送交。

  12. 永續盤存制—以批次或連線的方式呈現 • 定期蒐集存貨紀錄並輸入系統,在連線系統中,所有執行會被立即記錄。 • 優點 • 能夠隨時更新。 • 缺點 • 在批次系統中,兩次讀取之間突然冒出的需求,可能導致存貨減少至低於再訂購點。頻繁的批次匯整可使此問題最小化。

  13. 需求預測與前置時間的資訊 • 前置時間(lead time) • 從發送訂單到接收訂單的時間間隔。 • 銷售時點系統(point-of-sale systems, POS systems) • 在銷售時以電子化方式記錄實際的銷售量。

  14. 存貨成本

  15. 分類系統—A-B-C 分類法 • 依照產品的相對重要程度,將存貨品項分類。 • 通常是依據每年使用金額(即每單位的價值金額 × 年使用率)配置管制的心力。 • 傳統上採用三種等級: • A(非常重要) • 可能約占存貨品項種類數的10~20%,但每年使用金額約占60 ~70%。 • B(普通重要) • C(最不重要) • 可能約占存貨品項種類數的50~60%,但存貨的使用金額則約占10~15%。

  16. 典型的A-B-C分析 • 項目每年使用金額相對於項目種類數

  17. A-B-C概念的運用—循環盤點 • 循環盤點(cycle counting)為存貨項目的實體盤點。 • 目的是要減少存貨紀錄與實際存貨量之間的差異。 • 美國生產與存貨管制協會(APICS)建議的存貨紀錄準確度: • A項目:±0.2%,盤點頻率最頻繁 • B項目:±1%,盤點頻率次之 • C項目:±5%,盤點次數最少

  18. 11.4 訂購數量:經濟訂購量模型 • 三種訂購量模型: • 基本經濟訂購量模型 • 經濟生產量模型 • 數量折扣模型

  19. 基本經濟訂購量模型 • 用來確定使存貨的年持有成本與訂購成本之總和為最小時的訂購量。 • 基本EOQ 模型的假設: • 只考慮一項產品。 • 已知總年度需求。 • 需求均勻散佈於整個年度中,使需求率合理地成為固定常數。 • 前置時間固定。 • 每次訂購必為一次送達。 • 沒有數量折扣。

  20. 基本經濟訂購量模型之存貨循環

  21. 平均存貨水準和年訂購次數呈反比

  22. 持有成本、訂購成本與總成本曲線

  23. 基本經濟訂購量模型的公式 • 當每次訂購Q單位之總成本為: • 最佳訂購量以Q0表示: • 訂購週期(即二次訂購時間的間隔)的長度為:

  24. 總成本曲線 說明: 總成本曲線在EOQ附近相當平坦。

  25. 經濟生產量模型(EPQ) • 基本假設: • 只涵括單一品項。 • 年度需求為已知。 • 使用率固定。 • 持續使用,但定期生產。 • 生產率固定。 • 前置時間不變。 • 沒有數量折扣。

  26. 逐漸補充存貨的EOQ • 定期生產一批量的特殊品項對存貨所造成的影響

  27. 經濟生產量模型的公式 總成本 經濟生產量 週期時間 = 生產時間 = 最高與平均存貨水準

  28. 數量折扣模型 • 為了促使顧客大量採購而對大量訂單所提供的價格折扣,即稱為數量折扣(quantity discounts)。 • 對數量折扣的目標為 • 選擇使總成本極小化的訂購數量。

  29. 加上PD不會改變EOQ

  30. 有數量折扣的總成本曲線 • 說明: • 當提供數量折扣時,每一種單位價格都有不同的U 形總成本曲線。 • 在考量單位成本下,僅會造成每條曲線以某種數量等量上移。 • 沒有一條總成本曲線能夠應用在所有數量的範圍,每條曲線僅能應用在某部分範圍。

  31. 決定整體EOQ 的過程 • 當持有成本是固定常數時,流程如下: • 計算出相同的最低成本點。 • 因為每個曲線的範圍並不重疊,所以這個最低成本點只會在某一特定單位價格的可行範圍中。 • 若此可行的最低點是在最低價格範圍中,則此點即是最佳訂購數量。 • 若此可行的最低點是在其他的範圍中,則計算在最低點的總成本與其他較低單位成本下之價格平衡點的總成本。比較這些總成本;數量(最低點或是價格平衡點)所對應之最低總成本的點就是最佳訂購數量。

  32. 決定整體EOQ 的過程 • 當持有成本為價格的百分比時,決定最佳購買數量的流程如下: • 由最低單位價格開始,計算每一個價格範圍的最低點,直到找出一個可行的最低點。 • 若是落在最低單位價格之最低點是可行的,即為最佳訂購數量。若是最低單位價格的最低點在最低的價格範圍並不可行,則比較在所有較低價格下的最低單位價格下可行的總成本,呈現最低總成本的數量即為最佳的購買數量。

  33. 持有成本為固定以及持有成本為單位價格的百分比之TC 曲線比較

  34. 11.5 運用EOQ訂購法的再訂購時機 • 再訂購點(reorder point, ROP)模型之功能 • 當現有數量減少到某一預定量時,便進行再訂購。 • 該預定量通常包括在前置時間期間的預期需求,亦可能包括額外的緩衝存貨量,以減少在前置時間期間遇到存貨缺貨之機率。 • 決定再訂購點數量時需考量四個因素: • 需求率(通常以預測為基礎) • 前置時間 • 需求與前置時間的變異性 • 管理階層可以接受的缺貨風險程度

  35. 計算再訂購點 • 若需求與前置時間皆為常數,則再訂購點為

  36. 安全存量 • 安全存量(safety stock)是為應付需求或前置時間出現變異而超過預期需求的存量,以減少在前置時間中缺貨的風險。 • 再訂購點會隨著安全存量而增加:

  37. 安全存量降低缺貨的風險 說明: 在前置時間內, 安全存量降低缺貨的風險。

  38. 服務水準 • 持有安全存量也有其成本,所以在持有安全存量的成本與減少缺貨風險之間,管理者必須謹慎權衡。 • 訂購週期中的服務水準(service level),可以定義為 • 在前置時間內,需求不超過供應的機率,亦即現有存貨量將足夠滿足需求。

  39. 安全存量之決定因素 • 針對既定情況,安全存量的適當數量是由以下因素決定: • 平均需求率與平均前置時間 • 需求與前置時間的變異性 • 所要求的服務水準

  40. ROP 之計算公式 • 若能取得前置時間中預期需求的估計值及標準差時,其公式為: • 假設只有需求是變動的,則 ,而再訂購點為:

  41. ROP 之計算公式 • 假設只有前置時間是變動的,則 ,而再訂購點為 • 假設需求與前置時間都是變動的,則

  42. 以前置時間需求的常態分配為基礎之ROP

  43. 前置時間需求

  44. 缺貨與服務水準 • 各訂購週期缺貨的期望單位數,可由下列公式求得: • 每年的期望缺貨單位數:

  45. 供貨率 • 服務業的供應商通常較關注供貨率,更勝於缺貨單位數。 • 供貨率(fill rate) • 是指存貨能直接滿足需求的比例。

  46. 11.6 訂購數量:定期訂購模型 • 當訂單必須以固定的時間間隔發出時,可採用定期訂購模型(fixed-order-interval model, FOI model)。 • 採用定期訂購模型的原因: • 供應商鼓勵採取固定間隔訂購的政策。 • 集結來自相同供應商的項目訂單可以節省運送成本。 • 有些情形不容許持續監控存貨水準。

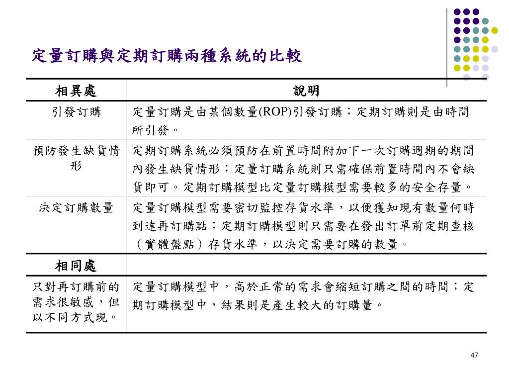
  47. 定量訂購與定期訂購兩種系統的比較

  48. 定量訂購與定期訂購兩種系統的比較

  49. 決定定期訂購模型之訂購數量 • 經由以下計算,可決定定期訂購模型的訂購量:

  50. 定期訂購模型之優點與缺點 • 定期訂購模型包含以下之優點與缺點: • 優點 • 嚴密的控管 • 當多種品項皆來自於相同的供應商時,集結訂單可以節省訂購、包裝以及運送成本 • 缺點 • 需為已知的缺貨風險備妥較多的安全存量 • 增加存貨持有成本 • 增加定期盤點的成本

More Related