jakeem-adams
Uploaded by
56 SLIDES
1042 VIEWS
580LIKES

Лекция 5

DESCRIPTION

Лекция 5. Лекция 5. Лекция 5. Общее понятие о кручении. Определение крутящего момента

1 / 56

Download Presentation

Лекция 5

An Image/Link below is provided (as is) to download presentation Download Policy: Content on the Website is provided to you AS IS for your information and personal use and may not be sold / licensed / shared on other websites without getting consent from its author. Content is provided to you AS IS for your information and personal use only. Download presentation by click this link. While downloading, if for some reason you are not able to download a presentation, the publisher may have deleted the file from their server. During download, if you can't get a presentation, the file might be deleted by the publisher.

E N D

Presentation Transcript

Playing audio...

  1. Лекция 5 Лекция 5 Лекция 5 Общее понятие о кручении. Определение крутящего момента Если к концам прямого стержня приложить моменты М; численно равные между собой, противоположно направленные и действующие в плоскостях, перпендикулярных к оси стержня, то последний будет испытывать деформацию кручения . В технике наиболее часто встречается кручение прямых стержней круглого поперечного сечения, которые называют валами. чистым сдвигом. КРУЧЕНИЕ

  2. Эпюра крутящих моментов В практике часто встречаются стержни, несущие нагрузку более сложную, чем это изображено на рисунке а. На рисунке а показан вал, нагруженный взаимно уравновешенной системой внешних скручивающих моментов: М1=2М; М2==1,6М; М3=1,6М; М4==1,2М. В случае сложной нагрузки в различных поперечных сечениях крутящие моменты Мк будут различными, т. е. Мк=f(х). Характер изменения обычно изображают эпюрой. Эпюра крутящих моментов—это графическое изображение закона изменения величины крутящего момента по длине стержня. Ординаты этой эпюры в выбранном масштабе выражают величины крутящих моментов в соответствующих поперечных сечениях стержня.

  3. При построении эпюры крутящих моментов стержень разбивают на отдельные участки, в пределах которых функция Мк непрерывна. Границами таких участков будут характерные сечения, совпадающие с местами приложения скручивающих моментов и концами стержня. Ось эпюры располагают параллельно оси стержня так, чтобы на нее можно было сносить соответствующие и в том числе характерные сечения. Рассмотрим построение эпюры Мк для вала, изображенного на рис. 41, а, у которого имеется три участка: 1 —АС = а, II—СD=b и III—DВ=с. Построение эпюры будем производить последовательно для каждого из участков. Условимся ординаты, соответствующие положительным значениям Мк, откладывать вверх от горизонтальной оси, а отрицательным—вниз.

  4. Определение напряжений в поперечном сечении круглого вала Крутящий момент Мк. является равнодействующим моментом внутренних усилий, распределенных по всему поперечному сечению вала. Чтобы выяснить вид и закон распределения этих усилий, рассмотрим кручение круглого вала, один конец которого защемлен .

  5. Отношение — (относительный угол закручивания вала в данном сечении) является постоянным для заданного сечения вала, поэтому величина касательного напряжения τρ, будет зависеть только от радиуса ρ Таким образом , касательные напряжения в какой-либо точке поперечного сечения скручиваемого круглого вала направлены перпендикулярно к радиусу, проведенному через эту точку сечения, ипрямо пропорциональны удалению р этой точки от центра круга. При ρ=ρmax=r касательные напряжения τρ =τmax=τr. Следовательно, в точках поперечного сечения у поверхности вала касательные напряжения максимальные, а в точке поперечного сечения, лежащей на оси, равны нулю. Зная закон распределения касательных напряжений и крутящий момент Мк для некоторого поперечного сечения, можно определить величину напряжений τδ С этой целью вокруг некоторой точки А поперечного сечения на расстоянии р от центра выделим элементарную площадку dF, по которой действуют касательные напряжения τρ. Внутренняя сила, приходящаяся на эту элементарную площадку, будет τρdF. Относительно центра О ее момент dМк= ρτρdF. Тогда крутящий момент

  6. Здесь ∫Fρ2dF, т.е. сумма произведений элементарных площадей на квадраты их расстояний до центра ( полюса) О , называется полярным моментом инерции и обозначается Ip. Тогда

  7. Лекция 6 Определение угла закручивания Рассмотрим участок вала длиной dх, выделенный двумя поперечными сечениями т—т и п—п на некотором расстоянии х от левого закрепленного сечения (см. рис.45). Из уравнения относительного угла закручивания элементарный угол поворота сечения п—п относительно сечения т—т (угол закручивания участка вала длиной (dх)

  8. Тогда угол поворота правого концевого сечения относительно левого Это и есть угол закручивания вала в целом. Если поперечное сечение и крутящий момент постоянны по всей длине, т.е. Ip=соnst и Mк(x)=Mк=соnst, то угол закручивания вала

  9. (143) Если вал скручивается моментом М , то крутящий момент Mк =М, а формула для угла закручивания приобретает вид закона Гука Как видно, φ — угол закручивания круглого призматического вала прямо пропорционален М—внешнему скручивающему моменту, ι—длине вала, и обратно пропорционален Ір—полярному моменту инерции площади поперечного сечения. Напомним формулу, аналогичную (143) и выражающую закон Гука при растяжении и сжатии Как видно из уравнения (143), чем больше GIр, тем меньше угол закручивания. Поэтому произведение GIр, характеризующее способность круглого призматического вала сопротивляться упругой деформации кручения, называется жесткостью вала при кручении.

  10. Если крутящий момент или размеры поперечного сечения вала постоянны только в пределах отдельных участков вала, то угол закручивания для всего вала находится как алгебраическая сумма углов закручивания, определенных для каждого из таких участков в отдельности, т. е. Если крутящий момент изменяется на каждом участке по сложному закону, то угол закручивания определяют по формуле

  11. Анализ напряженного состояния, условия прочности и жесткости при кручении

  12. Если к валу постоянного сечения приложено несколько скручивающих моментов, то опасные точки будут на поверхности того участка, в поперечных сечениях которого возникают наибольшие по абсолютной величине крутящие моменты. Положение такого участка и величина наибольшего крутящего момента Мктах могут быть определены по эпюре крутящих моментов . Условие прочности при кручении круглых валов имеет вид где [τ]—допускаемое касательное напряжение, определяемое по третьей или четвертой гипотезам прочности

  13. Проверка прочности. Известны наибольший крутящий момент Мкmax и полярный момент сопротивления Wp. Требуется найти действующее напряжение и сравнить его с допускаемым [τ].

  14. 2. Подбор сечения. Известны наибольший крутящий момент и допускаемое касательное напряжение [τ]. Требуется определить необходимый диаметр вала D. В этом случае следует принять действующие в опасных точках вала наибольшие касательные напряжения τmaxравными допускаемой величине [τ], т. е. откуда требуемый полярный момент сопротивления Учитывая, что , найдем требуемый диаметр вала

  15. 3. Определение допускаемой нагрузки. Известны полярный момент сопротивления Wр и допускаемое напряжение [τ]. Требуется определить максимально допускаемую величину внешней нагрузки (скручивающего момента). Принимаем, откуда допускаемая величина наибольшего крутящего момента Тогда величина допускаемой внешней нагрузки (внешнего скручивающего момента) при известном [Mкmax] определится из уравнения

  16. Иногда бывает так, что выполнения одного условия прочности недостаточно для оценки нормальной работы валов. Например, при достаточной прочности, но недостаточной жесткости длинной валиковой передачи от ручного штурвала до руля происходит большое искажение передаваемого угла поворота, и возникают трудности при управлении судном. Поэтому в таких случаях к условию прочности добавляют условие жесткости, которое заключается в том, чтобы угол закручивания φ не пре­вышал допускаемой величины [φ], т. е.

  17. Допускаемый угол закручивания задается в градусах на метр длины вала, поэтому условие жесткости будет иметь вид Гдe [φ°]—допускаемый угол закручивания в градусах на метр длины вала; М — крутящий момент в кГсм; GIр—жесткость вала в кГсм2

  18. Определение допускаемых напряжений по гипотезам прочности. По второй гипотезе условие прочности имеет вид При чистом сдвиге главные напряжения σ1=τ, σ2=0 иσ3=-τ. Подставляя в условие прочности значения главных напряжений и принимая (например, для стали) μ=0,3, получим или

  19. Очевидно, правая часть уравнения представляет собой величину допускаемого касательного напряжения по второй гипотезе прочности, т.е. По третьей гипотезе условие прочности имеет вид Подставляя значения главных напряжений, получим Или т.е. допускаемое касательное по третьей гипотезе прочности

  20. По гипотезе Мора условие прочности имеет вид Подставляя значения главных напряжений, получим Или Т.е. допускаемое напряжение по гипотезе прочности Мора

  21. По четвертой гипотезе условие прочности имеет вид Подставляя значения главных напряжений, получим Или Т.е. допускаемое касательное напряжение по четвертой гипотезе прочности

  22. Лекция 7 Потенциальная энергия деформации

  23. Кручение стержней некруглого поперечного сечения

  24. Кручение тонкостенных стержней. Если имеет место кручение стержня, состоящего из нескольких узких прямоугольников (уголок, швеллер, двутавр и т. п.), то его геометрическая жесткость приближенно равна сумме геометрических жесткостей этих прямоугольников На основании допущения о недеформируемости контура сечения (при деформации контур сечения не изменяет своей формы) можно считать, что угол закручивания для всего сечения и всех его частей один и тот же, т. е.

  25. Отсюда полный крутящий момент Мк распределяется между отдельными частями сечения пропорционально их геометрическим жесткостям Тогда наибольшие касательные напряжения, например, для некоторой i-той части сечения будут илис учетом выражений дляIкi и Wкi

  26. ГЕОМЕТРИЧЕСКИЕ ХАРАКТЕРИСТИКИ ПЛОСКИХ ФИГУР

  27. Моменты инерции Моменты инерции плоских фигур подразделяются на осевые или экваториальные, полярные и центробежные. Моменты инерции обозначают символом I с индексами, которые зависят от обозначения осей (или полюса). Осевой или экваториальный момент инерции, как и статический, является геометрической характеристикой плоской фигуры относительно оси, лежащей в одной плоскости с этой фигурой. В отличие от статического осевой момент инерции представляет собой сумму произведений элементарных площадей на квадраты их расстояний до этой оси. Так, согласно определению для плоской фигуры площадью F, а моменты инерции относительно осей у и z соответственно будут

  28. Моменты инерции относительно осей, параллельных центральным

  29. Изменение моментов инерции при повороте координатных осей

  30. Лекция 8 Главные оси и главные моменты инерции Пусть для некоторой плоской фигуры, связанной с системой прямоугольных координатных осей у и z, известны моменты инерции Iу, 1z и 1уz. Если координатные оси повернуть на угол α=90°, например, против часовой стрелки, то центробежный момент инерции относительно новых осей т. е. при повороте осей на 90° величина центробежного момента инерции, сохраняя числовое значение, меняет свой знак на обратный. При постепенном и непрерывном изменении угла α от 0 ° до 90 ° величина центробежного момента также будет изменяться постепенно и непре­рывно от Iyz до — Iyz. Отсюда следует, что при некотором значении α = αо в промежутке между 0° до 90° центробежные момент инерции будет равен нулю.

  31. Те оси прямоугольной системы координат, относительно которых центробежный момент инерции равен нулю, называют главными осями, а моменты инерции относительно этих осей — главными моментами инерции. Условимся обозначать главные оси и и υ. Тогда главные моменты инерции будут Iu, Iυ , Iuυ =0. Если главные оси проходят через центр тяжести площади фигуры, то их называют главными центральными осями. Моменты инерции относительно главных центральных осей называют главным и центральными моментами инерции.

  32. Если главные оси проходят через центр тяжести площади фигуры, то их называют главными центральными осями. Моменты инерции относительно главных центральных осей называют главным и центральными моментами инерции. Для определения положения главных осей повернем произвольную начальную систему на угол α = αо, при котором 1у1z1=1уz=0. Из уравнения получим откуда Выражение позволяет определить два значения угла αо, отличающихся друг от друга на 90°. Из этих двух значений за искомое будем принимать меньшее по абсолютной величине, т. е. не превышающее 90°. Если фигура имеет ось симметрии и одна из осей у или z совпадает с этой осью, то, центробежный момент инерции равен нулю, а следовательно, данные оси являются главными осями.

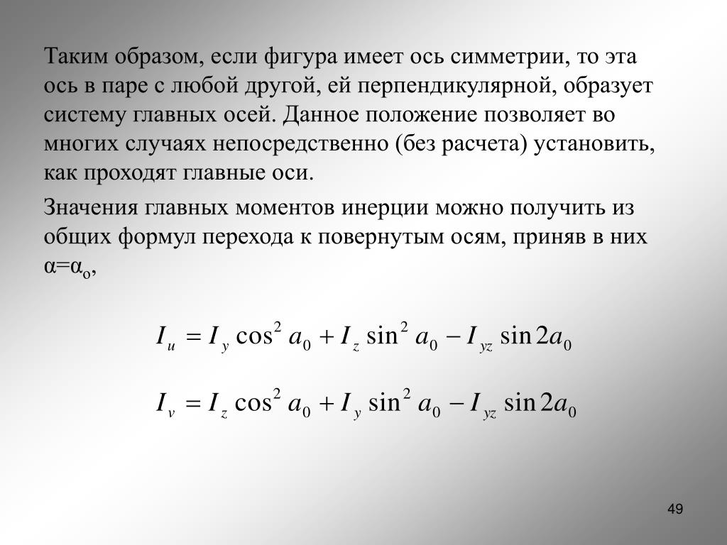
  33. Таким образом, если фигура имеет ось симметрии, то эта ось в паре с любой другой, ей перпендикулярной, образует систему главных осей. Данное положение позволяет во многих случаях непосредственно (без расчета) установить, как проходят главные оси. Значения главных моментов инерции можно получить из общих формул перехода к повернутым осям, приняв в них α=αо,

  34. Вычисление моментов инерции простых фигур В курсе «Сопротивление материалов» моменты инерции определяют для плоских фигур, представляющих собой поперечные сечения стержней. Для стержней из стандартных профилей в таблицах сортамента наряду с площадями поперечных сечений можно найти и их моменты инерции относительно центральных осей. Однако на практике часто встречаются стержни из нестандартных профилей, у которых по­перечные сечения, как правило, бывают в виде прямоугольника, треугольника или круга или могут быть представлены совокупностью этих простых фигур. Тогда при вычислении моментов инерции потребуются формулы, позволяющие определить моменты инерции прямоугольника, треугольника и круга относительно их центральных осей. Такие формулы приводятся в различных технических справочниках. Покажем, как получены

More Related