1 / 25

Wireless Networks for Multi-Robot Communications

Wireless Networks for Multi-Robot Communications. Creating a Sensor Network of Robots. Project Purpose. Create a sensor network of robots that, together, achieve a shared goal. What is a Sensor Network?. A sensor network contains multiple devices.

jake
Download Presentation

Wireless Networks for Multi-Robot Communications

An Image/Link below is provided (as is) to download presentation Download Policy: Content on the Website is provided to you AS IS for your information and personal use and may not be sold / licensed / shared on other websites without getting consent from its author. Content is provided to you AS IS for your information and personal use only. Download presentation by click this link. While downloading, if for some reason you are not able to download a presentation, the publisher may have deleted the file from their server. During download, if you can't get a presentation, the file might be deleted by the publisher.

E N D

Presentation Transcript


  1. Wireless Networks for Multi-Robot Communications Creating a Sensor Network of Robots.

  2. Project Purpose Create a sensor network of robots that, together, achieve a shared goal.

  3. What is a Sensor Network? • A sensor network contains multiple devices. • Each device has devices on it that can sense conditions of the outside world, or sensors. • Each device communicates to other devices in order to achieve a shared goal.

  4. Advantages of Sensor Networks • Jobs can be complete with large numbers of units in parallel • Redundancy: Each unit of the network can be destroyed with little to no damage to the network as a whole

  5. Jobs of Sensor Network • Surveillance: Sensor network can cover a large are, and collate the data before it reaches the user • Search: Sensor networks can cover multiple parts simultaneously for quicker results. • Remote Monitoring and Control

  6. Design Problem Develop a wireless communication network for multi-robot teams. This network, preferably made with radio frequency transceivers, plus the on board sensors of the robots themselves, will form a sensor network, in order to locate a light source.

  7. Existing Implementations DARPA has sponsored a project for “smart dust”: a sensor network of thousands all small enough to float in the wind, to be used for surveillance.

  8. TinyOS and TinyDB • Part of the DARPA project is the creation of an embedded operating system to run units on the sensor network, called TinyOS, and a data gathering utility, TinyDB

  9. RFID Tags These tags are small devices that transmit an ID number when hit with a radio frequency.

  10. Design Constraints The project must… • Maneuver around objects. • Search for target. • Realize it has found target. • Signal other robots. • Search for robot that signals. • Wait for turn to communicate. • Not interfere or be interfered with in terms of RF communications.

  11. Design Constraints The project should… • Be easy to modify system behavior. • Be easy to interface. • Use parts and tools readily available. • Sense obstacles to avoid contact. • Use small enough area to ensure the RF transmitters can reach all distances.

  12. Feasibility Study Show the project is physically, technically, and economically feasible in the time available. • Similar projects have been successfully completed. • Can use past projects for guidelines and ideas. • Budget is within reason. • Using mature technologies such as RF and photocells. • Easy to interface with robots.

  13. Survey of Products • AmigoBot (ActiveMedia) • Khepera (K-Team) • Trilobot (Arrick Electronics) • Hexapod (LynxMotion) • Boebot (Parallax)

  14. AmigoBot • Comes with battery and battery charger • Comes with AmigoOS and AmigoBot User Guide • Great Indoor/Outdoor range • Comes with various packages (e.g. Wirefree) • Too Expensive

  15. Khepera • Not Enough Payload to add on RF products • Shorter whiskers than Boebot • Light, compact design • Limited kits available

  16. Trilobot • Heaviest of all robots • 8 whiskers around base • 4 light level sensors • Digital tempature sensor • Engineered for easy expansion • Once again…

  17. Hexapod • Never specified payload • Lacking Documentation and manuals • Affordable Price

  18. Boebot • Comes with BasicStamp2 • Get Full Kit with each robot purchase • Extensive Documentation and very adaptable • Price is right!

  19. Budget Product Quantity Price Boebot Full Kit 5 1145.00 (w/shipping) 1157.28 Transmitter (TWS-434) 5 38.25 Receiver (RWS-434) 5 38.25 433 MHz Antenna 5 45.00 (w/shipping) 130.84 Alkaline Batteries (AA) 100.00 Total Cost 1388.12

  20. Design Validation • Test servos, whiskers, photoresistors, and IR subsystem individually as outlined in Boe-Bot manual • Integrate and test servos, whiskers, photoresistors, and IR subsystem

  21. Implement and test random search for light using single Boe-Bot Implement and test patterned search for light using single Boe-Bot Implement and test RF communication between two Boe-Bots Develop, implement, and test a communication protocol for multiple Boe-Bots Search and Communicate

  22. Putting it all Together • Combine communication protocol with individual Boe-Bot random and pattern searches • Begin stepwise refinement • Determine which search is best • Determine how close Boe-Bots should get to each other before moving away from each other • Enhance communication protocol

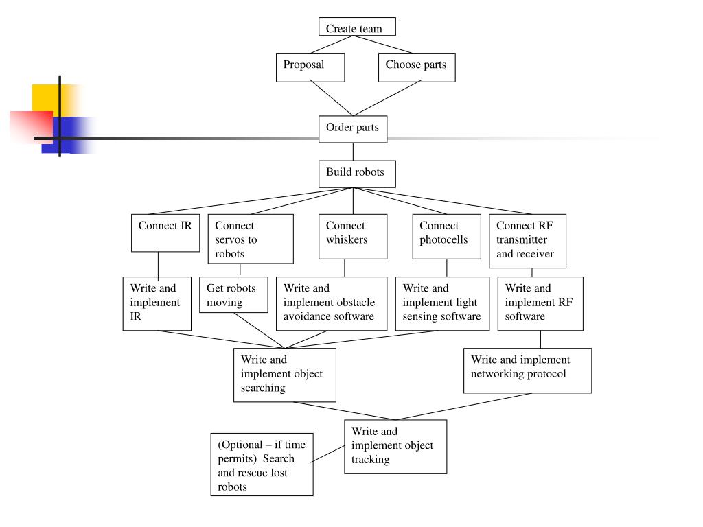
  23. Create team Proposal Choose parts Order parts Build robots Connect IR Connect servos to robots Connect whiskers Connect photocells Connect RF transmitter and receiver Write and implement IR Get robots moving Write and implement obstacle avoidance software Write and implement light sensing software Write and implement RF software Write and implement object searching Write and implement networking protocol Write and implement object tracking (Optional – if time permits) Search and rescue lost robots

  24. Complications • Test with various objects blocking the search • Test with Boe-Bots being dynamically added and removed from the search

More Related