hyman
Uploaded by
60 SLIDES
1047 VIEWS
600LIKES

Chapter4 连锁交换遗传

DESCRIPTION

Chapter4 连锁交换遗传. 本章要求 4.1 连锁遗传理论的发展 4.2 性状连锁遗传规律 4.3 连锁与交换的遗传分析 4.4 基因定位与连锁遗传图 4.5 真菌类的染色体作图 4.6 有丝分裂分离与重组(自学) 4.7 连锁交换定律的意义 复习思考题. 本章要求. 1. 掌握本章涉及的名词概念、连锁遗传规律的内容、交换值的测定方法、及连锁遗传规律的意义。 2. 了解连锁与交换的遗传机制,基因间距离、交换值、重组值、遗传距离及连锁强度的关系。 3. 能识别连锁遗传图上的基本信息。 4. 了解四分子分析与着丝点作图的基本原理。

1 / 60

Download Presentation

Chapter4 连锁交换遗传

An Image/Link below is provided (as is) to download presentation Download Policy: Content on the Website is provided to you AS IS for your information and personal use and may not be sold / licensed / shared on other websites without getting consent from its author. Content is provided to you AS IS for your information and personal use only. Download presentation by click this link. While downloading, if for some reason you are not able to download a presentation, the publisher may have deleted the file from their server. During download, if you can't get a presentation, the file might be deleted by the publisher.

E N D

Presentation Transcript

Playing audio...

  1. Chapter4 连锁交换遗传 本章要求 4.1连锁遗传理论的发展 4.2 性状连锁遗传规律 4.3 连锁与交换的遗传分析 4.4 基因定位与连锁遗传图 4.5 真菌类的染色体作图 4.6 有丝分裂分离与重组(自学) 4.7 连锁交换定律的意义 复习思考题

  2. 本章要求 1. 掌握本章涉及的名词概念、连锁遗传规律的内容、交换值的测定方法、及连锁遗传规律的意义。 2. 了解连锁与交换的遗传机制,基因间距离、交换值、重组值、遗传距离及连锁强度的关系。 3. 能识别连锁遗传图上的基本信息。 4. 了解四分子分析与着丝点作图的基本原理。 5. 了解连锁遗传规律在育种工作中的应用。

  3. 4.1 连锁遗传理论的由来 ①根据遗传的染色体学说与独立分配规律:   位于非同源染色体上的非等位基因遗传时独立分配;   如果有一些基因位于同一染色体上,必然会出现非独立分配的现象,否则各种性状的数目(基因对数)就不能超过细胞内染色体对数。   W. Bateson(1906)在香豌豆两对相对性状杂交试验中发现连锁遗传(linkage)现象。   T. H. Morgan et al.(1910)提出连锁遗传规律以及连锁与交换的遗传机理,并创立基因论(theory of the gene)。

  4. 4.2 性状连锁遗传规律 T. H. Morgan 1866-1945 一、性状连锁遗传的表现 1.性状连锁遗传的表现 2.连锁遗传的验证及解释 3.完全连锁与拟等位基因 4.不完全连锁与重组 5.连锁群 二、连锁遗传的细胞学基础 1.基因交换的实验证明 2.交换发生的时间 3.交换与交叉的关系 4.交换的理论假设 5.重组的最大频率

  5. 一、性状连锁遗传的表现 P 紫长PPLL ×红圆ppll F1 紫长PpLl F2 紫长 P-L- 紫圆 P-ll 红长 ppL- 红圆 ppll O 284 21 21 74 E 225 75 75 25 X23=189.27> X2 0.01(3)=11.34,差异极显著,表明实得数与理论数不相符。 • 1.性状连锁遗传的表现

  6. 两种不同的亲组合出现相似的结果:若按每一对单位性状考虑均符合3:1的分离比。Bateson和Punnett 推测这种现象是由于PL和pl两种亲本型配子多于Pl和pL两种重组型配子所致。

  7. 一、性状连锁遗传的表现 • 2.连锁遗传的验证——测交法 P pr+pr+vg+vg+×prprvgvg ↓ F1 pr+prvg+vg×prprvgvg F2 基因型 表型 观察值 配子基因型 pr+prvg+vg + + 1339 + + prprvgvg prvg 1195 prvg pr+prvgvg + vg 151 + vg prprvg+vg pr + 154 pr +

  8. P ++vgvg×prpr++ ↓ F1 +pr+vg×prprvgvg F2 基因型 表型 观察值 配子基因型 +prvgvg + vg 965 + vg prpr+vg pr + 1067 pr + + + + + + + 157 + + prprvgvg pr vg 146 prvg 实验结论:F1形成四种类型的配子;但比例显然不符合1:1:1:1,且亲本类型配子明显多于重组型配子;两种亲本型配子数大致相等,两种重组型配子数也大致相等。

  9. 一、性状连锁遗传的表现 • 连锁遗传规律:连锁遗传的相对性状是由位于同一对染色体上的非等位基因间控制,具有连锁关系,在形成配子时倾向于连在一起传递;交换型配子是由于非姊妹染色单体间交换形成的。 • 控制果蝇眼色和翅长的两对非等位基因位于同一同源染色体上。即相引相中,pr+vg+连锁在一条染色体上,而prvg连锁在另一条染色体,杂种F1一对同源染色体分别具有pr+vg+和prvg;相斥相中亦然。 • 2.连锁遗传的解释

  10. 一、性状连锁遗传的表现 连锁遗传——把不同性状常常联系在一起向后代传递的现象称为~。 相引相——不同显性基因或不同隐性基因相互联系在一起的基因构型称为~。如AB/ab 相斥相——显性基因和隐性基因相互联系在一起的基因构型称为~。如Ab/aB • 3.完全连锁与拟等位基因 • ①完全连锁—同一染色体上的非等位基因不发生分离而被一起传递到下一代的现象。目前知道的仅雄果蝇和雌家蚕属于完全连锁。例P75。 • ②拟等位基因—遗传学上把完全连锁的,控制同一性状的非等位基因称为拟等位基因。

  11. 一、性状连锁遗传的表现 • 4.不完全连锁与重组

  12. C-Sh基因间的连锁与交换

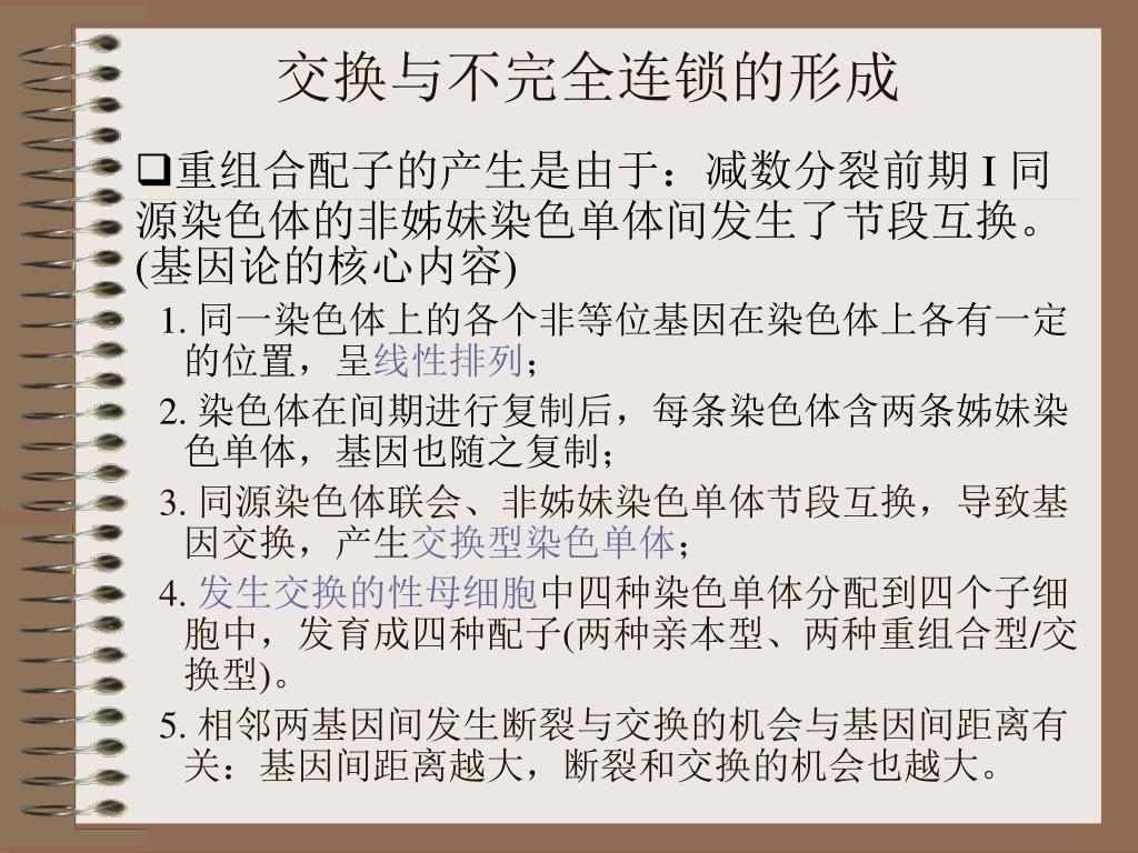
  13. 交换与不完全连锁的形成 • 重组合配子的产生是由于:减数分裂前期 I 同源染色体的非姊妹染色单体间发生了节段互换。(基因论的核心内容) 1. 同一染色体上的各个非等位基因在染色体上各有一定的位置,呈线性排列; 2. 染色体在间期进行复制后,每条染色体含两条姊妹染色单体,基因也随之复制; 3. 同源染色体联会、非姊妹染色单体节段互换,导致基因交换,产生交换型染色单体; 4. 发生交换的性母细胞中四种染色单体分配到四个子细胞中,发育成四种配子(两种亲本型、两种重组合型/交换型)。 5. 相邻两基因间发生断裂与交换的机会与基因间距离有关:基因间距离越大,断裂和交换的机会也越大。

  14. 连锁与交换的遗传机理 P F1 (复制) 同源染色体联会(偶线期) 非姊妹染色单体交换(偶线期到双线期) 终变期 四分体

  15. 一、性状连锁遗传的表现 • 不完全连锁——指位于同一染色体上的非等位基因在配子形成过程中发生了互换,不在伴同遗传的现象。 • 交换——在减数分裂期间同源染色体相互配对,同源染色体的非姐妹染色单体间偶尔会发生互换,其过程称为交换。 • 重组——通过染色单体间的交换,产生新基因组合或染色体组合的过程称为重组。 染色体间重组 自由组合 染色体内重组 连锁交换

  16. 一、性状连锁遗传的表现 • 5.连锁群——位于同一染色体上的所有基因组成一个连锁群。

  17. 二、连锁遗传的细胞学基础 • 1.基因交换的实验证明 • ① Creightion和Mclintock的实验(P79) • ②Stern的实验 • 2.交换发生的时间——粗线期 • 3.交换与交叉的关系 • 交换:遗传学术语,是指等位基因交换座位,表现为连锁基因的重组。 • 交叉:是细胞学观察到的染色体交叉现象,这种现象只有在双线期同源染色体互斥,交叉点端化时才能观察到。实际上这时基因已经交换,交叉并不能表明交换的过程,而是交换的直接结果。 • 实验证明:花斑染色技术

  18. 二、连锁遗传的细胞学基础 • 4.交换的理论假设 • ①断裂—重接模型Darlington 于1937年提出 • ②拷贝选择模型 John Belling 于1928年提出 • 5.重组的最大频率 • ①在同一对非姐妹染色单体上交换次数对重组频率的影响 • ②不同对非姐妹染色单体的双交换对重组频率的影响

  19. 4.2 连锁与交换的遗传分析 • 一、连锁的表示方法 A B 或AB / ab a b Ab / Ab • 二、重组值及其测定 • 1.重组值与交换值 • 2.重组值的测定 • 三、重组值与遗传距离 • 四、影响重组值的因素

  20. 二、重组值及其测定 • 1.重组值与交换值 重组值(Rf):不完全连锁的双杂合体产生的重组型配子占总配子数的比率。 交换值:指不完全连锁的两基因间发生交换的频率。 注意,通常又把重组值称为交换值。但严格说,交换值不能等同于重组值,因为等位基因之间偶然会发生多重交换,多重交换的结果不一定形成重组型配子,用重组值代表交换值会造成偏低的估计。可用Haldane 推导出的作图函数进行校正。 其中,x表示交换率,m表示每个减数分裂细胞在某一特定区域发生交换的平均次数。

  21. 二、重组值及其测定 • 2.重组值的测定 • ①测交法——测交后代(Ft)的表现型的种类和比例直接反映被测个体(如F1)产生配子的种类和比例。 • ②自交法 • A、简易法(x—指双隐性纯合子的频率) • B、最大可能法 • C、乘积法 相引相 相斥相

  22. 三、重组值与遗传距离 • 1.非姊妹染色单体间交换次数及位置是随机的; • 2. 两个连锁基因间重组值的变化范围是[0~50%],其变化反映基因间的连锁强度、基因间的相对距离,但交换值可大于1。 • 两基因间的距离越远,基因间的连锁强度越小,重组值就越大;反之,基因间的距离越近,基因间的连锁强度越大,重组值就越小。 • 3. 通常用重组值/交换值来度量基因间的相对距离,也称为遗传距离(genetic distance)。通常以1%的交换值作为一个遗传距离单位(1cM),1cM≈1Mb。

  23. 基因间的距离与交换值、遗传距离、连锁强度

  24. 四、影响重组值的因素 • 1.基因在染色体上的位置。一般来说,越靠近染色体末端的基因其重组率越高。 • 2.基因之间的距离。基因之间相距越远,重组率越高;反之则相反。 • 3.重组型配子生活力的差异会影响重组率的估计。 • 4.减数分裂中同源染色体不能联会或联会不好,无法形成重组型配子或减少重组型配子产生的机会。 • 5.群体大小。当重组率很低时,在小群体中可能不会出现重组型个体,要准确估计重组率,足够数量的群体是必需的。 • 6.低温、辐射能使重组率提高。

  25. 四、影响重组值的因素 • 7.激素。激素对重组率影响表现在雌雄个体重组率有差异。如雄果蝇的染色体不发生交换,不形成重组型配子,因此在果蝇的基因重组测定中,杂合亲本总是用雌果蝇。但在家蚕中却是雌蚕的染色体不发生交换(♀ZW)。 • 8.二价阳离子(如Ca2+、Mg2+等)也会影响重组率,过高会降低重组率,过低会提高重组率。 • 9.年龄及其它外部条件也会影响基因的重组率。

  26. 4.3 基因定位与连锁遗传图 • 一、基因定位 • 二、干扰和符合 • 三、连锁遗传图

  27. 一、基因定位 • 1.基因定位的含义与层次 • 2.两点测验 • 3.三点测验

  28. 基因定位(gene location/localization) • 基因定位:确定基因在染色体上的相对位置和排列次序。 • 根据两个基因位点间的交换值能够确定两个基因间的相对距离,但并不能确定基因间的排列次序。 例:玉米糊粉层有色C/无色c基因、籽粒饱满Sh/凹陷sh基因均位于第九染色体上;且C-Sh基因间的交换值为3.6%。 因此一次基因定位工作常涉及三对或三对以上基因位置及相互关系。

  29. 基因定位的层次 • 广义的基因定位有三个层次: • 1.染色体定位(单体、缺体、三体定位法); • 2.染色体臂定位(端体分析法); • 3.连锁分析法(linkage analysis) 。

  30. 连锁分析的方法 • 两点测验(two-point testcross) 通过三次测验,获得三对基因两两间交换值从而估计其遗传距离,每次测验两对基因间交换值,根据三个遗传距离推断三对基因间的排列次序。 • 三点测验(three-point testcross) 一次测验就考虑三对基因的差异,从而通过一次测验获得三对基因间的距离并确定其排列次序。

  31. 2.两点测验:步骤(1/3) 1. 通过三次亲本间两两杂交,杂种F1与双隐性亲本测交,考察测交子代的类型与比例。 例:玉米第9染色体上三对基因间连锁分析 子粒颜色: 有色(C)对无色(c)为显性; 饱满程度: 饱满(Sh)对凹陷(sh)为显性; 淀粉粒: 非糯性(Wx)对糯性(wx)为显性. (1).(CCShSh×ccshsh)F1×ccshsh (2).(wxwxShSh×WxWxshsh)F1×wxwxshsh (3).(wxwxCC×WxWxcc)F1 ×wxwxcc

  32. 2.两点测验:步骤(2/3) 2. 计算三对基因两两间的交换值估计基因间的遗传距离。

  33. 2.两点测验:步骤(3/3) 3. 根据基因间的遗传距离确定基因间的排列次序并作连锁遗传图谱。 Rf C-Sh= 3.6 Rf Wx-Sh =20 Rf Wx-C=22

  34. 两点测验的局限性 1.工作量大,需要作三次杂交,三次测交; 2.不能排除双交换的影响,准确性不够高。当两基因位点间超过五个遗传单位时,两点测验的准确性就不够高。

  35. 3.三点测验:步骤(1/7-2/7) 1.用三对性状差异的两个纯系作亲本进行杂交、测交; P: 凹陷、非糯性、有色× 饱满、糯性、无色 shsh ++ ++ ++ wxwx cc F1及测交: 饱满、非糯性、有色×凹陷、糯性、无色 +sh +wx +c shsh wxwx cc ? 2.考察测交后代的表现型、进行分类统计;判断基因之间是否连锁,是怎样连锁的。 在不完全连锁的情况下测交后代有多少种表现型?

  36. F1 配子种类 测交后代的表现型 粒数 交换类别 + wx c 饱满、糯性、无色 2708 亲本型 sh + + 凹陷、非糯、有色 2538 + + c 饱满、非糯、无色 626 单交换 sh wx + 凹陷、糯性、有色 601 sh + c 凹陷、非糯、无色 113 单交换 + wx + 饱满、糯性、有色 116 + + + 饱满、非糯、有色 4 双交换 sh wx c 凹陷、糯性、无色 2 总 数 6708 3.三点测验:步骤(3/7-4/7) 3. 按各类表现型的个体数,对测交后代进行分组; 4. 进一步确定两种亲本类型和两种双交换类;

  37. 3.三点测验:步骤(5/7) 5.确定三对基因在染色体上的排列顺序; 用两种亲本型配子与两种双交换型配子比较,双交换配子与亲本型配子中不同的基因位点位于中间。 如:+wxc与shwxc相比只有sh位点不同,因此可以断定sh位点位于wx和c之间;同理,sh++与+++相比也只有sh位点不同,也表明sh位点位于wx和c之间。

  38. 基因间排列顺序确定

  39. 3.三点测验:步骤(5/7) 6. 计算基因间的交换值; 由于双交换实际上在两个区域均发生交换,所以在估算每个区域交换值时,都应加上双交换值,才能够正确地反映实际发生的交换频率。

  40. 3.三点测验:步骤(5/7) 7. 绘制连锁遗传图。 已知Sh位于wx与c之间; Rf C-Sh= 3.5% Rf Wx-Sh =18.4% Rf Wx-C=21.9% 1.三点测验考虑到了wx与c之间的双交换值,应该比两点测验得到的遗传距离更大。但事实上变小了,为什么? 2.各种方法在各次试验中测定的交换值-遗传距离都不相同,倒底哪一个最能反映基因间的遗传距离?如何选择?

  41. 表型 数目 类型 比例 Rf v-b Rfv-l Rfb-l vbl 301 亲组合 58.7% +++ 298 +b+ 115 单交换 21.6% √ √ v+l 105 +bl 80 单交换 14.9% √ √ v++ 72 ++l 20 双交换 3.8% √ √ vb+ 19 合计 1020 36.5% 18.7% 25.4% 三点测验与基因定位

  42. 二、干扰和符合 • 1. 理论双交换值 • 连锁与互换的机理表明:染色体上除着丝粒外,任何一点均有可能发生非姊妹染色单体间的交换。但是相邻两个交换是否会发生相互影响呢? • 如果相邻两交换间互不影响,即交换独立发生,那么根据乘法定理,双交换发生的理论频率(理论双交换值)应该是两个区域交换频率(交换值)的乘积。 • 例:wxshc三点测验中,wx和c基因间理论双交换值应为:0.184×0.035=0.64%。

  43. 二、干扰和符合 • 2. 干扰(interference): • 测交试验的结果表明:wx和c基因间的实际双交换值为0.09%,低于理论双交换值,这是由于wx-sh间或sh-c间一旦发生一次交换后就会影响另一区域交换的发生,使双交换的频率下降。这种现象称为干扰(interference),或干涉。 • 一个交换发生后,它往往会影响其邻近交换的发生。其结果是使实际双交换值不等于理论双交换值。 • 为了度量两次交换间相互影响的程度,提出了符合系数的概念。

  44. 二、干扰和符合 • 3.符合系数(coefficient of coincidence),也称为并发系数,用以衡量两次交换间相互影响的性质和程度。 • 如前例 符合系数=0.09/0.64=0.14。 • 符合系数的性质: • 真核生物:[0, 1]—正干扰; • 某些微生物中往往大于1,称为负干扰。

  45. 三、连锁遗作图 • 1.染色体作图(chromosome mapping)——指确定相互连锁的基因在染色体上的位置及其相互间的遗传距离的过程。 • 2. 连锁遗传图(linkage map),遗传图谱(genetic map)。 • 3.遗传作图的过程与说明。 • 连锁遗传图绘制的基本过程; • 大于50个遗传单位的遗传距离说明什么? • 要求能够读懂连锁遗传图的信息。 • 4.连锁群

  46. 4.4 真菌类的染色体作图 • 一、红色面包霉的特点 • 二、四分子分析与着丝点作图 • 三、红色面包霉的连锁与交换

  47. 一、 红色面包霉的特点 • 红色面包霉(真菌类)的特点: • 易于繁殖、培养、管理; • 可直接观察基因表现,无需测交; • 可获得、分析单次减数分裂的结果等。 • 红色面包霉减数分裂特点: • 每次减数分裂结果(四个分生孢子,或其有丝分裂产生的八个子囊孢子)都保存在一个子囊中; • 四分子或八分子在子囊中呈直线排列——直列四分子,直列八分子,具有严格的顺序。

More Related