haruko
Uploaded by
64 SLIDES
1089 VIEWS
640LIKES

第 13 章 新催化材料

DESCRIPTION

第 13 章 新催化材料. 一、金属碳化物及氮化物. 金属碳化物 / 氮化物具有类贵金属的催化性能。. 1.1 金属碳化物和金属氮化物的结构. 金属原子组成 fcc 、 hcp 、 hex 晶格结构,碳原子和氮原子位于金属原子晶格的间隙位置。这种结构的化合物称为间充化合物。金属碳化物或氮化物结构由其几何因素及电子因素决定: 1 )几何因素 -H äag 经验规则 :非金属原子与金属原子的球半径比小于 0.59 时,就会形成简单的 fcc 、 hcp 、 hex 晶体结构;

1 / 64

Download Presentation

第 13 章 新催化材料

An Image/Link below is provided (as is) to download presentation Download Policy: Content on the Website is provided to you AS IS for your information and personal use and may not be sold / licensed / shared on other websites without getting consent from its author. Content is provided to you AS IS for your information and personal use only. Download presentation by click this link. While downloading, if for some reason you are not able to download a presentation, the publisher may have deleted the file from their server. During download, if you can't get a presentation, the file might be deleted by the publisher.

E N D

Presentation Transcript


  1. 第13章 新催化材料 一、金属碳化物及氮化物 金属碳化物/氮化物具有类贵金属的催化性能。 1.1 金属碳化物和金属氮化物的结构 金属原子组成fcc、hcp、hex晶格结构,碳原子和氮原子位于金属原子晶格的间隙位置。这种结构的化合物称为间充化合物。金属碳化物或氮化物结构由其几何因素及电子因素决定: 1)几何因素-Häag经验规则:非金属原子与金属原子的球半径比小于0.59时,就会形成简单的fcc、hcp、hex晶体结构; 2)电子因素-Engel-Brewer原理:一种金属或合金的结构与其s-p电子数有关,定性的,随s-p电子增加,晶体结构会由表bcc转变为hcp再转变为fcc:如Mo(bcc)-Mo2C(hcp)-Mo2N(fcc)。

  2. 1.2 金属碳化物和氮化物的催化性能 金属碳化物和氮化物中C和N间隙原子使金属原子间的距离增加,晶格扩张,从而导致过渡金属的d能带收缩,费米能级态密度增加,使碳化物和氮化物表面性质和吸附性能同VIII族贵金属类似: 1)具有很高的己烯加氢、己烷氢解、环己烷脱氢催化性能; 2)对FT合成反应生成C2-C4有较高的选择性以及较强的抗中毒能力; 3)CO氧化、NH3的合成、NO还原、新戊醇脱水也有良好的催化性能; 4)加氢脱氮(HDN)和加氢脱硫(HDS)也有很高的活性。

  3. 1.3 金属碳化物和氮化物的合成方法 催化反应中必须用高比表面的金属碳化物或氮化物,其制备方法为: 1)金属或其氧化物同气体反应: 碳化物:M + 2CO → MC + CO2 氮化物:MO + NH3 → MN + H2O + ½ H2 2)金属化合物的分解: 碳化物:W(CO)n + HxCy → WC + H2O + CO 氮化物:Ti(NR2)4 + NH3 → TiN + CO + H2O 3)程序升温反应方法 碳化物:MoO3 + CH4 + H2 → Mo2C + 3H2O 氮化物:WO3 + NH3 → W2N + H2O

  4. 4)利用高比表面的载体加以负载: 碳化物:Mo(CO)6/Al2O3→ Mo2C/Al2O3 氮化物:TiO2/SiO2 + NH3 → TiN/SiO2 5)金属氧化物蒸气同固体碳反应: 碳化物:V2O5(g) + C → VC + CO 6)液相方法 碳化物:MoCl4(THF)2 + LiB(Et)3H → Mo2C 氮化物:[(Me)3SiN]3La + NH3 → LaN

  5. 1.4 金属碳化物和金属氮化物在催化中的应用举例 1、-Mo2N0.78对噻吩加氢脱硫的催化性能 噻吩加氢脱硫反应是一个典型的加氢脱硫探针反应。

  6. 2、吡啶在Mo2N上的加氢脱氮反应 吡啶加氢脱氮反应是一个典型的加氢脱氮探针反应。

  7. 3、Mo2C(hcp)和Mo2C(fcc)两种催化剂上CO加氢反应3、Mo2C(hcp)和Mo2C(fcc)两种催化剂上CO加氢反应 (1) Mo2C(hcp)和Mo2C(fcc)的制备 MoO3先经H2还原成金属Mo,接着用CH4/H2混合气体进行碳化而得Mo2C(hcp); MoO3在NH3中还原可得到Mo2N(fcc),将Mo2N(fcc)在CH4/H2混合气中加热便可转变为Mo2C(fcc)。 (2) Mo2C(hcp)和Mo2C(fcc)对CO加氢反应的催化性能 Mo2C(hcp):生成甲烷的速率在反应的最初50min增长迅速,而后缓慢下降,经16h后达到稳定速率;生成乙烯和乙烷的速率低于甲烷,但二者一直保持平行; Mo2C(fcc):生成甲烷的速率在反应的最初50min增长迅速,而后缓慢增加,250min后未出现极大值;生成乙烯和乙烷的速率低于甲烷,乙烷生成速率高于乙烯,但二者一直保持平行;

  8. 4、Mo2C(hcp)和Mo2C(fcc)上C2H6氢解反应 Mo2C(hcp)乙烷氢解的速率比Mo2C(fcc)高达200倍。一个可能的解释是Mo2C(hcp)主要暴露(101)面,而Mo2C(fcc)主要暴露(200)面。

  9. 二、非晶态合金催化剂 非晶态合金:短程有序,长程无序。 制备非晶态合金的两种方法:1)骤冷法;2)化学还原法 负载型非晶态合金催化材料是非晶态催化材料工业化的可行途径。 2.1 负载型非晶态合金的制备 1、负载型M-P非晶态合金催化剂的制备(化学镀法) 将载体在含金属盐和NaH2PO2的溶液中进行化学渡制,可以制备Ni-P、Co-P、Ni-Co-P、Ru-P、Ni-W-P、Ni-Pd-P等负载型非晶态合金催化剂。 2、负载型M-B非晶态合金催化剂的制备(化学还原法) 将载体在含金属盐的溶液,然后滴加KBH4进行还原,可以制备Ni-B、Co-B、Fe-B、Ru-B、Pd-B、Ni-M-B等负载型非晶态合金催化剂。

  10. 2.2 负载型非晶态合金催化剂在催化中的应用 1、负载型NiB非晶态合金催化剂常压气相苯加氢反应 传统Ni/Al2O3催化剂:工艺较成熟,但活性低,易于中毒; NiB/SiO2催化剂:高活性和稳定性,良好的热稳定性和抗硫性能 。

  11. 反应机理:LH机理 速控步 Ni负载量较低时,没有足够的活性位,因此活性较低。

  12. 2、NiB/SiO2环戊二烯加氢制环戊烯 (1)NiB/SiO2催化剂的制备---Ni80P20

  13. (2)环戊二烯加氢反应的催化性能 传统Pd/Al2O3催化剂在相同的反应条件下,环戊二烯转化率和环戊烯选择性分别为33%和70%。

  14. 利用N2作为热导介质在一定范围对催化反应影响不大,表明非晶态NiB/SiO2是理想的环戊二烯的加氢催化剂。利用N2作为热导介质在一定范围对催化反应影响不大,表明非晶态NiB/SiO2是理想的环戊二烯的加氢催化剂。

  15. 3、CO氧化反应 反应过程中Pd33Zr67会转化为具有相当大界面面积的Pd/ZrO2催化剂,从而表现出比传统Pd/ZrO2催化剂更为优越的催化性能。

  16. 三、不对称(手性)合成催化剂 3.1 简介 所谓手性,即一个分子可以有两个主体异构形式。这两个主体异构形式如同左手和右手的关系,即是对映的关系。 具有手性主体异构形式的化合物称为对映异构体。对映异构体的一半物理性质和化学性质相同,唯一的区别是可使偏振光分别向左或向右偏移。 右旋对映异构体:“d”、“+”、“D”、“S” 左旋对映异构体:“l”、“-”、“L、”R“” 自然界存在的糖为D构型、氨基酸为L构型、蛋白质和DNA的螺旋构象都是右旋的。 手性药物的两个对映体有着不完全相同甚至截然相反的生理活性及药理作用。

  17. 3.2 手性化合物的制备 传统的制备方法:利用生物技术、酶技术或者化学分析方法由天然物质得到; 不对称催化合成 3.3 不对称催化合成反应的评价指标 1、对映体过量ee值 2、光学收率yo []m和[]p分别为所合成的手性化合物和纯光学物质使偏振光偏转的角度。

  18. 3.4 不对称合成的催化剂 酶催化剂、金属配合物和生物碱不对称合成催化剂 手性配体修饰的金属手性合成催化剂 1、金属配合物催化剂中的金属

  19. 2、金属配合物催化剂中的配体 手性瞵化物、手性胺类、手性醇类、手性酰胺类、手性亚砜、手性冠醚。 3.5 不对称催化合成反应 1、不对称催化加氢反应 -酰基氨基丙烯酸 -酰基氨基丙烷

  20. D10P配体 Ph/DIPAMP L-dopa

  21. 四氢异喹啉 R-BINAP

  22. 2、不对称催化氧化反应 选取不同旋光性的酒石酸二乙酯为催化剂可得到不同结构的异构体。

  23. 3、不对称催化环丙烷化反应 烯烃环丙烷化的反应是生成C-C键的反应。

  24. 3.6 手性配合物的固载化 载体多为不溶的高聚物、硅胶和分子筛等。 将配体同Rh或Ni的配合物固载到硅胶或者USY分子筛的硅醇基上,可对N-酰基脱氧苯基丙氨酸衍生物的加氢反应有一定催化活性: Rh基配体:

  25. 四、纳米催化材料 4.1 纳米粒子概述 纳米粒子:尺寸在1-100 nm之间的粒子。 4.2 纳米粒子的结构及特性 纳米粒子具有各类缺陷,如孪晶界、层错、位错等,甚至存在亚稳相。当粒子尺寸小到几个纳米时,会以非晶态存在。 1、体积效应:当粒子尺寸与传导电子的德布罗意波长相当或更小时,其周期性的边界条件会被破坏,从而导致粒子的熔点、磁性、热阻及光学性能、化学性能比普通的颗粒有较大的区别。 2、表面效应:纳米粒子的表面原子数与粒子所含原子总数之比随粒子直径变小而急剧增大。由于表面原子有许多悬挂键,易于与其它原子结合而稳定下来,因此纳米粒子具有很高的化学活性。

  26. 3、量子尺寸效应:粒子颗粒小到一定数值时,其费米能级附近的电子能级有准连续能级转变为分立能级的现象,称为量子尺寸效应。3、量子尺寸效应:粒子颗粒小到一定数值时,其费米能级附近的电子能级有准连续能级转变为分立能级的现象,称为量子尺寸效应。 金属纳米粒子能级间的间隔: 4、宏观量子隧道效应:隧道效应是指微观粒子贯穿势垒的能力。宏观量子隧道效应是指一些宏观物理量(如磁化强度)的隧道效应。

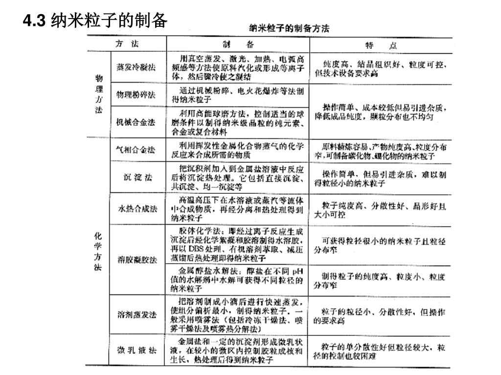
  27. 4.3 纳米粒子的制备

  28. 4.4 纳米粒子在催化领域中的应用 1、纳米金属粒子 负载的纳米金催化剂

  29. 2、纳米级分子筛 纳米级分子筛可催化的反应:苯的烷基化、烯烃齐聚、苯酚羟化反应、加氢裂解反应、硫化裂化反应、MTG等。 分子筛颗粒越小,反应寿命越长,容碳能力越强。

  30. 3、纳米级钙钛矿型复合氧化物 钙钛矿型复合氧化物可催化低碳烃完全氧化、烃类选择氧化和甲烷重整制合成气。 甲烷完全燃烧

  31. 4、纳米级NiO催化剂 7-10nm的NiO催化剂在275就可以显示常规NiO在400的催化乙烷氧化脱氢制乙烯的性能。

  32. 5、纳米级杂多酸催化剂H3PW12O40/SiO2 30-50nm催化剂H3PW12O40/SiO2:平均粒径40nm,比表面积218.9m2/g。

  33. 6、纳米级金属氧化物在光催化中的作用

  34. Nanoparticles/thin oxide film/metal substrate model catalysts---case 1. Au/TiO2(110) Haruta et al. J. Catal. 144 (1993) 175 Goodman et al. Science 281 (1998) 1647

  35. Goodman et al. Science 306 (2004) 252

  36. Structure-controllable nanoparticles catalysts---case 1. shape effect of Pt NCs on the catalytic activity Tian & Sun et al. Science 316 (2007) 732

  37. Tian & Sun et al. Science 316 (2007) 732

  38. Structure-controllable nanoparticles catalysts---case 2. catalysis by confined nanoparticles Pan & Bao et al. Nat. Mater. 6 (2007) 507

  39. Pan & Bao et al. Nat. Mater. 6 (2007) 507

  40. Structure-controllable nanoparticles catalysts---case 3. shape effect of oxides on catalysis Li et al. J. Catal. 229 (2005) 206

  41. 五、介孔分子筛 介孔分子筛:长程有序,并具有均匀的孔道结构,孔道大小可在1.5-10nm范围调变,比表面积超过700m2/g。 介孔分子筛的出现为具有大分子参与的催化过程或需要较大孔径和比表面积催化剂提供了一个重要选择。 5.1 介孔分子筛的合成 1、生成机理 MCM41的液晶模板机理(LCT):无机物种与表面活性剂发生相互作用,然后在表面活性剂自组装作用下(形成液晶相)使无机物种和表面活性剂进一步有序化,最后形成MCM-41介孔分子筛物相。

  42. Davis等提出的MCM41形成机理:无序的表面活性剂棒状胶束首先与硅酸盐物种作用,围绕着棒状胶束外表面形成两三层氧化硅层,然后自发的聚集成有序的六方结构,在无机物缩聚到一定程度后就生成了MCM-41物相。Davis等提出的MCM41形成机理:无序的表面活性剂棒状胶束首先与硅酸盐物种作用,围绕着棒状胶束外表面形成两三层氧化硅层,然后自发的聚集成有序的六方结构,在无机物缩聚到一定程度后就生成了MCM-41物相。

More Related