ghazi
PRESENTED BY
211 SLIDES
2.39K VIEWS
2.11K LIKES

第五章 資料結構

DESCRIPTION

資電學院 計算機概論 F7810. 第五章 資料結構. 陳邦治編著 旗標出版社. 本章重點. 通常資料結構所包含的主題有二大類,一類是表示資料的基本工具,另一類則是常用的演算法 在設計程式的過程中經常被用來表示資料的基本工具例如陣列、鏈結串列、堆疊、樹狀結構及圖形等都算是資料的結構 在撰寫程式的過程中所經常使用的演算法例如搜尋法、排序法、樹及圖形的追蹤法等都是資料結構所含括的內容 資料結構、演算法及程式設計這三個主題彼此間具有密不可分的關係. 大綱. 陣列 (array) 鏈結串列 (linked list) 堆疊與佇列 (stack and queue)

1 / 211

Download Presentation

第五章 資料結構

An Image/Link below is provided (as is) to download presentation Download Policy: Content on the Website is provided to you AS IS for your information and personal use and may not be sold / licensed / shared on other websites without getting consent from its author. Content is provided to you AS IS for your information and personal use only. Download presentation by click this link. While downloading, if for some reason you are not able to download a presentation, the publisher may have deleted the file from their server. During download, if you can't get a presentation, the file might be deleted by the publisher.

E N D

Presentation Transcript


  1. 資電學院計算機概論F7810 第五章 資料結構 陳邦治編著 旗標出版社

  2. 本章重點 • 通常資料結構所包含的主題有二大類,一類是表示資料的基本工具,另一類則是常用的演算法 • 在設計程式的過程中經常被用來表示資料的基本工具例如陣列、鏈結串列、堆疊、樹狀結構及圖形等都算是資料的結構 • 在撰寫程式的過程中所經常使用的演算法例如搜尋法、排序法、樹及圖形的追蹤法等都是資料結構所含括的內容 • 資料結構、演算法及程式設計這三個主題彼此間具有密不可分的關係

  3. 大綱 • 陣列(array) • 鏈結串列(linked list) • 堆疊與佇列(stack and queue) • 樹(tree) • 搜尋作業(searching) • 排序作業(sorting) • 圖形(graph) 3 3

  4. 陣列 • 陣列主要是由陣列的名稱,維度(dimension),元素型態以及陣列註標(index)組成 • 陣列有二項特別的限制 • 必須配置連續的記憶體空間給陣列元素使用 • 陣列中所有元素的型態必須完全相同,也就是說每個元素所佔用的記憶體空間必須是相同的

  5. 範例 • 若A是一個包含5個元素的陣列,元素的型態為整數。若整數型態資料佔用記憶體的空間為2個位元組,假設配置給陣列A的記憶體位址由100開始,利用A[1]、A[2]、A[3]、A[4]及A[5]來表示陣列的5個元素,則陣列A的所有元素之記憶體空間使用情形將如下圖所示 由上圖知A[1]、A[2]、A[3]、A[4]及A[5]佔用了連續的記憶體空間且因為元素的型態相同,因此使用的記憶體空間也相同

  6. 陣列儲存方法 • 陣列在記憶體中的儲存方式可分為「以列為優先」(row major ordering)及「以行為優先」(column major ordering)二種 • 「以列為優先」是在編排陣列中元素之順序時,由最右邊的註標值開始進位 • 「以行為優先」則是在編排陣列中元素之順序時,由最左邊的註標值開始進位 • 一般來說,由於以列為優先法較符合人類的習慣,因此除了FORTRAN採用「以行為優先」外,其他的程式語言多是採用「以列為優先」

  7. 範例 • 請針對二維陣列X[1:3, 1:5],說明「以列為優先」陣列元素在記憶體中排列的順序

  8. 範例 • 請針對二維陣列X[1:3, 1:5],說明「以行為優先」陣列元素在記憶體中排列的順序

  9. 陣列求址公式 • 對於陣列中特定的元素若要知道儲存該元素的記憶體空間之位址,必須利用陣列求址公式來計算 • 陣列求址公式分為 • 一維陣列 • 二維陣列 • 多維陣列

  10. 一維陣列求址公式 • 陣列為X(l:u),其中l為陣列之註標下限,u為陣列之註標上限,w為每個元素所使用的記憶體空間大小 • 陣列元素個數:(u- l+1)。 • 陣列佔用記憶體空間量:(u- l+1)×w。 • 陣列X的位址函數L:L(X[i])=α+w×(i-l) 其中α為陣列X在記憶體中之起始位址

  11. 一維陣列求址範例 • 假設一陣列規格如下:int X [1:100];陣列起始為20,一個整數佔用二個記憶體空間,則X這個陣列佔用的記憶體空間的計算方法如下

  12. 二維陣列求址公式 • 陣列為X(l1:u1, l2:u2),其中l1為陣列左方維度之註標下限,u1為陣列左方維度之註標上限,l2為陣列右方維度之註標下限,u2為陣列右方維度之註標上限 • 陣列元素個數:(u1- l1+1)×(u2- l2+1) • 陣列佔用記憶體空間量:(u1- l1+1)×(u2- l2+1)×w • 陣列X的位址函數,分為「以列為優先」及「以行為優先」二種,假設α為陣列X在記憶體中之起始位址: • 「以列為優先」位址函數: • Lrow (X[i,j])=α+w×[(i-l1)×(u2- l2+1)+(j-l2)] • 「以行為優先」位址函數: • Lcolumn (X[i,j])=α+w×[(j-l2)×(u1- l1+1)+(i-l1)]

  13. 二維陣列求址範例 • 假設一陣列規格如下:int X [1:100, 5:90];陣列起始為20,一個整數佔用二個記憶體空間,則X陣列佔用的記憶體空間的計算方法如下

  14. 二維陣列求址範例 (cont.)

  15. 多維陣列求址公式

  16. 多維陣列求址公式 (cont.)

  17. 多維陣列求址範例 • 三維陣列A[1:4;0:5;2:6],共有幾個元素? • 解:120 分別計算各個維度元素的個數: 「1:4」:有4個元素,「0:5」:有6個元素,「2:6」:有5個元素。 將各個維度元素的個數相乘即為所求:4×6×5=120。 由以上說明可知,題意的三維陣列A共有120個元素

  18. 特殊矩陣表示法 • 矩陣便是二維陣列 • 介紹三種特殊矩陣表示法 • 稀疏矩陣(sparse matrix) • 下三角矩陣(lower triangular matrix) • 上三角矩陣(upper triangular matrix)

  19. 稀疏矩陣 • 稀疏矩陣是指矩陣中非零的元素數量很少,常用的表示法有「直接表示法」及「列-行索引表示法」(row-column indexing)二種

  20. 稀疏矩陣--直接表示法 直接利用二維陣列A來表示稀疏矩陣。因稀疏矩陣共有25個元素, A便需宣告為有25個元素的二維陣列,一個陣列元素存在一個矩陣元素,對應關係如下頁

  21. 稀疏矩陣--直接表示法 (cont.)

  22. 稀疏矩陣--列-行索引表示法 • int A[S] [3]; • S : 總非零項個數 • A [0] [0] : 總列數 • A [0] [1] : 總行數 • A [0] [2] : 非零項總個數 • 第i個非零項相關資料如下(由左而右,由上而下): • A [i] [0] : 所在列數 • A [i] [1] : 所在行數 • A [i] [2] : 值

  23. 下三角矩陣 • 「下三角矩陣」是指矩陣內對角線以上(不含對角線)所有元素之值皆為0,如右圖 • 以列為主序(即依照第一列,第二列,…,第n列之順序),將「下三角矩陣」依序儲存則,aij元素代表第i列第j行的元素,相當於「下三角矩陣」中第[1+2+…+(i-1)]+j = 個元素 • 以行為主序(即依照第一行,第二行,…,第n行之順序)把「下三角矩陣」則aij元素代表第i列第j行的元素,相當於「下三角矩陣」中第[n+(n-1)+…+(n-(j-2)]+(i-j)+1 = 個元素

  24. 上三角矩陣 • 「上三角矩陣」是指矩陣內對角線以下(不含對角線)所有元素之值皆為0,如右圖所示 • 以列為主序,將「上三角矩陣」依序儲存則,aij元素代表第i列第j行的元素,相當於「上三角矩陣」中第 個元素 • 以行為主序把「上三角矩陣」則aij元素代表第i列第j行的元素,相當於「上三角矩陣」中第[1+2+…+(j-1)]+i = 個元素

  25. 鏈結串列 • 鏈結串列(linked list)是寫作程式時,常用的一種資料結構。在鏈結串列中是利用指標來表示元素之下一個元素的位址。常用的格式如下 • 上圖中「資料欄位」用來存放資料內容,若資料項目有多個則可以有多個「資料欄位」,而「鏈結欄位」則是用來存放下一筆資料的位址

  26. 鏈結串列實例 • 最後一筆資料的「鏈結欄位」內容為「nil」代表該筆資料的後方已無資料

  27. 使用鏈結串列資料結構的理由

  28. 鏈結串列與陣列的比較

  29. 堆疊 • 堆疊(stack)是指一有序串列(ordered list) • 僅能由一端做加入(add)與刪除(deletion)的動作,此端稱作開口端(或頂端),而另一端則稱為封閉端(或底端), • 堆疊具有先進後出(First In Last Out--FILO)或後進先出(Last In First Out--LIFO) 的特性

  30. 堆疊的操作 • 堆疊有下列五項主要操作 • create (新建一個堆疊) • push (加入一新資料項進入堆疊) • pop (由堆疊中刪除一個資料項) • top (讀取出堆疊中最頂端的資料項,但堆疊內容未被破壞) • isempty (檢查是否為空堆疊)

  31. 堆疊的操作 – create, 建立一個新的堆疊

  32. 堆疊的操作 – push, 加入一新資料項進入堆疊

  33. 堆疊的操作 – pop, 從堆疊中取出一個元素

  34. 堆疊的操作 – top,從堆疊中讀取最靠近開口端元素之值,但不破壞堆疊之結構

  35. 堆疊的操作 – isempty,檢驗堆疊是否為空堆疊

  36. 範例 • 若有一堆疊,其內的資料為ABCDEF,其中堆疊頂端的資料是F。假設push(X)代表將資料X壓入堆疊中,而pop代表從堆疊頂端取出資料,試問當堆疊的操作順序是push(X),pop,pop,push(X),pop,pop,push(X),push(X),pop,pop時,完成此序列操作後,堆疊頂端的資料應為何? • ANS: D

  37. 運算式的轉換 • 運算式是用來表達計算過程的表示法 • 例如「a+b」便是對運算元(operand) a與b執行加法運算子(operator)之計算 • 運算式常見的表示法有中置式(infix)、前置式(prefix)及後置式(postfix)三種 • 人類習慣採用中置式來表示運算式,但計算機的運算則是採用前置式或後置式較為方便;因此一般來說,程式設計師利用中置式來表達計算過程,但這些以中置式寫成的敘述,在計算機處理前會先被轉換成前置式或後置式

  38. 中置式 • 將運算子擺放在對應運算元的中間 • <運算元> <運算子> <運算元>;如:x+y。

  39. 前置式(prefix) • 將運算子擺放在對應運算元的前面,又稱polish notation • <運算子> <運算元> <運算元>;如:+xy

  40. 後置式(postfix) • 將運算子擺放在對應運算元的後面,又稱reverse polish notation • <運算元> <運算元> <運算子>;如:xy+

  41. 中置式轉換為前置式 • 將運算式中的運算子以左小括號「(」及右小括號「)」分隔開來,分隔之方式是對每一個運算子加入一組相對應的「(」,「)」且分隔時需考慮運算子運算的優先順序 • 依照運算子的優先順序對「(」,「)」加入編號 • 將運算子取代相對應的「(」,並去除剩餘的所有「)」

  42. 中置式轉為後置式 • 將運算式中的運算子以左小括號「(」及右小括號「)」分隔開來,分隔之方式是對每一個運算子加入一組相對應的「(」,「)」且分隔時需考慮運算子運算的優先順序 • 依照運算子的優先順序對「(」,「)」加入編號 • 將運算子取代相對應的「)」,並去除剩餘的所有「(」

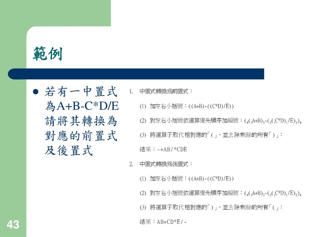
  43. 範例 • 若有一中置式為A+B-C*D/E請將其轉換為對應的前置式及後置式

  44. 範例 • 請利用堆疊對以下前置式作求值動作: - + A B / * C D E • 利用堆疊對「前置式」作求值動作時,必須由右至左來處理,遇到運算元時將運算元push到堆疊中,遇到運算子時由堆疊中pop出二個運算元執行該運算子之運算後,再將結果push回堆疊中

  45. 範例 • 請利用堆疊對以下後置式作求值動作: AB+CD*E/- • 利用堆疊對「前置式」作求值動作時,必須由左至右來處理,遇到運算元時將運算元push到堆疊中,遇到運算子時由堆疊中pop出二個運算元執行該運算子之運算後,再將結果push回堆疊中

  46. 範例 • 考慮下面這一個遞迴公式,其中n是正整數f(n)=f(n-1)×n,f(1)=1請問f(100)是什麼? • 解:100! • 本題為求階層值的重要範例,建議由最小的輸入值1開始往目標值100的方向來處理,處理步驟如右

  47. 佇列 • 佇列(queue)是一個有序串列,元素的加入與刪除是在不同端進行,所以佇列有先進先出(FIFO)的特性,元素的刪除由前端(front)進行,而元素的插入則由後端(rear)進行

  48. 範例 • 若有一佇列,初始時為空佇列。假設Add(X)代表將資料X加入佇列後端,而Delete代表從佇列前端取出資料,試問當佇列的操作順序是Add(A),Add(B),Delete,Add (C),Add (D),Delete,Add (E),Add (F),Delete時,完成此序列操作後,佇列內的資料應為何? • 解:C

  49. 佇列的操作 • 佇列有下列五項主要操作,分別是: • create (新建一個佇列) • add (加入一新資料項進入佇列) • delete (由佇列中刪除一個資料項) • front (讀取出佇列中最頂端的資料項,但佇列內容未被破壞) • isempty (檢查是否為空佇列)

  50. 佇列的操作– create, 新建一個佇列

More Related