gayle
Uploaded by
79 SLIDES
987 VIEWS
790LIKES

第八章 固定资产投资

DESCRIPTION

第八章 固定资产投资. 山东师范大学商学院 张晓燕. 教学目的与要求: 了解固定资产的概念、固定资产投资的特点、固定资产投资的程序、现金流量分析的基本内容; 熟悉项目风险分析的方法; 学会投资评价方法的应用; 掌握投资评价的基本方法。. 引例 成信公司的项目投资决策.

1 / 79

Download Presentation

第八章 固定资产投资

An Image/Link below is provided (as is) to download presentation Download Policy: Content on the Website is provided to you AS IS for your information and personal use and may not be sold / licensed / shared on other websites without getting consent from its author. Content is provided to you AS IS for your information and personal use only. Download presentation by click this link. While downloading, if for some reason you are not able to download a presentation, the publisher may have deleted the file from their server. During download, if you can't get a presentation, the file might be deleted by the publisher.

E N D

Presentation Transcript


  1. 第八章 固定资产投资 山东师范大学商学院 张晓燕

  2. 教学目的与要求: • 了解固定资产的概念、固定资产投资的特点、固定资产投资的程序、现金流量分析的基本内容; • 熟悉项目风险分析的方法; • 学会投资评价方法的应用; • 掌握投资评价的基本方法。

  3. 引例成信公司的项目投资决策 • 成信公司是一个经济实力较强的生产加工公司,新产品适销对路,并占据了主要销售市场,经济效益连年上涨。基于市场的需要,公司计划扩大经营规模,决定再上生产项目。经多方调研、汇总、筛选,公司只能投资于短期项目A和长期项目B中的一个项目,其投资额为250万元,资金成本为10%。两个项目的期望未来现金流量见下表:

  4. 分析要点及要求: 1)根据成信公司的情况资料,分别计算两个项目的内部收益率,进行项目投资的初步决策。 2)根据成信公司的情况资料,分别计算两个项目的净现值,进行项目投资的初步决策。 3)根据计算结果,画出两个项目的净现值及内部收益率曲线并加以比较,以便进行项目决策的最终选择。

  5. 第八章 固定资产投资 • 第一节 固定资产和投资概述 • 第二节 现金流量分析 • 第三节 投资项目的评价方法 • 第四节 投资项目评价方法的应用

  6. 第一节 固定资产和投资概述 一、投资 二、固定资产 三、固定资产投资

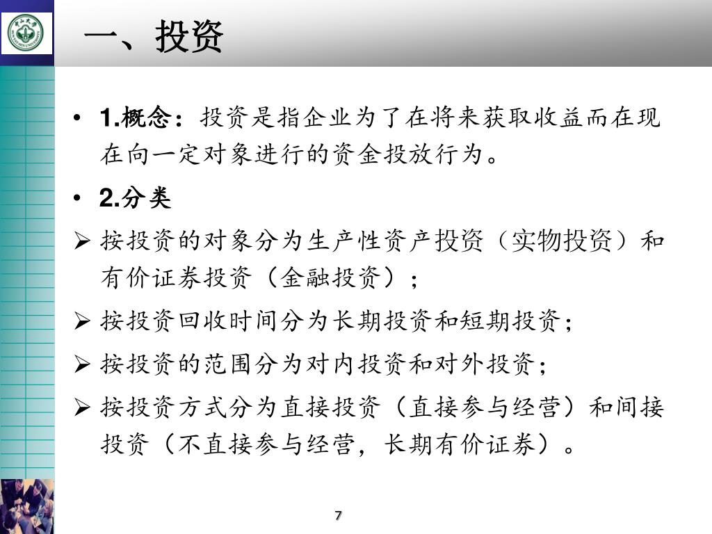
  7. 一、投资 • 1.概念:投资是指企业为了在将来获取收益而在现在向一定对象进行的资金投放行为。 • 2.分类 • 按投资的对象分为生产性资产投资(实物投资)和有价证券投资(金融投资); • 按投资回收时间分为长期投资和短期投资; • 按投资的范围分为对内投资和对外投资; • 按投资方式分为直接投资(直接参与经营)和间接投资(不直接参与经营,长期有价证券)。

  8. 3.作用 • 1)投资对经济增长的影响,投资是经济增长的基本推动力,是经济增长的必要前提。 • 2)投资是促进技术进步的主要因素,技术进步的产生和应用都离不开投资。 • 3)对于投资企业而言,投资能够提高资产的利用效果,获取对目标企业的控制权等等。

  9. 武汉钢铁(集团)公司近三年的对外投资行为 • 2008年12月19日,武钢计划投入不超过1.8亿澳元购买在艾尔半岛南中部的铁矿石项目50%的股份。 • 2009年03月31日,加拿大矿业公司表示,中国主要钢铁生产商武钢集团已与该公司达成入股协议,武钢集团将出资2.4亿美元,收购这家公司19.9%的股权。 • 2010年3月1日 ,武钢集团完成了收购巴西著名投资集团EBX旗下铁矿石生产企业MMX公司,获得了约6亿吨资源权益。 • 2010年03月13日,武汉钢铁(集团)公司昨日又斥资6846万美元控股一非洲铁矿项目———利比里亚邦矿项目。

  10. 二、固定资产 • 1.概念:固定资产是指使用期限超过一年的房屋、建筑物、机器、机械、运输工具以及其他与生产、经营有关的设备、器具、工具等。不属于生产、经营主要设备的物品,单位价值在2000元以上,并且使用期限超过2年的,也应作为固定资产。 • 2.特点 1)使用期限较长,一般超过一个会计年度 2)多次参加生产经营过程而不改变其实物形态 3)用于生产经营而不是为了出售,这是区别固定资产和流动资产的重要标志。

  11. 3.分类 • 1)按固定资产的经济用途分类,可分为生产经营用固定资产和非生产经营用固定资产。 • 2)综合分类,可把企业的固定资产划分为七大类: • (1)生产经营用固定资产; • (2)非生产经营用固定资产; • (3)租出固定资产(指在经营租赁方式下出租给外单位使用的固定资产); • (4)不需用固定资产; • (5)未使用固定资产; • (6)土地; • (7)融资租入固定资产(以融资租赁方式租入的固定资产,在租赁期内应视同自有固定资产进行管理)。

  12. 4.固定资产的计价 1)原始价值计价(原值、原价) • 指取得固定资产时所发生的全部费用支出。 2、重置完全价值计价 • 指在当前情况下重新购建同样全新固定资产所需发生的全部支出。 3、按净值计价(折余价值) • 原值减累计折旧

  13. 三、固定资产投资 • 1.定义 • 固定资产投资是建造和购置固定资产的经济活动,包括固定资产更新(局部和全部更新)、改建、扩建、新建等活动。 • 2.动机 • 追求经营规模的扩大 • 提高企业资产的利用效果 • 分散企业投资,控制企业风险 • 获取对目标企业的控制权

  14. 3.分类 • 1)根据投资在再生产过程中的作用,可把固定资产投资分为:新建企业投资、简单再生产投资、扩大再生产投资。 • 2)按对企业前途的影响,可把固定资产投资分成:战术性投资、战略性投资。 • 3)按投资项目之间的关系,可把企业固定资产投资分成:相关性投资、非相关性投资。 • 4)按增加利润的途径,可把企业固定资产投资分成:扩大收入投资、降低成本投资。 • 5)从决策的角度来看,可把固定资产投资划分为:采纳与否投资、互斥选择投资。

  15. 4.固定资产投资的特点 • 1)固定资产的回收时间较长 • 2)固定资产投资的变现能力较差 • 3)固定资产投资的资金占用数量相对稳定 • 4)固定资产投资的实物形态与价值形态可以分离 • 5)固定资产投资的次数相对较少 • 6)投资数额多且投资风险较大

  16. 案例分析:固定资产投资数额大,风险高 • 在1991年至1994年,维生素C的出口价格高达每公斤10美元左右,利润丰厚。为此,各地纷纷上马维生素C项目,高峰时期国内有28家生产厂,全部是国有企业。 • 国内四大制药企业同时也大幅扩产:1997年石药集团将原3000吨的年产能扩大到5000吨,1999年又扩大到12000吨;东北制药在1998年将年生产规模由10000吨扩大到15000吨;华北制药则扩产到10000吨;江苏江山制药公司的年产能扩大到8000吨。 • 结果是,从1995年到2000年,中国维生素C的生产总量由每年1万吨猛增到5.2万吨,占到全球总产量的一半以上。

  17. 这个产量超过了国内当时的需求水平5000吨,显然,维生素C企业只能把目光投向国际市场。但是,国际市场的需求也已饱和,实际需求为8.5万吨,供应量却超过10万吨。由此,价格一路狂跌就成为必然。 这个产量超过了国内当时的需求水平5000吨,显然,维生素C企业只能把目光投向国际市场。但是,国际市场的需求也已饱和,实际需求为8.5万吨,供应量却超过10万吨。由此,价格一路狂跌就成为必然。  • 产量较小的生产商首先被清扫出局,留下的是东药、石药、华北、江山这四大VC家族,加上近10家年产千吨左右的小厂的产业格局,其中四大家族年产量达4.2万吨,其他厂家总产量为1万吨左右。 • 受非典影响,2003年上半年维生素C的出口成绩不错,众多的业内人士似乎看到了春天。可市场的天空随时变幻,到了9月份形势反转,维生素C价格暴跌,市场价格每公斤4美元左右,只是最高峰的1/3。

  18. 5.固定资产投资管理的程序 • 1)投资项目的提出 • 2)投资项目的评价 • 3)投资项目的决策:接受;拒绝;发还 • 4)投资项目的执行 • 5)投资项目的再评价

  19. 第二节 投资项目的现金流量 • 一、现金流量的概念 • 二、现金流量的确定 • 三、现金流量案例分析

  20. 一、现金流量的概念 • 1.现金和现金流量 • 所谓现金流量(Cash Flow),是指投资项目在其计算期内因资金循环而引起的现金流入和现金流出增加的数量。 • 这里的“现金” 是广义的,是指企业的库存现金和银行存款,还包括企业持有的期限短、流动性强、容易转换为已知金额现金、价值变动风险很小的投资等。 • 一项投资被确认为现金等价物必须同时具备四个条件:期限短、流动性强、易于转换为已知金额现金、价值改动风险小。

  21. 2.现金流入量 • 现金流入量是指投资项目实施后在项目计算期内所引起的企业现金收入的增加额,简称现金流入。 • 1)营业收入 • 2)固定资产的余值 • 3)回收流动资金 • 4)其他现金流入量

  22. 3.现金流出量 • 现金流出量是指投资项目实施后在项目计算期内所引起的企业现金流出的增加额,简称现金流出。 • 1)建设投资(含更改投资) 包括固定资产投资和无形资产投资。 • 2)垫支的流动资金 1)+2)合称项目的原始总投资 • 3)付现成本(或经营成本,最主要的现金流出量) 付现成本 = 变动成本+付现的固定成本 = 总成本-折旧额及摊销额 • 4)所得税额 • 5)其他现金流出量

  23. 4.现金净流量 • 现金净流量是指投资项目在项目计算期内现金流入量和现金流出量的净额。 • 现金净流量(NCF)=年现金流入量-年现金流出量 • 当流入量大于流出量时,净流量为正值;反之,净流量为负值。

  24. 5.项目计算期 • 项目计算期是指投资项目从投资建设开始到最终清理结束的全部时间,用n表示。 • 项目计算期(n)=建设期+经营期 • 1)建设期现金净流量的计算 现金净流量=-该年投资额 • 2)经营期营业现金净流量的计算 现金净流量= 营业收入-付现成本 = 营业收入-(总成本-折旧额) = 利润+折旧额 • 3)经营期终结现金净流量的计算 现金净流量 = 营业现金净流量+回收额

  25. 二、现金流量的确定 • 1.沉落成本 (沉没成本,Sunk cost) • 沉落成本是过去发生的支出,而不是新增成本,对企业当前的投资决策不产生任何影响。 • 2.机会成本 (Opportunity Cost) • 在投资决策中,如果选择了某一投资项目,就会放弃其他投资项目,其他投资机会可能取得的收益就是本项目的机会成本。 • 3.公司其他部门的影响 • 一个项目建成后,该项目会对公司的其他部门和产品产生影响,引起现金流量变化,应计入项目现金流量。 • 4.对净营运资金的影响 • 与项目相关的新增流动资产与流动负债的差额即净营运资金应计入项目现金流量。

  26. 三、现金流量案例分析 • 【例1】有一工业投资项目,已知项目原始投资为250万元,其中固定资产投资200万元,开办费投资10万元,流动资金投资40万元,建设期为1年,建设期资本化利息为20万元。固定资产投资和开办费投资均于建设起点投入,流动资金于完工时(第1年末)投入。该项目固定资产的寿命期为10年,按直线法计提折旧,期满有20万元净残值;开办费于投产当年一次摊销完毕。从经营期第1年起连续4年每年归还借款利息21万元;流动资金于终结点一次回收。投产后第l-4年利润为每年30万元,第5-10年利润为每年40万元。 • 要求计算该项目计算期各年的净现金流量。

  27. 1.项目计算期=建设期+经营期 =l+10=11(年) • 2.固定资产原值=固定资产投资+建设期资本化利息 =200+20=220(万元) • 3.固定资产年折旧额 =(固定资产原值-净残值)/ 固定资产使用年限 =(220-20)/10=20(万元) • 4.终结点年回收额=回收固定资产余值+回收流动资金 =20+40=60(万元) • 5.项目计算期各年的净现金流量NCF • NCF0=-(200+10)=-210(万元) • NCFl=-40(万元) • NCF2=30+20+10+21=8l(万元) • NCF3-5=30+20+21=71(万元) • NCF6-10=40+20=60(万元) • NCF11=40+20+60=120(万元)

  28. 【例2】有一固定资产项目需要一次投入价款120万元,建设期为1年,发生资本化利息10万元,该固定资产可使用8年,按直线法折旧,期末有10万元净残值。【例2】有一固定资产项目需要一次投入价款120万元,建设期为1年,发生资本化利息10万元,该固定资产可使用8年,按直线法折旧,期末有10万元净残值。 • 该项目投入使用后,可使经营期1-5年每年产品销售收入(不含增值税)增加90万元,第6-8年每年B 产品销售收入(不含增值税)增加 70万元,同时使第 l-8年每年的经营成本增加 40万元,该企业所得税税率为 33%,不享受减免税优惠,另外,在经营期的头 5年中.每年归还借款利息12万元。

  29. 根据上述资料计算相关指标 • 1.项目计算期n=1+8=9(年) • 2.固定资产原值=120+10=130(万元〕 • 3.年折旧=(130-10)/8=15(万元) • 4.经营期第 1-5年每年总成本:40+15+12=67(万元) 经营期第 6-8年每年总成本:40+15=55(万元) • 5.经营期第 l-5年每年净利润=(90-67)*(l-33%)=15.41(万元) • 经营期第 6-8年每年净利润=(70-55)*(l-33%)=10.05(万元) • 6.按简化公式计算的项目计算期各年的净现金流量为 • NCF0=-120(万元) • NCF1=0(万元) • NCF2-6=15.41+15+12 = 42.41(万元) • NCF7-8=10.05+15= 25.05(万元) • NCF9= 10.05+15+10=35.05(万元)

  30. 【例3】 某公司为扩充生产能力购一设备,设备投资 12 000元,采用直线法计提折旧,使用寿命为5年,期满设备有残值收入2000元。 • 5年中每年的销售收入为8000元,付现成本第一年为3000元,以后随着设备日渐陈旧,将逐年增加修理费400元;另需垫支运营资金3 000元(设备报废时收回),假设所得税税率为40%。 • 计算该投资项目各年的净现金流量。

  31. 根据以上资料计算相关指标如下: • 1.项目计算期n=0+5=5(年) • 2.每年折旧额=(12 000-2 000)/5=2 000(元) • 3.项目计算期各年的净现金流量 • NCF0=-(12000+3000)=-15000(元) • NCF1=(8000-3000-2000)(1-40%)+2000=3800(元) • NCF2=(8000-3400-2000)(l-40%)+2000=3560(元) • NCF3=(8000-3800-2000)(1-40%)+2000=3320(元) • NCF4=(8000-4200-2000)(l-40%)+2000=3080(元) • NCF5=(8000-4600-2000)(l-40%)+2000+3000+2000 =7840(元)

  32. 【例4】已知某企业打算变卖一套尚可使用5年的旧设备,另购置一套新设备来替换它。新设备的投资额为180000元,旧设备的折余价值为90151元,其变价净收入为 80000元,到第5年末新设备与继续使用旧设备届时的预计净残值相等。新旧设备的替换将在当年内完成(即更新设备的建设期为零)。使用新设备可使企业在第1年增加营业收入50000元,增加经营成本25000元,从第2-5年内每年增加营业收入60000元,增加经营成本30000元。设备采用直线法计提折旧。企业所得税税率为33%,假设与处理旧设备相关的营业税金可以忽略不计。 • 要求:计算该更新设备项目的项目计算期内各年的差量净现金流量(△NCFt)

  33. 根据所提供的资料计算相关指标如下: • 1.更新设备比继续使用旧设备增加的投资额 =180 000-80 000=100 000(元) • 2.经营期前5年每年增加的折旧额=100000/5=20000(元) • 3.经营期第1年总成本的变动额= 25 000+20 000=45 000(元) 经营期第2-5年每年总成本变动额=30000+20000=50000(元) • 4.经营期第 1年营业利润的变动额=50 000-45 000=5 000(元) 经营期2-5年每年营业利润变动额=60000-50000= 10000(元) • 5.经营期第1年增加的净利润=5000*(l-33%)=3350(元) 经营期2-5年每年增加的净利润=10000 *(l-33%)=6700(元) • 6.因旧设备提前报废发生的处理固定资产净损失 =90 151-80 000= 10 151(元) • 7.经营期第1年因发生处理固定资产净损失而抵减的所得税额=10151×33%=3350(元) • 8.按简化公式确定的项目计算期各年的差量净现金流量为 • △NCF0=-(18 000-80 000)=-100 000(元) • △NCF1=3350+20000+3350=26 700(元) • △NCF2-5 =6 700+20 000= 26 700(元)

  34. 第三节 投资评价的基本方法 • 一、动态分析法 折现评价指标,考虑资金时间价值 • 二、静态分析法 非折现评价指标,不考虑资金时间价值 • 三、投资评价方法的比较

  35. 一、动态分析法 • 考虑资金时间价值 • 精确、全面,但计算复杂,用于项目详细可行性研究 • 常用指标 • 净现值 • 等年值 • 获利指数 • 内涵报酬率

  36. 1.净现值法 • 净现值(Net Present Value,缩写NPV)是指投资项目营运期获取的报酬按资金成本或投资者要求的报酬率折算为现值,减去初始投资额现值的差额。 • 式中:i为该项目的行业基准折现率;(P/F,i ,t)为第t年、折现率为i的复利现值系数。

  37. 采用净现值法评价投资项目的判断标准如下: • 1)单项决策时,若NPV≥O,则项目可行;NPV<O,则项目不可行。 • 2)多项互斥投资决策时,如果投资额相等,且净现值大于零的投资项目中,选择净现值较大的投资项目。

  38. 净现值的计算具体可分为以下几种情况: • 1)全部投资在建设起点一次性投入,建设期为零,投产后各年现金净流量相等,则构成普通年金形式: • 净现值=-原始投资额十投产后各年净现金流量×年金现值系数 • 2)全部投资在建设期起点一次投入,建设期为零,投产后每年的营业现金净流量(不含回收额)相等,但终结点第n年有回收额Rn,此时净现值可按两种方法计算。 • 方法一:将1~(n-1)年每年相等的经营净现金流量视为普通年金,第n年的净现金流量视为第n年终值。 • 方法二:将1~n年每年相等的净现金流量按普通年金处理,第n年发生的回收额单独作为该年终值。

  39. 3)全部投资在建设起点一次投入,建设期为s,投产后每年的营业期现金净流量 (s+1) ~n年均相等,则后者具有递延年金的形式,此时的净现值计算公式为: • 4)全部投资在建设期内分次投入,投产后(s+1) ~n年每年营业期现金净流量相等,此时净现值计算公式为:

  40. 净现值法主要优点有: • 1)考虑了资金的时间价值,增强了投资经济性评价的实用性。 • 2)完整地考虑了项目计算期内全部现金流量,体现了流动性与收益性的统一。 • 3)考虑了投资风险,项目投资风险 可以通过提高贴现率加以控制。

  41. 净现值的缺点主要有: • 1)净现值是一个绝对数,不能从动态的角度直接反映投资项目的实际收益率,在进行互斥性投资决策,投资额不等时,仅用净现值往往无法确定投资项目的优劣。 • 2)净现值的计算比较复杂,且较难理解和掌握。 • 3)净现值的计算需要有较准确的现金净流量的预测,并且要正确选择贴现率,而实际上现金净流量的预测和贴现率的选择都比较困难。

  42. 在实务中,确定投资项目贴现率的方法有: • 1)以投资项目的资金成本作为贴现率。 • 2)以投资的机会成本作为贴现率。 • 3)根据投资的不同阶段,分别采取不同的贴现率。如在计算项目建设期现金净流量的现值时,以贷款实际利率作为贴现率;在计算投资项目营业期现金净流量的现值时,以全社会资金平均收益率作为贴现率。 • 4)以行业平均资金收益率作为贴现率。

  43. 2.净现值率法 • 净现值率是指投资项目的净现值占原始投资现值总和的百分比指标(记作NPVR)。计算公式为: • 净现值率 = 投资项目净现值/原始投资现值×100% • 为原始投资现值合计。

  44. 净现值率是一个贴现的相对量评价指标。 • 采用这种方法进行投资项目评价的标准是: • 当NPVR≥0,则项目可行; • 当NPVR<0,则项目不可行。

  45. 净现值率法优点有: • (1)考虑了资金时间价值; • (2)动态反映项目投资的资金投入与产出之间的关系。 • 缺点是: • (1)不能直接反映投资项目的实际收益率; • (2)在资本决策过程中可能导致片面追求较高的净现值率,在企业资本充足的情况下,有降低企业投资利润总额的可能。

  46. 3.现值指数法 • 现值指数法亦称获利指数法(Profitabilily Index,缩写PI), 是指投产后按行业基准收益率或企业设定贴现率折算的各年营业期现金净流量的现值合计 (可简称报酬总现值)与原始投资的现值合计 (投资总现值)之比。其公式为:

  47. 决策原则 • 获利指数≥1,说明投资方案实施后的投资报酬率大于预期报酬率,方案可行;若获利指数<1,应放弃投资 • 在对多个可行互斥投资方案决策时,应选择获利指数较大的项目

  48. 从净现值率和现值指数的计算原理来看,可知这两个指标存在以下关系: PI = l + NPVR • (1)现值指数法与净现值法的本质相同,特别是在进行投资项目的可行性分析时,采用这两种方法将得到相同的结果,因为如果一个投资项目的NPV>O,则一定有PI>1。 • (2)两者都着眼于现金净流量及其资金时间价值,都需要准确地预测投资项目有效期内的现金净流量。 • (3)在原始投资额不同的两个方案之间进行决策分析时,采用现值指数法与净现值法可能得到不一致的结果。

  49. 对获利指数法的评价 (与净现值法的异同) • 相同点:都需要计算现值,都可用来评价投资方案,但都不反映投资项目本身可达到的具体报酬率 • 不同点:净现值法下净现值是个绝对数,反映投资的效益;而获利指数法中的获利指数是个相对数,反映投资的效率,便于投资规模不同而又相互独立的投资项目之间的比较。

  50. 4.内部收益率法 • 内部收益率又叫内含报酬率,(Internal Ratio Return,缩写为IRR) ,是指项目在计算期内各年净现金流量现值累计等于零时的折现率。简而言之,能使投资方案净现值等于零的折现率就是该方案的内部收益率,是投资项目实际可以实现的收益率。 • 内部收益率IRR满足下列等式:

More Related