clare
Uploaded by
2 SLIDES
173 VIEWS
20LIKES

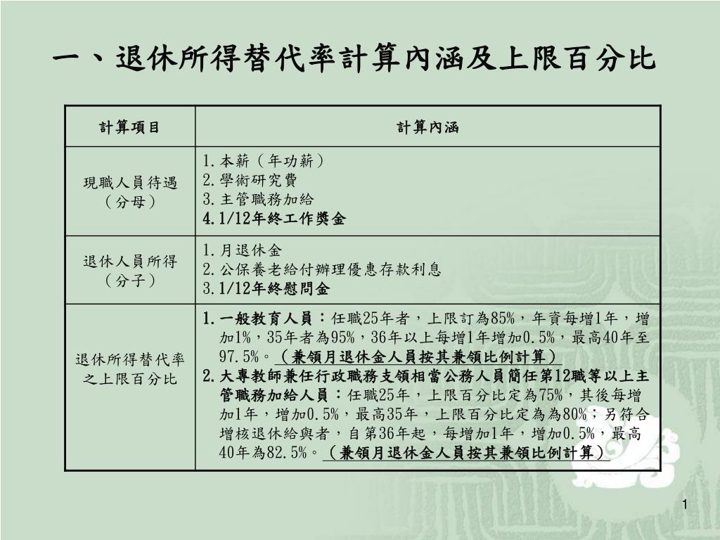
一、 退休所得替代率計算內涵及上限百分比

DESCRIPTION

一、 退休所得替代率計算內涵及上限百分比. 二、退休所得替代率計算方式. 退休所得(分子) 月退休金+公保養老給付優惠存款每月利息+ 1/12 年終慰問金. =退休所得替代率. 現職待遇(分母) 本薪(年功薪)+學術研究費+主管職務加給+ 1/12 年終工作獎金.

1 / 2

Download Presentation

一、 退休所得替代率計算內涵及上限百分比

An Image/Link below is provided (as is) to download presentation Download Policy: Content on the Website is provided to you AS IS for your information and personal use and may not be sold / licensed / shared on other websites without getting consent from its author. Content is provided to you AS IS for your information and personal use only. Download presentation by click this link. While downloading, if for some reason you are not able to download a presentation, the publisher may have deleted the file from their server. During download, if you can't get a presentation, the file might be deleted by the publisher.

E N D

Presentation Transcript


  1. 一、退休所得替代率計算內涵及上限百分比

  2. 二、退休所得替代率計算方式 退休所得(分子) 月退休金+公保養老給付優惠存款每月利息+1/12年終慰問金 =退休所得替代率 現職待遇(分母) 本薪(年功薪)+學術研究費+主管職務加給+1/12年終工作獎金

More Related
SlideServe
Audio
Live Player
Audio Wave
Play slide audio to activate visualizer