azana
Uploaded by
97 SLIDES
1245 VIEWS
970LIKES

§3.6 微波晶体管功率放大器

DESCRIPTION

§3.6 微波晶体管功率放大器. 1. §3.6 微波晶体管功率放大器. 3 . 6 . 1 功率放大器的特性 3 . 6 . 2 晶体管的大信号特性 3 . 6 . 3 用小信号 S 参数设计功率放大器 3 . 6 . 4 功率合成技术. 2. 功率放大器的特点.

1 / 97

Download Presentation

§3.6 微波晶体管功率放大器

An Image/Link below is provided (as is) to download presentation Download Policy: Content on the Website is provided to you AS IS for your information and personal use and may not be sold / licensed / shared on other websites without getting consent from its author. Content is provided to you AS IS for your information and personal use only. Download presentation by click this link. While downloading, if for some reason you are not able to download a presentation, the publisher may have deleted the file from their server. During download, if you can't get a presentation, the file might be deleted by the publisher.

E N D

Presentation Transcript


  1. §3.6微波晶体管功率放大器 1

  2. §3.6微波晶体管功率放大器 3.6.1 功率放大器的特性 3.6.2 晶体管的大信号特性 3.6.3 用小信号S参数设计功率放大器 3.6.4功率合成技术 2

  3. 功率放大器的特点 功率放大器常用在雷达和无线电发射机的末级,其作用是把信号功率最终放大到足够的电平,以便能通过适当的天线进行微波发射。对于移动通信系统,典型的输出功率是1 OO~500mW量级;对于雷达或定向天线系统,输出功率范围在1~1 00W内。与小信号晶体管放大器不同的是,对于微波功率放大器,着重要考虑的是输出功率、效率、增益、交调产物和热效应。单个晶体管在微波频率低端能提供10~100W的输出功率,而在更高频率通常输出功率小于l W,若需要较高的输出功率,可利用不同的功率合成技术将多个晶体管组合在一起。 3

  4. 3.6.1 功率放大器的特性 功率效率和功率附加效率 一般功率管的效率 (也称为集电极效率或漏极效率)定义为晶体管的射频输出功率 与电源消耗功率 之比: 它表示了功放把直流功率转换成射频功率的能力,但不能反映晶体管的功率放大能力,因为大多数功率放大器都有相对低的增益,所以式(3.1 04)往往会高估实际效率。 4

  5. 功率附加效率 功率附加效率的定义: 式中, 为射频输入功率。可见式(3.105)能同时反映功放的增益,相同 而增益高的管子有较高的 ,所以用功率附加效率来描述功放效率更为合理。 5

  6. 功率压缩 大功率放大器的一个重要指标是所谓功率压缩,即l dB压缩点输出功率。当晶体管的输入功率达到饱和状态时,其增益开始下降,或者称为压缩。典型的输入、输出功率关系可以画在双对数坐标中,如图3.39所示。当输入功率较低时,输出功率与输入功率成比例关系。然而,当输入功率超过一定的量值之后,晶体管的增益开始下降,最终结果是输出功率达到饱和。当放大器的增益偏离常数或比其小信号增益低1dB时,此点就被称为ldB压缩点,并被用来衡量放大器的功率容量。 6

  7. 1dB压缩点输出功率 1dB压缩点的相应增益记为G1dB且有G1dB=G0-1 dB,其中G0是放大器的小信号增益。功率放大器增益压缩ldB所对应的输出功率称为1dB压缩点输出功率,记作只Pout,1dB。如果将I dB压缩点的输出功率Pout,1dB用dBm表示,则它与相应 的输入功率Pin,1dB的关系为 7

  8. 动态范围 8

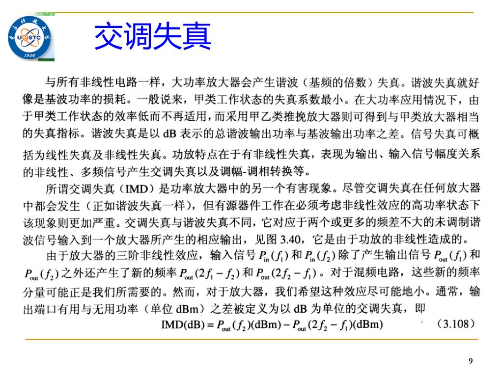
  9. 交调失真 9

  10. 交调失真(续) 10

  11. 交调系数 11

  12. 交调失真(IMD) 12

  13. 3阶交调 13

  14. 调幅.调相转换 14

  15. 3.6.2 晶体管的大信号特性 15

  16. 16

  17. 功率放大器工作状态 (1) 甲类工作状态-- A (2) 甲乙类工作状态-- AB (3) 乙类工作状态-- B (4) 丙类工作状态-- C (5) 丁类工作状态-- D (6) 戊类工作状态-- E 17

  18. 甲类工作状态 18

  19. 放大器几种工作状 19

  20. 20

  21. 21

  22. 放大器工作状态和效率 类型 导通角 工作点电流 理论极限效率 实际工作效率 A 360 0.5 I max 50 % 30 -- 40 % B 180 0.05 I max78.5 % 40 -- 55 % C < 180 0 > 90 % 55 -- 70 % D> 90 % 85 -- 90 % E 100 % 90 --95 % 22

  23. 其它功率放大电路 • F类功率放大器 • 在C类放大器中,输出网络谐振于输入信号的基波和一个或多个高次谐波上就是F类放大器。 • 线性功率放大器 • 为了改善前述开关类功率放大器的线性特性,目前也有两种方法:LINC和S类放大器。 • 前馈式功率放大器 • 前馈放大器的思想是抵消发射机中产生的杂波。发射机的失真主要来源于功率放大器的谐波、交调和噪声。 • Doherty功率放大器 • 数字预失真技术 23

  24. 3.6.3 用小信号S参数设计功率放大器 24

  25. 基本工程问题: 没有大信号器件模型,怎样设计功率放大器? 许多器件供应商不提供其器件的大信号模型. 通常提供的唯一设计数据是器件的小信号S参数和静态IV曲线. 利用前面STEVE CRIPPS 介绍的负载线法,根据这些数据足以设计第一类的功率放大器. 功率放大器是大信号器件,因为在接近功率饱和时其特性呈现非线性。但许多场合,设计师仅有一组小信号S参数,在电路仿真时,作为表示有源器件的根据。由于这些S参数只适用于小信号,在大信号时怎样设计最大射频输出功率和线性,并不清楚。Steve Cripps提出一种方法,可以用器件的静态IV曲线确定大信号负载线阻抗(RL),设计第一类放大器。RL用做目标阻抗,即用输出匹配电路表示的管子漏极负载。用该方法设计师可以对RF最大输出功率优化输出电路,同时对最佳输入匹配和最大增益优化输入电路。通常输出匹配较差,这是因为为了输出最大RF功率,有意造成一定失配(即:输出匹配对RL优化,而不是对器件的S22优化)。 25

  26. 小信号S参数法的局限性 仅对最大Psat优化 仅对A类和AB类工作状态有效 无法计算交调产物:IM3,IMR5,IP3 无法计算谐波电平 无法计算ACPR(对数字调制) 小信号设计技术有其局限性。输出电路对最大RF饱和功率优化,但不一定对最大线性功率。就是说无法直接计算1dB压缩点输出功率。而且也无法直接计算放大器的二音交调性能:IM3,IM5,IP3和IP5。为了计算这些重要参数,设计师必须依靠测量法或“经验(rules of thumb)”。MESFET放大器的两个重要“经验”是: P-1dB比Psat约低1dB。 IP3比P-1dB约高10—12dB。 26

  27. 基本设计流程图: 27

  28. 设计步骤: 依据级连放大器链的要求选择器件。保证整个放大器链同时平滑地进入饱和区。没有任意一级先饱和。 根据频率,带宽,成本目标和经验选择匹配电路结构。 根据工作类型和电源要求选择偏置电路。MESFET要求偏置电路提供负栅压。对于高线性电路,推荐使用A类工作。在A类工作时,直流漏极电流应为器件Imax的1/2。 对增益和输入匹配优化输入电路。 确定器件静态IV曲线负载线。 提取封装寄生元件,它们将是整个输出匹配电路的一部分。 优化输出匹配电路达最佳值RL(这是达到RF输出功率最大的条件)。 若需要,增加电路元件,保证宽带无条件稳定。 28

  29. 小信号设计流程图: 29

  30. 小信号设计过程说明: 使用器件的小信号S参数仿真和优化增益和输入匹配电路。 使用器件的IV曲线确定负载线RL。为使输出功率最大,用RL表示器件的“内部”漏极负载,以此作为输出匹配电路的“目标”。该法以基本网络理论为基础,如果一个网络对一个复阻抗提供良好匹配,则网络的输出阻抗等于负载阻抗的复数共轭值。现在的负载阻抗是纯实数RL,所以最佳输出匹配电路反映到器件漏极负载的阻抗是RL的复数共轭值,即RL,因为负载阻抗的虚部为零。 30

  31. 根据MESFET管IV曲线,计算最大RF功率输出时的负载线RL 产生最大RF功率的合适输出阻抗可由测试确定,也可用图解管子的静态IV曲线得到。 负载线电阻RL必须用输出匹配电路表示的管子输出负载来表示。为得到最好线性,应在线性最好的A类工作状态下,选择负载线。通过最大化放大器的线性,可做出最适合于数字调制工作(如CDMA或TDMA)的放大器。 31

  32. Calculating MESFET load line (RL) for Max RF powerfrom its IV curves 32

  33. 计算负载线电阻 根据偏置电压和输出功率计算 33

  34. 计算负载线电阻(续) 在A类工作中,以输出功率为函数,偏置条件为参量(Vb-Vs)计算RL, RL=(Vb-Vs)2/2Pout 在IV图中表示出依输出功率求RL的公式。仅由要求的输出功率和预计的漏源电压就能直接求得RL。 负载牵引实验表明,除了考虑纯负载线电阻外,还必须考虑匹配一个小电抗,即与RL并联的电容Cds。Cds值已由实验得到,约每毫米栅宽0.10PF。 34

  35. 计算最小击穿电压与RL的关系: 35

  36. 计算最小击穿电压与RL的关系(续) 在器件可靠的前提下,击穿电压是确定GaAs MESFET器件偏置电压和最大输出功率的关键参数。 在设计功率放大器时,器件可靠性是一个非常重要的因素。器件结合点间的雪崩击穿是器件非热失效的主要原因。本节讨论击穿电压与偏置条件和RF信号电平间的关系。先分析该重要论题的条件和考虑因素。 在一组偏置电压下,为了得到最大输出功率,设计A类GaAs MESFET功率放大器时,必须为管子的漏-源端提供最佳负载线电阻。该电阻很容易用图解法从静态IV曲线得到。 如果管子输出端接的不是最佳负载电阻,会怎样呢?如负载电阻小于最佳值,RF输出电压峰值会减小,降低了击穿失效的危险。但如果负载电阻大于最佳值,RF输出电压将提高,就增加了击穿的危险。上图标出了RL,输出功率和击穿电压的关系。 36

  37. 对指标仿真的可行性 37

  38. Device Data Sheet: Fujitsu FLL351ME 38

  39. 选管 选用Fujitsu FLL351ME管,它可提供11dB增益,+35dBm输出功率。适用于各种移动电话和PCS基站放大器的输出级。上图有其静态IV曲线 39

  40. Device Data Sheet: S-parameters 上图是FLL351ME的小信号S参数,必须将其读入仿真器,计算增益,匹配和稳定因子K。 40

  41. Device Data Sheet: S-parameters 41

  42. Data Sheet - Matching Topology 42

  43. Data Sheet - Matching Topology Fujitsu FLL351ME推荐电路如图。电路是分布参数电路,用Er=9.7,厚0.65mm的介质电路板制成。该电路用于证明FLL351ME在某频率(2.3GHz)提供增益和输出功率的能力。我们以此电路开始小信号设计过程。 43

  44. Device Output Circuit: Model Includes Package Elements 44

  45. FLL351ME负载线计算:工作在A类状态下的RL 根据FLL351ME数据表中的IV曲线,利用公式取得RL值。 45

  46. MESFET 管的输出电路模型: 为了优化MESFET管的输出电路,为其提供准确的RL,应当将管子的封装参数计入输出匹配电路。管子Cds和漏极,源极所有寄生元件都必须计入总输出匹配电路。封装寄生元件可从管子的 小信号S参数中取得。若管子无封装,是一个裸露的芯片(混合或MMIC结构),则可忽略封装元件,简化输出匹配电路。当然,任何引线都必须计为电路元件。 46

  47. Lumped Element Matching Topology 47

  48. 集总元件匹配电路结构: 匹配电路完成两个功能: 为了得到高增益和最大输出功率,匹配电路将50欧姆源和负载阻抗变换到合适的阻抗,匹配MESFET管的源极和漏极。 匹配电路含有电抗元件,因此对频率有选择性。匹配电路也决定了放大器的中心频率和带宽。 在较低频率,上述集总元件匹配电路很有用。这时,小尺寸的集总电容和线绕电感比大尺寸的与波长有关的分布参数电路重要。这一特定集总参数匹配电路是低通结构。高通结构也能使用,可把两者混合使用。若要在所需带宽里达到良好匹配,要增加更多级电路。通常应使用尽量少的级数,减少两电路的复杂性和成本。 偏置通过加在栅极和漏极电路的扼流电感和旁路电容提供。输入和输出端用串联电容隔直流。 48

  49. Distributed Element Matching Topology 49

  50. 分布参数元件匹配电路: 上图匹配电路是前述集总元件匹配电路的对应结构。在分布参数电路中,用细长的微带线代替电感。用短而宽的微带线代替并联电容。偏置扼流圈用1/4波长微带线构成。因为分布参数匹配电路的元件尺寸与频率成比例,则意味着类似的电路在较高的频率,会变得更小,所以非常适用于高频电路。在低频使用分布参数电路,其尺寸会太大,难以实现。 50

More Related