1 / 29

開放虛擬行動網路 (MVNO) 業務報告

開放虛擬行動網路 (MVNO) 業務報告. 交通部電信總局 92 年 1 月 3 日. 報告大綱. 壹、 緣由 貳、 MVNO 國際定義 與範圍 參、 MVNO 可能經營型態 肆、規劃過程 伍、開放 MVNO 優缺點分析 陸、開放政策建議 柒、恭請 鈞院裁示事項 附件一、 各國之 MVNO 定義 附件二、 MVNO 可能經營型態的定義與圖示 附件三、 各政策議題業者意見摘要內容. 壹、 緣 由. 依據電信法第十一條有關第二類電信事業之定義, 90 年 7 月配合我國加入 WTO 之承諾開放語音單純轉售業務後,我國第二類電信事業應已全面開放 。

anoush
Download Presentation

開放虛擬行動網路 (MVNO) 業務報告

An Image/Link below is provided (as is) to download presentation Download Policy: Content on the Website is provided to you AS IS for your information and personal use and may not be sold / licensed / shared on other websites without getting consent from its author. Content is provided to you AS IS for your information and personal use only. Download presentation by click this link. While downloading, if for some reason you are not able to download a presentation, the publisher may have deleted the file from their server. During download, if you can't get a presentation, the file might be deleted by the publisher.

E N D

Presentation Transcript


  1. 開放虛擬行動網路(MVNO) 業務報告 交通部電信總局 92年 1月 3日

  2. 報告大綱 壹、緣由 貳、MVNO國際定義與範圍 參、MVNO可能經營型態 肆、規劃過程 伍、開放MVNO優缺點分析 陸、開放政策建議 柒、恭請 鈞院裁示事項 附件一、各國之MVNO定義 附件二、 MVNO可能經營型態的定義與圖示 附件三、各政策議題業者意見摘要內容

  3. 壹、緣 由 • 依據電信法第十一條有關第二類電信事業之定義,90年7月配合我國加入WTO之承諾開放語音單純轉售業務後,我國第二類電信事業應已全面開放。 • 依據電信自由化政策白皮書,我國現階段電信自由化政策為「以基礎建設為中心之競爭」與「以服務為中心之競爭」並重之策略,並逐漸朝向完全「以服務為中心之競爭。 • 目前先進國家大多已開放MVNO (Mobile Virtual Network Operator)業務,加以我國業已於91年2月開放第三代(3G)行動通信業務,因此MVNO業務之開放與否及其相關規劃為當前須迫切解決的問題。

  4. 貳、MVNO國際定義與範圍 • 國際電信聯盟(ITU)定義MVNO為提供行動通信服務,但未擁有自己的無線頻譜,故MVNO可能的範圍相當廣: • 最低可為行動網路業者(Mobile Network Operator; MNO)服務的轉售者。 • 最高為除了未擁有自己的無線頻譜(含其無線電收發設備)外,自建所有MNO設備來提供行動通信服務。 • 各國開放MVNO主要是為讓未取得MNO執照業者亦得以經營行動通信業務以有效利用MNO的頻譜及網路,並提供創新而多樣化服務。然而,各國的定義(詳見附件一)與監理方式不盡相同,除參考國外作法外,我國應依國內環境定義並據以監理。

  5. 參、 MVNO可能經營型態 註:詳細定義及圖示請參閱附件二

  6. 肆、規劃過程 • 91年3月至5月:電信總局蒐集並分析國外(含香港、新加坡、美國及英國等)相關監理資料。 • 91年6月:電信總局考量並分析國內環境,研提我國監理政策方向建議,撰寫「3G 虛擬行動網路業務(MVNO)開放政策議題」諮詢文件。 • 91年7月:電信總局於其網站上公布前述文件,並針對分類方式、開放程度與類型、監理政策方向等議題廣徵相關業者、專家及各界相關人士或單位之意見與建議。 • 91年8-9月:電信總局參考並分析公眾諮詢意見(8個單位33項意見)提出開放政策建議並陳報本部審核。 • 91年10-11月:電信總局陳報建議案並撰寫「虛擬行動網路業務(MVNO)公開徵詢意見結果暨開放政策說明」文件。 • 91年12月:本部核陳 鈞院建議案。

  7. 伍、開放MVNO優缺點分析 • 優點 • 降低經營3G行動通信業務之門檻,有助活絡3G行動通信發展及增加市場之競爭。 • 更有效利用行動網路業者(MNO)之頻率與網路資源,以促成MNO與MVNO雙贏局面。 • 刺激技術及服務之創新,提供消費者更價廉及多樣化之服務。 • 缺點 • 對以高額標金取得3G經營權之MNO可能增加一定程度之經營壓力。 • 較難確保MVNO用戶的服務品質與消費者權益。 • 結論 • MVNO的開放有其正面效益,亦有潛在負面影響,故開放政策的設計應確保其優點的發揮及缺點的防制。

  8. 陸、開放政策建議 • 是否開放2G MVNO • 開放類型與時程 • MVNO與MNO間協商問題 • MVNO號碼取得問題 • MVNO號碼可攜服務與漫遊服務

  9. 是否開放2G MVNO • 公開徵詢之業者意見摘要(詳見附件三) • 已有第二代(2G)行動通信業務執照並標得3G執照之業者:建議不開放 • 潛在MVNO業者:建議開放 • 本部建議同時開放2G及3G之A、B型MVNO,理由如下: • 經公開徵詢意見,由於3G技術及市場仍不確定,有意經營MVNO業務者,主要是對經營2G MVNO有興趣,我國應配合國際作法同時開放2G及3G MVNO,較能達到開放之目的並與國際接軌。 • 依據目前規劃,MVNO申請人須先與2G MNO在商業協商之基礎下簽妥意向書(或協議)方得申請經營。惟由於2G市場競爭激烈,部分2G MNO業者反對開放2G MVNO,故本部建議由市場機制決定2G MVNO市場,而非事先以法規禁止其申請經營。 • 依據電信法精神,我國第二類電信事業早於八十五年修法時即全面開放,故不宜特別限制其經營 。

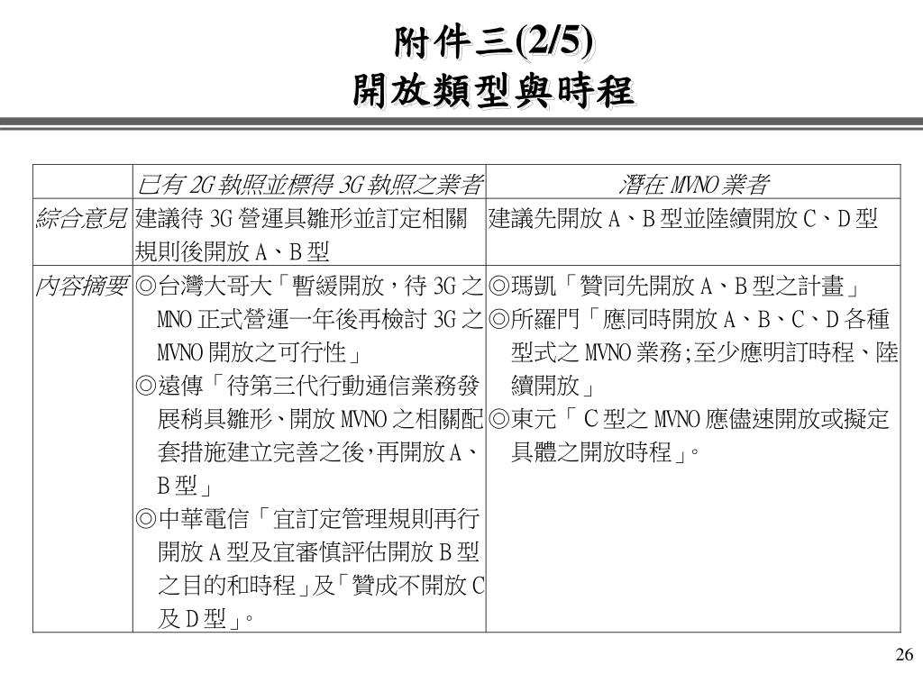
  10. 開放類型與時程(1/2) • 公開徵詢之業者意見摘要(詳見附件三) • 已有2G執照並標得3G執照之業者:建議待3G營運具雛形並訂定相關規則後開放A、B型,不開放 C、D型 • 潛在MVNO業者:建議先開放A、B型並陸續開放C、D型 • 本部建議現階段只開放A、B型之規劃,理由如下: • 我國電信市場已邁入與先進國家同步之自由競爭局面,先進國家大都已開放MVNO,除C、D型有行動網路碼資源有限、用戶號碼核發機制尚待建立或尚缺電信法授權第二類電信事業號碼可攜服務義務等問題而暫不開放外,應由業者依其商業考量決定是否進入市場,政策及法規應儘可能不事先限制其申請經營。 • 目前3G雖有技術及市場不確定情形,若只開放須使用MNO之行動網路碼及用戶號碼之A、B型,並要求MVNO須先與MNO在商業協商基礎下簽妥意向書(或協議)方得申請,可促使MVNO充分利用MNO之頻率與已建設網路平台來提供創新而多樣化之服務,以達MNO及MVNO雙贏局面。

  11. 開放類型與時程(2/2) • C、D型建議開放時程 • C型:待最後一家3G MNO開始營運一段時間後,再檢討開放政策,因屆時3G市場與技術應已成熟,用戶號碼核發機制亦應已建立,且市場競爭情況將可較確定行動網路碼(MNC)號碼是否足夠。 • D型:第一類電信事業之開放及申請程序較複雜,且3G業務MNO才剛開放,應鼓勵MVNO以第二類電信業者身分租用3G業務MNO電路,以有效利用既有網路及稀有電信資源,減少重覆建設傳輸網路,俟未來簡化第一、二類電信事業發照程序時再一併考量規劃。

  12. MVNO與MNO間協商問題(1/2) • 公開徵詢之業者意見摘要(詳見附件三) • 已有2G執照並標得3G執照之業者:支持MVNO須先與MNO協商之規劃 • 潛在MVNO業者:建議主管機關介入協商或事先建立機制 • 本部建議申請人須先與MNO簽妥意向書(或協議)並提出意向書(或協議)及事業計畫書方得申請經營MVNO,並以商業協商為原則解決與MNO間爭議。理由如下: • 2G有六家業者,3G將有五家業者,市場應可趨向充分競爭,電信主管機關應信任市場自由競爭機制,無事先介入協商之必要。 • 本部希望MVNO之開放可達MNO及MVNO雙贏之局面並由市場機制決定MVNO數目,故規劃MVNO須先與MNO在商業協商之基礎下簽妥意向書(或協議)方得申請經營MVNO,本部並將依據其意向書(或協議)及事業計畫書了解其經營模式並確保其有完善之規劃,以保障民眾權益。

  13. MVNO與MNO間協商問題(2/2) • 除香港之3G MVNO開放模式外,其他開放國家皆是以業者間自行協商為原則。 • 本部認為MVNO與MNO應事先謹慎簽訂意向書(或協議)以避免事後爭議,並期望業者間能以商業協商解決爭議。若MVNO取得執照後仍因MNO之「不適當限制或反競爭行為」而產生重大爭議,電信主管機關可依據電信法規範第一類電信市場主導者,另可依據公平交易法相關規定規範MNO的不適當限制或反競爭行為。 註:本次建議開放之類型為A、B型,故本議題所指為MNO願意與MVNO合作(或同意讓MVNO轉售其業務)之意向書(或協議) ,其尚無業者關心之互連協商事項,未來之開放類型若涉及互連協商事項,將可依第一類網路互連管理辦法之規定辦理,電信總局得適時予以協調以解決爭議。

  14. MVNO號碼取得問題 • 公開徵詢之業者意見摘要(詳見附件三) • 已有2G執照並標得3G執照之業者:建議明確規定不得申請 • 潛在MVNO業者:建議須預先建立相關機制 • 本部建議MVNO與MNO間以協商取得號碼資源為原則,不預先訂定其機制。理由如下: • 因本次只開放開放A、B型業務,尚無MVNO業者直接向電信總局申請用戶號碼問題。 • 且其他國家尚無電信主管機關事先規劃MVNO如何向MNO取得門號之先例。 • 本部無法在開放前即了解其家數、合作的MNO、業務型態及規模等,故難以預先規劃號碼供其使用。

  15. MVNO號碼可攜服務與漫遊服務 • 公開徵詢之業者意見摘要(詳見附件三) • 已有2G執照並標得3G執照之業者:未表示意見 • 潛在MVNO業者:建議預先建立機制 • 本部建議號碼可攜服務及漫遊皆應由MNO代為處理 • 由於本次開放A、B型業務,行動網路碼及SIM卡發卡業者識別碼、用戶號碼皆由MNO提供,故號碼可攜服務及漫遊皆應由MNO代為辦理,惟對於擬自建原始地點登錄器(HLR)之MVNO須先與MNO針對漫遊、號碼可攜服務等議題達成協商,並於事業計畫書中說明具體作法,以確保其實際可行。

  16. 柒、恭請 鈞院裁示事項 • 建議現階段同時開放2G與3G之A與B型MVNO,待最後一家3G MNO開始營運一段時間後,再檢討C型開放政策,D型業務則俟未來簡化第一、二類電信事業發照程序時再一併考量規劃。 • 建議申請人須先與MNO簽妥意向書(或協議),並提出意向書(或協議)及事業計畫書方得申請經營MVNO,並且以商業協商為原則解決與MNO間爭議。 • 建議MVNO以與MNO協商方式取得號碼資源為原則,本部不預先訂定其相關機制,並建議主要由MNO代MVNO處理號碼可攜服務及漫遊等問題。

  17. 簡報完畢 敬請 指教!

  18. 附件ㄧ各國之MVNO定義

  19. 附件二 MVNO可能經營型態的定義與圖示

  20. 無線通信 附件二(1/4)A型--行動批發轉售服務 • 僅以自己品牌銷售SIM卡,除依需要設置行銷、帳務及客服等業務支援系統外,未自建傳輸、交換及網路元件之MVNO。 一類業者設置之傳輸鏈路 登錄與認證系統 業務支援系統 帳務 行銷 客戶服務 AC EIR HLR 無線介面 交換 PSTN BTS BSC 閘道器 SIM 手機 MSC 閘道器 Internet BTS A型MVNO 業務支援系統 SIM手機 帳務 行銷 客戶服務

  21. 無線通信 附件二(2/4) B型--虛擬行動加值服務 • 完全使用MNO之無線電介面、MNC、MSC及用戶號碼等,並完全租用MNO或其它第一類電信事業之網路傳輸設備,除依需要設置行銷、帳務及客服等業務支援系統以經營A型業務外,並可自設加值服務之網路元件作數據加值服務之MVNO。 一類業者設置之傳輸鏈路 登錄與認證系統 業務支援系統 帳務 行銷 客戶服務 AC EIR HLR 無線介面 交換 PSTN BTS BSC 閘道器 SIM 手機 MSC 閘道器 BTS Internet B型MVNO IP Router 加值服務系統 業務支援系統 無自有MNC之登錄與認證系統 帳務 SIM手機 行銷 客戶服務 WAP MMS HLR

  22. 無線通信 附件二(3/4) C型--第二類電信事業之虛擬行動網路服務 • 除使用MNO之無線電介面外,自設部分或全部交換設備或網路元件作行動通信服務,其可直接向電信總局申請MNC及用戶號碼,但完全租用MNO或其它第一類電信事業之網路傳輸設備來提供服務。 一類業者設置之傳輸鏈路 登錄與認證系統 業務支援系統 帳務 行銷 客戶服務 AC EIR HLR 無線介面 交換 PSTN BTS BSC 閘道器 SIM 手機 MSC 閘道器 Internet BTS C型MVNO SIM手機 交換 閘道器 MSC 業務支援系統 加值服務系統 登錄與認證系統 閘道器 WAP MMS 帳務 行銷 客戶服務 EIR AC HLR

  23. 無線通信 附件二(4/4) D型--第一類電信事業之虛擬行動網路服務 • 除使用MNO之無線電介面外,自設部分或全部交換設備或網路元件作行動通信服務,其可直接向電信總局申請MNC及用戶號碼,並自設網路傳輸設備來提供服務。 登錄與認證系統 一類業者設置之傳輸鏈路 業務支援系統 帳務 行銷 客戶服務 AC EIR HLR MVNO設置之傳輸鏈路 無線介面 交換 PSTN BTS BSC 閘道器 SIM 手機 MSC 閘道器 Internet BTS D型MVNO SIM手機 交換 閘道器 MSC 業務支援系統 加值服務系統 登錄與認證系統 閘道器 WAP MMS 帳務 行銷 客戶服務 EIR AC HLR

  24. 附件三 各政策議題業者意見摘要內容

  25. 附件三(1/5) 是否開放2G MVNO

  26. 附件三(2/5) 開放類型與時程

  27. 附件三(3/5) MNO與MVNO間協商問題

  28. 附件三(4/5) MVNO號碼取得問題

  29. 附件三(5/5) MVNO號碼可攜服務與漫遊服務

More Related