1 / 18

Научные основы органического синтеза

Научные основы органического синтеза. 2014/15 уч. г., группа 4ГМ31 Лектор: Филимонов В.Д. 1. Профиль поверхности изменения свободной энергии реакции. Термодинамика : D G = DH - TD S (уравнение Гиббса) D G = - RT ln K. Скорость реакции ( кинетика ):

Download Presentation

Научные основы органического синтеза

An Image/Link below is provided (as is) to download presentation Download Policy: Content on the Website is provided to you AS IS for your information and personal use and may not be sold / licensed / shared on other websites without getting consent from its author. Content is provided to you AS IS for your information and personal use only. Download presentation by click this link. While downloading, if for some reason you are not able to download a presentation, the publisher may have deleted the file from their server. During download, if you can't get a presentation, the file might be deleted by the publisher.

E N D

Presentation Transcript


  1. Научные основы органического синтеза 2014/15 уч. г., группа 4ГМ31 Лектор: Филимонов В.Д.

  2. 1. Профиль поверхности изменения свободной энергии реакции Термодинамика: DG = DH - TDS(уравнение Гиббса) DG = -RT ln K Скорость реакции (кинетика): k=Ae -DG/RT Уравнение Аррениуса DG= DH-TDSУравнение Гиббса DH=Ea – RT при 298К RT0 и DHEa, Eaэнергия активации реакции

  3. DG = DH - TDS(уравнение Гиббса) DG = -RT ln K DH0 = SDH0обр (продукты) – SDH0обр (реагенты) DG0 = SDG0обр (продукты) – S G0обр (реагенты) Скорость реакции k=Ae -DG/RT Уравнение Аррениуса DG= DH-TDSУравнение Гиббса DH=Ea – RT при 298К RT0 и DHEa, где Ea называют энергией активации реакции

  4. Многостадийные реакции A + B  [1]  [интермедиат]  [2] С

  5. DG1> DG2 лимитирующая стадия - первая

  6. Кинетическое описание механизма. Порядки реакций Скорость= k [1] CH3CH(Cl)CH2CH2CH2CH3 + NaOCH3 → CH3CH=CHCH2CH2CH3 2Смесь изомеров Скорость = k [2] [NaOCH3] Скорость= k [CH3Li]1/4

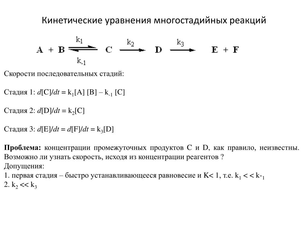
  7. Кинетические уравнения многостадийных реакций Скорости последовательных стадий: Стадия 1: d[C]/dt = k1[A] [B] – k-1 [C] Стадия 2: d[D]/dt = k2[C] Стадия 3: d[E]/dt = d[F]/dt = k3[D] Проблема: концентрации промежуточных продуктов C и D, как правило, неизвестны. Возможно ли узнать скорость, исходя из концентрации реагентов ? Допущения: 1. первая стадия – быстро устанавливающееся равновесие и K< 1, т.е. k1 < < k-1 2. k2 << k3

  8. Концентрация [C] связана с концентрациями [A] и [B] константой равновесия: K = [C]/[A] [B] k-1 = [C] = k1 [A] [B] [C] = k1/k-1 ([A] [B]) Поэтому скорость второй стадии можно выразить через концентрации [A] и [B]: d[D]/dt = k2 [C] = k2 ( k1/ k-1 ) ([A] [B]) = kнабл[A] [B] Реакция первого порядка:k=1/t ln(c0/c) Реакция второго порядка: k=1/t (a0 – b0) ln [b0(a)/ao(b)] Где a, bи c относятся к концентрациям реагентов во время t, ao, bo и co – к начальным концентрациям.

  9. Приближение стационарного состояния Если С – реакционноспособная нестабильная частица, то ее конц. никогда не будет высокой и скорости образования и расходования интермедиата С примерно равны k1 [A] [B] = k2 [C] [D] + k-1 [C] k1[A][B]/(k2[D] + k-1) = [C] Если вторая стадия лимитирующая, то: Скорость = k2[C][D] = {k2k1[A][B])/(k2[D] + k-1)} [D]

  10. Важные примеры кинетических уравнений органических реакций Реакции с быстрым равновесием K = [RO+H2]/([ROH] [H+]) [RO+H2] = K [ROH] [H+] Скорость = k2K[ROH] [H+] [Br-] = kнабл [ROH] [H+] [Br-]

  11. Реакции ароматического нитрования Экспериментально установлено, что скорость нитрования не зависит или почти не зависит от концентрации бензола Механизм 1 Скорость = k2[H2O+NO2][C6H6] = (k2k1/k-1)([HONO2]2/[NO3-]) ([C6H6]) = kнабл ([HONO2]2/[NO3-]) [C6H6]

  12. Механизм 2 Скорость = (k2k1/k-1)([HONO2]2/[NO3-]) = kнабл([HONO2]2/[NO3-])

  13. Механизм 3 Скорость = k3 [7] Конц. интермедиата 7 можно выразить через быстрое равновесие k-2[7] = k2 [NO2+] [C6H6] 7 [NO2+] = (k1[HNO3]2)/(k-1[NO3-][H2O]) Скорость = k3 ([C6H6] k1 [HNO3]2)/(k-2k-1[NO3-][H2O]) Скорость = kнабл[HNO3]2[C6H6]/NO3-][H2O]

  14. Вывод: кинетическое уравнение по механизму 2 согласуется с экспериментальными данными, которые показывают, что скорости нитрования бензола в растворителях не зависит или почти не зависят от концентрации бензола. Однако могут существовать и другие механизмы, которые подчиняются кинетическому уравнению V = kнабл([HONO2]2/[NO3-]) Таким образом, кинетика не дает абсолютно верного доказательства механизма реакции. В дополнении к кинетике необходимы другие методы доказательств механизма !

  15. Скорость = kнабл [PhCOCH3] [-OEt] [PhCHO]

  16. Предполагаемый механизм

  17. Какой кинетический закон должен наблюдаться, если этот механизм правилен ? Скорость контролируется стадией 2, поэтому, принимая, что k2 >> k-2, можно записать для общей скорости реакции Скорость = k2 [PhCOCH2-][PhCHO] Так как [PhCOCH2-] неизвестна, ее выражают через известные концентрации [-OEt] и [PhCOCH3]. Эти три концентрации связаны между собой в силу равновесия, устанавливающегося на первой стадии: [PhCOCH2-] = K [PhCOCH3] [-OEt] Таким образом Скорость = k2K [PhCOCH3] [-OEt] [PhCHO] = = kнабл [PhCOCH3] [-OEt] [PhCHO] Кинетическое уравнение согласуется с предложенным механизмом

  18. Вклад энтропии активации в изменение свободной энергии Очень часто вклад энтропийной составляющей TDS в уравнении Гиббса DG = DH - TDSотносительно невелик Если поступательная, колебательная или вращательная степени свободы при продвижении к переходному состоянию значительно теряются, тогда общая энтропия системы будет сильно уменьшаться. Наоборот, с приобретением большой поступательной, колебательной или вращательной степеней свободы будут значительные положительные энтропии активации. Примеры реакций со значимыми вкладами TDSв изменения свободной энергииDG: Димеризация циклопентадиена DH= 15.5 ккал/моль, DS= -34 кал/моль*град Bu-N=N-Bu → 2 Bu• + N2 DH= 52 ккал/моль, DS= +19 кал/моль*град Разложение 1,1’-азобутана

More Related