amory
Uploaded by
16 SLIDES
1043 VIEWS
240LIKES

Тема 2. Электрическое поле в диэлектриках.

DESCRIPTION

Диэлектриками называются вещества, которые при обычных условиях практически не проводят электри-ческий ток. Заряды, входящие в молекулы диэлектрика, называ-ются связанными. (2.1). Тема 2. Электрическое поле в диэлектриках. 2.1. Полярные и неполярные молекулы.

1 / 16

Download Presentation

Тема 2. Электрическое поле в диэлектриках.

An Image/Link below is provided (as is) to download presentation Download Policy: Content on the Website is provided to you AS IS for your information and personal use and may not be sold / licensed / shared on other websites without getting consent from its author. Content is provided to you AS IS for your information and personal use only. Download presentation by click this link. While downloading, if for some reason you are not able to download a presentation, the publisher may have deleted the file from their server. During download, if you can't get a presentation, the file might be deleted by the publisher.

E N D

Presentation Transcript


  1. Диэлектриками называются вещества, которые при обычных условиях практически не проводят электри-ческий ток. Заряды, входящие в молекулы диэлектрика, называ-ются связанными. (2.1) Тема 2. Электрическое поле в диэлектриках. 2.1. Полярные и неполярные молекулы. Система двух разноименных и равных по величине зарядов называется диполем. Дипольный момент:

  2. Диэлектрик называется неполярным, если в отсутствие внешнего электрического поля центры распределения положительных и отрицательных зарядов в молекулах совпадают. Пример: H2, O2, N2

  3. Полярным диэлектриком называется диэлектрик, в котором даже в отсутствие внешнего поля дипольный момент молекулы отличен от нуля. Пример: CO, NH, HCl 2.2. Диполь во внешнем электростатическом поле.

  4. (2.2) Во внешнем электрическом поле на диполи действует вращающий момент.

  5. Полярный диэлектрик: В обоих случаях 2.3. Поляризация диэлектриков. 1. Внешнее поле Е = 0. Неполярный диэлектрик: pei = 0.

  6. 2. Внешнее поле Е≠ 0. Неполярный диэлектрик: Полярный диэлектрик:

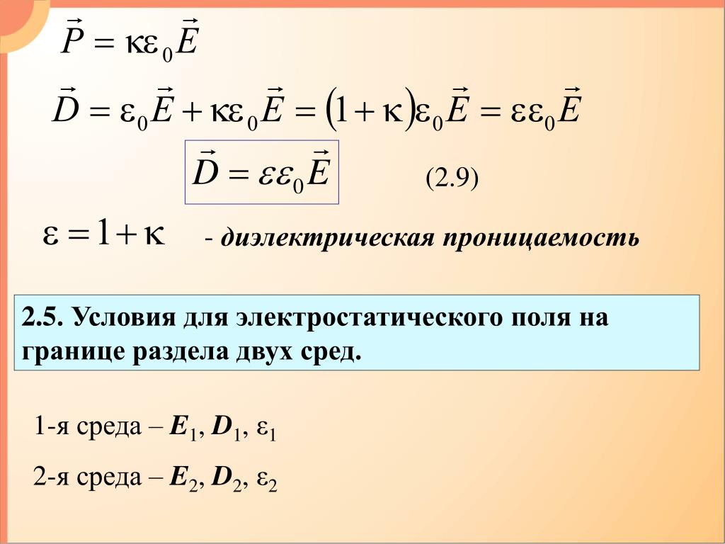
  7. Поляризация диэлектрика – возникновение дипольного момента в любом физически малом объеме диэлектрика ∆V. Вектором поляризации Р называется физический вектор, равный отношению суммарного дипольного момента малого объема диэлектрика к этому объему: (2.3) (2.4) κ – диэлектрическая восприимчивость.

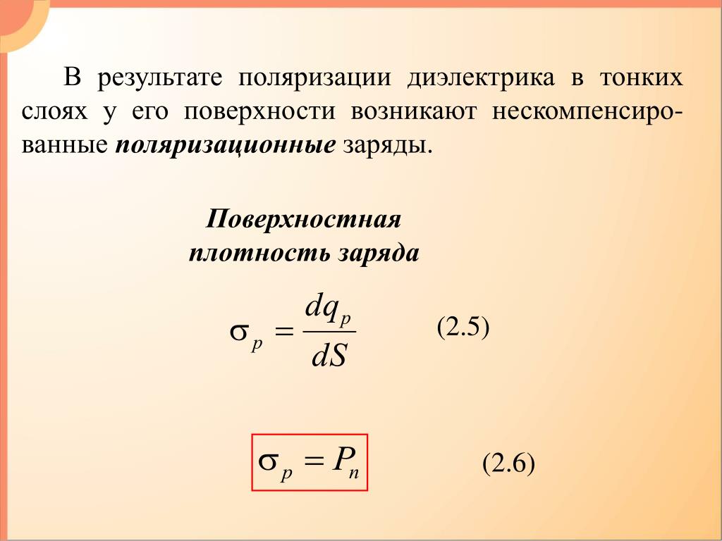
  8. Поверхностная плотность заряда (2.6) В результате поляризации диэлектрика в тонких слоях у его поверхности возникают нескомпенсиро-ванные поляризационные заряды. (2.5)

  9. 2.4. Вектор электрической индукции. Для характеристики электростатического поля в диэлектрике вводится вектор (2.7) - вектор электрической индукции или электрического смещения Свободные (сторонние) заряды – заряды, не входящие в состав молекул диэлектрика.

  10. (2.8) Поток вектора электрической индукции электро-статического поля сквозь произвольную замкнутую поверхность равен алгебраической сумме свободных зарядов, охваченных этой поверхностью. Теорема Гаусса для электростатического поля в диэлектрике

  11. - диэлектрическая проницаемость (2.9) 2.5. Условия для электростатического поля на границе раздела двух сред. 1-я среда – E1, D1, ε1 2-я среда – E2, D2, ε2

  12. (2.10) Касательная к поверхности раздела двух сред составляющая напряженности поля не изменяется при переходе через эту поверхность.

  13. (2.11)

  14. (2.12) При переходе через границу раздела двух сред, на которой нет поверхностных свободных зарядов, нормальная составляющая электрического смещения не меняется. Если на границе раздела нет свободных зарядов

  15. (2.13) Сегнетоэлектриками называется группа кристалли-ческих диэлектриков, обладающих в определенном интервале температур спонтанной (самопроизволь-ной) поляризацией, которая сильно изменяется под влиянием внешних воздействий – электрического поля, деформации, изменения температуры. 2.6. Сегнетоэлектрики. сегнетова соль NaKC4H4O6·4H2O титанат бария BaTiO3

  16. PS – поляризация насыщения PR – остаточная поляризация EC – коэрцитивная сила κmax ~ 103 При T > TC (температура Кюри) сегнетоэлектрик становится обычным полярным диэлектриком BaTiO3 – TC = 406 K LiNbO3 – TC = 1483 K

More Related