amelia-larsen
Uploaded by
41 SLIDES
577 VIEWS
410LIKES

От теории к практике : о проявлениях сильной гравитации в наблюдениях (2)

DESCRIPTION

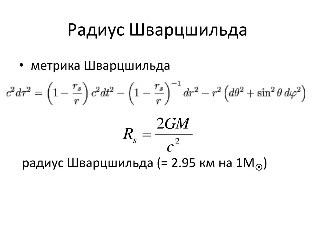
От теории к практике : о проявлениях сильной гравитации в наблюдениях (2). звезда - К омпаньон (5000 K). Релятивистская звезда. 100 млн. K!. Движение вещества ( нагрев )‏. Пример 2. Вращение черных дыр по температуре аккр . диска ?. Радиус Шварцшильда. метрика Шварцшильда

1 / 41

Download Presentation

От теории к практике : о проявлениях сильной гравитации в наблюдениях (2)

An Image/Link below is provided (as is) to download presentation Download Policy: Content on the Website is provided to you AS IS for your information and personal use and may not be sold / licensed / shared on other websites without getting consent from its author. Content is provided to you AS IS for your information and personal use only. Download presentation by click this link. While downloading, if for some reason you are not able to download a presentation, the publisher may have deleted the file from their server. During download, if you can't get a presentation, the file might be deleted by the publisher.

E N D

Presentation Transcript


  1. От теории к практике: о проявлениях сильной гравитации в наблюдениях (2)

  2. звезда- Компаньон (5000 K) Релятивистская звезда 100 млн. K! Движениевещества (нагрев)‏

  3. Пример 2. Вращение черных дыр по температуре аккр. диска?

  4. Радиус Шварцшильда • метрика Шварцшильда радиус Шварцшильда (= 2.95 км на 1М)

  5. Аккреция • черные дыры можно обнаружить лишь по их влиянию на окружающие тела • аккреция – падение вещества на компактный объект под действием его гравитационного притяжения • откуда берется вещество? • межзвездное • с соседней звезды в двойной системе • темп акреции и светимость

  6. Почему компактные объекты? светимость при аккреции

  7. Почему рентг. диапазон?

  8. Излучение абсолютно черного тела Закон Релея-Джинса

  9. Закон Стефана-Больцмана

  10. Схема ЧД с аккреционным диском

  11. Невращающаяся ЧД Вращающаяся ЧД Радиус внутреннего края диска -> параметр вращения ЧД?

  12. Радиус последней устойчивой орбиты как функция вращения ЧД

  13. Cyg X-1 XTE J1550-564

  14. ~kT ~Rin Внутренний радиус диска?

  15. Сложность 1: Распределение яркости по диску T~ R-3/4 Простейший случай

  16. Закон Релея-Джинса Простейший случай

  17. Сложность 2: Атмосфера диска (непрозрачности и комптонизация)

  18. Влияние непрозрачностей

  19. Непрозрачности на разных длинах волн

  20. Комптонизация • Одно рассеяние: • если гладкий спектр • Степенной закон между ~kTseedand ~3kTe • Тепловой завал на @3kTe

  21. Атмосфера Для того,чтобы излучение выходило необходим градиент плотности энергии – градиент температуры

  22. Искажения спектра kTc~1.7kT

  23. Сложность 3: Фотопоглощение

  24. Карта галактики 21 см (нейтральный водород)

  25. Комптоновское рассеяниеe-+he-+h’ • сечение • Томсоновсий предел при h <<mec2 : T=6.67·10-25 cm2 • Индивидуальное рассеяние : h = f(angles,E,h) • В среднем Допплер& аберрация Эффект отдачи ИКИ, 26/10/2009

  26. Сложность (небольшая): искажения лучей

  27. Сложность 4. Характеристики инструментов

  28. Проблема pile-up E E dt(pile-up) 2 фотона с меньшей энергией могут выглядеть как один фотон с большей 2E

  29. Pile up в случае спектрометра PCA (dt~10-5сек) Для ПЗС dt~0.1-1 сек!

  30. Поправки pile-up XMM 2011

  31. Точность эффективной площади детекторов

  32. Поглощение в льде на детекторе SSS cпутника EINSTEIN

  33. XTE J1550-564

  34. Результаты для XTE J1550-564 По “температуре” диска По широкой линии

  35. Пример 3. Измерение релятивистских эффектов (радиусов нейтронных звезд?) по временным рядам

More Related