addison-bright
Uploaded by
52 SLIDES
713 VIEWS
520LIKES

健保 10 年成績,有目共睹

DESCRIPTION

二代健保 Q&A 系列 1 : 健保改革不容緩 二代健保新未來. 健保 10 年成績,有目共睹 你知道嗎?陪伴在你我身邊的健保已經十歲了!從 84 年 3 月 1 日開辦以來,在各方共同努力下,大幅降低民眾就醫的經濟障礙,提升醫療品質,民眾的滿意度也一直居高不下;世界各國更是紛紛投以讚嘆的眼光,經常派員來台觀摩。 健保可說是最重大的社會建設,也是受惠民眾最廣泛的公共政策,更是促進國家進步、維繫社會安全、保障人民權益不可或缺的一環。 現行健保的 6 大困境

1 / 52

Download Presentation

健保 10 年成績,有目共睹

An Image/Link below is provided (as is) to download presentation Download Policy: Content on the Website is provided to you AS IS for your information and personal use and may not be sold / licensed / shared on other websites without getting consent from its author. Content is provided to you AS IS for your information and personal use only. Download presentation by click this link. While downloading, if for some reason you are not able to download a presentation, the publisher may have deleted the file from their server. During download, if you can't get a presentation, the file might be deleted by the publisher.

E N D

Presentation Transcript

Playing audio...

  1. 二代健保Q&A系列 1: 健保改革不容緩 二代健保新未來 健保10年成績,有目共睹 你知道嗎?陪伴在你我身邊的健保已經十歲了!從84年3月1日開辦以來,在各方共同努力下,大幅降低民眾就醫的經濟障礙,提升醫療品質,民眾的滿意度也一直居高不下;世界各國更是紛紛投以讚嘆的眼光,經常派員來台觀摩。 健保可說是最重大的社會建設,也是受惠民眾最廣泛的公共政策,更是促進國家進步、維繫社會安全、保障人民權益不可或缺的一環。 現行健保的6大困境 就像電腦軟體需升級一般,健保制度也必須隨著社會結構變動而調整。目前全民健康保險面臨下列6項困境: 1.財務失衡日趨嚴重   因為人口快速老化、醫療科技進步、民眾需求增加等因素,健保的收入  與支出,長期存在2%的落差,健保局實施多項開源節流措施,但財務  平衡問題,仍無法忽視。 2.保費負擔不甚公平   現行健保制度將保險對象細分為6類14目,各類目負擔比率並不相同,  會造成不公平的現象,像是沒收入的失業人口的保費負擔,卻比有固定  收入的職業工會會員、農民、漁民還要高;薪資所得相同,但眷口數較  多的家庭,負擔亦較重,這些都違反社會保險所強調的「量能負擔」原  則。 3.健保收支缺乏連動   現在是由「全民健康保險監理委員會」,來監督健保的財務收入,另由  「全民健康保險醫療費用協定委員會」,來協商與分配健保的財務支出,  收入與支出未能構成連動機制,更容易造成健保財務的不平衡。 4.資源配置缺乏機制   健保制度是整合原公、勞、農保體制而來,對於給付範圍,評估機   制不足,在健保財務收支缺乏連動之下,醫療資源配置機制更顯缺   乏,導致醫療浪費與給付內容無法合理調整的現象。 行政院衛生署 關心您服務專線:0800-212-369

  2. 5.醫療資訊不夠公開 由於醫療資訊的不足,民眾無法判斷醫療院所的品質好壞,加上民眾   經常是聽從親友介紹而就醫,所以醫療品質資訊缺乏之情形日益嚴重。  6.支付標準不甚合理 目前健保支付給醫療院所的費用,大多採取論量計酬,較少結合醫療品 質加以考量。在成本壓力與經營困境的顧慮下,醫療院所收自費情形亦 有漸增現象,必須改善。 今天不改革,明天會後悔 健保制度該「向上提升」或是「原地踏步」呢?健保局當然可以選擇輕鬆的路,但賠上的可是全體民眾的健康保障,及國家社會的發展力;因此我們要向上提升,雖然過程很艱辛,但在全體國民的期盼及鼓勵下,二代健保一定可以帶給大家更好的醫療品質及更健康的未來。 二代健保更公平、品質好、效率高 為達成二代健保的政策目標,行政院衛生署與健保局除努力突破現有的困境外,下列3項二代健保改革的核心價值,更是未來的改革重點所在: ■品質 強化提升醫療品質機制,支付制度朝向保障國民健康及鼓勵提供優良醫 療服務之方向改革。 ■公平 低所得者可依現行制度給予保障,所得較高者負擔多一點;相同所得的 家戶,負擔相同的保險費,不因職業類別不同,而有不同負擔比率。 ■效率 民眾轉換工作時不必辦理轉出、轉入手續,被保險人類別從6類簡化為2 類,將大幅提升行政效率。 行政院衛生署 關心您服務專線:0800-212-369

  3. 二代健保Q&A系列 2: 醫療浪費要解決 健保改革齊步走 解決醫療浪費問題與改革,缺一不可 健保免除了就醫的經濟障礙,難免造成過度使用而浪費。而醫療浪費的控制,使有限的醫療資源提高效率。而二代健保為了維繫健保制度永續,在治療「醫療浪費」的過程中,也應對於「健保制度」體質給予改善,以達到治癒之功效,兩者缺一不可。 控制醫療浪費,「全年無休」 健保局對於解決醫療浪費問題,自開辦以來就進行各項規劃: 1.實施藥價調查作業,調整藥價支付金額,減少藥價差。 2.調整高診次就醫病患的部分負擔。 3.加強醫療院所違規查核,以建立公平且合理之醫療環境,提昇醫療品質。 4.加強對醫療院所的費用申報案件進行審核,並核減非必要性的醫療費用 申請。 5.鼓勵民眾使用分級醫療及家醫制度,與運用IC卡上傳資料,及時對高就 診病患進行就醫輔導,以有效降低民眾就醫次數。 6.實施特定檢查資源共享試辦計畫,並進行各項檔案分析,以減少重複檢 驗檢查、用藥。 行政院衛生署 關心您服務專線:0800-212-369

  4. 全民疼惜健保,營造健康台灣 1.宣導民眾正確用藥及正確就醫的觀念及作法。 2.宣導民眾加強自我健康照護的觀念及作法。 3.推動轉診制度,並配合家醫制度,以導正民眾就醫習慣,強化民眾健康 照護。 4.就二代健保規劃內容,對於醫療品質及支付制度中不用修法且立即可行 的建議,予以規劃執行方式並落實。 二代健保,有效解決現有問題 健保10年有成,回顧成立時的宗旨:「讓全民有保,讓全民有醫療」,現行健保制度確實已經達成;但現有的狀況是不夠的,因為在達到「可近性」的目標後,健保更應該朝向「可靠性」的目標邁進;而二代健保政策就是可以有效改革既有的問題,大步邁向「品質」、「效率」、「公平」的健保制度最佳方案。 期待全民的參與,更期盼全民的支持,健保因為有你,未來一定會更好 。 行政院衛生署 關心您服務專線:0800-212-369

  5. 二代健保Q&A系列 3: 全民健保是社會福利嗎? 全民健保是保險還是福利? 健保涵蓋範圍從預防保健、醫療給付甚至是部分罕見疾病。感覺上做了很多社會福利的工作。究竟,全民健保到底是福利還是保險呢? 根據全民健康保險法規定:全民健保的目的是為增進全體國民健康,保險對象在保險有效期間內,發生疾病、傷害、生育事故時,給予保險給付,而且是「強制納保」的精神,保險費依被保險人經濟能力計費;所以,全民健保應屬於社會保險的一種。 社會保險與社會福利哪裡不同? 社會保險強調財務自立,所以是「必須繳交保費,才能享有給付」。而社會福利通常是由國家編列相關經費,提供給經濟弱勢者,以確保其生活安全。所以,在全民健保的設計上,對於屬於社會福利的責任,是由相關政府單位以一般稅收負責,而不是由人民所繳的保險費支應。 各主管機關另編預算負擔 ■保險費補助部分 各級政府補助─於戶籍所在地的低收入戶。 內政部補助─中低收入戶且領有身心殘障手冊者。 北、高兩市政府補助─設籍於當地滿1年且65歲以上之國民 原民會─對符合資格之20歲以下、55歲以上之原住民。 勞保局─對符合領取勞工保險失業給付或職業訓練生活津貼的失業勞 工。 僑委會─補助來台就學且符合資格之僑生。 行政院衛生署 關心您服務專線:0800-212-369

  6. ■醫療費用補助部份 內政部─三歲以下的小朋友、具低收入戶身分之保險對象就醫時之部 分負擔。 退輔會─無職業的榮民就醫時之部分負擔。 勞保局─因職業傷病就醫者之勞保被保險人全額就醫費用。 疾管局─對愛滋病患者及開放性結核病患者之全額就醫費用。 憲法明文規定,保險與福利大不同 現在您知道了,全民健保並未包含社會福利,如果在業務上有所涵蓋,充其量也只能算是「代辦」,因為費用均已由相關政府單位支應。就世界各先進國家而言,在福利及保險上均有所區分,才不會相互影響其財務來源。 因此,在全民健保財務拮倨、醫療資源有限的情況下,由政府相關部門負起社會福利的責任,由中央健康保險局負起民眾互助制度的經營責任,兩方各司其責,這才是最好的作法。 行政院衛生署 關心您服務專線:0800-212-369

  7. 二代健保Q&A系列 4: 二代健保多關照 弱勢族群沒煩惱 健保改革 保障不變 也許有人會問,二代健保會把原有對弱勢族群的各項照護措施改掉嗎? 目前的健保制度,對於低收入戶及弱勢族群的保障,是由各相關主管機關編列公務預算進行補助,可分為保費補助及就醫補助兩部分。二代健保保留了現行健保制度好的部分,再改善其不足之處。所以,像是免除重大傷病之病患就醫的部分負擔措施,是由全體保險對象互助,在這次健保修法草案中是不會改變的。 在現行制度中,弱勢民眾參加健保,是由相關主管機關提供各種保障措施,可以說「健保經濟困難民眾保護傘」已建構完成,減少民眾參加健保的經濟壓力,使弱勢者同樣享有妥適的醫療照護。 對於經濟有困難、像是身心障礙者、70歲以上中低收入戶、未滿20歲及年滿55歲而無職業的原住民、失業的勞工等弱勢民眾,內政部、原民會、勞委會等相關單位,已經幫忙分擔應自付的健保費。每年補助金額約66億元,受益人數約111萬人。 此外,符合社會救助法的低收入戶成員,對於應自行負擔的健保費及就醫時的部分負擔費用,社政單位皆會熱心分擔。 全民健保的貼心措施 全民健保推行的最大用意,在於提高民眾就醫品質、讓醫療更普及,因此許多友善措施需要讓大家知道: 1.先看病後納保:民眾如果沒有健保卡的話,發生急重症需要醫療時, 只要持有村里長或醫院開具的清寒證明,就可以先以 健保身分就醫;平均每年村里長或醫院已開具的清寒 證明文件約有900件,經費約為1,400萬元。 行政院衛生署 關心您服務專線:0800-212-369

  8. 2.辦紓困並給付:為協助經濟困難民眾,健保局可提供分期繳納、繳費 協助措施,辦妥後立刻能以健保身分就醫;對特殊狀 況的家庭,並協助轉介公益團體給予各項協助。過去 的辦理成果如下: 落實關懷弱勢,確保全民健康 健康是一切根本,有了健康,才有動力;有動力,才有生產力;有生產力,經濟才會繁榮。 因此,不論是現行健保制度或是未來將要推行的各項改革,對於弱勢族群的保障,絕對不會忽視;當國人在為自我及社會國家努力的同時,讓全民健保做您的依靠,為您的健康護航。 行政院衛生署 關心您服務專線:0800-212-369

  9. 二代健保Q&A系列 5: 投保作業變簡單,省時省力又方便 投保手續繁瑣,需要來改善 現行健保制度下,將被保險人分為6類14目,每種保險對象自付保險費的負擔比率不一。民眾在轉換工作或改變投保身分時,須先在原投保單位辦理退保手續,由原投保單位填寫「保險對象退保申報表」,送交健保局轄區分局辦理退保,之後再將此申報表帶到新投保單位辦理投保手續,新投保單位又須填寫「保險對象投保申報表」,送交健保局轄區分局辦理投保手續,以銜接保險對象的在保資格及收取保險費。 這一連串的過程不光是民眾及投保單位覺得有些繁瑣,每月異動資料約有100萬筆的健保局,也必須面臨複雜的行政手續,造成許多成本的支出。 簡化投保作業,大家更方便 因此,簡化投保手續是二代健保勢在必行的工作。 例如志玲在90年6月初剛大學畢業,按健保法規定,家長就必須幫志玲辦理眷屬退保的手續,再到當地鄉鎮公所辦理加保作業;但志玲在90年7月底時找到工作,又得跑一趟鄉鎮公所辦退保,才能到新公司加保,的確十分麻煩。 二代健保的加退保手續就變得聰明多了!將取消現行被保險人分類,僅分為「繳稅戶及免稅軍教戶之被保險人」與「其他被保險人」兩類,未來民眾轉換工作單位時,不用從原投保單位辦轉出及新單位辦轉入,可以大幅減輕現行投保單位的作業量,更不用再擔心漏辦加保作業,而造成投保中斷的現象。 換句話說,在二代健保實施後,如果志玲的工作或加保身分有所更動的話,只要志玲仍符合健保納保的資格,就不用再辛苦的到處辦理加、退保手續了。 行政院衛生署 關心您服務專線:0800-212-369

  10. 二代健保修法,提升作業效率 既然,全民健保是我國唯一的強制性醫療保險制度,已規範符合資格的民眾都必須加保,因此健保局可說是單一的投保單位,不管民眾在哪裡工作、作什麼工作,都是健保的保險對象。 二代健保的規劃,除了對於醫療品質的提升、公民參與的強化及保費負擔公平的促進,有完整且詳細的規劃以外,更致力於提升投保效率。希望保險行政更簡便的修法,能獲得您的肯定與支持。 行政院衛生署 關心您服務專線:0800-212-369

  11. 二代健保Q&A系列 6: 全民健保勤把關 嚴選良藥掛保證 健保藥品,品質保障 常聽人說,健保的藥吃不好,自費的藥才吃得好,真的嗎? 其實這是錯誤的觀念!健保用藥是經過雙重把關的,第一關必須是經過衛生署核准發給許可證,第二關則是必須由藥商向健保局提出申請給付,經過健保局邀請醫、藥專家審查通過後才納入健保給付,品質當然有保障。 健保給付的藥品,已提供醫療院所非常多選擇。目前健保給付的藥品,共有15,000多項,包括腸胃道用藥、感冒用藥及抗精神病用藥、糖尿病用藥、心臟血管疾病用藥、罕見疾病用藥、癌症用藥…等。以腸胃道用藥為例,目前健保給付之藥品共有約近1,000項,感冒用藥有800多項,治療心臟血管疾病之藥品也有近800項;為讓民眾能使用更高品質的藥品,健保開辦後引進了400多項的新藥,對病症的治療更有效。 GMP嚴格把關 行政院衛生署核發藥品許可證,都是經過嚴格的審查及檢驗。在審查的過程中,特別注重藥品的療效、安全性等。符合規定才會發給藥品許可證,藥商才可以製造、進口,最後才能販賣。 衛生署為了要提升製藥工業的水準,提升藥品的品質,從民國71年起,所有的國產製藥廠必需要實施「藥品優良製造規範(GMP)」,使台灣的製藥產業在品質、安全、療效上,到達先進國家的水準。 好觀念,讓藥更有效 藥能治病,濫用亦會傷身。經過醫師診斷,對症下藥,對病情才有幫助 。而且病人拿到藥品後,應該先核對藥袋上的姓名,確定名字無誤後,再核對藥袋上的藥品名稱、數量是否與袋內的藥品相同,然後再按照藥袋上指示的用法用量、注意事項使用,有疑問可立即向藥師詢問。而且千萬不要自行減藥、停藥或加重用量,有不適應儘快告訴醫師。總之,正確使用藥品,才可以達到「藥到病除」。 行政院衛生署 關心您服務專線:0800-212-369

  12. 不迷信自費藥物,正確用藥才聰明 每種藥品會因不同的成分,而有不同的適應症;衛生署完成藥品的審核及檢驗後,在核發的藥品許可證上,會明確記載該藥品的適應症,並規定藥商須將其詳細記載印製在標籤及說明書上,以便醫護人員或病人查閱。有些藥品經過專家學者認定,必需訂定藥品使用規範,例如抗生素必需先使用第一線用藥,病情未改善的話,才可使用第二線用藥,以免濫用藥物,造成病人更大的傷害。如果醫師用藥時符合衛生署核准適應症及藥品使用規範的規定才開藥,健保是會給付的,醫院不能要求病人自費。 民眾自醫院取得藥品,若有需要瞭解相關資訊,除了可請教醫護人員,也可到行政院衛生署網站上查詢適應症,或自中央健康保險局之全球資訊網站上查詢給付規定及價格。 衛生署與健保局之網址及查詢路徑 衛生署網址:http//www.doh.gov.tw 查詢路徑:衛生署各單位→藥政處→業務資訊→藥品許可證查詢。 健保局網址:http//www.nhi.gov.tw 查詢路徑:全球資訊網→快捷查詢(查詢藥品品項及價格)或全球 資訊網→醫事機構專區→醫事服務→藥品及特殊材料→ 藥品給付規定(查詢藥品給付規定)。 行政院衛生署 關心您服務專線:0800-212-369

  13. 二代健保Q&A系列 7: 二代健保勤改善 就醫品質更加分 有健保 就醫無障礙 全民健保的推動,是為增進全體國民的健康,提供適當的醫療服務為目的。健保開辦以前,全國約有800多萬人沒有醫療保險,而且很多是需要醫療照護且較無經濟能力的老人及小孩,一旦就醫就會造成不小負擔。全民健保是強制性的社會保險,全民加入健保,保障一普及,對經濟的弱勢者而言,等於解決了就醫的障礙。 全民健保也讓國民就醫更方便,目前有辦理全民健康保險診療業務的醫療院所,約有1萬8千多家,占全國醫療院所百分之91以上,大病到大醫院,小病到附近的診所看診,是非常方便的診療環境。 不只可近 更要可靠 全民健保讓民眾就醫無障礙,就是提供民眾醫療的可近性,接下來,就要做到醫療的可靠性,也就是確保醫療品質,使民眾就醫有保障。 為了提升醫療品質,衛生署及健保局已作了許多努力,成效卓著。例如子宮頸癌,83年每10萬人口死亡率是7.00,經過加強宣導,鼓勵婦女定期作子宮頸抹片檢查,到了93年子宮頸癌死亡率已降到4.35。 現行健保的品質確保機制有哪些? 一、適度公布醫療資訊: 健保局將各醫院IC卡上傳及費用申報資料上網公開,提供醫院門診、 急診、住院的服務量,以了解各醫院的營運狀況。 二、即時提供最新健保床數資訊: 於網站上(網址為:http//www.nhi.gov.tw)提供即時的區域醫院層 級以上醫院之總床數及空床數量,方便需要住院之病患查詢。 行政院衛生署 關心您服務專線:0800-212-369

  14. 三、提升藥物使用的安全性: 為了要保障民眾用藥安全,衛生署規定藥袋應標示藥品之相關資訊 ,並透過健保局配合執行,以落實此項措施。此外,衛生署也成立 全國藥物不良反應通報中心,讓民眾使用藥物更安全。 二代健保的品質提升機制還有那些? 一、製作民眾就醫指引: 製作手冊、光碟或經由網路,公布醫院的基本資訊,像是開診科別 、醫療專長、病床數等等,幫助民眾有更多醫療訊息可參考,並鼓 勵各醫療院所維持優質水準。 二、提出健保醫療品質承諾,建立並公布醫療品質資訊 由健保局提出對醫療品質的承諾,並確實落實,以確保醫療服務品 質,並推動醫院品質報告制度,例如公布醫師人數與病床、護理人 員與病床的比率及病人滿意度等。也蒐集民眾就醫的經驗,了解普 遍被重視的醫療品質有哪些項目,提供民眾就醫選擇時的參考。 三、建立醫療品質公開機制: 健保法將明定,健保局及保險醫事服務機構,應定期公布與全民健 保有關的醫療品質資訊,方便民眾查詢。公布的內容,將與學者、 消費者代表、使用者代表、保險醫事服務機構代表等共同討論。 由此可知,二代健保肩負著提升醫療品質的重責大任,推動是勢在必行的!衛生署與健保局也會持續與消基會、醫改會、督保盟等相關民間團體進行溝通,彙集其意見,作為健保改革的參考,使健保制度更臻完美。 行政院衛生署 關心您服務專線:0800-212-369

  15. 二代健保Q&A系列 8: 二代健保納意見 全民一起來參與 民眾參與健保政策有哪些管道? 民眾是健保的「頭家」,因此健保的各項政策,需要民眾的參與,並獲 得多數民眾的支持。目前民眾參與健保政策的管道可分為下列4種: 1.可透過首長信箱、免付費服務電話0800-212-369,提出各項建議。 2.參加依健保法所設立的全民健保監理委員會,以及全民健保醫療費用協 定委員會,這些團體皆會推派代表擔任委員,參與政策討論。 3.參加衛生署或健保局自行辦理的民意調查、公聽會或座談會。 4.依據行政程序法規定,行政機關於擬定法規命令前,草案應公告周知以 聽取人民意見或依職權舉行聽證。 為何還需要加強民眾參與? 在現行健保制度下,雖然民眾已經有管道可以參與決策,但因為民眾參 與健保決策管道仍不夠普遍,且現有機制提供的資訊和公共討論的機會不足 。因此,為了強化民眾參與健保政策的管道與能力,必須從「建立制度化的 機制」與「建立知情討論的參與模式」2個方向來努力。 要如何收集民眾聲音? ■擴大參與管道 由於社福團體與病友團體為主要的醫療使用者,因此應增設他們表達需 求的管道。像是舉辦以相關團體(包括社福、病友、勞工團體)為參加對 象的論壇會議或公聽會,以聽取意見。 行政院衛生署 關心您服務專線:0800-212-369

  16. ■強化參與健保政策的知能 要有效擴大參與,就必須提供各項可靠又可理解的資訊,以強化民眾的 認知能力。或是透過公共討論學習的過程,從公共利益的觀點,對政策 議題進行理性的討論,讓民眾政策知能進步。 ■建立平等、開放、理性的公共討論平台 最重要的是,要建立一個平等、開放且理性的公共討論平台,擴大民眾 發聲機會,也顧及公共利益;討論的資料必須涵蓋不同立場,提供參與 討論者更多相關資料、才能客觀而公正進行討論。 ■修法強化民眾參與健保政策之機制 目前提出的健保修法案中,全民健保監理會於審議或協定全民健保重要 事項,得先辦理相關之公民參與活動。因此,像是保險費率或部分負擔 的調整、給付範圍的改變等,得先透過民眾參與的方式,蒐集更多意見 ,使政策的推動能獲得多數民眾的支持。 全民健保是屬於大家的,需要大家一起來灌溉,使健保制度生生不息,永遠做你我健康的後盾。 行政院衛生署署長信箱:http://www.doh.gov.tw/cht/dohmail/mail.htm 中央健康保險局總經理信箱:http://gate.nhi.gov.tw:11081/gm/bin/ite001q1.asp 行政院衛生署 關心您服務專線:0800-212-369

  17. 二代健保Q&A系列 9: 專責單位顧品質,民眾就醫更保障 有監督 就有保障 您知道嗎?我們每個月繳交保險費,所得到的醫療服品質是否等值?哪些機構或機制在負責監督醫療品質?有哪些做法能讓民眾對醫療品質更有信心?這些都是民眾常有的疑慮,也就是為什麼要成立全民健保醫療品質專責單位的原因。 專責單位把關 醫療更有保障 民眾想要分析出醫療品質的優劣,就要先知道管理醫療品質的機制及管理的內容是什麼。 目前,政府或民間單位都有相關機制在負責醫療品質的規範及管理。衛生署醫政及藥政管理主要是負責機構監督、醫事人員資格、醫院評鑑、藥品及醫療行為規範;衛生署醫療品質委員會則負責醫療品質政策規劃的諮詢;健保局則是透過特約、支付標準與品質連動、醫療服務審查等機制,來確保醫療品質;財團法人醫院評鑑暨醫療品質策進會以推展及執行國家品質政策、提供醫療品質認證作為成立宗旨;台灣醫界各公會、協會則以協助醫護人員提高醫療服務品質為宗旨。 醫療訊息流通 民眾會更輕鬆 某天,小朱到A醫院看受傷的右腳,A醫院的醫生說要上石膏,三個月才會好,小朱半信半疑到B醫院,醫生說只要少運動,復健1、2個月就會好 了。 同樣一隻腳,兩個不同的說法,民眾該相信誰呢? 這時就需要一個平台,讓民眾、健保局與醫療專業三方對話,一來可以確保醫療品質,也可使民眾對醫療品質的期待與醫界提供的專業能力相互吻合,彼此有共識。 行政院衛生署 關心您服務專線:0800-212-369

  18. 統一醫療資源 訊息公開透明 為改善這些問題,特別要有具體作為,例如: 1.提供資源分佈就醫諮詢方式 醫療資源分佈的提供,像是:醫事人力、病床、家數、設備、專業功能 等;就醫諮詢的提供:包括健保局為民服務專線、網站及醫療團體等相 關聯絡方式。 2.提出醫療品質願景 定下時程,預設醫療品質進步的目標,使民眾可以看到改善醫療服務的 成果或民眾健康狀態。 3.提供醫療品質申訴或救濟管道 當民眾對醫療服務產生疑慮時,健保局可提供專家的意見供民眾諮詢, 並且提供申訴管道或行政救濟方式,以確保民眾的權益。 成立專責單位,確保醫療品質 民眾是健保要照顧的對象,當然有知的權利! 要有效補強上述三點需求,有必要成立全民健保醫療品質專責單位,來替民眾把關,促成大家對醫療品質期待。推動民眾參與促進品質決策、監督健保局達成品質提升承諾,及提供民眾所需的品質資訊,經由學習的過程,讓民眾的認知持續進步。 健保的改革,不但要務實的進行全民健保醫療品質提升計畫,更讓二代健保比一代健保好,才能符合民眾的期待。 行政院衛生署 關心您服務專線:0800-212-369

  19. 二代健保Q&A系列 10: 保費新制重公平 政府負擔不減少 現行保費制度有哪些問題? 由於人口老化、新科技成長、民眾醫療需求增加與醫療價格上漲等因素,使得每年健保的醫療費用成長,超過每年保險費的成長幅度;而且,保險對象的保費負擔也未能與經濟能力成正比;責任 (保險費負擔)與權利 (醫療服務)也未能妥善配合;還有,保險對象分類複雜,保險人與投保單位行政手續繁複;政府對不同類目的保險對象保費補助標準不一,舉例來說,一般受雇者補助10%、私校教職員補助30%,地區人口及職業工會補助40%、農、漁、水利會員則補助70%,補助標準不是很公平。因此,二代健保對現行健保的保費制度作了檢討,擬出更公平、行政手續更簡便及能使財務平衡的保險費籌措改革方案,希望全民健保能在更周全的收費基礎上,永續經營。 保費新制好在哪兒? 二代健保的保費新制爲達成「財務收支連動」、「財務資訊透明」及「保費公平性提升」等目標,採行了以下幾點策略: ■擴大民眾參與給付範圍及保險費費率決策 ■政府與資方依明確責任分擔保險費 ■取消保險對象類別分類以提升公平性 ■民眾依家戸總所得繳納保險費以強化量能負擔 行政院衛生署 關心您服務專線:0800-212-369

  20. 政府負擔不減少,國民健康有保障 為保障國民皆能獲得適當的醫療照護服務,以增進全體國民健康,因此政府立法強制全體國民納保。法令中訂有政府應分擔部分比率的保險費用,而且每年的負擔均逐步增加:90年為691億、91年為706億、92年為739億。 而在保費新制規範下,政府對國民健康的照護責任絕不縮水!政府每年應分擔的保險經費,依固定公式之成長率調整之,充分顯示政府對全民擔負明確及固定的責任。 政府應分擔的保險經費─ 政府應分擔的保險經費=基準×(1+成長率) 基準:1.第1年,以保費新制實施前一年健保收支平衡之情況下,政府 應分擔的保險費為基準。 2.以後年度,以前一年政府應分擔的保險經費為基準。 成長率=1/2×(最近三年名目國內生產毛額(GDP)平均成長率+ 最近三年全國個人醫療保健支出平均成長率) 保費新制,公平中更有遠見 從保費負擔公平性來看,現行的健保制度確實存有爭議。在檢討現制後,未來採行保費新制,藉由民眾的參與及收支連動的機制,讓全民健保的財務能更健全,並提供更好的醫療服務,以保障全民的健康,也是全民的福祉。 行政院衛生署 關心您服務專線:0800-212-369

  21. 二代健保Q&A系列 11: 改善現制為全民 所得計費更公平 現行保費哪裡需要改進? 1.保費未依總所得來計收,收入成長率受抑制 現行健保制度的保費計算基礎,是以受雇者的「經常性薪資」為標的, 而經常性薪資通常會比實際薪資低。此外,薪資占國民所得的比率,從 82年的64.9%,降低到91年的58.9%,國民的非薪資所得雖然上升,卻未 列入保費計算基礎,所以保險費收入成長率與國民所得不成正比。 2.職業別負擔不同,保費計算不公平 現行健保制度下,保險費的計算是依職業別而有所不同,例如受雇者以 經常性薪資計算;職業工會及農、漁、水利會會員依固定等級來估算投 保金額;地區人口則以平均保險費計收;加上不同職業別自行負擔比率 也不同,在在顯示出保險費負擔基準的不同。 舉例來說,小張沒有固定工作,一家三口以第六類被保險人身分加保, 每個月三口所需繳納之保險費為1,812元;而小邱一家三口是農、漁民, 每月三口須繳納的保險費為786元,兩者負擔不一致,出現這種沒固定 收入的家庭卻負擔較多的情況。 3.相同所得但眷口數多,負擔反而重 現行健保採行論口計費,因此會造成有相同所得但眷屬較多者會增加較 多的保費負擔。比方說,小城和小淇都是月投保金額為30,300元的之受 雇者,小城有3個眷屬(414元/月,人×4人=1,656元/月),而小淇沒有眷屬 (414元/月,人),相較之下,兩人雖薪資所得相同,小城一個月要比小淇 多負擔1,242元(1,656-414=1,242元)的保險費,對有家累的人來說,是一 筆不小的支出。 行政院衛生署 關心您服務專線:0800-212-369

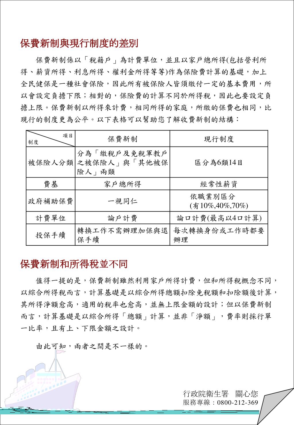
  22. 保費新制與現行制度的差別 保費新制係以「稅籍戶」為計費單位,並且以家戸總所得(包括營利所得、薪資所得、利息所得、權利金所得等等)作為保險費計算的基礎,加上全民健保是一種社會保險,因此所有被保險人皆須繳付一定的基本費用,所以會設定負擔下限;相對的,保險費的計算不同於所得稅,因此也要設定負擔上限。保費新制以所得來計費,相同所得的家庭,所繳的保費也相同,比現行的制度更為公平。以下表格可以幫助您了解收費新制的結構: 保費新制和所得稅並不同 值得一提的是,保費新制雖然利用家戶所得計費,但和所得稅概念不同,以綜合所得稅而言,計算基礎是以綜合所得總額扣除免稅額和扣除額後計算,其所得淨額愈高,適用的稅率也愈高,並無上限金額的設計;但以保費新制而言,計算基礎是以綜合所得「總額」計算,並非「淨額」,費率則採行單一比率,且有上、下限金額之設計。 由此可知,兩者之間是不一樣的。 行政院衛生署 關心您服務專線:0800-212-369

  23. 二代健保Q&A系列 12: 雇主分擔保險費 勞工健康有保障 勞工的健康,是雇主最大的資本 勞雇雙方有僱傭關係,因此雇主有義務保障所聘僱勞工的身體健康,讓勞工能無後顧之憂,專心參與生產,才能爲雇主創造出最大的產能及利潤。而全民健保就是保障勞工就醫權益、維護其健康及生產力的重要環節,因此,雇主應為勞工分擔部分的健保醫療費用,並將其納入生產成本中,這就是為什麼全民健保規定雇主,必須幫員工及其眷屬負擔60%的保險費的原因。 現行制度,加退手續需改善 在現行健保制度下,雇主除了要幫勞工負擔保險費外,當勞工及其眷屬遇有轉換工作或改變投保身分時,就要幫勞工辦理加、退保手續,並將資料送到健保局轄區分局彙整,如此勞工及其眷屬的在保資格才能銜接。如果雇主有停業、歇業的狀況時,也要辦理承保申報作業。 另外,在保費的繳交手續也很瑣碎。雇主必須用每位員工的投保金額,一一去計算補助員工的保險費,當員工薪資變動時,就得去申報投保金額變更,如此複雜的行政作業手續,當然會增加雇主的行政成本負擔。 二代健保 讓雇主作業變輕鬆 ■簡化承保作業 在二代健保規劃中,大幅簡化雇主繁瑣的承保作業,當勞工及其眷屬遇 有轉換工作或改變投保身分時,只要仍符合投保資格,就無需辦理加、 退保手續;或是雇主有停、歇業的狀況,也不用再辦理相關承保申報手 續,可大幅減輕雇主的行政成本。 行政院衛生署 關心您服務專線:0800-212-369

  24. ■負擔保費責任明確 為了使雇主繼續對勞工的健康,負起關懷與幫助的責任,在二代健保修 法草案中,延續現有制度,繼續規範雇主對勞工的健康,同樣要負擔一 定比率的保險費,只不過計費的基礎由目前為「每位員工的投保金額」, 擬改為「雇主支付受雇者的薪資總額」。 上述的改革方向,雇主補助保費可說是與被保險人費率多寡無直接相關, 因此有待進一步探討,雇主與員工費率的改變或政府負擔的成長,宜否 存在互動關係。 保費新制,對雇主有何好處? 在保費新制的規劃下,健保承保作業手續的簡化,可以減輕雇主的行政負擔;雇主應負擔保險費的責任明確,不但可以繼續照顧勞工的健康,更可以增加企業經營的穩定性;對於雇主而言,這是一項有利的好政策,希望雇主單位能多加支持。 行政院衛生署 關心您服務專線:0800-212-369

  25. 二代健保Q&A系列 13: 醫療服務無界限,偏遠地區有保障 山地離島偏遠,民眾就醫不便 台灣四面環海多高山,光是山地及離島的區域就占全國土地面積44%,幅員相當遼闊。居住於山地離島地區的居民約占全國人口的0.89%,因為先天地理環境的限制及交通困阻等因素,醫療資源比起平地缺乏許多,就醫較為不便。 服務進山林 醫療無界限 為了縮短山地離島地區與台灣本島的城鄉差距,保障當地居民的健康,衛生署推行整合性醫療計畫以及原住民部落離島社區健康營造等措施,改善當地醫療人力、醫療設施之不足,並利用遠距醫療科技、預防保健及居家照護等,以達到提升當地居民醫療保健品質、創造健康社區的目標。 因此,健保局自88年起,陸續推動整合性醫療計畫,以專科巡迴診療、每日定點門診、急診、夜間門診、轉診後送服務、居家照護、預防保健、疾病篩選及衛生教育等方式,提供給當地居民所需之醫療保健;這些計畫已在全國48個山地離島地區全面實施了! 成績一:阿里山上有醫療,居住觀光免煩惱 重要的觀光景點阿里山,當地居民約7千人,其中又以原住民 居多數,在尚未實施整合性醫療計畫以前,當地醫療只能依賴阿 里山鄉衛生所提供,當衛生所無法完全提供緊急救治或重症醫療 時,就必須到車程約2~3小時的嘉義市區就醫,十分不便。 自87年起,健保局南區分局策劃,以及嘉義聖馬爾定醫院及 嘉義基督教醫院的奉獻,到阿里山鄉各村落提供定點醫療、巡迴 醫療、夜間診療及緊急後送服務,當地民眾對於整體醫療滿意度, 由之前的50%,大幅提升到92%,每年每人平均到外地就醫的次數 ,也由7次降低到4次;足以證明整合性醫療計畫爲當地居民的健 康提供保障,更可確保遊客健康,促進觀光業的發展。 行政院衛生署 關心您服務專線:0800-212-369

  26. 成績二:專科醫療跨海送,馬祖醫療可確保 馬祖當地居民約1萬人,在整合性醫療計畫尚未實施前,是由 連江縣立醫院及衛生所提供醫療服務,但居民搭飛機到台灣本島 就醫的狀況時有所聞。健保局台北分局自89年起策劃於當地實施 整合性醫療計畫後,加上台北市立聯合醫院醫療人力的投入,負 責提供專科門診,於連江縣立醫院提供住院、急診、教學及緊急 後送等醫療服務,以服務當地居民。 以往當地民眾平均每年每人至縣外就醫次數約為6次、縣內就 醫次數約為4次、整體醫療滿意度僅68%,但實施整合性醫療計畫 後,縣外就醫次數已降到3次以下、縣內就醫次數提升為7次以上、 整體醫療滿意度更達到84%。 確保健康質更高 對於山地離島地區居民之健康照護,一直是政府的重要工作之一。未來,健保改革也將持續朝向提升當地居民健康程度及醫療服務品質而努力,以確實落實政府照顧全國民眾的承諾。 行政院衛生署 關心您服務專線:0800-212-369

  27. 二代健保Q&A系列 14: 常看病者多交保險費,合理嗎? 「使用者付費」與健保基本精神不符 當前健保財務吃緊,有人建議强化「使用者付費」的觀念,讓常看病者多交保險費以擴大健保財源;這種觀念和全民健保是社會保險、採取互助方式、著重社會公平性的精神,有所違背。這就好像是要一個在工作上、在社經地位上相對弱勢的重病或慢性病患者,多負擔一點保險費,這樣的作法不是改善全民健保財務最佳方式。 全民健保的「量能付費」與「自助互助」 全民健保是藉由全體國民,以自助互助的方式,集合大家的力量,收入多者幫助收入少、健康的人對需要幫助的病患伸出援手,以紓解個人或單一家庭一旦需要醫療援助時,所產生的經濟障礙,並讓民眾的健康得以受到保障的一種社會保險制度。 全民健保的財源主要來自保費,為了落實「量能付費」與「自助互助」,所以是以經濟能力的高低,來做為收取保險費的依據,這和商業保險是依據「風險高低」或「使用者付費」來收取保險費的原則,兩者之間是不一樣的;因此,若是把商業保險的經營方式用在健保上,讓生病的人多付錢,讓生重病的人付更多的錢,會失去開辦健保以減輕民眾就醫負擔的本意。 新加坡可以,為什麼我們不可以? 不過也有人認為,新加坡在重大傷病保險計畫(Medishield)的設計,就本於使用高者多付費的觀念,按年齡逐步提高了被保險人自付的保險費,像是30歲以下的民眾,每年的保險費為30新幣,而66歲至70歲每年保險費為265新幣,讓越高年齡者負擔更多的保險費。這是因為新加坡的健康保險,是一個傾向於個人化、商業化的健康保險制度,所以會採取與商業保險類似的措施;而我國健保制度是強制性、互助性的社會保險,在保險費負擔上,不宜採用「多使用者多付保費」的作法。 行政院衛生署 關心您服務專線:0800-212-369

  28. 保險費應如何收取才公平? 不過為了健保能夠長久營運,當我們積極籌措全民健保財源時,同時也檢討現行健保費收取方式,是不是有改善的空間? ■現行保險費計算基礎,有改進的空間 目前健保費收取方式,因為以職業別來計收,雖然是以薪資所得作為計 算基礎,但是自健保開辦以來,常常有因受雇者薪資內涵包不包括津貼 、獎金、紅利、加班費等,造成執行上困擾。而且,部分民眾負擔定額 保費,來反映其所領取的工作報酬,也未包括像是股利、利息、租金、 財產交易等收入,如此就會發生健保費負擔不公平的現象,因此需要改 進。 ■以家戸總所得來計收健保費,兼顧合理與公平 而保費新制中,以家戸總所得作為計收保費的基礎,可以有效解決現制 各種不公平的情形,總所得較高的家庭,多負擔一些保險費,以幫助所 得較低者,這樣才能真正落實自助互助的社會保險精神。 全民健保已走過10個年頭,在國際間擁有很高的評價,尤其我們以社會保險的精神,朝向採量能計費方式收取保費,已具相當的公平性。現在只要解決個別差異性的不公平現象,就可使健保制度更臻完美,因此希望全民可以更支持健保制度,也讓這個全民健康保險自助互助的好制度,得以永續經營。 行政院衛生署 關心您服務專線:0800-212-369

  29. 二代健保Q&A系列 15: 自負額制未實施 醫療資源需珍惜 什麼是自負額制度? 健康保險的自負額制度(deductible),是指一定金額以下的醫療費用由民眾自付,超過部分才由保險完全或部分給付。在參考世界各國的實施經驗,以美國的老人醫療保險part B為例,在2005年,被保險人在有醫療需要時,每年門診就醫費用在110美元以內,由民眾完全自付,超過部分才由民眾與保險共同負擔;另外,美國老人醫療保險預定於2006年1月推出處方藥保險計畫,參加此保險老人當看病有藥品需求時,每年每人必須先自付藥費250美元,超過以後保險才開始給付部分比率之藥費。 台灣的健保是以社會保險的精神為原則,所以現行健保法第34條雖有明文規定:「本法實施後連續2年如全國平均每人每年門診次數超過12次,即應採行自負額制度。」,不過迄今都沒有實施。 健保開辦至今為何不實施? 1.現行部分負擔和自負額的功能相似 現行健保制度為了抑制醫療浪費,並建立起使用者付費的觀念,因此有 實施部分負擔制度,像是門、住診部分負擔、藥品部分負擔等,已是使 用者付費,具提醒節約醫療資源之功能。部分負擔已實施10年,民眾都 已經十分熟悉。 行政院衛生署 關心您服務專線:0800-212-369

  30. 2.自負額多寡應與保險費率連動 自負額制度與民眾全年應先自己負擔的金額設定的多寡有關,當自己負 擔金額訂得很高時,就像是「保大不保小」的制度涉及保險費率及給付 範圍如何因應等事項,因此,該制度在實施上,仍有許多地方有待斟酌 、考量。 自負額制立意佳 條文解讀誤解多 自負額制度是現行健保法中的規定,但是許多人對於「超過12次,即應採行自負額制度」這段文字,恐怕都有所誤解了。其實這段文字所表達的是一個條件,而非一個標準;此條文的意思,決不是針對全年就醫超過12次的人,要他自己負擔看病的費用;而是說,如果連續2年全國平均每人每年門診次數超過12次時,健保制度應檢討修訂。包括每位民眾全年應先自己負擔金額的設定與保險費率都應該重新檢討。 全民健保的資源是有限的,需要大家加以愛護珍惜,不管是部分負擔也好,自負額制度也好,其實都是為了提醒大家要愛惜有限的健保資源。全民健保是大家的,需要大家來共同關心,當現行健保制度需要檢討更新時,政府一定會將人民受益與否,列為最優先考量,也唯有全民的共同參與,健保制度才會越來越好。 行政院衛生署 關心您服務專線:0800-212-369

  31. 二代健保Q&A系列 16: 善用有限健保資源 擴大效益造福全民 健保費都用到哪裡去? 健保的醫療費用依照民眾使用健保情形,可分為重大傷病患者、低收入戶、慢性病患者及老年人口等「高使用者」,以及健康的青壯年人口等「低使用者」二類。「高使用者」約占被保險人數的20%,但卻使用健保74.4%的醫療資源;而「低使用者」約占被保險人數的80%,僅使用健保25.6%的醫療資源。雖然健保資源的分配符合照顧重症、嘉惠貧病的精神,但是像感冒這類輕症,因為就醫量大,還是耗用了很多的資源,所以健保的資源分配,仍有值得改善的地方。 分配使用不周全 健保資源漸短絀 ■給付範圍有增無減,民眾付費能力有限 我們的健保給付範圍包括西醫、中醫、牙醫、藥品及預防保健等範圍之 廣泛,可說是世界各國罕見!而且為了加強對民眾的照護,給付範圍還 持續擴大。因此,如果民眾的付費意願與能力不能同步配合,將無法負 擔醫療費用的成長。 ■新增給付的決策未與健保財務相連結 現行健保在新增給付項目時,並沒有反映在健保財務上,以85年到91年 間,健保已引進新藥計349項為例,每年增加209億元的負擔,不過健保 新增的財源卻很有限。 ■健保資源分配的機制不足 目前對於健保醫療資源的分配與決策,都經過協商和討論,由於未能充 分結合科技評估與效益分析,也缺乏體制外的充分參與討論,所以應該 建立更完善及透明化的機制。 行政院衛生署 關心您服務專線:0800-212-369

  32. ■對於不具成本效益的服務管控需強化 現行健保制度的財務管控,多著重於醫療院所及民眾資源使用的管 理,對不具成本效益的服務較少進行檢討,也沒有建立淘汰或限 制機制,有待檢討改進。 如何把錢花在刀口上? 因為健保制度給付範圍廣泛,民眾滿意度很高,但在人口老化、醫療科技進步,與民眾就醫需求增加下,醫療費用快速成長,但保險費率卻調整不易,面臨財務失衡的危機。 健保必須財務穩定,才能使民眾享有具成本效益的新科技或藥品,使有限的醫療資源得以有效運用,因此建立一套醫療給付資源配置策略勢在必行,對於新增或現行的健保給付項目也需進行檢討,讓錢花在刀口上。 以藥品給付為例,健保增加新藥時,要以「安全、必須、有效」為原則 ,來排序出新藥給付的優先順序,而優先順序的決定,除了要有嚴謹的評估外,也應該將民眾及醫療提供者的意見納入,以尊重專業的立場並包涵多元的意見。此外,也要淘汰效益相對偏低的藥品,以更少的成本,發揮更大的效益。 給付財務相扣連,資源效益最大化 醫療資源配置的決策過程,必須和健保財務收支連動。對於具成本效益之新科技或新藥,考量過付費意願及能力後,可以納入保險給付;相反的,若超出付費者願意負擔的範圍,也可選擇減少新增項目,或縮減現行較無效益的保險給付來因應,同時擴大民眾與醫療提供者討論的機會,使有限的健保資源,可以得到充分運用與良好分配。 行政院衛生署 關心您服務專線:0800-212-369

  33. 二代健保Q&A系列 17: 負擔醫藥材差額 就醫選擇更多元 什麼是差額負擔? 「差額負擔」就是保險機構針對特定的藥品、特殊材料或醫療技術,衡量民眾就醫的可近性及保險財務負擔的能力,訂定給付的上限價格,藥商、醫療器材商或其他醫療服務提供者,可以視其產品效能自行訂定銷售價格,民眾使用該等藥物或醫療技術,若價格低於給付上限價格時,就由保險機構給付;若高於健保給付價格時,其高出部分則由民眾自行負擔。 先進國家的實施經驗 有許多先進國家像是德國、荷蘭、瑞典、丹麥、紐西蘭、加拿大、澳洲等,都已實施「參考價制度(Reference Pricing System)」 來控制藥品費用,也就是保險機構依「相同成分」、「類似化學結構」或「類似藥理作用」的藥品,訂定給付參考上限價,民眾若使用高於此參考價之藥品,就必需負擔其差額。 訂定差額負擔,增加民眾就醫的選擇 醫療科技不斷研發,新藥及新的醫療材料等持續引進,對民眾健康更有幫助。但因為長時間的研發,成本非常高,價格也相對提高。在醫療資源有限情形下,無法完全納入健保給付,就會降低民眾使用新醫療科技的機會。 行政院衛生署 關心您服務專線:0800-212-369

  34. 舉例來說,「血管支架」在臨床上已被廣泛使用來治療冠狀動脈疾病,而新研發的「塗藥血管支架」經臨床試驗,具治療效益,只是「塗藥血管支架」的價格,是「血管支架」的健保支付價格的2.1倍至3.2倍,價格極高,若不納入給付,就會影響民眾使用新醫療科技的機會;但若納入全民健康保險給付範圍,依照92年給付金額來計算,將增加2.7億至5.4億元的支出。不過,如果將「塗藥血管支架」列為「差額負擔」,由保險機構及被保險人共同負擔部分費用,就可以在健保有限的保費收入下,也提供民眾使用新醫療科技的機會,增加就醫之選擇。舉例來說,「血管支架」在臨床上已被廣泛使用來治療冠狀動脈疾病,而新研發的「塗藥血管支架」經臨床試驗,具治療效益,只是「塗藥血管支架」的價格,是「血管支架」的健保支付價格的2.1倍至3.2倍,價格極高,若不納入給付,就會影響民眾使用新醫療科技的機會;但若納入全民健康保險給付範圍,依照92年給付金額來計算,將增加2.7億至5.4億元的支出。不過,如果將「塗藥血管支架」列為「差額負擔」,由保險機構及被保險人共同負擔部分費用,就可以在健保有限的保費收入下,也提供民眾使用新醫療科技的機會,增加就醫之選擇。 因此,先進國家實施參考價制度及訂定「差額負擔」之方法與經驗,確實是在資源有限的前提下,兼顧品質的好方法,值得台灣健保制度參考。 差額負擔之配套,確保民眾權益 現在的健保法修法草案,著重醫療品質資訊公開、透明。因此,當健保財源受到限制時,如果要實施差額負擔的話,應公開該產品所具有的臨床效益、產品優點,以及健保價格及市場銷售價,並透過各種管道,提供民眾充分的資訊。民眾可以依其需要及意願來選擇,如此,必可兼顧健保財務及全民就醫品質。 行政院衛生署 關心您服務專線:0800-212-369

  35. 二代健保Q&A系列 18: 優良品質為導向 就醫支付更加強 為了讓健保的支付制度更加健全,二代健保規劃更好的機制,讓健保的資源更妥善的運用。 健保支付制度有哪些改革? ■支付制度的多元化 健保剛開辦時,其支付標準是延續公、勞、農保的「論服務量計酬」為 主,但因論量計酬太繁瑣,所以逐步推動包裹式支付的「論病例計酬」 ,以促使醫療提供者加強成本管理,增進效率。另外,全面實施總額支 付制度、試辦整合性及品質導向的支付方式,以提升服務效能及品質。 ■整合性照護體系 以整合性照護模式為支付基礎,推動「呼吸器依賴患者整合性照護試辦 計畫」及「安寧療護整合性照護試辦計畫」,使重症患者可以獲得更優 質的醫療照護。 ■論品質計酬 全民健保不僅是為民眾購買醫療,更要為民眾購買健康!因此以論品質 計酬方式,陸續推出醫療給付改善方案,包括:子宮頸癌、乳癌、肺結 核、糖尿病、氣喘等五大疾病,透過調整支付費用的方式,引導醫院診 所提升醫療服務品質。 新方案,更用心,更全面 為了讓健保更好,衛生署推行「全民健保支付制度改革方案」,重點如下: ■公開品質資訊 強化現行各類疾病管理品質資訊的登錄,定期評估,品質資訊透明 化,民眾就醫更有保障。 行政院衛生署 關心您服務專線:0800-212-369

  36. ■強化疾病管理機制 以「疾病別」,持續有效推動疾病改善方案,以達品質改善之目的,包 含強化腎病病人疾病管理及選取重大疾病研訂疾病改善方案等,例如: 各類癌症病人、高血壓、精神疾病等。 ■強化醫師管理責任 以診所為重心,獎勵醫師發展綜合性評估與管理,藉由檢討家庭醫師整 合性試辦計畫,涵蓋一般民眾健康管理、特殊病人疾病管理或轉介機制 ;同時也讓健康管理績效與獎勵結合,以增加醫師管理之責任。 此外,也透過其他機制及民眾就醫資訊宣導等措施,使支付制度的改革能更全面化、更有成效性,各項採取的措施如下: ■導入病人安全機制、降低醫療錯誤 推動手術部位標示、過敏藥品IC卡登錄、藥袋標示等與民眾就醫安全息 息相關之事項,降低醫療錯誤之發生率,確保民眾就醫安全。 ■推廣臨床治療指引 以實證醫學為基礎,發展健保醫療服務指南,做為健保支付條件及醫療 服務審查之參考。 ■制訂民眾就醫指引 有系統的對重要疾病的預防、就醫治療注意事項,及健保等相關知識, 編制「就醫指引手冊」,讓民眾就醫時,能瞭解本身之權益,並迅速有 效地完成就醫。 健保是為了確保民眾就醫安全、促進健康而存在,過去10年,「全民納保」、「醫療可近性」的目標已逐步達成,為邁入健保的下一個10年,應該以提供民眾「優質醫療」作為努力的目標之一,讓全民健保的支付制度,以提升醫療品質作為導向,為民眾就醫安全把關。 行政院衛生署 關心您服務專線:0800-212-369

  37. 二代健保Q&A系列 19: 健保查核不鬆懈 醫療資源要珍惜 查核違規,揪出害群者 台灣的健保已經10歲了,推展成果普遍獲得世界各國的讚賞,這是全體醫療院所及民眾共同努力結果。不過可惜的是,有極少部分的醫療院所或民眾,以不正當的方式,投機取巧,想盡辦法啃蝕健保有限的資源。為了保障大多數守法的醫療院所及民眾的權益,健保局必須對特約院所進行查核。 同儕制約,依法處理 在總額支付制度實施後,查核醫療院所的工作,更形多元了,像是各總額部門自我監控醫療品質之機制,以達到同儕制約的效果;或是利用審查作業及檔案分析等機制,找出疑似違規的醫療院所,進行查核,一旦查證屬實,立即依法處理。 健保資源珍貴 不容浪費虛擲 健保自開辦以來,一些不肖院所及民眾詐騙健保案件偶有所聞,會使大家以為健保制度出現很多漏洞,所以心生疑慮,對健保制度不放心。 其實,就是因為健保查核制度的完善與積極,才會讓這些「黑心案件」無所遁形、露出馬腳。舉例來說,健保局在90年曾分析過民眾用藥狀況後,發現有一位先生全年領取治療灰指甲的高價藥品「適撲諾」次數超過200次,領藥天數達4,000多天,十分不尋常,經深入追查後,果然發現有部分人員及院所違規,在未就診的情況下,直接蓋卡領藥,再申報醫療費用,全案已移送司法機關偵辦。 行政院衛生署 關心您服務專線:0800-212-369

  38. IC卡好處多,便民又查弊 健保IC卡在93年1月1日實施後,正式告別紙卡的時代,而健保局的查核作業,也已由原本的「事後查弊」擴大為「及時輔導」,避免有限醫療資源的浪費,截至目前,對於疑似違規的641家院所進行即時查核,對於高就醫次數的8,049名病患進行即時輔導,經輔導後這些病患就醫次數已有效降低了40%~70%。 守法守規矩,醫療更清新 健保制度就像需要呵護的園圃,需要大家的關心愛護、細心灌溉。少數的不法份子任意踐踏這塊珍貴的園地,大家應該要嚴加撻伐!健保是屬於全民的,大家應珍惜有限的健保資源,共同監督違規及不法的醫療院所,並建立正確就醫觀念,以減少醫療弊端及浪費。 檢舉信箱:台北郵政117之900號 行政院衛生署 關心您服務專線:0800-212-369

  39. 二代健保Q&A系列 20: 兩會合一效率高 收支連動沒煩惱 現行健保財務收支管理體制 你知道我們繳交的健保費,是由什麼單位監督管理的嗎? 全民健康保險監理委員會(簡稱監理會)及全民健康保險醫療費用協定委員會(簡稱費協會),是目前全民健保制度運作上非常重要的二個委員會 。其中監理會側重收入之監督,費協會則著重醫療費用支出之協定與分配。由於監理會與費協會是二會分立的情況,兩者在收入與支出之討論未能同步,致使財務之收支無法連動,財務責任制度未能落實。 建立全民健保權責相符之組織體制 健保是大家的,因此健保費的每分每毫,都要發揮最大效益,才能永續經營、造福大家。所以應該做到下列兩點,才能讓健保財務更健全。 ■兩會合一,提升效率 為改善目前收支之審議無法相互配合之情形,二代健保規劃將監理會和 費協會合併為「全民健保委員會」,由醫療服務提供者代表、保險付費 者代表及專家學者共同組成;主要的職掌包括『保費費率及保險給付範 圍之審議』、『保險醫療費用之協定及分配』及『保險政策及制度之諮 詢與監理』等。 ■社會參與之權責及管道 未來如遇到重大決策,委員會可辦理相關之公民參與活動,例如舉辦以 社福團體與病友團體為參加對象之論壇會議或座談會來聽取意見,提升 決策之周延性。 行政院衛生署 關心您服務專線:0800-212-369

  40. 收支連動佳 財務更健全 健保財務設計的原則,強調收支平衡的基本精神,由被保險人代表共同決定全民健保的給付範圍及醫療費用總額。在保險經費分擔上,則明訂政府與雇主應分擔的責任,及被保險人應負擔的保費,使被保險人應負擔之保險費與其所享有之醫療服務有相互連結的關係。 落實財務責任制度,平衡健保財務 我們的全民健保自開辦以來,一直維持很高的滿意度,只是財務問題始終是隱憂,未來,二代健保規劃將兩會合一,藉其協力合作,將醫療給付與財務收支通盤考量,將有助於財務收支責任之落實。 行政院衛生署 關心您服務專線:0800-212-369

  41. 二代健保Q&A系列 21: 品質資訊透明化 民眾就醫更放心 就醫資訊不足也困擾您嗎? 王媽媽在甲醫院檢查出心臟疾病,醫師說要開刀治療,但她不知道這間醫院好嗎?正在考慮是否要在這間醫院動手術、該找哪位醫師開刀比較好?而李伯伯患有糖尿病,需要長期吃藥才能控制血糖,但是他卻不清楚這些藥的作用與可能的副作用,也不知該請教誰…。 以上這些都是一般民眾常見的疑問,為了讓大家都能充分獲得醫療訊息,衛生署及健保局特別規劃了一些資訊平台,供民眾查詢。 逐步增加交流平台,醫療品質透明化 為了讓民眾隨時取得可了解、可應用的醫療品質資訊,衛生署貼心規劃了簡易查詢方法,逐步提供全民健保醫療品質資訊,民眾可以至:http://www.hcquality.helthe.net/aboutus.php,以網頁連結方式,進一步提供民眾找醫院、診所、長期照護或病友團體等機構、及醫療品質與病人安全等資訊。 此外,民眾也可以到健保局網站:http://www.nhi.gov.tw瀏覽,查詢路徑:火線議題→醫療品質全都露,就看到下列各醫療院所醫療品質指標,包括: (一)醫院的藥袋標示藥品名稱及使用說明、一般門診掛號費用、門診慢性 病- 開立慢性病連續處方箋百分比。 (二)注射劑使用率、門診上呼吸道感染病人複診率、門診用藥日數重複率。 (三)中醫診所開立的7日內處方用藥日數重複2日以上比率、中醫重複就診 率。 (四)二年內相同牙醫診所在同一位病人相同的牙齒位置上有二次以上牙齒 填補之比率、根管治療一年完成率。 建立醫療品質申訴、資訊流通管道 當民眾對於醫療服務有所疑慮時,可以透過專家諮詢,或是各種申訴管道,以確保民眾的權益。並藉由醫療品質資訊的公布,使用民眾易瞭解 的內容和文字,讓民眾擁有知的權利,共同來監督醫療品質。 行政院衛生署 關心您服務專線:0800-212-369

  42. 二代健保Q&A系列 22: 何不直接調費率,卻推動二代健保? 健保財務不足 各國共同問題 您常常聽到我們的健保財務困窘的新聞嗎?其實,這不是台灣健保的特殊現象,而是世界各國普遍面臨的狀況。 在健保開辦10週年的國際研討會上,多位國際知名健保專家均提出,全世界所有已實施健保之國家,皆面臨嚴重的財務困窘問題。但不同的國家,對於解決財務問題的方法也不一樣,例如英國是以提高稅收增加醫療預算方式來因應,雖然增加民眾一些負擔,但因就醫等待時間縮短,仍然獲得多數民眾認同;韓國則是透過逐年調整費率來挹注。 健保財務問題需解決 從上述外國的經驗,可以知道無論調整費率,或者擴大費基,都可解決健保財務問題。我國健保雖然亦有調整費率之機制,但因政治的干預、輿論的壓力與社經的顧慮,落實機制,並不容易。另外,現行保費負擔,因為延續過去公、勞、農保的分類及制度,也存在部分不公平的現象。為使負擔更為公平,保費調整更加合理,二代健保在財務改革上做了下列規劃: ■取消現行保險對象分類 現行健保將保險對象,細分為六類十四目,各類目保費之負擔比率並不 相同,造成了不公平的現象,像是民眾失業時應負擔的保費,可能比有 工作的時候還要多;以及沒有固定職業卻有高所得的人,只需繳偏低的 保費等現象,這種情形雖然合法,但卻極不合理。所以,二代健保規劃 打破既有分類,就是要讓這種情況不再出現。 行政院衛生署 關心您服務專線:0800-212-369

  43. ■修正保費計算基礎 還有一個很重要的變革,就是將保險費的計算基礎,從目前的經常性薪 資,擴大為總所得,讓總所得較多的人負擔較高的保險費,以便充分反 映社會保險所強調量能計費的精神,實現社會公平正義。 健全財務永續經營 良好的醫療品質,需要健全的健保財務做為後盾,二代健保除了著眼於未來健保財務的穩固,也追求負擔的公平,最終的目標,就是要讓健保制度更有效率、更有品質,真正嘉惠全民,且能永續經營。 行政院衛生署 關心您服務專線:0800-212-369

  44. 二代健保Q&A系列 23: 醫療院所財務透明 支付制度更趨合理 醫療院所公開財務,誠信於民的表徵 近來常聽說有部分院所在現行健保支付制度下,面臨無法生存的窘境;但在此同時,醫改會卻引用幾家知名醫療院所財務報告,指出在92年有些財團法人醫院的盈餘竟高達10%以上。兩相對照之下,不禁令人十分困惑,到底在現行健保制度下,醫療院所的財務狀況健不健全? 大多數的民眾認為,健保是一種公共財,若健保發生財務問題,民眾會關心其所繳的健保費是否被合理運用,是否真的不敷實際醫療需求,而目前有九成以上的醫療院所為健保特約醫療機構,其收入大多數來自健保給付,為讓健保財務透明,並直接受社會公評,醫療院所應公開財務運用情形。 財務公開機制,尚需周延規劃 醫療法中有規範法人醫療機構,應建立會計制度,並於年度結束後五個月內,向衛生署申報財務報告。由於醫療法對醫療機構財務報告的規範與健保目的有所不同,所規範的範圍亦僅限部分醫院,並無財務公開之機制,因此,在現行健保法中,的確應明定醫療院所財務公開的機制。 財務資訊透明化,支付標準有依據 財務資訊的公開,不僅在於展現執行單位負責任的態度,也具有教育民眾的意義,這點也是二代健保極為重要的精神所在。美國對於企業財務管理一向十分嚴謹,對醫療院所一視同仁,因此無論是公私立之醫院,財務狀況透明皆為基本要求,而且多數醫院會把財務狀況委由民間顧問公司處理,以昭公信。 行政院衛生署 關心您服務專線:0800-212-369

  45. 此外,醫療院所財務資訊透明化,可作為健保局檢討支付標準的依據;如果醫療院所盈餘偏低,甚至出現虧損情形,或者醫療院所盈餘過高,甚至被人視為暴利,支付標準就要作適度的調整,使醫療之給付符合成本,並趨於合理化,以確保醫療品質,並撙節健保資源。此外,醫療院所財務資訊透明化,可作為健保局檢討支付標準的依據;如果醫療院所盈餘偏低,甚至出現虧損情形,或者醫療院所盈餘過高,甚至被人視為暴利,支付標準就要作適度的調整,使醫療之給付符合成本,並趨於合理化,以確保醫療品質,並撙節健保資源。 明定相關規定,保障全體權利 為了能早日建立更為健全的醫療院所財務公開制度,衛生署擬修改健保法,明文規定領取一定數額以上保險醫療費用之醫療院所,應該向健保局提報財務報告;健保局並且得依相關之法規予以公開,讓所有民眾都能了解,以使健保給付更為合理,醫療權益更受保障。 行政院衛生署 關心您服務專線:0800-212-369

  46. 二代健保Q&A系列 24: 就醫規範重平等 海外人士應遵守 海外人士回台就醫 有規範才公平 許多人在國外生活一段時間之後,都深刻體認到台灣健保物美價廉,因此一旦有醫療需求時,常會選擇回國重新加保以便就醫。 但是,健保是全民定期繳保費,共同分擔財務風險,這種平時不繳保費旅居海外,有病才再加保回國就醫的民眾,對按時繳保費的國人來說,顯然是不太公平,必須加以規範限制。 此外,今年初舉辦的全民健保公民共識會議,與會成員也都認為海外人士返國就醫,如果是一直都在保、並且均按時繳健保費,當然可以使用健保資源;不過,如果戶籍遷出並已中斷投保者,應該要重新設籍並居住在台灣一段時間,才可以利用健保資源,這樣做才符合公平正義。 加強現行制度 完善周全不可少 全民健保是強制性的社會保險,因此只要是依規定應加保的民眾,都要加入全民健康保險,長期參與風險分擔;但依現行健保法的規定,已遷出戶籍的海外人士若是回國,只要曾參加過健保,重新加保後立刻能享有健保給付,這樣實在不符合受益公平與風險分擔的原則。因此必須加以檢討、設法改進。而其他國家為了防範此種不公平之現象,而造成健保的財務負擔,對重新加保者,也都設有等待期的限制。 改革方向明確 杜絕投機取巧 基於公平合理以及權利義務對等原則,本次所修改之健保法將明定,戶籍已遷出者,回國之後需在台灣設籍達4個月以上,才能重新加保,享有健保給付,以貫徹社會之公平正義,並保障全民之醫療權益。 行政院衛生署 關心您服務專線:0800-212-369

  47. 二代健保Q&A系列 25: 二代健保求變革 就醫福利不打烊 健保來臨 紓解就醫窘境 時間要回溯到84年3月1日以前,農夫阿水每天都在田裡勤勞耕作,以養活操持家務的太太及四個小孩。阿水身子硬朗,偶有小病痛,就用農保去就醫,但最讓他擔心的卻是沒有醫療保險的老婆及小孩,一旦生病就要自費。萬一像隔村的大柱子那樣就糟了,沒有保險又要長期洗腎,沉重的醫藥費更是讓他傾家蕩產,最後甚至落到妻離子散的慘況…所幸在健保開辦後問題都解決了!一家人都參加全民保險,生病就醫再也沒煩惱。 改革 是二代健保永續經營的動力 最近阿水發現報上經常討論健保問題,他很擔心健保會因財務困窘而停辦,擔心會回到以前煩惱妻小生病沒錢就醫的苦日子。如今聽說政府要推出二代健保,進行種種改革,他很想進一步瞭解二代健保將做哪些改革? 改革重點在哪裡? 健保開辦不但解決全民就醫障礙,更提供民眾醫療的可近性,而更貼近民眾需求的二代健保,則要做到醫療的可靠性,使民眾就醫有品質保障。以下比較表可以幫助您瞭解二代健保與現行健保的主要差別: 行政院衛生署 關心您服務專線:0800-212-369

  48. 行政院衛生署 關心您服務專線:0800-212-369

More Related